科室介绍
01
人员结构
肾内科按三级医院标准建设,目前有医生9名,其中副主任医师4名,主治医师2名,住院医师3名;在职博士2名,均具有硕士学位;住院部病房护理人员共10人,血液透析中心护理人员共14人,专职工程师1人。

02
科室概况
本学科目前包括肾脏病和风湿免疫疾病两个部分,将打造为集医疗,教学和科研于一体的肾脏病、风湿病中心,具有稳定的临床特色和科研方向。科室擅长肾病综合征、慢性肾炎、急进性肾炎、糖尿病肾病、高血压肾病、过敏性紫癜性肾炎、乙肝病毒相关性肾炎、狼疮性肾炎、间质性肾炎、泌尿系感染、急性肾衰竭、慢性肾衰竭,以及风湿免疫性疾病、如类风湿性关节炎、强直性脊柱炎、痛风、干燥综合征、小血管炎等疾病的临床诊治,成功救治了重症急性肾衰竭、肾病综合征合并重症感染、急进性肾炎、严重高钾血症、重症血管炎等危重患者,并常规开展超声引导下肾穿刺活检术,年活检量约50例。肾内科风湿科除具有全面扎实的内科基本诊疗技术外,近年来紧跟国内、国际肾脏病发展方向,开展建立了慢性肾脏病相应的流行病学和规范化随访队伍,对患者进行科学管理,明显延缓了患者进入终末期肾衰时间。已建立的长期随访门诊包括慢性肾脏病、血液透析用血管通路AVF和AVG随访、肾小球疾病、风湿免疫病、血液透析用血管通路介入治疗(PTA)随访等。
03
血液透析中心
目前血液净化中心拥有德国进口费森血液透析机和血液滤过机32台(可容纳92台机器),能够进行个体化、多模式的血液净化治疗。透析中心环境宽敞整洁,门诊维持性血液透析患者123人,有专业的医护团队,注重人文关怀,开展透析中康复运动,营养支持和指导,保证了良好的透析效果。特别是在血液净化血管通路的建立与维护方面优势突出,能够高质量完成临时及半永久性中心静脉置管、自体血管内瘘成形术、内瘘浅表化手术、自体血管转位内瘘成形术、移植血管内瘘成形术、人工血管内瘘成形术、球囊导管取栓术(超声和DSA下)等。2021年我们首次提出完全“不接触”静脉血管处理技术为核心的手术方式,患者预后极佳,AVF成熟率达95%。
04
出诊时间
门诊每周一至周日均有经验丰富的高年资医师坐诊,周一、周二全天有专家门诊。我们提出“以精湛技术为基础、以优质服务为载体、全心全意为肾友服务”的宗旨,致力于服务好每一位肾友,持续不懈努力促进肾友康复。
专家介绍

侯国存
副主任医师、硕导
出诊时间:周二、三、五全天
行政职务:肾内科主任
医疗特长:肾脏病学方面--擅长肾功能不全一体化治疗、肾小球疾病诊治、肾活检和血液透析用血管通路手术,包括标准内瘘、高位内瘘、转位内瘘、人工血管内瘘、自体血管移植内瘘、内瘘腔内成形术(PTA)等。首次提出完全“不接触”静脉血管处理技术为核心的手术方式。风湿免疫病方面--擅长类风湿关节炎、系统性红斑狼疮、干燥综合征、强直性脊柱炎、系统性血管炎等常见多发病诊治。
学术兼职:内蒙古医学会肾脏病青年委员会副主任委员,苏州市医师协会委员,苏州市医学会肾脏病,苏州市医学会风湿病分会委员,苏州市医学会血液净化分会委员,苏州市中西结合风湿免疫病分会委员,中国中药协会肾病中药发展研究专业委员;内蒙古医学会风湿病学青年委员会委员;内蒙古医师协会肾脏病专业委员;内蒙医师协会风湿病专业委员。
学术科研:在职博士。于《Journal of vascular access》,《Journal of renal nutrition》,《中华肾脏病杂志》等杂志发表多篇有价值论文共30余篇,现主持内蒙古自然科学基金1项、苏州市民生科技项目1项、苏州市高新区卫健委重点项目1项、包头市医疗卫生科技发展基金2项。参编《常见风湿病临床诊治手册》-负责撰写类风湿关节炎章节。
曾获荣誉:苏州市高新区特聘C类人才。

王加英
副主任医师
出诊时间:周一全天
行政职务:肾内科副主任
医疗特长:擅长肾内科各型原发性及继发性肾病、各型肾功能衰竭、泌尿道感染等疾病诊治,对各型肾炎免疫*制剂抑**运用及并发症防治有丰富经验,对血液透析患者的急慢性并发症的诊断及防治有丰富经验,熟练掌握中心静脉临时及半永久导管的操作技术,熟练掌握动静脉内瘘手术及各种血液透析通路的并发症处理。熟练掌握腹膜透析置管及拔管新技术。
学术兼职:苏州市医学会血液净化专业委员会委员,苏州市中西医结合学会肾病专业委员会委员,苏州市医学会肾脏病学会青年委员会委员,苏州市医学会风湿免疫学会青年委员会委员,苏州市康复医学会肾病康复委员会常务委员,中关村血液净化诊疗技术创新联盟理事,中关村血液净化诊疗技术创新联盟肾康复专业委员会委员。
学术科研:曾在上海复旦大学附属中山医院肾内科、南京医科大学附属第二医院肾内科进修。积极开展血液透析中运动等慢性肾脏病康复项目。参编论著2篇,发表论文5篇。
曾获荣誉:多次获院先进个人,获优秀*产党共**员称号,曾获张家港青年医护人员“三基”竞赛医疗组三等奖、张家港市临床新秀等荣誉称号。

智佳
副主任医师
出诊时间:周四全天
医疗特长:主要从事肾内科原发肾小球疾病、继发肾小球疾病、泌尿道感染、尿毒症血液透析替代治疗等。
学术兼职:苏州市中西医结合学会风湿病专业委员会类风湿与脊柱关节炎学组组员。
学术科研:2019年高新区紧缺型技术人才。曾在海军军医大学附属长征医院肾内科进修。发表论文数篇。

董萍
副主任中医师
出诊时间:周日全天
医疗特长:长期工作在临床一线,擅长中西医结合治疗原发性与继发性慢性肾脏病,在血液透析操作及各种透析并发症的防治方面有丰富的经验。
学术兼职:江苏省中医药学会第七届肾病专业委员会委员,江苏省镇江市医学会肾病专业委员会委员,江苏省第三批老中医药专家学术经验继承人,江苏省“朱辟疆名老中医药专家工作室”主要负责人,镇江市非遗项目“朱氏肾病术”学术继承人。
学术科研:曾在江苏大学附属医院、东部战区总医院肾内科进修学习。主持市级科研2项。参编论著2部,发表国内核心论文7篇。
曾获荣誉:多次获院级优秀*产党共**员、优秀带教老师称号,曾获镇江市“优秀*产党共**员”、镇江市“杏林仁医”等荣誉称号。
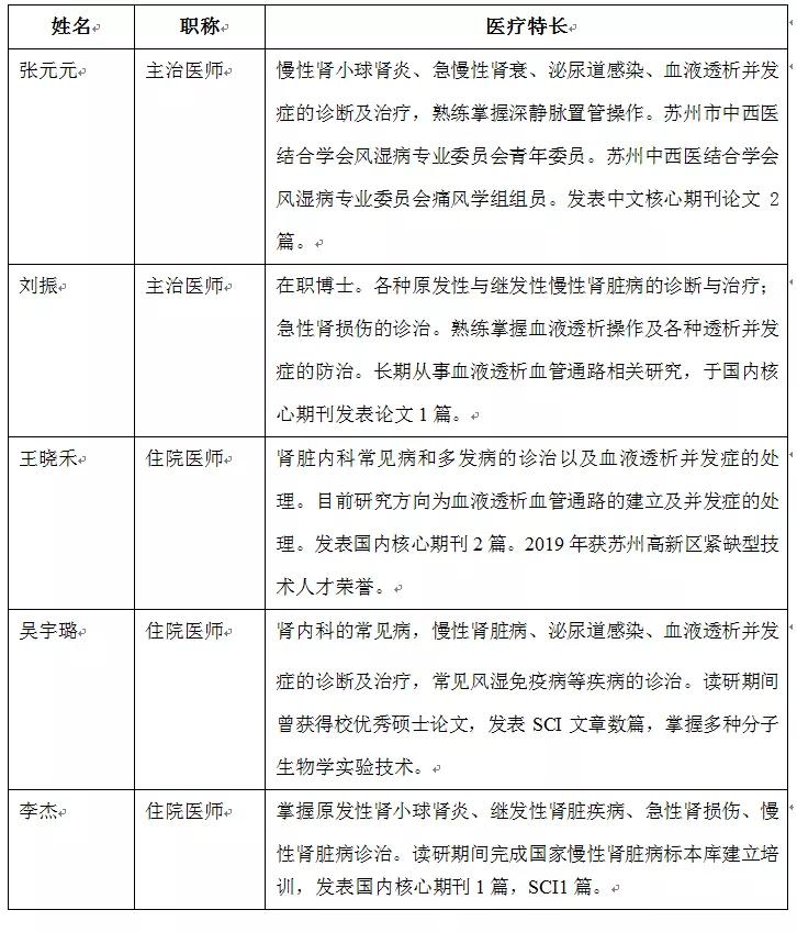
其他医师介绍
