前排电工师傅提问:
我在很多项目中,采用的西门子24V的PLC,直流开关电源为明纬产品,我都从来没有用过滤波器。
但是我在很多其它同行中,特别喜欢用一个电源滤波器,我不明白这样的意义。特别是日系产品国产产品PLC的控制柜中(我这么说不是突出是日系和欧系PLC不同的原因,我认为都没必要,只是表明看到滤波器最多的场景仅此而已)。
有时我问他们,为什么要加一个电源滤波器呢?回答都是,这都不懂嘛?滤波嘛,保护PLC嘛。但是我不明白的是,我们的PLC接的电源,如明纬的开关电源,在明纬的官网上查询其原理图,会发现其交流输入后,会有一个滤波电路。相信其它品牌的开关电源也会做这么个滤波电路。那么我们再专门安装一个滤波器又是什么意图呢?我实在不明白。
后来我留心观察,其实国外的很多设备也是没有专门加滤波器的,但是有些又有,不能一概而论。
那么会不会是因为采用了交流输入类型的PLC,而采用一个滤波器呢?据此我又查了一下,交流输入类型的PLC也是有滤波电路的。
我确实是蒙了。不知道为何?还请各位高手解答。让我学习一下,谢谢!
同行讨论
xiepu:
电源或者PLC的L N加入电源滤波器只要是考虑外部供电负载设备起动或者产生波峰电流时侵入供电电网会瞬时对PLC开关电源产生冲击!,加入滤波器,在其带宽范围内会有一定的抑制效果!有一定保护作用!
362775017:
这个之前我也用过,我当时的考虑是,客户现场大型设备较多,大型设备开机、停机时,对于电网冲击较大,当时我的PLC是220V输入,担心电压波动较大,影响PLC,所以在PLC前加一个滤波器,其他的元件就没管了;我这个的话,自己也不知道有没有作用。
逍遥的久鸣:
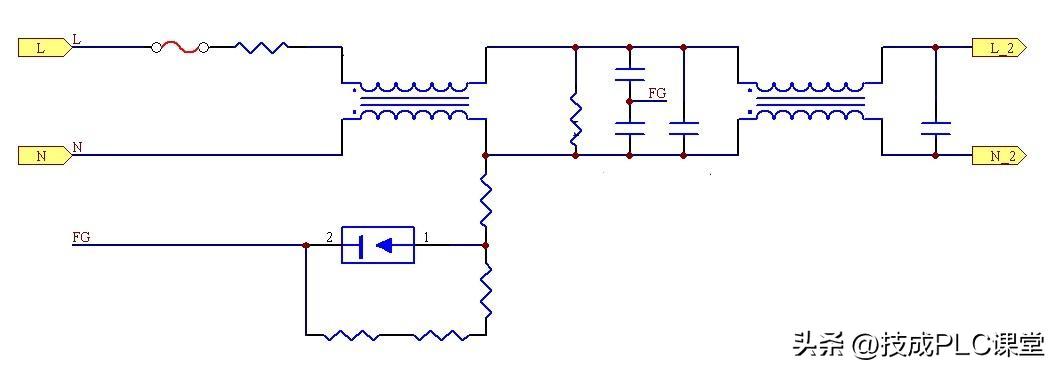
我做电气设计有变频器和伺服才会加变频器,一般来说伺服与变频器才有加滤波器的需求,有一些水货看到了,不管三七二十一,直接在住回路加一个滤波器,给开关电源与plc供电我给你们普及一下吧,PWM脉宽调至开关电源的滤波电路大致都是这样的,

比如我们保定华力电源与明纬电源均是这样,这个电路是抗电网对开关电源出现的的干扰,比如浪涌,尖刺脉冲等,但是有一部分电网干扰会通过地线串到PLC的其他部位,干扰看不见摸不着,还没规律,故为减弱电网干扰保障后一级设备,通常都加上滤波器或我们自制的抗浪涌四级脉冲群四级的滤波器,这样双保险而且使用寿命长,出现故障率低。
机栝:
这个东西我还只在书上看到过,实际中没有使用过,也没有见到过,也许是我这个行业太小了,用不上吧,反正我们变频器PLC都是裸接,在一个柜子里,也没出现干扰,当然,该接地的部分都接地了。
樂cbd:
现在大部分都是滤波下来就是开关电源,再到PLC,大同小异,几乎现在很多都这样加,个人认为加了隔离变压器下来再到开关电源,PLC单独使用开关电源独立起来,加滤波似乎没多大作用。个人认为,勿喷谢谢

田洪源:
目前中国许多工厂用电环境并不好,各种设备EMC并不达标,为了避免自己设备出现问题,滤波还是要加的,因为你的设备不可能只卖大公司。相比来说隔离变压器的效果还要优于π型滤波器,但是成本高。
蜀中之首:
找干扰源彻底解决?没开玩笑吧有时间也没那个精神了,那年温州行,明白就是铺线问题地线处理问题,人家就说是你PLC输出100多伏电压烧了他的IGBT测量PLC-DA接口还就是有100多伏,不过是对地,这还是使用屏蔽线的情况,在家设备试验正常。咋整,安排住职工宿舍,坐一宿,上镇上找最贵的客房50元
.....开车1个多小时上市里,买磁环电容......加一个干扰电压下来点,再加一个,二个.....直到20伏以下再加一个
(厂家说要30v以下)开机干活,2批活出炉(按客户说干不了30分钟,这都2h了),走人市里住去
kdrjl:
开关电源里自带了,外部再来一个?重复的意义何在?我对楼主的发问有同感,同问。
即便是PLC被干扰了,靠这类的滤波器管用吗?就像万金油,去疑心病而已。钱花的不是地方。
我认为,在PLC的控制网络里,如果被干扰,一定是来自强电的辐射和传导干扰。这样的问题,靠那个小滤波器解决什么呢?杯水车薪而已。还是要寻找干扰源,在强电部分解决。可以达到四两拨千斤作用。
ddt250:
咱先捋一捋一个完美的变频动力回路应该包括哪些东西。首先,输入侧。断路器,好一点的是变频专用漏电保护断路器。接着是一个主令电磁接触器,后面是输入侧电抗器,变频器噪声滤波器,零序电抗器,电容滤波器。其次,输出侧。输出侧噪声滤波器,零序电抗器,输出侧交流电抗器,LCR滤波器。电缆还得用屏蔽电缆。有的变频器还配上直流电抗器,制动电阻和再生制动单元。就这一堆东西,全配上得多少钱?有几个做电气的敢拍胸脯说:“我要,老板就买单!”
反正我现在做的东西就是一个断路器,后面变频器,再接电机了,动力线全是普通线。
好了,现在PLC用的多了。基本上人人都能把“干扰”两个字挂在嘴上了。你的设备到现场,通讯不畅,这边还没开始查到底是哪方面的问题。那边就开始“干扰干扰,加个滤波器就好了!”怎么办?35块钱买个这东西堵上这帮人的嘴,它不香么?
题外话,昨天差点和老板拍了桌子。他嫌我设计的柜子low,给我看人家国际大厂做的控制柜的图片,让我向他们学习,好好提高自己的眼界……
你TMD一个月给4500块,让老子把你当孙子伺候,还嫌老子的东西low。一个柜子1W块的预算,一块钱一片的端子都不舍得用,还想对标国际大厂。到底是老子眼界不开阔,还是你的脑子太开阔了?
大蜜蜂:
我不会在开关电源前加滤波,但是会在开关电源前加个隔离变压器,隔离后再进开关电源的L、N。
不知道正在看文章的各位怎么看呢?欢迎大家留言讨论~
免责声明:本文转自工控论坛,版权归原作者所有,如涉及作品版权问题,请及时与我们联系删除,谢谢!
如何获取 电气热门资料?
操作指引如下!
