#头条群星9月榜#高中数学必考题型解题方法与技巧-推荐必刷题法则(勤学多做且总结)
高中数学大题解题方法与技巧同学认真思考过吗,没有的话,快来小编这里看看。下面是由小编为大家整理的“高中数学大题解题方法与技巧”,仅供参考,欢迎大家阅读。
高中数学大题解题方法与技巧
一、三角函数题
注意归一公式、诱导公式的正确性(转化成同名同角三角函数时,套用归一公式、诱导公式(奇变、偶不变;符号看象限)时,很容易因为粗心,导致错误!一着不慎,满盘皆输!)。
例题与讲解


三、立体几何题
1.证明线面位置关系,一般不需要去建系,更简单;
2.求异面直线所成的角、线面角、二面角、存在性问题、几何体的高、表面积、体积等问题时,要建系;
3.注意向量所成的角的余弦值(范围)与所求角的余弦值(范围)的关系(符号问题、钝角、锐角问题)。


五、圆锥曲线问题
1.注意求轨迹方程时,从三种曲线(椭圆、双曲线、抛物线)着想,椭圆考得最多,方法上有直接法、定义法、交轨法、参数法、待定系数法;
2.注意直线的设法(法1分有斜率,没斜率;法2设x=my+b(斜率不为零时),知道弦中点时,往往用点差法);注意判别式;注意韦达定理;注意弦长公式;注意自变量的取值范围等等;
3.战术上整体思路要保7分,争9分,想12分。


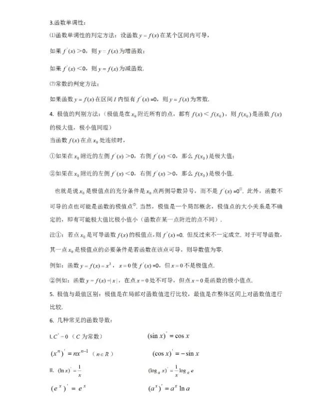
六、导数、极值、最值、不等式恒成立(或逆用求参)问题
1.先求函数的定义域,正确求出导数,特别是复合函数的导数,单调区间一般不能并,用“和”或“,”隔开(知函数求单调区间,不带等号;知单调性,求参数范围,带等号);
2.注意最后一问有应用前面结论的意识;
3.注意分论讨论的思想;


上面是我们常见的高中数学经典知识,下列推荐学生能够多做一些必刷的经典题目,市面上的资料太多太杂,为你筛选一下题目,更有针对性的训练,既能节省时间,又能高效的学会所学知识,有无数多高效学习学生都在高效的学习,你不来试试吗?希望对你的提升特别有帮助!