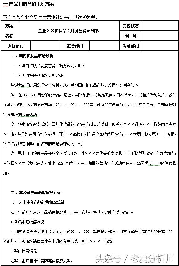
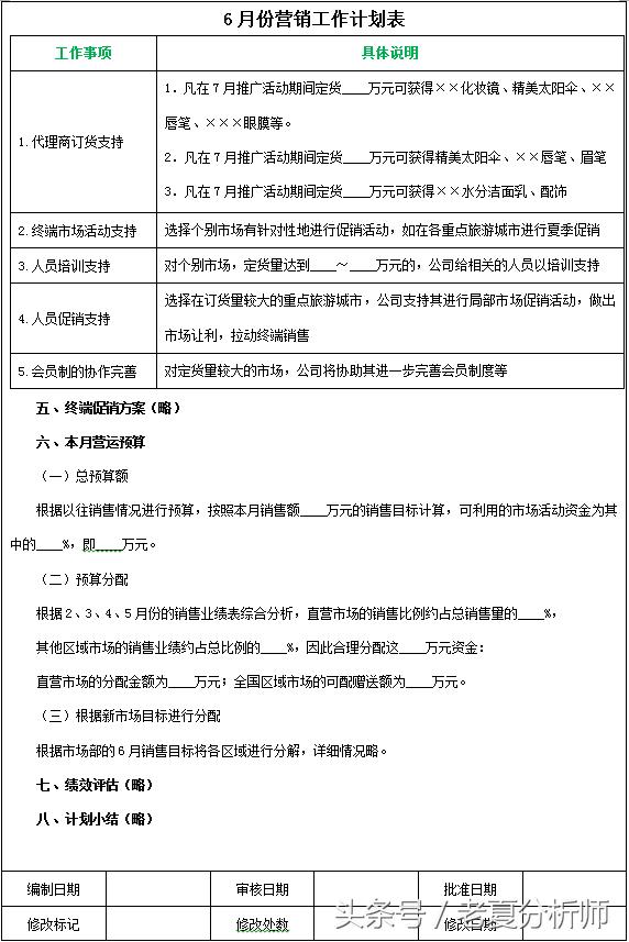
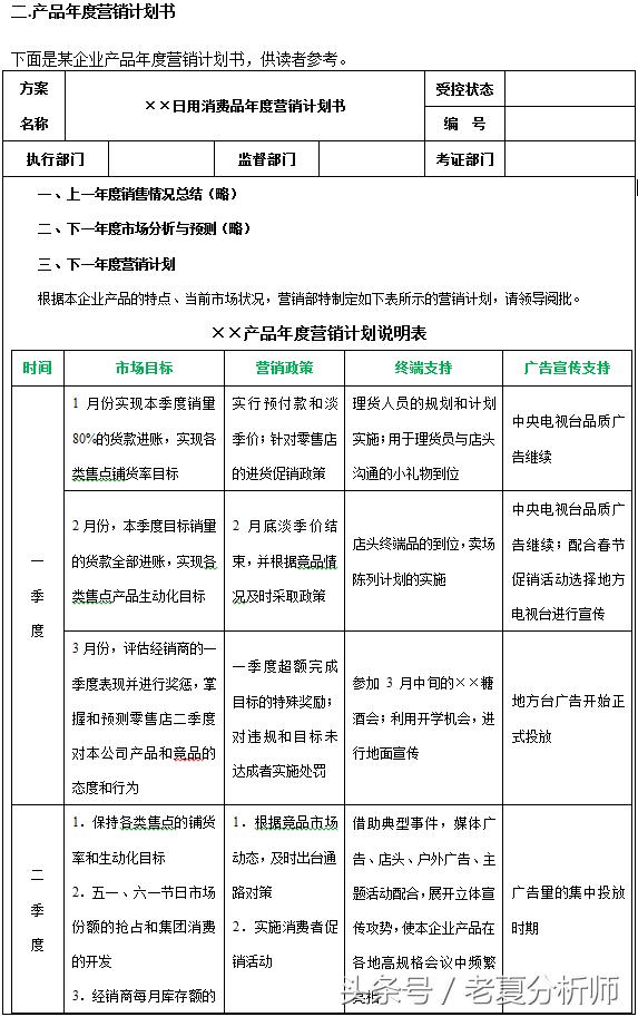
下面是某企业产品月度营销计划书和产品年度营销计划书,供读者参考。
需要资料的朋友可以私信【产品营销】给我,我会提供*载下**地址给您~





文/老夏
不忘初心,
方得始终!
摘自《华严经》,佛家意境入了世,也是另一番曼妙。
初心给了我们一种积极进取的状态。苹果公司创始人乔布斯说,创造的秘密就在于初学者的心态。初心正如一个新生儿面对这个世界一样,永远充满好奇、求知欲和赞叹。
因为如此,乔布斯始终把自己当作初学者,时刻保持一种探索的热情,“现在的我仍然在新兵营训练”。
当然,如果文档对你有帮助,随心赞赏,多少都是鼓励,赠人玫瑰手留余香,顺手点赞、转发!
我是老夏,擅长互联网运营新思维、新媒体内容营销
成功的关键永远是思想,而思想的载体是人。
2014年写了第一本书《电商数据化运营》的电商运营数据管理
2015年的第二本书《淘宝天猫电商运营数据化选品手册》的电商运营战略,
2018年的第三本书《新零售实战系列:手机淘宝运营策略.技巧与案例 》
精选文章参考:
- 1.运营整体框架思维全攻略分享(精华版)
- 2.新媒体运营品牌定位、用户需求及运营策略全方位分析(精华版)
- 3.新媒体内容运营技巧:如何取一个吸引眼球的标题?(经典珍藏版)
- 4.微信公众号涨粉方法案例技巧全攻略分享
- 5.电商运营的3个关键性思维方式