
又是一年春运潮,相信各位帅哥美女都想美美地回去跟亲朋好友们团聚。近来就有人在后台咨询,请问我从青春期开始就受痘痘折磨,严重拉低了我的颜值,我应该如何彻底摆脱它呢?今天就让我们跟着药师来看一看痘痘的前因后果和药物治疗~~

痘痘在医学上的学名是*疮痤**。*疮痤**是一种毛囊皮脂腺的慢性炎症性皮肤病。发病率为70%~87%,对青少年的心理和社交影响甚至超过了哮喘和癫痫。临床医师对*疮痤**的治疗选择存在很大差异,有些治疗方法疗效不肯定,缺乏循证医学证据支持,个别方法甚至会对患者造成损害。本文根据相关的临床指南和最新研究来给大家讲一下*疮痤**是如何产生,以及如何应对的。
*疮痤**是怎么产生的呢?
曾经一切风平浪静
汗毛安安稳稳地站在毛囊中,在毛囊的侧壁上开着皮脂腺的口子。皮脂从皮脂腺中静静地流出,在毛发旁边穿过,出了毛孔之后平铺在皮肤的表面,是天然的保护。这些皮脂中含有大量甘油三酯,能够被皮肤表面的酶降解成甘油,这是皮肤提升水分和保持水分的重要工具。这就好像是一个安静的社区,毛囊、皮脂腺和角质层,所谓“桃园三结义”,和平相处。

粉刺突如而至
*疮痤**是毛囊皮脂腺单位慢性炎症性疾病,发病机制目前仍未完全阐明。遗传、雄激素诱导的皮脂大量分泌、毛囊皮脂腺导管角化、*疮痤**丙酸杆菌繁殖、 炎症和免疫反应等因素都可能与之相关——就好像是皮脂腺家中突然来了一位客人,雄激素或者生长激突然间的拜访让皮脂腺先生乱了方寸,吐出一大口皮脂到了毛囊中的毛根上面,黏糊糊的一团,就像大石头堵住了山洞口,毛孔被堵住了。如果堵住的油脂-死细胞能够碰到氧气,就会像银饰一样被渐渐氧化成“黑头粉刺”。而如果他们够不着氧气,就仍然保留着相对比较白的颜色,这玩意儿叫做“白头粉刺”,进一步恶化就会变成*疮痤**。

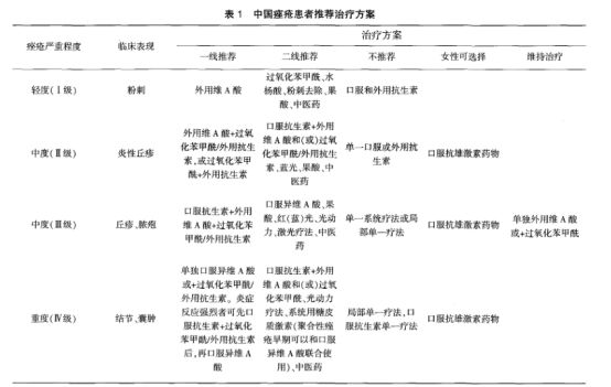
*疮痤**分级是*疮痤**治疗及疗效评价的重要依据,依据皮损性质将*疮痤**分为 3度和4级:轻度(I级):仅有粉刺;中度(II级):炎性丘疹;中度(III级):脓疱;重度(IV级):结节、囊肿。
面对这么难治的*疮痤**我们应该怎么治呢?
怎样才可以还你一张清秀可人的脸蛋呢?
1
调整饮食,首先戒糖
大量的糖>>体内血糖含量迅速上升>>大量【胰岛素】出现来消灭血糖>>肝脏发现【胰岛素】并分泌【IGF-1(类胰岛素1号增长因子)】激素>>皮肤发现【IGF-1】然后开始化学反应得到DHT(二氢睾酮)>> DHT刺激皮脂腺>>皮脂增多,堵塞毛孔,细菌滋生,痘痘大发。

2
局部清洁
应选择清水(建议用温水,不是热水哦~)或温和的洁面产品(需要避免刺激性的护肤品哦~~),去除皮肤表面多余油脂、皮屑和细菌的混合物,但不能过分清洗 。忌用手挤压、搔抓粉刺和炎性丘疹等皮损。

3
外用药物治疗
1 外用维A酸类药物
具有调节表皮角质形成细胞分化、改善毛囊皮脂腺导管角化、溶解微粉刺和粉刺及抗炎的作用,还具有控制*疮痤**炎症后色素沉着和改善*疮痤**瘢痕等功效,和抗炎抗菌药物联合使用可以增加相关药物的皮肤渗透I生。

2 过氧化苯甲酰
为过氧化物,外用后可缓慢释放出新生态氧和苯甲酸,具有杀灭*疮痤**丙酸杆菌、溶解粉刺及收敛的作用。可配制成2.5%、5%和10% 不同浓度的洗剂、乳剂或凝胶,少数敏感皮肤会出现轻度刺激反应,建议敏感性皮肤从低浓度及小范围开始试用。
3 外用抗菌药物
外用抗菌药物可用于减少定植于皮肤的细菌数量,目的是减少*疮痤**的炎症反应。常用的外用抗菌药物包括红霉素、 林可霉素及其衍生物克林霉素、氯霉素等。

4 二硫化硒
2.5%二硫化硒洗剂具有抑制真菌、寄生虫及细菌的作用,可降低皮肤游离脂肪酸含量。用法为洁净皮肤后,将药液略加稀释均匀地涂布于脂溢显著的部位,3~5min后用清水清洗。
5 水杨酸
水杨酸(0.5%-2%)是一种剥脱*药性**物,容易穿透毛皮脂腺囊,从而产生溶解粉刺的效果,也有轻度的抗炎作用。许多非处方凝胶、洗剂、溶液、清洁剂、贴剂及面膜中都含有水杨酸。

6 α羟基酸
最常用的α羟基酸是乙醇酸和乳酸,属于弱有机酸,可引起角质细胞黏附力减小、剥落,从而使毛囊角化变得正常,还可以促进基底层黑色素的消散,从而有助于改善炎症后色素沉着过度,另外,还可以减轻皮肤的老化征象。所以很多号称有美白、去色素、抗皮肤衰老的产品中都可能添加了这一类成分。
7 茶树油
具有一定的抗菌和抗炎特性,但起效较慢,常需与其他治疗*疮痤**的外用制剂联用。

8 激 素治疗
雄激素通过诱导皮脂分泌,在寻常*疮痤**的发病中起着关键作用。如果有证据表明雄激素过多,可以考虑使用抗雄激素类药物,如口服避孕药(含有雌激素和孕激素的复方口服避孕药)和螺内酯。
4
化学疗法
果酸
作为化学疗法在*疮痤**治疗中已获得了肯定的效果。每2~4周治疗1次。4次为1个 疗程,增加治疗次数可提高疗效。对炎性皮损和非炎性皮损均有效。
5
物理疗法
1 光动力疗法(PDT)
外用5-氨基酮戊酸(ALA)富集于毛囊皮脂腺单位,经过血红素合成途径代谢生成光敏物质原卟啉IX,经红光(630nm)或蓝光 (415nm)照射后,产生单态氧,作用于皮脂腺,造成皮脂腺萎缩,抑制皮脂分泌,直接杀灭*疮痤**丙酸杆菌等病原微生物。

2 激光疗法
多种近红外波长的激光,如1320nm 激光、1450nm激光和1550nm激光常用于治疗*疮痤**炎症性皮损,根据皮损炎症程度选择适当的能量密度及脉宽,4~8个治疗周期,每次间隔2~4周。
3 粉刺清除术
可以在外用药物的同时,选择粉刺挤压器挤出粉刺。不过,重要的事情说三遍:无菌操作,无菌操作,无菌操作!

6
日常护理
如果因为*疮痤**造成皮肤屏障受损,且长期口服或外用抗*疮痤**药物如维A酸,往往可能加重皮肤屏障的破坏,导致皮肤敏感,所以,除了药物治疗、物理治疗、化学剥脱外,有时也需要配合使用功效性护肤品,来维持和恢复皮肤的屏障功能。如果伴有皮肤敏感,可以外用控油保湿霜,局部皮损的地方可以使用有抗*疮痤**作用的护肤品;如果皮肤表现为油腻、毛孔粗大等,则应该主要选用控油保湿凝胶。

总之,有了*疮痤**不用担心,不用着急,一定要及时看医生(如果遇到药物问题,别忘了咨询药师哦~~),并调整饮食与心态,很快,就可以还你一张洁白如初的脸蛋了。
参考文献:
1.中国*疮痤**治疗指南专家组.中国*疮痤**治疗指南(2014年修订版).临床皮肤科杂志.2015,44(1):52-57.
2.Haider A, Shaw JC. Treatment of acne vulgaris. JAMA 2004; 292:726.
3.Nast A, Dréno B, Bettoli V, et al. European evidence-based (S3) guidelines for the treatment of acne. J Eur Acad Dermatol Venereol 2012; 26 Suppl 1:1.
4.Zaenglein AL, Pathy AL, Schlosser BJ, et al. Guidelines of care for the management of acne vulgaris. J Am Acad Dermatol 2016; 74:945.
5.Greywal T, Zaenglein AL, Baldwin HE, et al. Evidence-based recommendations for the management of acne fulminans and its variants. J Am Acad Dermatol 2017; 77:109.
6.UpToDate

出诊表:

地点:门诊楼2层药学门诊诊室(西药房旁)
诊查费:10元/次挂号方式:中山一院、健康之路、翼健康APP预约挂号,或现场挂号
投稿看这里
欢迎各医疗机构药学人员以个人的名义或集体(医院、科室)的名义投稿。
来稿方式:稿件发至邮箱pharma_jiali@163.com;
联系电话:李佳 137-1103-0785
稿件请务必署名:
作者或单位名称+联系人及联系方式,以便及时沟通。
编辑:赵然然 责编:陈广泰
快快转发给身边爱美的朋友看!
