来源:iCourt法秀、最高人民法院司法案例研究院
转自:山东高法
特别提示:凡本号注明“来源”或“转自”的作品均转载自媒体,版权归原作者及原出处所有。所分享内容为作者个人观点,仅供读者学习参考,不代表本号观点
债权转让具有其特殊性,一般至少涉及三方主体及三个法律关系,在诉讼与执行中往往会受到合同相对性或审执分离等相关规则的约束,导致司法实践中对一些问题形成不同观点,诸如债权转让后管辖法院的确定、能否以提起诉讼方式通知债务人、债权受让人能否直接申请执行、执行案件终本后转让债权如何恢复执行等。以下选取若干与债权转让相关的诉讼与执行中常见或疑难问题进行阐述,以供参考。
一、债权转让后,
诉讼管辖法院如何确定?
债权转让后,债权受让人若起诉债务人,管辖法院如何确定是实务中常见的问题。根据原债权人与债务人之间是否约定管辖法院,可以分两种情形。
情形一:原债权人与债务人约定了管辖法院
《最高人民法院关于适用<中华人民共和国民事诉讼法>的解释》(2022修正)(以下简称《民事诉讼法司法解释》)第三十三条规定,合同转让的,合同的管辖协议对合同受让人有效,但转让时受让人不知道有管辖协议,或者转让协议另有约定且原合同相对人同意的除外。
根据该条规定,债权受让人原则上受原管辖协议的约束,应根据原管辖协议确定管辖法院,但原管辖协议约定的具体内容不同,可能导致管辖法院的确定存在区别。

通过以上案例,可见:
1. 若约定由“甲方”或“乙方”住所地法院管辖,则以原债权协议的“甲方”或“乙方”确定管辖法院,由于签订协议的双方是明确的,“甲方”或“乙方”亦可明确,管辖法院不存在争议;
2. 若约定由“原告”住所地法院管辖,则以起诉时具有原告身份的一方住所地确定管辖法院,因为“原告”身份的确定,要在启动诉讼程序时才得以明确。
情形二:原债权人与债务人未约定管辖法院
若未约定管辖法院,根据《民事诉讼法》第二十四条“因合同纠纷提起的诉讼,由被告住所地或者合同履行地人民法院管辖”及《民事诉讼法司法解释》第十八条第二款“合同对履行地点没有约定或者约定不明确,争议标的为给付货币的,接收货币一方所在地为合同履行地”等规则予以确定。
那么该如何确定“接收货币一方”?
多数法院认为在管辖法院没有约定或约定不明的情况下,应根据原债权债务关系确定管辖法院,因此“接收货币一方”仍为原债权人;但是也有部分法院认为“接收货币一方”为起诉时的债权方。

建议:为避免争议,在约定管辖法院时,明确约定为协议主体的名称“××公司”“张××”或代称“×方”住所地法院管辖。
二、债权受让方能否以提起诉讼的方式,
替代债权转让通知?
根据《民法典》第五百四十六条的规定,债权转让应当通知债务人,未通知的,对债务人不发生效力。实务中常见的有效通知方式有电话通知、邮寄通知、公告通知等。存在争议的是在债权转让方和受让方均未通知债务人的情况下,受让方能否以提起诉讼的方式替代通知?以诉讼方式通知的效力应如何认定?
观点一:以诉讼方式通知属于有效通知
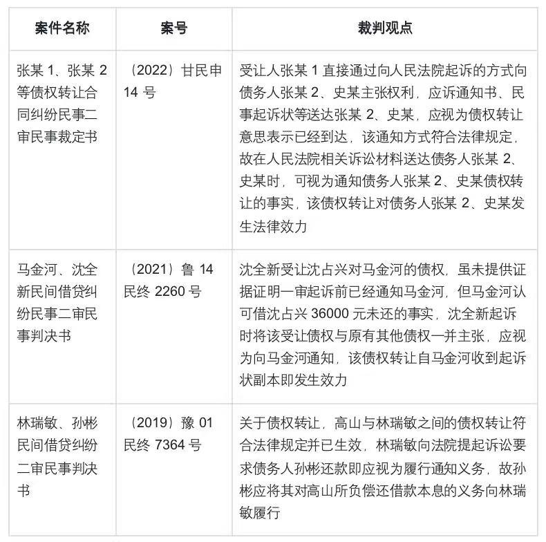
1. 经检索,有不少法院认可以诉讼方式进行通知的效力,其中最高人民法院(2021)最高法民申1580号案件较为典型。法院认为:农投金控与元化公司签订的《债权转让协议书》,是双方当事人真实意思表示,不违反法律、行政法规的强制性规定,则合法有效。元化公司从农投金控处受让案涉债权后,通过诉讼的方式通知木之秀公司、郑州华晶公司、郭某希债权转让事宜,符合原《中华人民共和国合同法》第八十条第一款“债权人转让权利的,应当通知债务人”的规定,属于有效通知,元化公司原告主体资格适格。
其他各级法院也有类似的裁判观点。

2. 部分法院发布审判问答对以起诉替代通知的效力予以肯定。如《北京市高级人民法院审理民商事案件若干问题的解答之五(试行)》第20条规定:债权转让没有通知债务人,受让债权人直接起诉债务人的,视为“通知”,法院应该在满足债务人举证期限后直接进行审理,而不应驳回受让债权人的起诉。
观点二:能否以提起诉讼的方式替代通知,分具体情况处理
最高人民法院第二巡回法庭2021年第18次法官会议纪要的意见认为:债权受让人能否直接以提起诉讼的方式替代通知,可以考虑分具体情况处理:①若原债权未届履行期限,不应赋予受让人以直接起诉替代通知的权利;②若原债权已过履行期限,原债权人已经催告但债权转让未通知,且债务人明确表示出不履行债务的态度,在这种情况下,真正的权利人仍为原债权人,受让人无法通过诉讼的方式来代替通知;③若原债权已过履行期限,原债权人尚未催告或通知,转让人仍要完成通知义务。
建议:尽管目前司法实践中不少法院认可以诉讼方式代替通知的效力,但上述法官会议纪要的观点仍值得重视,若不是出于特别情况的考虑(如受让人有诉讼保全的考虑,在起诉前不通知债务人;隐蔽性保理中一般不通知债务人),应尽量在起诉前完成通知债务人的程序。
三、在进入执行程序前转让债权,
债权受让人能否直接申请执行?
执行实施类案件,依据的应当是生效的法律文书。根据《最高人民法院关于人民法院执行工作若干问题的规定(试行)》(以下简称《执行规定》)第2条的规定,生效法律文书主要包括:判决书、裁定书、调解书;行政处罚决定、行政处理决定;仲裁裁决和调解书;公证债权文书等。
若生效法律文书确定的权利人将债权转让,债权受让人向法院申请执行时,法院在执行时的依据不仅是生效的法律文书,还涉及新的法律关系,即债权受让方与债权转让方(原债权人)、债务人之间的债权转让法律关系。该债权转让并没有生效法律文书进行确认,可能涉及到实体争议问题,诸如债权转让是否合法有效、是否已经通知债务人、债务人对债权受让方是否有足以影响或阻却执行的抗辩权等。就此而论,若这些可能存在的实体争议问题未经生效法律文书确认,债权受让方直接申请执行,是否有违审执分离原则之虞?
根据审执分离的原则,负责执行实施的法官不对实体争议问题进行审查。若生效法律文书确定的权利人在进入执行程序前转让债权,债权受让方申请执行的,是否有必要先经法定程序变更申请执行主体后再采取执行措施?
针对上述问题,笔者检索到最高人民法院指导案例34号【最高人民法院(2012)执复字第26号案】,该案的裁判要点指出:生效法律文书确定的权利人在进入执行程序前合法转让债权的,债权受让人即权利承受人可以作为申请执行人直接申请执行,无需执行法院作出变更申请执行人的裁定。
最高人民法院认为:变更申请执行主体是在根据原申请执行人的申请已经开始了的执行程序中,变更新的权利人为申请执行人。根据《执行规定》第18条、第20条的规定,权利承受人有权以自己的名义申请执行,只要向人民法院提交承受权利的证明文件,证明自己是生效法律文书确定的权利承受人的,即符合受理执行案件的条件。这种情况不属于严格意义上的变更申请执行主体,但二者的法律基础相同,故也可以理解为广义上的申请执行主体变更,即通过立案阶段解决主体变更问题。1号答复的意见是,《执行规定》第18条可以作为变更申请执行主体的法律依据,并且认为债权受让人可以视为该条规定中的权利承受人。本案中,生效判决确定的原权利人2234公司在执行开始之前已经转让债权,并未作为申请执行人参加执行程序,而是权利受让人李晓玲、李鹏裕依据《执行规定》第18条的规定直接申请执行。因其申请已经法院立案受理,受理的方式不是通过裁定而是发出受理通知,债权受让人已经成为申请执行人,故并不需要执行法院再作出变更主体的裁定,然后发出执行通知,而应当直接发出执行通知。实践中有的法院在这种情况下先以原权利人作为申请执行人,待执行开始后再作出变更主体裁定,因其只是增加了工作量,而并无实质性影响,故并不被认为程序上存在问题。但不能由此反过来认为没有作出变更主体裁定是程序错误。
上述案例为指导案例,具有一定的普遍适用性。该案肯定了在进入执行程序前转让债权,债权受让人可以直接申请执行,无须先申请变更执行主体;同时也指出实践中有的法院要求先以原权利人作为申请执行人,待执行开始后再作出变更主体裁定的做法的合理性。
四、在进入执行程序后转让债权,
债权受让人如何申请变更申请执行人?
申请执行人(债权转让方)在案件进入执行程序后将债权转让的,债权受让人取得生效法律文书确定的债权后,可根据相关法律规定申请变更为申请执行人。
《最高人民法院关于民事执行中变更、追加当事人若干问题的规定》第九条规定:申请执行人将生效法律文书确定的债权依法转让给第三人,且书面认可第三人取得该债权,该第三人申请变更、追加其为申请执行人的,人民法院应予支持。
那么债权受让方如何向法院申请变更执行申请人?有哪些注意事项?
在进入执行程序后转让债权,债权受让人申请变更申请执行人的,用执行异议程序来处理,债权受让人需要提出执行异议申请,值得注意的有三点:
其一,向执行立案窗口提交材料,而非提交给执行法官。根据审执分离原则,执行法官不处理执行类的异议(包括执行行为异议和执行标的异议)。执行异议申请经立案窗口受理后,立“执异”案号,由执行裁判庭进行审查(执行法官不参与),执行裁判庭经审查后作出裁定,该裁定是执行法官变更申请执行人的依据。
其二,递交《执行异议申请书》及相关材料。若递交的不是“执行异议申请”,而是“执行变更申请”“变更申请执行人申请”或其他申请,申请书的内容未列明异议申请人、原申请执行人、被执行人等当事人信息,执行立案窗口会告知按要求进行修改。
其三,需要原申请执行人出具书面确认书,确认债权受让方已经取得案涉债权。该确认书是执行裁判庭裁定变更申请执行人的重要依据。另外,法院也可能要求原申请执行人到法院做笔录,确认债权转让的事实。
五、在执行案件终本后转让债权,
如何恢复执行并变更申请执行人?
执行案件终本后转让债权,若满足恢复执行的条件,可以申请恢复执行。实务操作中,具有争议的是债权受让人是申请变更执行主体后申请恢复执行,还是以原申请执行人的名义申请恢复执行后以债权受让人名义申请变更执行主体?
以最高人民法院(2020)最高法执监425号案为例,该案裁判要旨认为:案件终结执行后,债权受让人申请变更其为申请执行人并申请恢复执行的,人民法院应当依法进行审查。
案情摘要:河北省衡水市中级人民法院(以下简称衡水中院)在执行中国工商银行枣强县支行与被执行人河北省枣强县造纸毛毯厂借款及担保合同纠纷一案中,以(2002)衡执字第76号裁定书裁定该案终结执行。后中国工商银行枣强县支行将债权转让给宁某。宁某向衡水中院提出异议:申请变更其为(2002)衡执字第76号案件申请执行的申请人并恢复对该案件的执行。
审理过程:(1)衡水中院没有对宁某的异议申请进行评述,而是以被执行人已经不存在,申请执行的被执行人已丧失民事主体资格为由,裁定驳回宁某的异议请求。(2)宁某向河北省高级人民法院(以下简称河北高院)申请复议,河北高院认为,原执行案件已终结执行,执行案件已经结案,申请变更申请执行人是执行中的一个程序性问题,应在执行程序中提出,现宁某向原执行法院提出申请变更申请执行人没有依据。宁某请求变更申请执行人并要求恢复执行,其目的是要申请重新启动、恢复一个新的执行程序,那么能否立案、是否符合恢复执行的法定条件,应由相关部门审查判断,而非执行异议审查的范畴,最终驳回宁某的异议申请。(3)宁某向最高人民法院申请监督,最高人民法院认为,对于宁某提出变更其为申请执行人的请求,衡水中院和河北高院应按照《最高人民法院关于民事执行中变更、追加当事人若干问题的规定》规定的变更执行主体的程序进行处理。对于宁某提出恢复案件的执行,涉及执行实施程序是否启动的问题,应通过执行实施程序审查处理。最终裁定撤销衡水中院和河北高院的裁定,发回衡水中院重新审查。
可以看出,最高人民法院在该案中认为,执行案件终本后转让债权的,债权受让人可以申请变更执行主体并申请恢复执行。
《最高人民法院关于民事执行中变更、追加当事人若干问题的规定》第一条规定:“执行过程中,申请执行人或其继承人、权利承受人可以向人民法院申请变更、追加当事人。申请符合法定条件的,人民法院应予支持。”根据该规定,在执行过程中,权利承受人可以申请变更执行当事人。对何谓“执行过程中”的理解不同,可能导致裁判观点不一致。
从执行效率角度考虑,由于原执行案件是终本而非终结,理论上仍处于执行程序中,执行程序中转让债权的,以债权受让人名义申请变更执行主体,然后再申请恢复执行,也是符合法律精神的。特别是涉及到金融机构转让债权的,在原案件已经终本的情况下,金融机构转让债权后可能不愿意配合申请恢复执行。若以案件已经终结、不在执行程序中,否定债权受让人申请变更执行主体的请求,无疑会增加债权转让后的执行成本。
建议:债权受让方尽量避免在案件终本后受让债权。若不得已受让此类债权,有必要事先了解法院对此类案件的处理方式,也有必要在受让债权时与债权转让方明确约定,若法院要求债权转让方申请恢复执行后方可变更申请执行人,债权转让方应当予以协助。