大家好,这里是考个研吧!

写在报名结束之前
今天(10月25日)的晚上10点,研招网「填写报考信息」入口就要关闭,2022考研正式报名就打结束铃啦!不知道大家是否成功完成报名了呢?
学姐提醒一下同学们,每年都有不少同学因为各种原因报名失败。考研报名失败意味着拿不到考试的入场券,直接失去了竞争的机会,所以各位考生一定要引起重视!
建议大家还是去仔细查看下目标院校官网,和研招网后台的通知,截止目前为止,已有多所院校公布「考生报名不合格的名单」,数千名考生预报名不合格!

院校报名不合格考生名单
1.中国人民大学
“就业方式”中的“非定向就业”和“定向就业”选择错误。


2.首都师范大学
非全日制考生的“12-定向就业”选项选择错误。

3.华东师范大学
报考类别错误、学习工作单位错误、毕业年限错误等等。

需要注意的是,并非所有学校都会发布这类「考生报名不合格的名单」,因此,大家一定要留意院校和研招网的通知消息,建议绑定「学信网」公众号,方便及时收到信息通知。
报名失败主要问题
虽然预报名不合格的人很多,但不合格的原因其实总共就那么几个,学姐总结了一下,希望大家在正式报名时不要犯类似的错误。
1.定向就业与非定向就业
定向就业就是考生录取前需要和学校、某就业单位一起签订一个定向协议,考生毕业后必须,注意是必须到该就业单位进行工作一定的年限,否则不予录取。
而研究生毕业后需要自己找工作,想去哪就去哪就叫做非定向就业。
因为国家相关政策要求,目前非全日制原则上均为定向就业招生,只有极少数专业接受非全日制非定向招生。而全日制大多为非定向就业招生。
因此,大家在报名前一定要注意查看该院校的招生简章或招生目录。

2.报考点选择
如何选择报考点,是考研报名问的最多,也是最容易出错的问题。同学们一定要注意!
3.报考条件
每年各院校公布的招生简章或者招生目录中都会注明该院校专业的报考条件,大家一定要仔细看!
比如宁波大学在2022年招生目录中就明确规定:
宁波大学应用心理专硕原则上要求考生具有心理学专业背景。跨专业考生仅限经济学(经济学类)、管理学(人力资源管理、公共管理类)、统计学、应用统计学、软件工程、智能科学与技术、数据科学与大数据技术专业。
同等学力考生在复试时,需提供六门本科核心课程合格成绩单:普通心理学、社会心理学,心理统计与测量,同时需发布一篇心理学相关学术期刊的论文。
又比如郑州大学在2022年招生目录中规定:
郑州大学应用心理专硕仅接受有学士学位考生报考,不接受同等学力报考。
如果你发现自己不符合该院校专业的报考条件,请尽快更换目标院校,毕竟能多争取一点时间用在新院校的备考上,你最终上岸的可能性也能更大。
4.考生报名信息填写
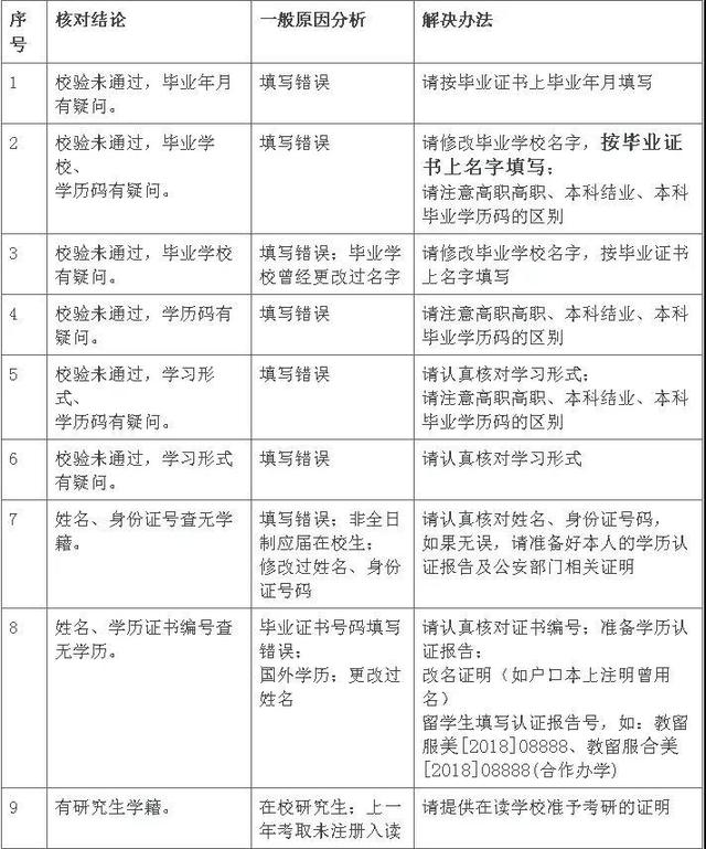
华南师范大学官网之前公布了一份常见的信息填写错误汇总表,大家可以看一下:

以上就是学姐整理的一些关于考研报名失败的常见问题。
往年同济大学曾发布通知说明:
学校不能从研招网*载下**考生联系方式,无法单独通知到考生。 因此,大家一定一定要时刻留意院校和研招网的动态。
如果不确定该院校是否会公布「考生报名不合格名单」,对报名有疑问,建议同学们还是咨询下报考院校的研招办,避免等到要打印准考证的时候,才知道自己报名失败了!
怎么才算报名成功?
1.生成报名号
在研招网网报系统中完成「填写考生信息」和「填写报考信息」两步,并生成报名号。
2.报名费缴纳成功
生成报名号之后成功缴费。
PS:部分地区网上报名不需要缴费,具体大家在生成报名号之后,系统会有提示。
3.符合报考点要求
也就是报考点选对了,这个只能自己去判断,根据报考点要求,如果符合就说明选的是对的。
4.符合招生单位的报考条件
如果不符合报考条件,是有可能被取消报考资格的,也就是无法考试。
因此大家在报名之前一定要看清楚院校的招生简章和招生目录,看是否限制了报考条件。
比如:不接受同等学力报考,非全日制只招收定向就业考生,只接受本科为XX专业的考生报考等。
5.学历学籍校验通过
这一条对于自考/网络教育届时可毕业(明年拿毕业证)的考生、改名/改证件号的考生、留学生报考等可以忽略,只需按照报考点要求提供证明材料即可,可以忽略报名系统提示学历学籍校验不通过。
其他考生一定要确保自己的学历学籍信息填写正确,确保通过。
如果以上几条都符合,说明你的报名成功了,可以顺利参加初试!

现场(网上)确认时间汇总
「网上报名」成功之后,下一步就是10月底开始的「网上确认」。只有网上报名和网上确认均完成的考生方可参加考试。
因为疫情反复,绝大多数地区今年都采用“网上确认”的方式,相比现场确认,网上确认对考生更友好,更方便,还可以自己选择照片。
有两点需要大家注意:
1.该时间以「报考点所在地」为主,不是报考院校;
2.这只是“省市招办”通知的时间,具体的情况大家还需要去查看各报考点的网报公告;
因为今年实行网上确认,大家可以提前准备好相关的材料:电子证件照、手持身份证照,以及身份证正反照等(具体要求可以看报考点的详细说明)。

同学们对待报名一定要慎重仔细,毕竟这关系到能不能顺利参加考试,报名失败的话可能会让一年的努力都白费了。
在完成相应的报名步骤后要关注研招网的信息反馈和报考大学发布的错误信息名单,对有错误的信息及时更正。
后续在网上确认阶段还可以对自己的报考信息再核对一次,也不必过于紧张!希望大家都可以报名顺利!
我是考研吧主,助你考研路上畅通无阻!