陶瓷滤波器未来5年迎来重大机遇,预计全球市场容量约566亿元!
然而目前,陶瓷滤波器产能不能满足市场需求,处于供不应求的状态,国内滤波器厂商迎来了新的机遇。在良好市场前景的推动下,多家企业为抢占先机,积极进入陶瓷滤波器市场。
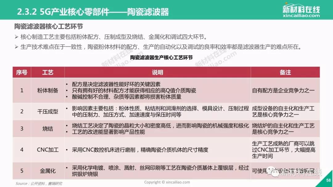
滤波器是基站射频核心部件,其主要部件是使发送和接收信号*特中**定的频率成分通过,而极大地衰减其他频率成分。基站滤波器主要有金属同轴腔体、陶瓷介质谐振和陶瓷介质三类。
由于5G市场的巨大需求,催生了陶瓷滤波器产业链的巨大需求,包括上游的材料企业、中游零部件和滤波器制造企业,下游基站天线企业技术的快速迭代,产能的扩充等。
陶瓷滤波器产业链结构图:

















......
2020年5G行业有哪些关键材料?
想了解5G未来发展趋势与机遇?
如何抢占2020年5G市场高地?
点击阅读原文,了解更多