你是否发现你的猫咪频繁去厕所,神色痛苦却又尿不出来,时不时还会哀嚎。遇到这种情况,猫咪很可能患上了尿结石!要怎么预防呢?我们邀请到重庆名望陈晓琴医生为大家解答!

猫咪患上尿结石的表现
如果猫咪有以下表现,说明猫咪患上尿结石了:
1 猫咪频繁上厕所,但每次尿量少。2 尿的时候比较痛苦需要长时间摆姿势。3 尿中会带有血。4 猫咪经常舔*处私**,常常情绪不好,尤其是在上厕所前后比较焦虑。
专家提醒:主人想要确诊猫咪的尿结石,需要带猫咪去医院做尿沉渣、血常规、生化、X光等检查。
猫咪尿结石 会致命

猫咪体内的结石会随着时间而变大,造成持续刺激,引起猫尿道炎或膀胱炎,使尿道不完全堵塞或完全堵塞,造成排尿障碍,甚至引发尿毒症等,严重情况导致死亡。
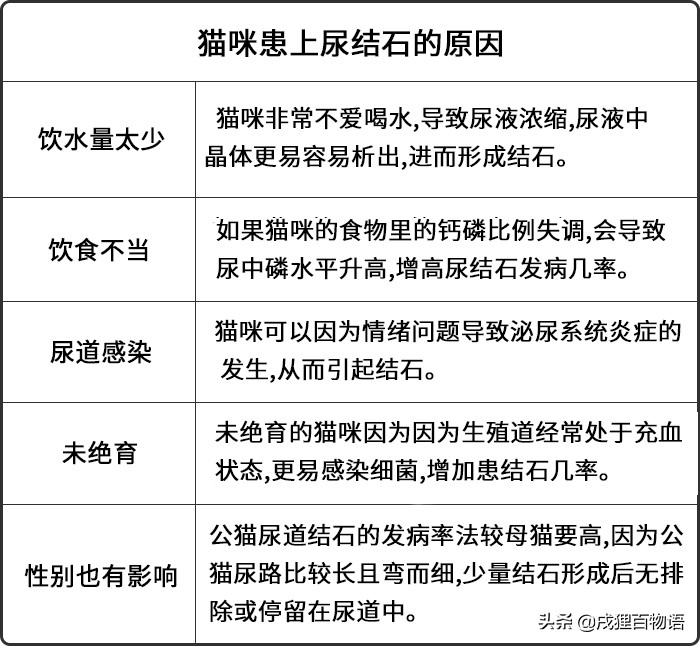
小心!这些都会导致尿结石
我们在下表中列出了引起猫咪尿结石的常见原因,请主人仔细阅读:

远离尿结石,预防最重要

1 主人平时要引导猫咪多喂水。2 如果猫咪患过尿结石,可以在医生指导下喂食预防泌尿系统疾病的处方粮。3 猫咪食物要营养均衡,尤其不要喂食单一肉类。
尿结石的治疗
1 对于尿道不完全阻塞的猫咪的治疗,主要是抗菌消炎并促使已形成的结石溶解和防止其再形成。2 对于完全堵塞型的猫咪的治疗必须在24小时内导尿。然后需要手术疏通尿道,清理结石,排出尿液,恢复体液平衡。