■ 按: 你们还会在聚美优品上购物吗?
近日,聚美优品关联公司北京创锐文化传媒有限公司因违反广告法,被北京市朝阳区市场监督管理局罚款1万元。具体事由为,调查执法人员发现,当事人在其经营的“聚美”手机APP上销售的商品中75件商品的“划线价格”不是在该网络平台上销售过的价格或者没有依据,广告内容不清楚明白。

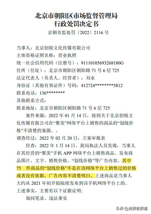
行政处罚决定书显示,北京创锐文化传媒有限公司存在以下违法事实:经查:2022年1月14日,北京市朝阳区市场监督管理局执法人员发现,当事人在其经营的“聚美”手机APP网络平台上销售商品、发布商品图片、文字、销售价格、“划线价格”等广告内容。其中 75件商品的“划线价格”不是在该网络平台上销售过的价格或者没有依据,广告内容不清楚明白 。上述商品是当事人大约从2021年初开始陆续发布到该手机网络平台上的。上述行为违反了《中华人民共和国广告法》第八条第一款的规定,根据《中华人民共和国广告法》第五十九条第一款第(一)项的规定,北京市朝阳区市场监督管理局现责令当事人改正上述违法行为,并决定处罚如下:罚款:1万元。

聚美优品官网显示,聚美集团成立于2010年,是一家集“投资+孵化”于一体的集团化企业,先后在电子商务、影视娱乐、共享经济等诸多创新赛道持续发力,孵化出聚美优品、聚美影视、街电等一系列行业领军企业。2014年5月,聚美优品曾在纽交所正式挂牌上市;2020年4月,聚美优品于纽交所退市,宣布完成私有化。

公开报道显示,今年3月28日,聚美优品CEO陈欧旗下一款“刷宝短视频APP”被彻底关停。据中央网信办举报中心微信公众号消息,该款APP曾因“存在发布或传播法律、法规禁止发布信息内容”,被海南省网信办约谈;鉴于“刷宝短视频APP”运营公司认错态度良好,已自行将APP服务器注销关闭,销毁所有数据信息,故不实施处罚。
据2021年1月17日北京海淀区法院的一份判决书显示,“刷宝短视频APP”因涉及采用技术手段和人工方式获取抖音5万余条短视频及上百条评论,被认定构成不正当竞争被罚500万元。判决书显示,“刷宝短视频APP”当时的运营主体为北京创锐文化传媒有限公司,而APP“开发者”为成都力奥文化传播有限公司。公开资料显示,北京创锐文化传媒有限公司是聚美优品的关联公司,成都力奥文化传播有限公司背后实控人也是陈欧。
来源:中国经济报等