(报告出品方/分析师:信达证券 娄永刚 黄礼恒)
软磁材料:电动智能化时代的关键材料
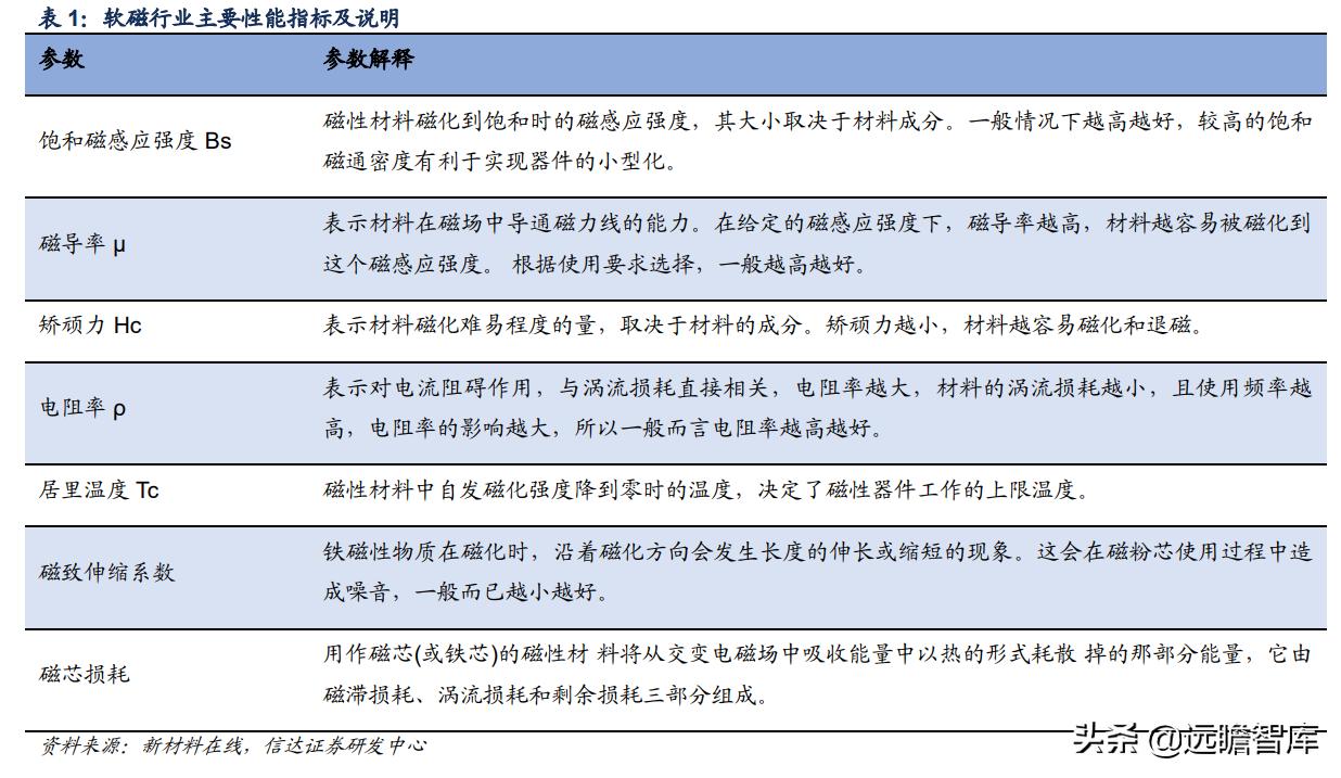
软磁材料细分种类较多
磁性材料按照磁化后去磁的难易程度可以分为永磁和软磁材料。软磁材料是具有低矫顽力和高磁导率的磁性材料,易于磁化,也易于退磁,其主要功能是转换与传输电磁能量,被广泛用于各种电能变换设备中。

软磁材料可分为金属软磁材料、铁氧体软磁材料、非晶和纳米晶软磁材料以及其他软磁材料。非晶及纳米晶软磁材料与金属软磁材料成分接近,但由于是非晶态结构,故单独分为一类;近年来应用场景不断扩展的金属磁粉芯是以金属软磁粉为原料,采用绝缘包覆、压制、退火、浸润、喷涂等工艺技术所制成的磁芯,属于金属软磁材料的一种。

应用领域拓展推动软磁材料技术迭代
软磁材料的发展基本可以分为四个主要阶段:传统金属软磁--铁氧体软磁--非晶、纳米晶软磁--金属磁粉芯。
1. 第一阶段为传统金属软磁材料
纯铁是最早使用的软磁材料。纯铁资源丰富、价格低廉,是最早使用的软磁材料,其磁导率高、饱和磁感应强度高,矫顽力低,具有良好的加工性能。但纯铁电阻率较低,因此只适合在直流或低频条件下工作,在高频交变的涡流损耗很大。
19 世纪末硅钢片(Fe-Si 合金)研制成功,成为历史上第一种应用于交变强磁场的软磁材料。硅钢性能优于纯铁,电阻率是电工纯铁的几倍,涡流损耗低,而且易于批量生产,现主要用于变压器铁心。
后人们研制出坡莫合金(即 Fe-Ni 合金,镍含量在 30%-90%),可作为硅钢片补充应用于弱磁场中。坡莫合金普遍特点是初始磁导率较高(37.5~125mH/m),在弱磁场中具有极高磁导率(125~375mH/m),环境稳定性高,因此适宜用在弱磁场环境中。但由于电阻率及矫顽力较低,生产工艺复杂及价格昂贵等限制性因素,应用范围受限,现主要用于方波变压器、直流变换器、电流变压器、接地故障断路器和微电机等电子元件。
2. 第二阶段为铁氧体软磁
铁氧体软磁作为第二代软磁材料于 1935 年问世,适用于高频低功率的应用场景。
铁氧体成分为具有磁性的 Fe2O3 与其他金属氧化物配置烧结而成的复合氧化物软磁材料,常见的铁氧体软磁主要有 MnZn 铁氧体、NiZn 铁氧体和 MgZn 铁氧体 3 大系列。
铁氧体电阻率和磁导率较高,但由于其饱和磁强度较低,导致磁能存储能力较低,故而在磁能密度要求较高和大功率领域的应用受限,更加适用于高频低功率场景。
铁氧体软磁可批量生产、性能稳定、机械加工性能高,可利用模具制成各种形状的磁芯,广泛应用于电子元件中,如滤波器、电磁感应线、录像磁头以及汽车中的传感器等。
3. 第三阶段为非晶及纳米晶软磁
第三代软磁材料主要为非晶与纳米晶软磁材料,于 20 世纪 60 年代在美国和日本首次工业化。
非晶合金是通过在金属软磁的冶炼过程中加入玻璃化元素(硅、硼、碳等),通过快淬技术使其成为非晶态,在保留金属软磁高饱和磁感应强度和高导磁率的同时提高了电阻率,涡流损耗得以降低,是中、低频领域电能传输优选材料。
目前非晶合金薄带主要应用于全球配电变压器领域,在节能环保方面优于竞争品硅钢。纳米晶软磁则是在非晶合金的基础上经过高度控制的退火环节,形成具有纳米级微晶体和非晶混合组织结构的材料。
与铁氧体软磁材料、非晶软磁材料等材料相比,纳米晶超薄带因其高饱和磁度、低矫顽力、高初始磁导率、高居里温度等材料特性可以缩小磁性器件体积、降低磁性器件损耗,属于新型磁性材料,综合磁性性能更为优异,在追求小型化、轻量化、复杂温度的场景下,有着显著优势。
纳米晶超薄带产品是制造电感、电子变压器、互感器、传感器、无线充电模块等磁性器件的优良材料,主要应用于消费电子、新能源汽车、家电、光伏、粒子加速器等领域,满足电力电子技术向大电流、高频化、小型轻量、节能等发展趋势的要求,目前已在智能手机无线充电模块、新能源汽车电机等产品端实现规模化应用。
4. 第四阶段为金属磁粉芯
金属磁粉芯又称软磁复合材料(SMC),于 20 世纪 80 年代产业化。金属磁粉芯是在铁磁性粉末颗粒表面包裹绝缘介质后,采用粉末冶金工艺压制成所需形状得到的粉体材料,具有高饱和磁通密度、高居里温度、软饱和特性以及更强的抗直流叠加能力、更宽的工作温度范围等优点,结合了传统金属软磁和铁氧体软磁的优势,被誉为“*四代第**”软磁材料。
金属磁粉芯可以满足电力电子器件小型化、高功率密度,高频化,集成化的要求,被作为功率因数校正(PFC)电感、输出滤波电感、谐振电感、EMI差模电感和反激式变压器铁芯用于光伏逆变器、车载电源、开关电源、变频驱动等现代电力电子装置中。
随着大功率开关电源技术的快速发展和广泛应用,要求电子系统或设备在所处的电磁环境中能正常工作,不会对其他系统和设备造成干扰。
由于金属磁粉芯因天然存在的微细均匀气隙的结构,在电感使用时磁场泄漏少,这样的电感元件具有良好的电磁兼容性,减少了漏磁场所带来的涡流损耗,金属磁粉芯因此得到了广泛的应用;进入二十一世纪,随着逆变电路的高频、高功率密度化和电磁兼容性(EMC)的更高要求,金属磁粉芯的产业化发展速度逐步超过了其它软磁材料。



软磁广泛用于电能转换设备中
软磁上*行游**业主要为钢铁、铜、铝、钴、镍等金属行业和硅等非金属制造业以及液氮等化工行业。
上*行游**业多为大宗商品,价格变动将直接影响软磁行业的制造成本。
软磁终端领域应用广阔,新能源领域打开需求空间。
软磁是电动化智能化时代的关键材料,主要应用领域包含电网、光伏、储能、新能源汽车与充电桩、5G 通信、无线充电、UPS、变频空调、轨道交通、绿色照明等领域。
未来高频、大功率、小型化为重要发展方向,高端消费和工业电子、新能源、云计算、物联网、4G 和 5G 通讯、电源供应器等新基建领域市场和新型消费电子为重要应用领域。
尤其新能源领域的快速发展,将为软磁的应用打开需求空间。

三类软磁材料各司其职、各有优势
全球磁性材料生产企业主要集中在日本和中国,中国产量约占全球的 70%左右。据磁性材料行业协会统计,2020 年中国磁性材料产业生产销售磁性材料约 130 万吨(其中,永磁铁氧体 80 万吨,*土稀**永磁 16 万吨,软磁 29 万吨,其它磁体约 2 万吨),总销量较2019年同比增长 2%,全年实现销售总额 1100 多亿元,较 2019 年同比增长约 3%。面对新冠疫情的冲击,整个行业表现出了较强的抗风险能力和新领域拓展能力。
发达国家的软磁材料技术水平较为先进。
以日本、美国为先,如日立金属、美磁等;国内软磁供应商多生产铁氧体软磁,金属软磁粉芯供应商较少。由于软磁下游客户应用范围较广,各公司需针对下游不同用户需要为其提供整套的完整解决方案,技术水平及研发能力是公司获得国际客户认证的基础。
中国磁性材料装备自动化和自主创新能力不断提高。
目前,中国磁性材料生产专用设备基本上已经国产化,铁氧体粉料自动控制全自动封闭生产线已经较为成熟;中国磁性材料及器件大型主要企业 2020 年的研发经费内部支出占主营业务收入比重已提升到 5%~8%,磁性材料及器件产品国际影响和话语权得到进一步提高。
铁氧体软磁:高频超高频场景下的最优材料
铁氧体软磁是具有磁性的 Fe2O3 与其他金属氧化物配置烧结而成的复合氧化物软磁材料。
由于铁氧体软磁在高频下具有高磁导率、高电阻率、低损耗等特点,适用于高频低功率场景,可利用模具制成各种形状的磁芯,广泛应用于电子元件中,如滤波器、电磁感应线、录像磁头以及汽车中的传感器等。
中国铁氧体软磁主要为锰锌铁氧体和镍锌铁氧体,锰锌铁氧体占比达70%。常见的铁氧体软磁主要有 MnZn 铁氧体、NiZn 铁氧体、MgZn 铁氧体和 LiZn 铁氧体。
其中 MnZn 铁氧体适用于做高频低耗电感,用于开关电源,主变电源,主变压器和电视,计 算器机显示器等;NiZn 铁氧体适用于做 CHOKE 类电感线圈,是普通扼流线圈的首选磁芯,目标市场涵盖车载 DC-DC 转换器、笔记本适配器、各种开关电源变压器、LCD背光抗源逆变器、EMI 用电感器、点火线圈等。

铁氧体软磁终端领域主要为通讯、家电、光伏、汽车和照明领域等。
据华经产业研究院统计,铁氧体软磁市场结构中,通讯以 22%占首位,家电以 19%居其次。
未来,通讯、家电、汽车等行业朝着低损耗、低耗能、智能化发展;光伏、风电等新能源行业朝向小型化、轻量化发展,对于磁性材料的产量及性能要求也将不断提高。

铁氧体软磁产能主要集中在日本和中国,中国产能约占全球的 60%。
根据中国电子元件行业协会数据,2014-2020 年以来中国铁氧体软磁产量总体稳定,2020 年生产接近 21 万吨,占全球总量的 60%,国内铁氧体软磁产量优势明显。
中国铁氧体软磁企业存在产能较低且分散的局限性,行业集中度有待提升。
截至 2020 年底,中国从事铁氧体软磁生产的企业共有 230 多家,初具大多数企业的生产规模在 500 吨/年,产能 1000 吨以上的企业约 80 家,产能达万吨级别的仅有 10 家。

非晶及纳米晶:主要用于配电变压器及无线充电领域
非晶合金又称“液态金属、金属玻璃”,保留了金属软磁饱和磁感应强度高和磁导率高的优点,涡流损耗却比金属软磁小很多。
非晶合金是一种新型软磁合金材料,主要包含铁、硅、硼等元素。
其主要制品非晶合金薄带是采用急速冷却技术将合金熔液以每秒 160℃的速度急速冷却,使原子来不及有序排列结晶,形成厚度约 0.03mm 的非晶合金薄带。
物理状态表现为金属原子呈长程无序的非晶体排列,没有静态合金的晶粒、晶界的存在。
得益于上述极端生产工艺形成的特殊原子结构,使得非晶合金具有低矫顽力、高磁导率、高电阻率、耐高温腐蚀和高韧性等优异性能,使得材料更易于磁化和退磁,可显著降低电磁转换损耗,是中、低频领域电能传输优选材料。
非晶合金薄带主要应用于全球配电变压器领域。
非晶合金薄带产品经加工后制成非晶铁心、再生产为非晶合金变压器。非晶合金变压器包括油浸式非晶变压器和干式非晶变压器,其中油浸式非晶变压器主要应用于配电网领域,干式非晶变压器主要应用于对防火、防尘等安全性要求较高的用户工程领域。
目前,全球范围内非晶变压器仍以油浸式变压器为主。根据 QY Research 的统计数据,2020 年,全球油浸式非晶变压器的市场占比为 86.58%,干式非晶变压器的市场占比为 13.42%。

非晶合金市场规模迅速提升。
2015 年以来随着中国配电网领域快速发展,非晶带材市场规模从 1.30 亿美元增长至 2019 年的 2.08 亿美元,产量规模从 4.97 万吨增长至 2019 年的 9.97 万吨,复合增长率分别到达 12.47%、19.01%。

中国非晶合金企业占据全球市场 60%以上的份额,基本已实现产品的全面覆盖。
据中国电子元器件协会统计,中国配电用非晶宽带企业 11 家,设计产能 35 万吨、非晶粉末企业 6 家、块体非晶企业 11 家、其他母合金等配套企业有 23 家,基本上实现了非晶合金产业的全覆盖。
据 QY Research,云路股份为全球最大的非晶合金厂商,产能 6 万吨,占全球 41.15%的市场份额。
另外安泰科技和兆晶科技全球市场份额均为 12%,中国企业全球份额占比超 60%。

纳米晶主要指铁基纳米晶合金,是由铁、硅、硼和少量的铜、铌等元素经急速、高精度冷却工艺形成非晶态合金后,再经过高度控制的退火环节,形成具有纳米级微晶体和非晶混合组织结构的材料。
具有较高的饱和磁密、高初始磁导率和较低的高频损耗等特性,广泛应用于中、高频领域的能量传输与滤波。
纳米晶超薄带产品是制造电感、电子变压器、互感器、传感器、无线充电模块等磁性器件的优良材料,主要应用于消费电子、新能源发电、新能源汽车、家电、粒子加速器等领域。
满足电力电子技术向大电流、高频化、小型轻量、节能等发展趋势的要求,目前已在智能手机无线充电模块、新能源汽车电机等产品端实现规模化应用。

纳米晶软磁受益无线充电与新能源领域发展市场规模不断提升。
2015-2019 年中国纳米晶软磁材料市场规模从 4630 万美元增长至 7465 万美元,产量规模从 6657 吨增长至 10250 吨,复合增长率分别为 12.68%、11.39%;全球纳米晶软磁材料市场规模呈现持续增长的态势,产量从 2.15 万吨增长至 3.02 万吨,市场规模从 1.65 亿美元增长至 2.42 亿美元,年均复合增长率达到 10.05%。

纳米晶软磁行业产能较为集中,主要公司为日立金属、安泰科技和云路股份。日立金属全球市占率将近 50%。其次为安泰科技与云路股份,市占率分别为 9.01%和 1.61%。

金属软磁粉芯:兼具传统金属软磁和铁氧体软磁优势
金属磁粉芯又称软磁复合材料(SMC),于 20 世纪 80 年代产业化。是在金属磁性粉末颗粒表面包裹绝缘介质后,采用粉末冶金工艺压制成所需形状得到的粉体材料。
金属软磁粉芯是系列产品的总称,目前大批量生产的金属软磁粉芯主要有铁粉芯、铁硅粉芯、铁硅铝粉芯、高磁通粉芯和钼坡莫磁粉芯。

金属软磁粉芯兼具传统金属软磁的高饱和磁通密度和铁氧体软磁高电阻率的优势。
➢ 金属软磁粉芯饱和磁通密度较高,远胜于铁氧体软磁,对实现电子元器件的大容量和小型化具有实用意义;
➢ 金属软磁粉芯在制作过程中增加了整体电阻率,减少了漏磁场所带来的涡流损耗;
➢ 金属软磁粉芯的磁性能稳定性好,包括频率特性、温度稳定性和时间稳定性;
➢ 金属磁粉芯直流偏场稳定性好,这一优点是高饱和磁通密度和低损耗同时出现才存在的;
➢ 金属磁粉芯具备性能可控性。
可以通过控制和改变生产工艺技术条件,获得能满足各种特殊使用场合,具有特殊性能的金属软磁粉芯材料,从而最大限度的满足了特殊场合的特殊要求。
对于改进各种电子产品的性能和提高产品的质量,是具有极为重要实用意义的。
由于金属磁粉芯可以满足电力电子器件小型化、高功率密度,高频化,集成化的要求,多被作为功率因数校正(PFC)电感、输出滤波电感、谐振电感、EMI 差模电感和反激式变压器铁芯用于光伏逆变器、储能逆变器、新能源汽车、充电桩、服务器电源、UPS 电源、5G 通信等领域。

目前磁粉芯外资生产企业主要有韩国昌星(CSC)、美磁(Magnetics)、阿诺德、韩国东部集团,这 4 家公司占据了 40%以上的金属磁粉芯市场。
国内约50~60家金属软磁粉芯生产企业,其中铂科新材、东睦股份、龙磁科技等产能相对较大。
2019年,中国各类金属软磁粉末加金属磁粉芯产量约 18 万吨,产值约 90 亿元;2020年,尽管受疫情等因素影响,但疫情后需求刺激,2020年与2019年相比增长约 8%,产量约19.5 万吨,产值约 100 亿元。

新能源打开软磁需求空间
电动化智能化时代,软磁材料终端领域应用广阔,主要包括电网、光伏、储能、新能源汽车与充电桩、5G 通信、无线充电、UPS、变频空调、轨道交通、绿色照明等领域。随着新能源革命推进及软磁材料技术进阶,软磁材料市场空间快速扩大,需求增速不断提升。

新型电力系统建设徐徐开展,提升非晶软磁材料需求
软磁在电网领域的应用主要是制成配电变压器实现电能的转化与传输。电力变压器是输配电及控制设备的重要组成部分,主要功能是按照合理的电压等级升压输电并分级降压配电。由于现代电力系统辐射范围广阔,为了减少输电过程中的损耗,需要将电压提升至 110KV 以上的超高压,部分远途线路甚至需要 500KV 以上的特高压;而在配电环节,则需要将电压逐级降低并分配到终端用户。
配电变压器领域主要采用硅钢材料和非晶材料。非晶合金材料凭借高磁导率、低矫顽力、高电阻率等材料特性,电磁能量转换效率显著优于硅钢材料,空载损耗较硅钢变压器降幅可达到 60%左右,主要应用于农村电网、城乡结合处及内蒙古、云南、贵州等相对边远的地区。硅钢变压器则凭借运营稳定、抗突发短路能力强的优势目前主要用于城市电网或工业区等长期处于高负荷的地区。

目前市场内上硅钢变压器为主,非晶变压器为辅。
2018-2020年,国家电网非晶合金变压器招标量占比分别为27.44%、23.22%和15.49%;2019、2020年,南方电网非晶合金变压器招标量占比分别为74.40%、58.82%。综合来看,2020年国内非晶合金变压器的市场份额占比约为25%。

2021年电网投资同比增长 5.4%,十四五电网投资规模向好,带动软磁材料需求增长。
2022年 2 月 15 日,国家电网 2022 年数字化工作电视电话会议在京召开,强调加快推动数字化转型,奋力开创数字化赋能新型电力系统构建和电网公司高质量发展的新局面。
新型电力系统建设一方面是围绕“双碳”建设的大规模电网升级改造投资和重大项目,另一方面是依托升级转型需求而加大数字化、智能化等方面的投入。
2021年国家电网基本建设投资规模为 4951 亿元,同比增长 5.4%,十四五期间新型电力系统有望加速建设。

“双碳”目标下,非晶合金市占率有望提升。
随着国家对“碳达峰”、“碳中和”整体规划和目标的确定,以非晶合金等材料制造的高效节能变压器有望替代部分硅钢市场。
工信部、市场监管总局和国家能源局 2020 年 12 月联合印发的《配电变压器能效提升计划 (2021-2023)》要求加快高效节能变压器推广应用,明确要求禁止未达标变压器接入电 网,“自 2021 年 6 月起,新采购变压器应为高效节能变压器。
到 2023 年,高效节能变压器在网运行比例提高 10%,当年新增高效节能变压器占比达到 75%以上;开展非晶合金等高效节能变压器用材料创新和技术升级,加强立体卷铁芯结构等高效节能变压器结构设计与加工工艺技术创新”。
非晶合金凭借其材料本身的属性具备生产、应用、回收全流程节能、空载损耗低的特点,能够满足国家电网“三型两网”战略发展目标中对高效、节能、高流量密度型配电变压器的需求,以非晶合金等材料制造的高效节能变压器有望替代部分硅钢市场。
我们假设未来国家电网投资建设增速为5%,变压器需求量增速保持一致为 5%,平均每台变压器的软磁材料需求量为700kg,预计中国市场2025年变压器领域的软磁需求量达16.24万吨,按照单价1.2万元/吨计算,市场规模达19.49亿元。

光伏发展进入快车道,金属软磁粉芯需求提速
软磁材料主要用于光伏发电系统的中的光伏逆变器。
光伏逆变器是光伏发电系统的核心设备,通过对太阳能电池阵列输出的不稳定直流电进行自动跟踪,以最大效率将其转换为稳定的直流电,再进一步逆变成交流电向电网输送,即光伏发电并网。
逆变器对于整个光伏发电系统的效率、稳定性、可靠性具有关键影响,是系统中不可缺少的核心部件。

金属软磁粉芯主要用于组串式逆变器,硅钢主要用于集中式逆变器。
根据系统功率及应用场合不同,光伏逆变器可以分为集中式逆变器、组串型逆变器与微型逆变器。
由于集中型逆变器的输出电流较大,对电抗器的抗饱和能力要求较高,因此主要采用传统的硅钢片电感;而组串型逆变器开关频率较高,需要软磁材料具备低损耗特性,金属磁粉芯凭借更低的功率损耗快速进入组串型逆变器市场。

软磁材料需求将受益于光伏新增装机量的持续增长以及老化光伏逆变器的替换需求。
目前光伏发电已经实现平价上网并进入发展快车道。
2021 年开始国内利好政策密集出台,整县推进加持 BIPV,分布式光伏建设需求大增有望带动组串式逆变器需求;沙漠、戈壁、荒漠地区加快规划建设大型风电光伏基地项目,集中式光伏贡献稳定增长,集中型逆变器受益。
据中国光伏行业协会数据,2021 年中国新增装机量为 54.88GW,预计 2022 年光伏装机量为 75~85GW;BENF 初步统计 2021 年全球光伏新增装机容量为 183Gwh,预计 2022 年全球光伏新增装机量为 210GW。
我们预计 2025 年中国光伏新增装机量为 176GW,全球新增装机量需求为 345GW。光伏逆变器逐年上升的高存量背景下,其替换需求将成为软磁需求增长的另一推动力。
由于光伏组件平均寿命为 20-25 年,光伏逆变器的 IGBT 零部件寿命为 10-15 年,因此,光伏逆变器的替换需求主要来自 10 年前后的光伏装机量。
我们按照光伏逆变器的寿命为 10 年进行测算,2025 年中国需替换的光伏装机量为 15GW,全球光伏装机量的替换需求为 53GW。

按照 1GW 光伏装机量需要软磁材料 200 吨,每吨软磁材料价格为 3.5 万元计算,2025 年中国和全球光伏领域的软磁需求量分别为 3.82 和 7.96 万吨,市场规模为分别为 13.36 和 27.86 亿元。

金属磁粉芯需求或将受益于组串式逆变器市占率提升。
分布式光伏电站基于安装灵活、安全性高、经济性高等优势,装机容量从 2016 年的 6.1GW 提升至 2020 年的 78.1GW,CAGR 为 66.5%。
分布式装机容量上升带动组串式逆变器市占率提升,出货量占比从 2016 年的 32%提升至 2019 年的 60%。
未来组串式逆变器基于成本下降、功率增强等优势,或将逐渐挤压集中式逆变器市场空间,带动金属磁粉芯需求提升。

储能在“双碳”政策推动下发展加速,金属软磁粉芯受益
软磁材料主要用于储能模块(充放电及逆变模块)电源中,以金属软磁粉芯为主。
储能技术是新能源发展最关键的技术之一,储能具有消除电力峰谷差,实现光伏、风电等新能源平滑输出、调峰调频和备用容量等作用,是智能电网、可再生能源高占比能源系统、能源互联网的重要组成部分和关键支撑技术,是满足新能源发电平稳接入电网的必要条件之一。
根据国家规划,预计到“十四五”末,可再生能源发电装机占电力总装机的比例将超过 50%。2021 年冬季,全国各地“拉闸限电”频现,再次提醒人们新能源充分承担电力系统责任的重要性,而这恰恰需要储能系统的跟进调节。
随着“双碳”进程不断推进,新能源将成为各地的主力电源,储能系统更能发挥提高电网安全性和稳定性的重要作用。
各地出台政策扶持储能发展,储能逆变器前景广阔。
多个省份发布政策提出储能配置的要求,以缓解电力消纳问题,例如*疆新**电储能设施所充电的电量给予 0.55 元/千瓦时的补偿,昆明对于集光伏发电、储能、充电为一体的示范站,给予 50 万元/座的一次性补贴等,政策扶持下,储能逆变器装机量有望高速增长。
储能装机量指数型增长带动软磁需求提升。彭博新能源财经预计全球储能市场 2030 年前将以 33%的年均复合增速增长,至 2030 年累计装机容量为 358GW。
中国国家发改委、国家能源局也在 2021 年的 7 月正式印发《关于加快推动新型储能发展的指导意见》,明确了储能行业的发展规划与目标,到 2025 年实现新型储能从商业化初期向规模化发展转变,累计装机规模 30GW 以上。
我们预计全球储能 2021-2025 新增装机量为增速为 50%,预计 2025 年新增装机量为 34.17GW,对软磁的需求量为 1.03 万吨,软磁市场规模为 3.18 亿元。由于储能逆变器与光伏逆变器很大程度上同源,大部分光伏逆变器厂家已布局光储一体化路线,参与储能逆变器市场的竞争。

新能源汽车及充电桩快速发展带动金属软磁粉芯等软磁材料需求提升
充电桩、车载充电器 AC/DC 和车载 DC-DC 变换器是软磁材料在新能源汽车领域中的三个主要应用领域。
AC-DC 车载充电器即 OBC,输入交流电源,输出直流,是直接给动力电池充电的装置;DC-DC 变换器则一般用于高压电池包给低压车载电子器件的供电,用于将高压小电流转换为低压大电流。
此外照明系统、ECU(电子控制系统改)、BMS(电池管理系统)、PDU(电源分配单元)、倒车雷达系统、胎压检测系统、无人驾驶感应系统、车身 EMI、传感系统等部件均使用了软磁材料。
金属软磁粉芯和铁氧体粉芯制成的 PFC 电感广泛用于充电桩中,起储能、滤波作用。
铁硅磁粉芯的磁通密度高、体积小、损耗低、内部气隙均匀,在磁化时这些分布气隙能够存储相当大的能量,不会增加多余的气隙损耗,且均匀气隙带来的“软饱和”特性,使它在直流偏置下工作更加安全,不会发生进入饱和区而导致电子元器件失效的情况。
因此铁硅磁粉芯电感使充电桩运转能力具有更高的可靠性,高功率密度,无噪音,使用寿命长等特点,正逐渐对铁氧体软磁形成替代。
另外纳米晶可制成互感器和漏电保护开关用于充电桩中。由于纳米晶具有非常高的磁导率,其做成的互感器、漏电保护开关,具有高灵敏度、低损耗特点,可降低充电桩体积及损耗。

新能源汽车需求确定性增长。
2021 年中国和全球电动汽车销量分别为 351 万辆和 669 万辆,分别同比增长 1.65 倍和 1.06 倍。
2022 年 1 月,中国新能源汽车消费市场淡季不淡,销售 43.1 万辆,同比增长 1.4 倍。
展望 2022 年,中国新能源汽车市场将维持自然高速增长,美国新能源补贴政策有望推动新能源汽车销量爆发,全球新能源汽车有望在更多爆款车型的共同推动下维持销量高速增长和渗透率快速提升,我们预计 2022 年中国和全球的新能源车销量分别同比增长 58%和 50%至 555、1004 万辆,至 2025 年中国与全球的新能源汽车销量或将达到 1300 和 2404 万辆。

软磁材料在全球新能源汽车领域需求 2025 年可达 6.49 万吨。
我们按照每辆新能源车软磁用量为 2.7kg 测算,新能源汽车用软磁材料售价为 5.2 万元/吨,预计 2025 年中国和全球新能源汽车领域软磁需求量分别为 3.51 和 6.49 万吨,市场规模分别为 18.25 和 33.76 万元。

新能源汽车的快速增长拉动充电基础设施建设需求。
截至 2021 年底,全国新能源汽车 保有量为 784 万辆,同比增长 59.25%;充电基础设施保有量达 261.7 万台,同比增加 70.1%,其中公共充电基础设施 114.7 万台,随车配建充电桩 147.0 万台。车桩增量比 2021 年为 3.75,存在下降空间。
充电基础设施在《2020 年政府工作报告》中被纳入“新基建”,成为七大产业之一。
政策加码下新基建有望加快短期充电桩建设节奏,同时持续增长的新能源汽车保有量为充电桩中长期建设保障空间,软磁材料需求将直接受益充电桩的建设。

2025 年充电桩的软磁需求量或将达到 2.47 万吨。
我们给予充电桩 50%的增速,按照直流充电桩和交流充电桩分别占比 15%和 85%计算,交流充电桩每台 7kw,直流充电桩每台 60kw,1GW 充电桩的软磁用量为 100 吨,则中国充电桩市场 2025 年软磁需求量为 1.23 吨,由于中国的新能源汽车销量占全球总销量约 50%,我们粗略假设中国充电桩市场规模占比约 50%,则 2025 年全球充电桩的软磁需求量为 2.47 万吨,市场规模为 12.82 亿元。

变频空调渗透率提升,软磁受益
软磁材料主要用于变频空调的 PFC 电感中。在变频空调输入整流电路中,起到电源输入功率因数的调节、抑制电网高次谐波的储能升压电感的作用。

变频空调具备快速制冷制热和节约能耗等优势。
目前中国电网的电压为 220v、50Hz,在此环境下工作的空调被称为定频空调;而变频空调是指可根据环境温度,通过变频器改变压缩机供电频率,调节压缩机转速,进而通过压缩机转速的快慢调节制冷量,从而达到控制室内温度的目的的空调。与传统定频空调相比,变频空调具有快速制冷(制热)、节能、温度精准控制、电压适应范围宽等优点。
中国家电领域随着 2020 年 7 月国家空调能效标准的提高,定频空调将全面升级为变频空调。早在 2007 年时,日本的变频空调在家用空调中的占比就已经达到 99%以上,欧美国家的变频空调普及率也在 70%以上,而中国 2013 年空调销量中,变频空调占比仅为 33%。随着家电领域能耗标准的提升,变频空调渗透率逐年上升,由 2013 年的 33% 稳步上升至 2021 年 1-10 月份的 69%,未来有望形成全面替代。
变频空调渗透率提升拉动软磁需求。
据产业在线数据,2021 年全球空调销量为 1.67 亿 台,我们假设未来 4 年的年均增速为 4%,则 2025 年空调销量将达到 1.96 亿台。假设 2025 年变频空调销量渗透率达到 100%,按照行业平均水平每台空调需要 0.25kg 软磁材料计算,空调领域对软磁材料的需求量将由 2021 年的 2.93 万吨提升至 2025 年的 4.89 万吨,市场规模为 12.23 亿元。


UPS 领域受益数据中心建设需求爆发
软磁材料主要制成 UPS 电感应用于高频 UPS 电源中,实现储能、滤波、稳压等功能。

UPS 即不间断电源,是能提供持续、稳定、不间断电能供应的电力电子设备。
它以逆变器、整流器、蓄电池为主要组成部分,不仅可以为用户提供备用电源以防止重要设备因电能中断而遭受损失,并且可改善电能质量,使设备免受高低电压、突波、杂讯、频率不稳及电磁的干扰,满足用户对于电能质量的需求,主要应用于单台计算机、计算机网络系统或其他电力电子设备。
UPS 工作原理如下图,在电网电压正常时,通过电网给负载供电的同时也给储能部件充 电;当突发停电时,UPS 由储能部件供给负载所需电能,维持负载的正常运行(如红色虚线→所示);当负载严重过载时,对于在线式 UPS,电网电压直接给负载供电(如绿色实线→所示),对于离线式或者互动式 UPS,一般出现过载保护。

UPS 主要用于数据中心的配电系统。
数据中心建设涉及配电、制冷、安防等大量相关设备,UPS 主要适用于配电系统。 “东数西算”工程将带动数据中心规模提升。
中国数字经济增长强劲,数字化建设已经成为中国经济发展的重要驱动因素,2020 年中国数字经济规模达 39.2 亿元,同比增长 9.7%,在 GDP 中的占比为 38.6%。
2022年 2 月,国家发改委等部门联合印发通知,同意在京津冀、长三角、粤港澳大湾区、成渝、内蒙古、贵州、甘肃、宁夏启动建设国家算力枢纽节点,并规划了 10 个国家数据中心集群。
至此,全国一体化大数据中心体系完成总体布局设计,“东数西算”工程正式全面启动,数据中心规模有望进一步提升。
2025年全球 UPS 领域的软磁需求量或将为 5.35 万吨。
2020年全球 UPS 市场规模为 806 亿元,我们假设未来 5 年市场规模逐年增长 20%,则至 2025年 UPS 市场规模将达到 2007 亿元。
按照电感器价值占 UPS 总价值 2%,电感磁芯占电感器价值 60%估算,2025 年全球 UPS 领域软磁市场规模为 24 亿元,按照软磁价格 4.5 万元/吨计算,需要软磁 5.35 万吨。


无线充电领域受益 5G 通信和新能源汽车快速发展
软磁在无线充电中起导磁降阻、隔磁屏蔽作用。软磁材料主要作为无线充电发射和接收两端与线圈相贴合的磁性片状辅材,通常被称为“导磁片”或“隔磁片”。

目前发射端主要使用铁氧体软磁,接收端铁氧体、非晶、纳米晶并行。
非晶、纳米晶材料的优势在于高的饱和磁感应强度,纳米晶具有更高的磁导率和更低的磁损,同时能够做到柔软超薄化,这是铁氧体软磁难以实现的。
铁氧体软磁的优势在于性价比较高,特别是在大功率的发射端选材时,纳米晶软磁成本可能是铁氧体软磁的 2 倍以上。
预计未来高端轻薄化接收端向纳米晶切换,发射端和大功率接收端以铁氧体主导。
目前市场上发射端磁性材料全部使用铁氧体软磁,追求轻薄化的高端机型在软磁片的选择上 逐步从铁氧体向纳米晶方案转变,而在电动车等大功率无线充电领域上,还是以铁氧体 为主导。
消费电子+新能源汽车将带动无线充电领域需求释放。
5G 时代拉动智能手机换机需求,全球智能手机出货量 2021 年扭转颓势同比增长 5%,未来叠加无线充电城渗透率提升,手机充电用软磁材料有望快速增长。
同时可穿戴设备近年来增长迅速,可穿戴耳机、智能手环、智能手表等热潮有望带动软磁材料需求进一步提升。
无线充电在新能源充电领域主要包括电磁感应式、无线电波式和磁场共振式,但由于技术规范和商业模式不够成熟,当前都还处于探索应用阶段。

无线充电市场规模增长较快。
据智研咨询数据,2015 年至 2019 年,全球无线充电市场规模从 17 亿美元增长至 86 亿美元,年复合增长率达到 49.97%;2024 年,全球无线充电市场规模有望达到 150 亿美元。
据 IHS 预测,2020 年无线充电发射端和接收端产品有望分别达到 99 亿美元、26.9 亿美元。
我们测算 2025 年无线充电领域软磁需求量为 2.67 万吨,市场规模为 12.04 亿元。

除以上主要应用领域外,轨道交通、电能质量整治、粒子加速器等其他市场未来价格随着环保节能要求的提升以及金属创新与迭代,对软磁材料的需求将进一步扩大。
光伏和新能源汽车是软磁主要增量市场
经我们测算,软磁材料需求量预计将由 2020 年的 23.95 万吨增长至 2025 年的 48.88 万吨,复合增速为 15.34%;市场规模将由 2020 年的 57.89 亿元增长至 2025 年的 150.77 亿元,复合增速为 21.10%。
电力系统变压器对软磁的需求量最大,2025 年占软磁总用量的 33%,但由于非晶个硅钢的单吨价格较低,市场规模占比逐年降低,至 2025 年为 12.93%。
光伏和新能源汽车市场规模增幅明显。光伏装机量和新能源汽车销量的不断提升带动软磁需求,同时由于光伏和新能源汽车市场应用的软磁附加值较高,因此市场规模增长明显。
2025 年光伏和新能源汽车所需的软磁市场规模占比分别为 22.4%和 18.5%,是最主要的软磁应用领域。

软磁材料重点上市公司梳理
金属磁粉芯领域上市公司主要有铂科新材、东睦股份和龙磁科技;铁氧体软磁领域上市公司主要有横店东磁和天通股份;非晶和纳米晶领域上市公司主要有云路股份和安泰科技。
铂科新材:金属软磁粉芯龙头铂科新材专注金属软磁粉末、金属软磁磁芯及相关电感元件的研发、生产与销售。
产品以铁硅系金属软磁为主,从“铁硅一代”金属磁粉芯逐步升级完善,建立了一套覆盖 5kHz~2MHz 频率段应用的金属磁粉芯体系,可满足众多应用领域的性能需求。公司现已推出行业领先、具有更高频低损耗特性的“铁硅四代”,性能兼容部分铁氧体软磁及非晶、纳米晶材料。

铂科新材
2021 年 1-9 月份拥有金属软磁粉产能 16500 吨,我们预计全年产能约 2.5 万吨。2021 年公司发布拟发行 4.14 亿元可转债募集项目,用于高端金属软磁材料生产基地建设,项目将新增金属软磁材料年生产能力 2 万吨,产能有望持续领先。
公司整合磁性材料产业链,具备协同优势。通过对金属软磁粉末核心制备技术及应用、金属软磁粉芯压制技术工艺及应用和电力电子技术应用的掌握,可以从磁性材料原材料到电感元件的各环节进行生产成本和品质的控制,更好满足客户或用户在时间、成本、效率、性能方面对产品的要求,使公司金属软磁材料及电感元件在性能占优的前提下更具性价比优势,从而具备了较强的市场竞争力和应用领域拓展能力。
铂科新材积极开拓金属磁粉芯的适配行业,引领了金属软磁粉芯在变频空调、光伏逆变器、UPS 和新能源汽车行业的应用。
公司依托优异的产品性能及长期可靠的的供货能力,已与 ABB、比亚迪、格力、固德威、华为、锦浪科技、美的、TDK、台达、阳光电源、伊顿、中兴通讯(按字母排序,排名不分先后)等一大批国内外知名厂商开展了广泛的技术和市场合作,基于对产品性能及供货能力的考量,而且对供应商转换成本较高,需要相对稳定的合作关系,因此公司得以保障优质用户资源的积累。同时公司通过与用户的技术合作,来增强用户粘性,促进公司业绩稳定的向上发展。

公司金属软磁粉芯产销量逐年增长,产能利用率较高。
2021Q1-Q3 金属软磁粉芯产量为 1.61 万吨,产能利用率达 98%;销量为 1.53 万吨,产销率达 95%。
公司毛利率近年来呈下滑趋势,但与同行业公司相比较毛利率仍处于较高水平。
2018- 2021Q1-3 主营业务毛利率分别为 40.76%、42.14%、38.88%和 34.49%。,毛利率逐年下降主要是下游太阳能光伏、家电等行业的部分降价压力传导以及原材料铁、纯铁和工 业硅涨价所致。
虽然公司近两年持续进行工艺改进、产品升级以及产能扩充,通过降本增效、提升管理、规模效应等降低产品单位成本,并取得了一定效果,但原材料价格阶段性上涨过快仍对公司 2020 年及以后的产品降本措施效果蚕食较多,毛利率呈现一定程度的下降。


东睦股份:
唯一拥有 PM、MIM、SMC 三大粉末冶金业务东睦股份主要业务包括粉末冶金压制成形零件(PM)、金属注射成形零件(MIM)和软磁复合材料即软磁金属软磁粉芯(SMC)三大板块,是国内唯一同时拥有合金粉末、铁粉芯、合金磁粉芯三大粉末冶金业务的企业。
公司合金磁粉芯营业收入逐年增长,营收占比维持在 10%左右。2016-2018 年,受产量增加及销售价格上涨带动,公司软磁业务营业收入逐年上升;2019-2020 年,由于光伏及家电价格下调,公司软磁产品售价相应降低。
2021 年公司通过增加光伏和高效家电领域的软磁材料产能,提升对新能源汽车和 5G 通信等领域软磁材料的供给保障,软磁材料销售收入持续快速增长,2021 年上半年已达到 2.37 亿元,同比增长 88.84%,毛利率大幅增长至 27%。
2022 年起,公司将 SMC 板块作为最优先级发展方向。金属软磁粉业务主要依托东睦科达平台,东睦科达成立于 2000 年,磁性材料技术积淀深厚,2014 年 11 月东睦股份收购其 60%股权,2022 年 1 月公司拟收购剩余 40%股权,现已支付 50%的股权交割费。
同时公司拟收购德清鑫晨 100%股权,该公司主要销售铁硅粉、铁硅铝粉、铁镍粉、超级铁硅铝粉以及其他粉末增值产品,唯一客户是东睦科达。两次股权收购将有利于金属软磁粉业务发挥产业链协同优势、合理配置产业资源、加快技术创新与产品研发。
公司现拥有合金磁粉芯年产能 1.5 万吨,公司预计 2024 年达到 4 万吨产能。
公司目前产能利用率偏低,2020 年金属软磁粉芯产、销量分别同比增加 40.69%、44.85%至 9599 吨、9083 吨,但产能利用率仍不足 70%。未来公司将通过扩大产能和调整产品结 构提升产能利用率。
公司 2021 年底完成新增 55 台液压设备,2022 年合金磁粉芯产能预计扩大到 2.6 万吨/年;2023 年末完成新建厂房及相关生产设备的购置,2024 年合金磁粉芯产能扩大到 4.0 万吨/年。
在下游具体应用上,公司拟增加光伏和家电领域的合金磁粉芯产能,提升对 5G 通信等领域的合金磁粉芯供给保障。

龙磁科技:软磁磁粉芯后起之秀
龙磁科技 2020 年 9 月成立龙磁金属公司(安徽省金寨县)正式进入软磁行业。
过去主要从事永磁铁氧体材料的研发、生产和销售。公司计划通过全产业链打造软磁及器件项目——粉料制备、粉芯产品(金属磁粉芯、铁氧体粉芯)、电感器件三位一体全面发展, 形成电感成品核心竞争力。其中软磁粉芯业务由龙磁金属负责,电感器件业务由龙磁新能源负责。
龙磁科技现拥有金属磁粉芯年产能 3000 吨,公司预计 2022 年将达到 5000 吨;铁氧体软磁设计产能 6000 吨/年,预计 2022 年三季度投产。
软磁粉料生产线和磁芯生产线建设同步推进,金属磁粉芯已有小批量对外销售,主要为家用电器和中小型光伏逆变器厂商配套。汽车及消费电子的认证周期相对较长,目前在接洽中。
横店东磁:深耕磁材 40 载,享“中国磁都”称号
公司深耕磁性材料行业 40 年,被誉为“中国磁都”。横店东磁 2006 年上市,初期主营产品为铁氧体软磁与铁氧体永磁,后逐渐发展为“磁性材料+器件”和“光伏+锂电”两大产业群。
公司磁性材料产品主要包括永磁、软磁、塑磁、旋磁、纳米晶、预烧料等,器件产品主要包括振动器件、音圈模组、电感、隔离器、环形器、无线充电模组等。
截至 2020 年底,公司拥有年产 3.5 万吨铁氧体软磁(锰锌、镍锌和铁粉芯)、17 万吨铁氧体预烧料、14 万吨永磁铁氧体、2 万吨塑磁的生产能力,是国内规模最大的铁氧体磁性材料生产企业。 公司磁性材料营业收入逐年增长。
2021 上半年公司磁性材料营业收入达 19.86 亿元,同比增长 36.34%。但受原材料价格上涨和远洋运输价格暴涨影响,营业成本同比增长 45%,导致毛利率略有降低,为 27.1%。
2016 年及之前,公司铁氧体软磁经营数据单独披露,可以发现铁氧体软磁毛利率普遍低于铁氧体永磁毛利率,常年维持在 30%左右。随着永磁铁氧体营业收入逐年增加,铁氧体软磁在磁性材料中的营收占比 2016 年降低为 29.15%。


公司研发实力雄厚,下游绑定华为、三星等高端客户。
公司不断将积累的研发成果导入量产环节,始终保持了产品的技术领先、品质卓越,从而为公司赢得了众多全球 500 强企业或行业领先企业的信赖,如华为、特斯拉、博世、博泽、三星、法雷奥、松下、电产、格力、美的等均为公司的客户。
软磁事业部锐意革新,将继续推进产品升级与产能扩张。
2020 年软磁事业部通过 5G 新项目开发,使得 MnZn 产品高速增长;同时大力开拓汽车电子市场,取得多个汽车新项目定点开发生产资格。
软磁部在加大投资和技改力度的基础上,继续聚集高端客户,积极配合客户新品开发,在保持了锰锌和镍锌等产品在高端应用领域的市场份额外,还提高了磁粉芯、纳米晶等产品的市场竞争力。
2021 年软磁部将通过持续推进 5G、新能源汽车等相关新技术、新材料的开发,深化与各领域高端客户的合作;根据市场开发进度,适时进行产线扩产;持续推进工厂自动化和生产数字化建设,以降低用工成本。
天通股份:国内领先的铁氧体软磁生产企业
天通股份以磁材料起家,现主要从事电子材料和高端专用装备的研发、制造和销售。
电子材料包含磁性材料与部品、蓝宝石晶体材料和压电晶体材料;高端专用装备包含粉体材料、晶体材料及半导体显示专用设备。
在磁性材料领域,公司主要从事软磁材料和磁芯的研发、生产和销售。产品包括锰锌铁氧体材料及其磁芯、镍锌铁氧体材料及其磁芯、金属软磁材料及其制品、满足 NFC 和 Qi 标准以及 AIRFUEL 的无线充电用磁片等。
产品广泛应用于汽车电子、云端服务器、通讯、消费类电子、计算机及外部设备、新能源工业以及航空航天等领域。2011 年以来,公司磁性材料产品营业收入波动较为平缓,营收占比逐年降低。
随着公司在专用设备制造和电子部品制造等领域的拓展,磁性材料业务营业收入虽较为稳定,但营收占比由 2009 年的 61%下降至 2020 年的 22%。
公司铁氧体软磁毛利率区间为 20%~30%。2016-2018 年受产品配方优化等影响,毛利率提升至 25%以上。
2020年通过持续对磁性材料生产车间进行技术改造及自动化投资,生产效率、产品质量再上一个台阶,配合头部客户完成了无线充电用软磁材料的开发并量产交付,产能得以提升。
2021上半年实现营业收入 3.88 亿元,同比增长 32%,毛利率提升 2.83%至 26%。

天通股份铁氧体软磁研发投入逐年提升,技术持续攻克。
铁氧体软磁是公司最早产品,公司在优化材料主配方、添加关键元素,改善预烧温度、优化粒度和粒径分布以及改善低温磁晶各向异性等核心技术上拥有丰富的理论储备与实践经验,是行业内高精度、异型复杂件等高难度材料研发与生产的领先企业,2020 年研发支出总额占营收比增长至 5.69%。
公司产品产销量较为稳定,主要生产开关电源磁性材料,产能超 10 亿只;其次为滤波磁性材料,镍锌磁性材料和 NCF 铁氧体磁片,四者 2020 年产量分别为 8.62 亿只、4.71 亿只、2.25 亿只和 0.34 亿只。
另外公司年产 3300 吨高端专用磁性材料项目已得环评批复;年产 2 亿只智能移动终端和汽车电子领域用无线充电磁心项目已通过环评自主验收。

云路股份:非晶材料龙头企业
云路股份主要生产软磁材料及衍生品,已形成非晶合金、纳米晶合金、磁性粉末三大材料及其制品系列。
产品主要应用于电力配送领域,同时向新能源汽车、新基建、轨道交通、消费电子、白色家电、粒子加速器等下*行游**业领域延伸,为全球高端客户提供先进金属功能材料、制品及解决方案。公司非晶合金薄带产能 6 万吨/年,市场份额全球第一。同时拥有非晶合金铁心产能 1.85 万吨/年,是非晶合金材料行业的龙头企业。
另外公司纳米晶薄带产能 3600 吨/年,雾化粉末产能 3990 吨/年,破碎粉末产能 700 吨/年,产品结构完善。
公司拟再建产能纳米晶超薄带 5000 吨/年,雾化粉末新增 5 条千吨级生产线,非晶立体卷铁心新增万吨产能。若募投项目都能按计划顺利投产,公司市占率将进一步提升。
公司营业收入与毛利较为稳定,非晶薄带与非晶铁心贡献主要业绩。
2021年上半年,工业纯铁价格上升叠加美元贬值,公司非晶合金毛利率略有下降。
2019年公司纳米晶超薄带实现技术突破,逐渐实现批量生产,纳米晶合金销售收入与毛利逐渐提升。
公司与国内外知名电力行业制造商建立了长期稳定的合作关系,成为国家电网、奥克斯、日本东芝、ABB等企业的合作伙伴,产品销往东南亚、南亚、北美等全球各地,服务于全球十余个国家和地区。


安泰科技:纳米晶产能行业领先
公司脱胎于中国钢研院,是国内较早进行非晶与纳米晶研发与生产的企业之一。
公司“十四五”战略确立了“高端粉末冶金材料及制品产业”及“先进功能材料及器件行业”两大重点发展方向,先进功能材料及器件产业主要包含*土稀**永磁材料和非晶及纳米晶材料。
公司非晶与纳米晶材料主要由全资子公司安泰非晶公司主导。
2020年公司以市场为导向,积极锁定主流客户需求,加大超宽超薄纳米晶带材推广,拓展纳米晶铁芯在光伏储能、新能源汽车和节能环保等领域的应用,促进产品结构调整和新产品销售。
公司纳米晶市占率全球第二,国内第一。
根据 QY Research,安泰科技的纳米晶全球市占率为 9%,仅次于日立金属,高于云路股份的1.61%。
报告总结
在“双碳”政策驱动下,光伏、风电、储能、新能源汽车等新能源领域发展提速,叠加电力系统改造升级以及“东数西算”等工程推进,软磁材料的市场空间加速扩大、需求增速持续提升,软磁材料相关企业受益明显。
行业公司:(1)铂科新材:金属软磁粉芯龙头;(2)东睦股份:唯一拥有PM、MIM、SMC 三大粉末冶金业务的企业;(3)云路股份:非晶材料龙头企业;(4)横店东磁:铁氧体软磁材料龙头;(5)安泰科技:纳米晶产能行业领先。
风险因素
政策对新能源发展的影响;下游需求增长不及预期;海外软磁供给大幅增加。
—————————————————————
请您关注,了解每日最新的行业分析报告!
报告属于原作者,我们不做任何投资建议!
如有侵权,请私信删除,谢谢!
获取更多精选报告请登录【远瞻智 库官网】