今天首先要感谢一下大家,很多学员在文章和视频下方留言和交流。大家有什么问题,我会持续的帮助大家解决,我们先来解决一个关注我的粉丝提的问题!接着我们给大家揭秘老牌游资:温州帮。

这位粉丝的问题是:如何发现新龙头?
专业宠粉回答:
1、所谓的龙头首先要看板块,板块能否有3个以上的涨停
2、是不是最早的封住涨停
3、是不是符合当下的热点,如果符合当下的热点,资金还持续的关注。
4、观察龙虎榜的席位动态(是否属于热点游资)

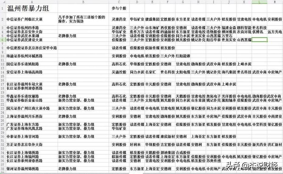
老牌顶级游资温州帮特点介绍
当事人:简单说一下我理解的温州帮,最早的温州帮应该就是由温州的当地的民营企业的大老板发起的,温州的经济持续发展,很多私营老板有炒股理财的需求,之后就进入了市场,当时的温州帮主要是做T和打板为主。但是,他的最大的特点是,他敢于砸盘,特别是尾盘的时候,不管三七二十一的获利筹码一口气砸出去,不给同行任何的机会。所以,很长一段时间,我给温州帮一个吃独食,不合群的判断。

温馨提示:图片源引网络公开资料,如有疑问请联系删除

操作手法总结:
因为小鳄鱼师承了廖国沛技术,并且在他的技术上,他打的隔日的冲高预期。


温州帮席位大公开
主要席位:温州帮上海席位大全:
国金证券股份有限公司上海奉贤区金碧路证券营业部、中信证券股份有限公司上海长寿路证券营业部、国泰君安证券股份有限公司上海福山路证券营业部、中信证券股份有限公司上海东方路证券营业部、民生证券股份有限公司富阳金平路证券营业部、国金上海互联网证券分公司、华泰证券上海共和路、长江证券上海福州路、长江证券上海宁波路、平安证券上海分公司、广发证券、上海南奉路广发证券上海东方路;

中泰证券上海甘河路、光大证券上海奉贤区人民南路、银泰证券上海嘉善路、中国银河证券股份有限公司上海肇嘉浜路证券营业部、长城证券上海民主路、中信证券股份有限公司上海长寿路证券营业部、南京证券股份有限公司上海浦东新区东方路证券营业部、中信建投证券股份有限公司上海浦东南路证券营业部、华鑫证券有限责任公司上海嘉定棋盘路证券营业部、招商证券上海牡丹江路、中信建投上海浦东南路。

过往教学案例经验分析

第一个涨停:我们注意分时图的走势状态,很明显的有多根分时,这个在职业的分时动态盘口我叫他:“单针”。

第二个涨停板,出现放量上攻,之后注意看,涨停板封住,但是下方的分时图中我们看见很多很多的白色量柱,这个是明显的抛货,大家以后看到这个要多注意。

顶级老牌游资“温州帮”的最常用的几种操作手法
再来分析一下温州帮的票,是最反人性的,如果说山东帮的票比较简单粗暴,涨的让人怀疑人生,温州帮的票,经常是洗盘洗的让人怀疑人生。这个是一个最简单判别这两个帮派的方法。

温州帮的票的特点:
1、喜欢压单,这个地方不应该说是喜欢,应该是超级喜欢压单。
2、喜欢上下夹单,股价呈现过马路形式。
3、喜欢洗盘,通常有三种洗盘的方式,一个是缩量洗盘,还有冲高5个点,然后回落到绿盘洗盘,这个是比较凶狠的洗盘方法,还有一个是跌停板洗盘,当天减仓,第二天涨停,把前一天跌停的货拿回来。
4、喜欢对倒造势,例如对倒拉升、洗盘。

另外在弱市学会空仓是度过漫漫熊市的唯一法门。
不会空仓,不管他做股票做了多少年,都可以说还没入门龙头和领涨:谁先涨停谁就是龙头,谁的封单越多谁就是领涨。那又太肤浅了,阶段性龙头或者说是阶段性人气个股,往往是随机产生而非有些书上所说的,在大盘否极泰来的那一关键时刻,同时会出现几只强势个股,能否成为龙头或人气股,要看个股是否具备当前容易被市场认可的题材,这一点比基本面重要得多。

还有选择图形炒做,个股的选择一定要考虑符合当下的炒做热点。比如近期的低价预增股出现这种图形应该是首选。相对低位的第一根放量大阳线。或者说二次探底后的再次启动,必须是放量大阳线。出现这种阳线,都是超短线的好品种。

大盘背景的判断是回避这些风险的唯一办法。指数在走下跌通道时,符合条件的交易,全部放弃,也不为错。这个市场本来就是反应快的赚反应慢的人钱。龙头不在盘子大小,而在启动的时机。只要先于大盘连续上涨并能带动关联个股上涨,就是龙头。趋势的力量引导市场合力。所以在今后的交易中,对势的理解超过一切,市场合力大于一切。一个真正的持续市场热点,必须要得到市场各方面资金的高度认同。是需要多种综合型因素叠加产生的,真正做得好的,都会尽量的去做到放弃自己的主观看法,主动去顺应市场热点。
(温馨提示,上方属于网络梳理)