
免费提供避孕药具
是国家基本公共卫生服务项目之一,
这项服务旨在通过免费为大家提供安全、有效、适宜的避孕药具,
减少意外妊娠发生,
防止艾滋病等性病传播,
切实保障育龄女性的生殖健康。

一、什么是免费提供避孕药具?
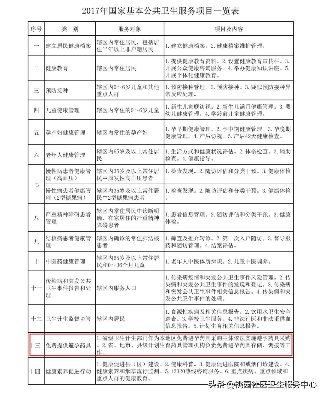
为满足育龄群众避孕节育、优生优育、生殖健康需求,从2017年起,国家将免费提供基本避孕药具纳入基本公共卫生服务项目。免费避孕药具是由国家拨款、生产、采购,向育龄人群免费提供的避孕药具。印有“国家免费提供”的标志。

二、免费提供避孕药具包括哪些内容?
为城乡已婚育龄人群(包括流动人口)免费提供避孕药具以及相关的宣传服务、咨询指导、发放服务和随访服务。
1、宣传服务。 宣传国家免费发放避孕药具政策,开展避孕节育、生殖健康等科普宣传教育,提高已婚育龄人群政策知晓率、避孕方法知情选择和生殖健康知识水平。
2、咨询指导。 根据已婚育龄人群处于不同时期的生理特点,结合个人的具体情况,进行避孕方法知情选择的咨询服务,指导和帮助已婚育龄人群自主和自愿地选择适宜的免费避孕药具。
3、发放服务。 按照已婚育龄人群免费避孕药具的实际需求,坚持“健全网络,畅通渠道,保障供应,满足需求,方便群众,提高效益”,为已婚育龄人群免费提供可及、易得和便捷的人性化服务。
4、随访服务。 定期对已婚育龄人群提供随访服务,对其现用免费避孕药具使用的正确性、适应性、避孕效果及副反应等结果进行跟踪,并继续给予适宜的指导服务,如告知具体处理措施或建议就医等。
基本公卫服务宣传平台,赞43
三、免费提供的基本避孕药具合格吗?
合格。每年国家药具管理中心对免费避孕药具的各个环节进行抽检,保证为群众提供合格的避孕药具。
四、避孕药具为什么能避孕?
避孕药具的避孕原理主要有四类:
1. 抑制排卵,如口服避孕药、避孕针、皮下埋植剂等;
2. 阻止精子和卵子相遇,如避孕套、男女绝育术;
3. 杀死精子,如避孕栓、*孕膜避**、避孕凝胶;
4. 阻止受精卵在子宫内膜植入,如宫内节育器。
五、免费发放的避孕药具品种有哪些?
基本可分为三类:避孕套、避孕药、宫内节育器

选择适合自己的避孕方式

一、避孕套
男用天然胶乳橡胶避孕套
适宜人群:除对乳胶过敏外,各年龄段的育龄人群均可使用,尤其适用于新婚期、哺乳期、更年期及患心、肝、肾等疾病妇女。

二、避孕药
避孕药分为口服避孕药、外用避孕药、注射用避孕药、皮下埋植避孕药。常用的有口服避孕药与外用避孕药。
1
口服避孕药
正确使用有效率可达99.96%。分短效口服避孕药、速效口服避孕药、紧急避孕药、辅助的口服避孕药四种类型。
01
短效口服避孕药
复方左炔诺孕酮片
复方左炔诺孕酮(21+7)
复方炔诺酮片
三相片
复方醋酸甲地孕酮片
复方醋酸环丙孕酮片
去氧孕烯炔雌醇片(妈富隆)
适宜人群:理论上讲,要求避孕的健康育龄妇女均可选用。但不同的短效口服避孕药都有其不同的禁忌,需要选择适宜的。

02
速效口服避孕药
速效口服避孕药有醋酸甲地孕酮片、左炔诺孕酮片。优点:随时服用即可取得避孕效果,适用于分居两地的夫妇临时短期探亲时避孕,服用时不受经期限制,在月经周期的任何一日开始用都能发挥避孕效果。有效率达99%以上。
注意事项:为保证避孕效果,探亲期间必须连续服药,不能漏服,探亲时间超过2周时,应继续服用该短效口服避孕药。
醋酸甲地孕酮片
左炔诺孕酮片

03
紧急避孕药
紧急避孕药有左炔诺孕酮片和左炔诺孕酮肠溶片。在房事72小时内服第1片,间隔12小时后服第2片。紧急避孕药只对无防护*生活性**有补救作用,长期反复使用对身体有影响,不宜作为常规避孕药物反复使用。
左炔诺孕酮片
左炔诺孕酮肠溶片
适宜人群:理论上讲,要求避孕的健康育龄妇女均可选用。但不同的短效口服避孕药都有其不同的禁忌,需要选择适宜的。

04
辅助的口服避孕药
炔雌醇片,可补充激素不足,治疗女性性腺功能不良、闭经、更年期综合症等。

2
外用避孕药
常用的外用避孕药有壬苯醇醚栓、壬苯醇醚凝胶和壬苯醇醚膜。
使用方法:于房事前将药放入阴道深处,除壬苯醇醚凝胶在放入即可房事外,其余要等5-10分钟。使用方法方便,安全有效。但需注意,房事后6小时内不能冲洗阴道;使用栓剂与凝胶过程中不宜起立走动,以免药物流出影响。
适宜人群:除对杀精剂过敏、会阴重度撕裂、阴道壁过度松弛、子宫脱垂Ⅱ度以上、急慢性阴道炎、宫颈炎患者,其他育龄妇女均可使用。哺乳期及更年期妇女选择壬苯醇醚和壬苯醇醚凝胶更为合适。
壬苯醇醚栓
壬苯醇醚凝胶
壬苯醇醚膜

3
注射用避孕药
对于不能耐受或不能坚持服用口服避孕药以及放置宫内节育器易脱落者,可选择使用避孕药针剂避孕。这避孕方法有效率高达99%以上,相对作用时间长,完全可逆,可通过注射一次的方式获得1个月甚至更长时间的避孕效果。
复方甲地孕酮注射液
复方庚酸炔诺酮注射液
适宜人群:要求避孕的健康育龄妇女,尤其适用于不能耐受或不能坚持服用口服避孕药者以及放置宫内节育器易脱落者。

4
皮下埋植避孕药
皮下埋植避孕药有效率达99%以上,埋植24小时后即产生避孕效果,埋植1次可避孕4-7年,对*生活性**无影响。但需注意,埋植和取出必须由专业人员通过手术进行操作,且放置早起少数人可能出现月经改变、头晕、嗜睡、恶心等症状,一般不需处理,如症状严重,请咨询医生。
左炔诺孕酮胶棒(Ⅱ)
左炔诺孕酮胶棒(Ⅰ)
适宜人群:除乳腺癌患者,其他要求长期避孕的健康育龄妇女均可使用,尤其适宜哺乳期妇女。

三、宫内节育器
宫内节育器高效、长效、安全、简单、经济,一经放置,立即产生避孕效果,不影响*生活性**,避孕作用可逆,取出不久即可受孕。但一定要到正规医疗机构放置。少数人放置后会出现月经改变、疼痛、白带增多等症状,一般不需要处理,如症状严重,请咨询医生。
适用人群:已生育小孩或希望采用高效、长效可逆避孕措施、无放置禁忌症的健康育龄妇女。

四、避孕药具自助免费领取说明
按照已婚育龄人群免费避孕药具的实际需求,依据国家药具管理中心下发的《国家免费计划生育药具服务规范》要求,在服务中坚持“健全网络、畅通渠道、保障供应、满足需求、方便群众、提高效益”的原则。为已婚育龄人群(包括流动人口)免费提供可及、易得和便捷的人性化服务。
为方便已婚育龄人群便捷获得药具,在辖区内设置了自助发放避孕药具网点。凡年龄在18至60岁范围内的居民,携带二代身份证到自助发放网点按发放机设置的流程领取即可。需要注意的是每个身份证每月只能在全省范围内所有发放网点领取一次,次月可再次领取。
