
许多玩家在游戏初期选择裁缝专业,其中一个最主要的原因是自己可以做包包,不求这个挣钱,至少可以自给自足。新角色登陆游戏只有一个系统赠送的16格包裹,还剩下4个包位和银行6个(全开)包位需要自己解决。而游戏初期掉率大的也就是6格、8格,NPC商人出售的更贵,面对越来越紧张的包位空缺,大家毅然选择了裁缝。何况在游戏后期,14格包、月布、裁缝做出来的装备等等还能出售,冲技能出来的绿色装备也能给附魔分解出一些附魔材料,自用或者是放拍卖行出售。
地球时代没有幻化功能,裁缝也能做出一些特定的时装,对于怀旧服玩家来说,穿着自己心仪的衣服,逛逛风景,拍照留念,也是一个不错的玩法。上图暗夜精灵模特展示的就是裁缝做出来的“月布长袍”。
首先,去找训练师学习裁缝技能,不认识路的可以咨询卫兵。裁缝训练师附近都会有一个裁缝供应商,会出售一两张图纸,放心购买。


怎么冲技能300?
【0~50】,初级裁缝在各种族的主城都可以学的,主要材料是亚麻布,搓亚麻布卷,如果是布甲职业,可做些自己能穿的亚麻装备。技能练到45即可做亚麻布8格包了,用这个冲技能,或者是帮别人做,很容易到50。
【50~125】,去学中级裁缝,一般都在初级训练师旁边。主要材料是毛料,搓毛布卷,毛纺8格包,只要毛料够,技能还是比较好冲的,尽量选择需要材料少又能涨技能点的图纸制作。
【125~225】,去学高级裁缝,这个训练师是指定的。
联盟的NPC乔古奥·波利罗,在暴风城法师区。

部落的NPC乔瑟夫·格里高利,在幽暗城魔法区。

接下来需要材料是丝绸,搓丝绸卷。可学到丝绸10格包的图样,冲吧。自己的小包也可以替换了。如果是随着练级一起冲专业技能,可以给自己做一个头部装备,比如碧蓝丝质头巾、丝质头带。若有些魔纹布,就搓魔纹布卷,到195后,学会深红丝质马裤这个配方,这个需要的材料较少,也好找,涨技能点,一顿猛搓就到了200。
【200~300】,学习大师级裁缝,这个训练师也是指定的。需要人物角色35级。
联盟的NPC提莫斯·沃森特(66,51),在塞拉摩岛一个小屋子的二楼。

部落的NPC达瑞尔·斯塔克(63,20),在塔伦米尔废弃的教堂内。(难道是那个著名的Stark家族?........)

此时开始量产魔纹12格包,后期技能涨得慢,可以选择做一些绿色的装备,比如黑*魔色**纹手套、黑*魔色**纹头带等,冲到250,习得制作符文布卷,搓到260技能后,去冬泉谷的永望镇找琦亚购买配方符文布包(14格),同时还有需要250技能的洗月布配方(需要材料:2块恶魔布和月亮井,4天的CD)。按理来说,到了这里,就不用发愁到不了300了。这个时期,可以多积攒些符文布、恶魔布。自己能剥出硬甲皮的话,更少材料。你就使劲做14格包包吧,先把自己的全换了,用不完的送人或是放拍卖行,总不会亏本。


若想马上冲到300,就选择材料少的配方制作即可,比如符文布手套。做出来后可以请附魔朋友分解掉,会出一些附魔材料。
技能到了300,裁缝的职业生涯开启,开始收集高端裁缝配方,除去任务和掉落的,有些需要声望才能购买。最重要的是16格月布包配方,18格无底包的配方。这两种大包包都需要材料:月布。2块恶魔布洗出一张月布,每隔4天洗一次,需要月亮井(BL灰谷岗哨附近有一个,希利苏斯的营地有一个),恶魔布是恶魔怪掉落,分布在艾萨拉、费伍德森林等地图,自己打或者是直接购买其它玩家的。


另外,公会团队决定进军熔火之心(MC)、黑翼之巢(BWL)和奥妮克希亚的巢穴时,需要准备一个火抗披风——奥妮克希亚的鳞片披风。
这个披风是由制皮专业做出来的,它需要奥妮克希亚的鳞片、灰布披风和符文线。其中,奥妮克希亚的鳞片,是杀死奥妮克希亚后剥皮所出,每次1~4个。灰布披风的图样只有燃烧平原的“索瑞森驭火者”掉落。

另外,附上裁缝的几个紫*图色**纸和一个蓝色的衬衣图纸。





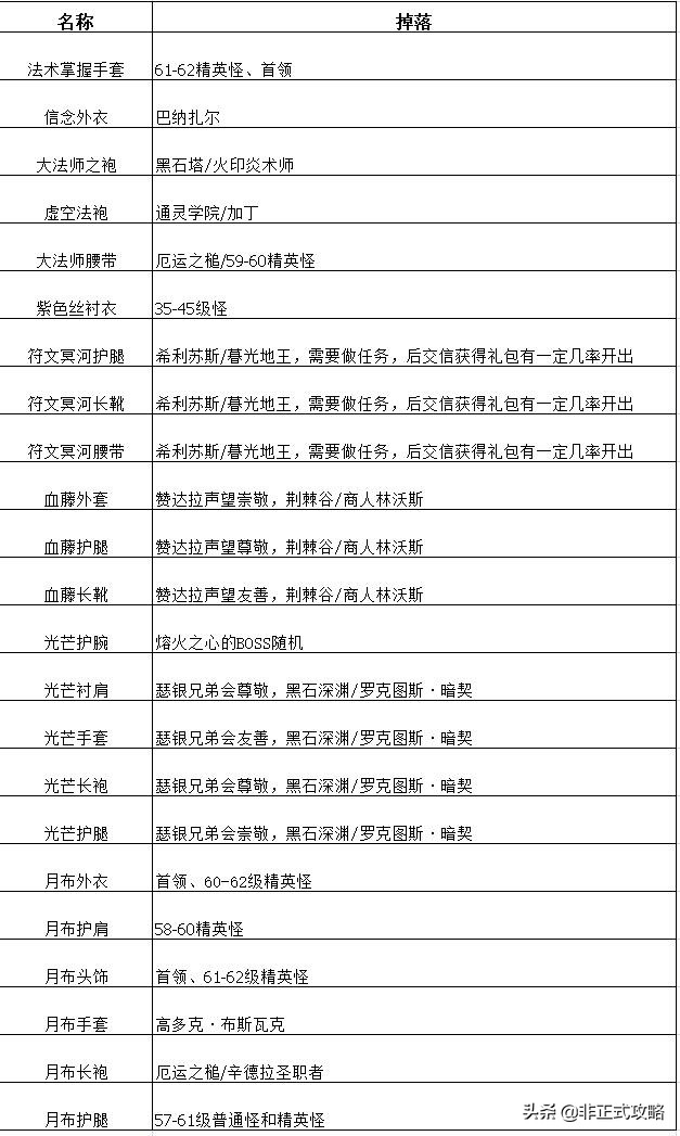
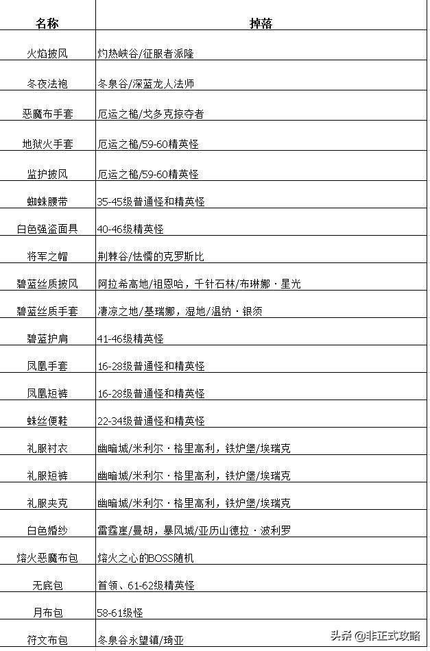
附录:不完全裁缝图纸的出处。玩家若想收集全图纸,每到一个新地图,多逛逛,遇到商人就点击对话看看他们出售的商品。


关注头条号【非正式攻略】,每天推送魔兽世界怀旧服的游戏攻略和资讯,欢迎转发和收藏,喜欢就订阅吧!