怀胎十月,一朝分娩。临近预产期的你是什么心情呢?相信大多数宝妈都是既期待、又兴奋,同时也夹杂着几分紧张和恐惧。
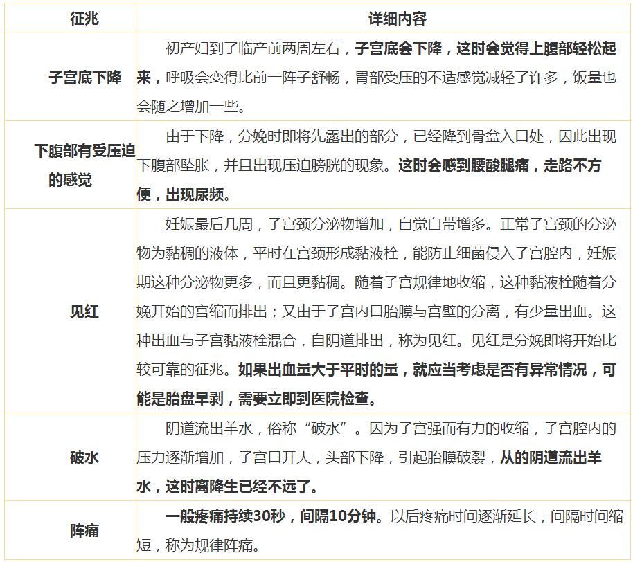
分娩开始前几周到几天内,可能会发生的一些情况。准妈妈可以通过这些分娩的征兆大致预测自己的分娩时间。需要注意的是,目前仍没有什么可靠的方法可以预测分娩的具体时间。

妈妈们有没有好奇过,当你躺着产床上准备卸货,这时候的胎宝宝在做什么呢?其实我们的胎宝宝也没有偷懒哦。

分娩第一步:宫颈扩张
历时:10-12小时/初产妇、2-5小时/二胎妈妈
从开始出现间歇5-6分钟的规律子宫收缩起,至宫颈口完全扩张达10厘米,能使胎头娩出为止。
胎儿在干什么?
母子连心,这时宝宝TA会将下巴向身体收拢,缩起肩膀,卷缩着身体,做好了充分的准备。TA会先测试一下妈妈的骨盆能不能容自己通过,最初开始时胎儿是面向侧面的,所以TA很快意识到不够位置通过,所以自行扭动身体,将头向下靠近母体子宫颈口,孕妈能感受到胎动的部位主要集中在肋骨下方,可能在左或在右。

分娩第二步:胎儿娩出
历时:1-3小时/初产妇、30分钟-2小时/二胎妈妈
从宫颈口完全扩张到胎儿娩出为止。分娩的高峰到来,婴儿即将出生。
胎儿在干什么?
有些懂事的乖宝宝像是知道产道狭窄,为了不给妈妈顺产造成压力,会蜷缩自己的身体,双臂交叉抱于胸前,双腿收缩,向内旋转使胎头适应骨盆出口的横径。当胎宝降到骨盆入口处时,孕妇有明显下腹部坠胀、压迫膀胱的感觉,子宫腔内的压力逐渐增加,子宫口开大,头部下降,引起胎膜破裂,从阴道流出羊水时,就是离降生不远了。

分娩第三步:胎盘娩出
历时:5-30分钟/初产妇、二胎妈妈
胎儿娩出后,仍会有宫缩促使胎盘娩出,只是这时的宫缩相对来说是无疼痛的。随后,医生会替孕妇收拾整洁,如外阴有裂口,则会做局部的缝合。
宝宝在干什么?
TA在乖乖的配合医生们的工作呢,接受检查、洗澡、量身高体重头围等数据。当医生量测数据和清洗后,会第一时间把TA抱到你身边。至此这场持续十个月的分娩接近了尾声。
十月怀胎,实属不易,祝所有妈妈们都能迎接小天使的到来。