初三这一年的学习,是一个“知识大汇总”的时期。在这一年的学习中,我们不应该仅仅局限于某一个知识点的学习,而是应该将之前所有学习的知识进行拆分、归类和重组,争取能做到对知识的全面理解。
只要在学习过程中掌握了学习方法,不管是哪一科,就一定能轻松。“化学”是我们初三才开始学习的,总体来说初中的化学难度并不高,不论是元素周期表还是配比方程式都是较为简单的,在学习过程中对思维能力的要求也不高,只要同学们能够做到牢固基础,熟悉公式定理的运用方式,那么化学成绩就不会太差。
而且,初中化学主要考的就是基础,学好初中化学,不仅可以在中考中多一些胜算,还能给以后的学习打下好的底子。但也由于基础知识点较多,很多学生学了后面忘了前面,复习的时候又很零散,导致考试得分不高。其实化学也并没有大家想的那么难,万变不离其宗,掌握了公式只要灵活运用,很多题就变得容易多了!
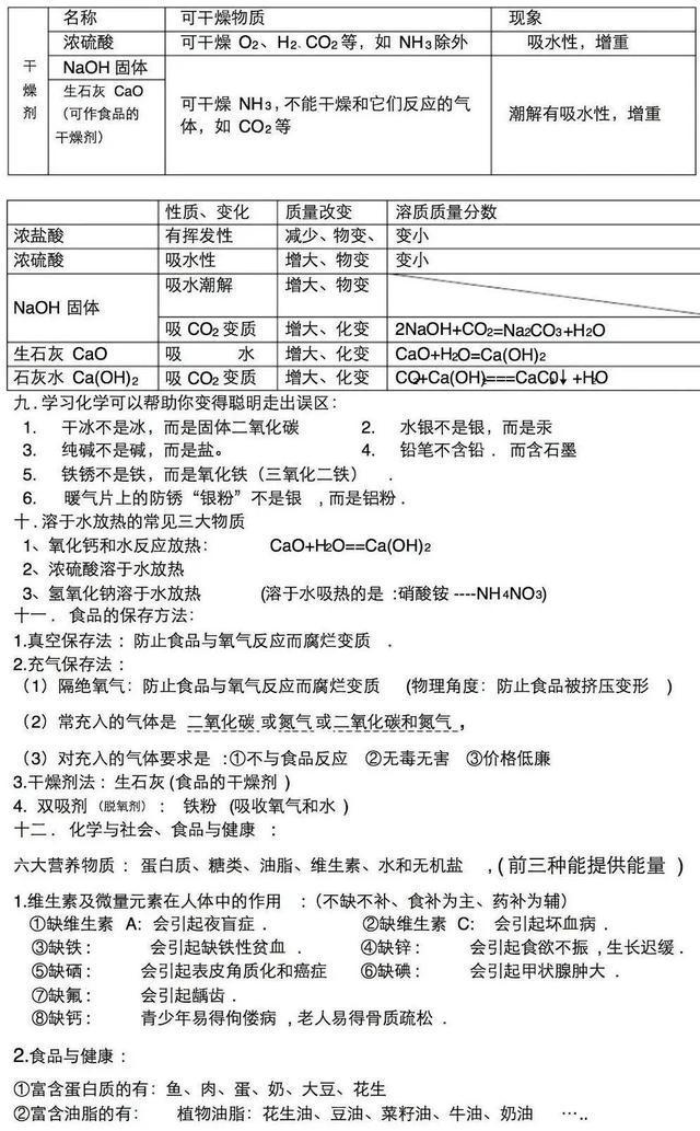
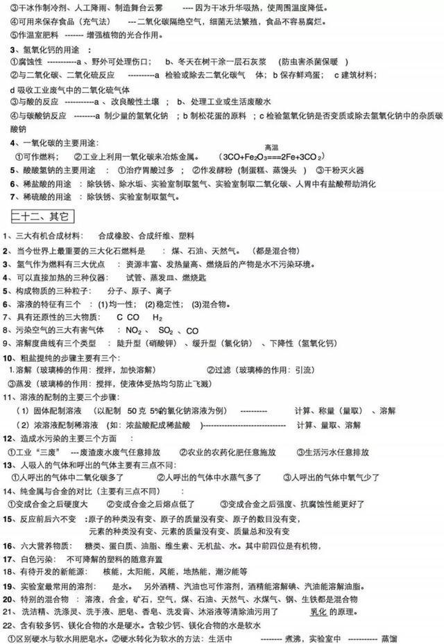
对于即将到来的期末考试,没有复习资料怎么应对呢?快来看看,今天,老师特意为大家总结的九年级化学重点、难点、考点集锦(考前必背)热门资料!
此外,如需更多完整版学习资料,都可以通过文末方式找我免费领取!








由于篇幅原因,今天的内容就到这里了,如需更多完整word版学习资料,学习方法,都可以关注通过下方方式找我免费领取!
