关注【本头条号】更多关于制度、流程、体系、岗位、模板、方案、工具、案例、故事、图书、文案、报告、技能、职场等内容,弗布克15年积累免费与您分享!
今天小编给大家带来
《岗位说明书》资料包
76个岗位说明书相关资料
资料一览
本套资料涉及财务部、采购部、行政部、人力资源部、人事部、营销部共76个岗位说明书。
预览如下:

财务部

采购部

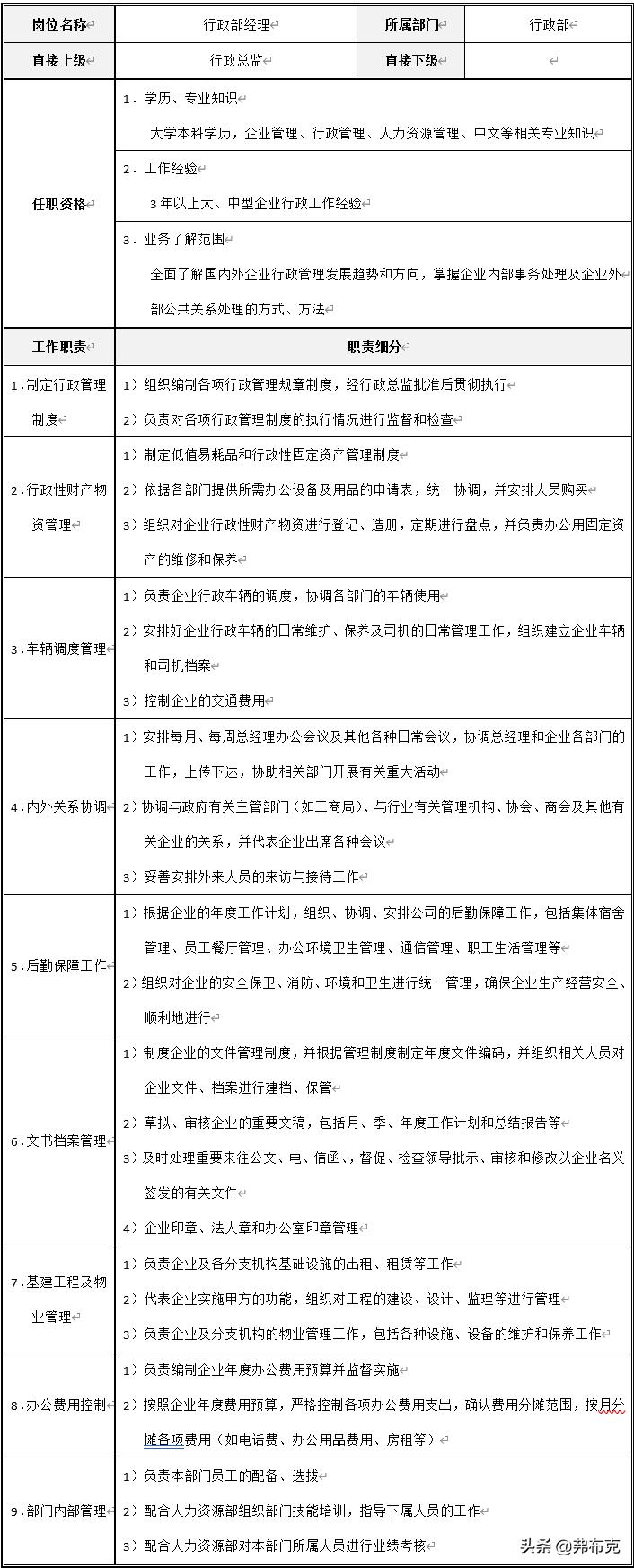
行政部

人力资源部

人事部

营销部

部分内容预览



本文由弗布克原创,版权归属弗布克,欢迎转发,禁止转载,抄袭、洗稿,侵权必究。
领取本资料的Word、PDF版完整内容方法:
1.本资源包编号:1052。
2.关注+评论+转发,然后私信“资料”。
更多相关资料可点击下面“了解更多”。