随着我国贸易逆差的转变,如今出口量越来越大,我国电器、纺织品、汽车配件等等多数出口到东南亚等国,接下来咱们就一起来看看泰国对于我国出口的家用电器产品的一些要求吧!泰国对于本国市场的家用电器产品的管制制度主要有三个方面,分别是TISI认证制度、能效管理和通信设备NBTC认证等。接下来就由拥有13年家用电器出口报关经验的华平货代为大家逐一详细介绍泰国家用电器三大技贸措施吧! 家用电器出口报关之泰国家用电器三大技贸措施详解—华平货代_广州华平国际货运代理有限公司

一、TISI认证 泰国实行强制认证和自愿认证相结合的TISI认证制度。泰国政府要求实行强制性认证的产品涉及18个领域,其中包括:家用电器类、机动车、钢材、消费品、家用通讯、建筑材料、电力、颜料与油漆、塑料、化学品、陶瓷、照明设备、医疗用品、食物、机械设备、混凝土、橡胶、石油。除此之外,其他类别产品的认证都属于自愿性认证。其中,跟家用信息产品相关的主要是家用电器、机械设备等领域的产品。
1、TISI认证标志 对于符合标准的产品,允许使用TISI标志。部分家用电器产品也在强制认证范围内。对于还没有制定标准的产品,TISI还实行产品注册作为一种临时认证手段。

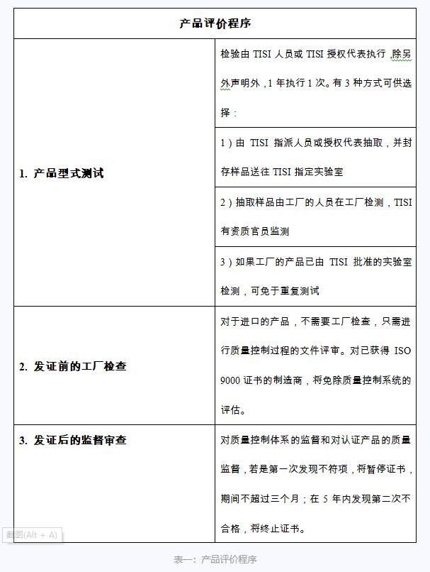
2、 认证机构 泰国工业标准协会(TISI)负责泰国的认证工作。 (1)经TISI认可的产品认证机构, 清单可见:https://www.tisi.go.th/onsc-cb-units-branch/en (2)经TISI认可的检测实验室显示有362家(不限于家用电器产品 ),清单可见:https://www.tisi.go.th/website/accreditation/lab_test/en 3、认证程序 (1)产品认证 根据泰国《工业产品标准法》,TISI产品认证可分为三大流程:接受申请—评估—发证。具体包括:

(2)产品评估 产品评价包括产品型式实验报告评价和质量管理体系评价。质量管理体系评价包括发证前的工厂检查和发证后的监督审查。


二、能效管理,泰国的能效管理分为三个层面: 1、特定的产品需要满足最低能效性能标准(MEPS): 目前,泰国实施MEPS的产品共有9种,其中,空调和冰箱实施强制性MEPS要求,需要加贴强制性的TISI认证标志;自镇流灯、单端荧光灯、双端荧光灯、三相电机、液化石油气灶、绝缘材料、柴油机等7类产品实施自愿性MEPS要求,加贴自愿性的TISI认证标志。 2、节能冰箱计划: 覆盖范围内的冰箱和冰箱冷柜需要加贴强制性能效标签。 3、泰国五号能源标识(Energy Label No. 5): 是由泰国国家电力局(EGAT)签发的自愿性标贴,包括电风扇、电饭锅和部分灯具产品等,是产品满足最高能效(第5级)的一种标志。

三、通信设备监管 泰国的通信行业的监管机构是国家广播通信委员会(NBTC)。在泰国,将无线通信设备分为4 大类进行管理:需要注册或认证的设备;采用符合性声明的设备;不适用于NBTC合格评定的设备;其他专用设备。
1、需要注册或认证的通信设备: 泰国通信设备分为需要注册的A类设备和需要进行认证的B类设备。

(1)A 类设备采用注册方式管理,主要为移动通信设备,包括无线对讲机和无线控制设备、卫星通信设备、电力线通信设备和NTC许可的其他通信设备,所依据的标准主要是NTC和NBTC发布的技术规范。

(2)B类采用认证方式进行管理的设备有:业余无线电设备;移动通信设备包括VHF/UHF(甚高频和特高频)、集群、数字VHF/UHF设备、蜂窝设备;海上移动无线电通信设备;航空移动无线电设备;广域网无线接入设备等。认证所依据的标准主要是NTC发布的技术规范。

2、采用符合性声明的通信设备: 采用符合性声明的方式进行管理的设备包括电信终端设备,具体来说有电话机、传真机、调制解调器、数据终端设备、用户交换机和DSL设备;光通信设备;NTC许可的其他通信设备,主要有RFID 类设备、Wi-Fi类设备;电力线通信设备,例如窄带PLC设备;在NTC的频率规划范围内的微波固定链路设备等。进行供应商申请符合性声明的设备,必须符合指定的技术标准或技术要求,需要提交测试或检查证明材料,以及供应商能按规定的格式提供产品对标准或技术要求的符合性声明。

四、家用电器出口报关小提示 在家用电器产品投放泰国市场前,我国生产、进口和供应商应进行电器安全、能效、通讯设备等合格认证,由指定认证机构颁发合格证书,产品加贴认证标志,确保我国家用电器产品符合泰国市场准入要求。

广州华平国际货代,专业从事广州电器出口报关代理服务、保税区报关、物流园报关代理、代理进出口单证、内外贸海运订舱、拖车运输、中港物流、仓储配送等业务, 13年老牌好口碑的广州电器出口报关代理公司,熟悉各类家用电器出口报关手续,服务超百家企业,专业能力强,拥有各种A类资质,24小时全程跟踪服务,用心解决企业进口难题,快速通关!
华平集团旗下的三家全资子公司:华平供应链、华平货代、新天地物流,可为客户提供清关、仓储、运输、配送等一体化服务的广州电器出口报关代理公司,以及24小时一对一服务的专业管理团队、客服团队以及操作团队,省去中间复杂的沟通环节、避免供应商相互间的责任推脱
广州华平货代进出口清关服务优势: 1、经验丰富,快速通关 :我司有十多年广州食品进口报关代理经验、在黄埔、南沙等多地有专门办公地点,能帮助客户快速通关,正常情况下,一天内即可清关(包括海关和商检);
2、一对一报关客服: 24小时一对一服务的专业管理团队、报关客服团队以及操作团队,省去中间复杂的沟通环节、避免供应商相互间的责任推脱;
3、价格实惠: 由于我司经验丰富,能帮助客户避免很多报关的错误,缩短报关时间,帮客户避免很多不必要的延误导致的费用,所以我们能提供给客户更实惠的价格;
4、操作过上千种货物: 包括但不限于化工品、食品、水产品、酒水、奶粉、乳制品、危险品、普货、纺织品等,进出口报关代理经验丰富;
5、各港口口岸都可以操作: 如保税区报关,广州、深圳、南沙、佛山、白云、番禺、花都、厦门、汕头、上海等地的报关。