您知道电磁炉工作原理是什么吗?电磁炉的工作原理是磁场感应涡流加热。即利用电流通过线圈产生磁场,当磁场内磁力线通过铁质锅的底部时,磁力线被切割,从而产生无数小涡流,使铁质锅自身的铁分子高速旋转并产生碰撞磨擦生热而直接加热于锅内的食物。下面买购网小编就为您解剖电磁炉内部电路图。
电磁炉加热原理
电磁炉是应用电磁感应原理对食品进行加热的。电磁炉的炉面是耐热陶瓷板,交变电流通过陶瓷板下方的线圈产生磁场,磁场内的磁力线穿过铁锅、不锈钢锅等底部时,产生涡流,令锅底迅速发热,达到加热食品的目的。
其工作过程如下:交流电压经过整流器转换为直流电,又经高频电力转换装置使直流电变为超过音频的高频交流电,将高频交流电加在扁平空心螺旋状的感应加热线圈上,由此产生高频交变磁场。其磁力线穿透灶台的陶瓷台板而作用于金属锅。在烹饪锅体内因电磁感应就有强大的涡流产生。涡流克服锅体的内阻流动时完成电能向热能的转换,所产生的焦耳热就是烹调的热源。
电磁炉的原理方块图

电磁炉工作原理说明之电路分析
1、主回路

图中整流桥BI将工频(50HZ)电压变成脉动直流电压,L1为扼流圈,L2是电磁线圈,IGBT由控制电路发出的矩形脉冲驱动,IGBT导通时,流过L2的电流迅速增加。IGBT截止时,L2、C21发生串联谐振,IGBT的C极对地产生高压脉冲。当该脉冲降至为零时,驱动脉冲再次加到IGBT上使之导通。上述过程周而复始,最终产25KHZ左右的主频电磁波,使陶瓷板上放置的铁质锅底感应出涡流并使锅发热。串联谐振的频率取之L2、C21的参数。 C5为电源滤波电容。CNR1为压敏电阻(突波吸收器),当AC电源电压因故突然升高时,瞬间短路,使保险丝迅速熔断,以保护电路。
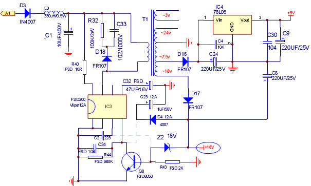
2、副电源

开关电源提供有+5V,+18V两种稳压回路,其中桥式整流后的+18V供IGBT的驱动回路,同步比较IC LM339和风扇驱动回路使用,由三端稳压电路稳压后的+5V供主控MCU使用。
3、冷却风扇

当电源接通时主控IC发出风扇驱动信号(FAN),使风扇持续转动,吸入外冷空气至机体内,再从机体后侧排出热空气,以达至机内散热目的,避免零件因高温工作环境造成损坏故障。当风扇停转或散热不良,IGBT表贴热敏电阻将超温信号传送到CPU,停止加热,实现保护。通电瞬间CPU会发出一个风扇检测信号,以后整机正常运行时CPU发出风扇驱动信号使其工作。
4、定温控制及过热保护电路

该电路主要功能为依据置于陶板下方的热敏电阻(RT1)和IGBT上的热敏电阻(负温度系数)感测温度而改变电阻的一随温度变化的电压单位传送至主控IC(CPU),CPU经A/D转换后对照温度设定值比较而作出运行或停止运行信号。
5、主控IC(CPU)主要功能
18脚主控IC主要功能如下:
(1)电源ON/OFF切换控制
(2)加热火力/定温温度控制
(3)各种自动功能的控制
(4)无负载检知及自动关机
(5)按键功能输入检知
(6)机内温升过高保护
(7)锅具检知
(8)炉面过热告知
(9)散热风扇控制
(10)各种面板显示的控制
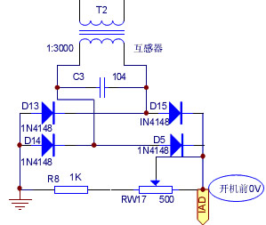
6、负载电流检知电路

该电路中T2(互感器)串接在DB(桥式整流器)前的线路上,因此T2二次侧的AC电压可反映输入电流的变化,此AC电压再经D13、D14、D15、D5全波整流为DC电压,该电压经分压后直接送CPU的AD转换后,CPU根据转换后的AD值判断电流大小经软件计算功率并控制PWM输出大小来控制功率及检知负载
7、驱动电路

该电路将来自脉宽调整电路输出的脉冲信号放大到足以驱动IGBT开启和关闭的信号强度,输入脉冲宽度愈宽IGBT开启时间愈长。线盘锅具输出功率愈大,即火力愈高。
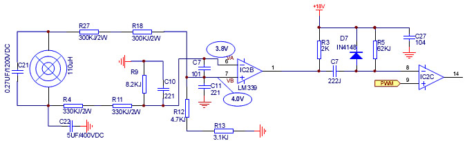
8、同步振荡回路

由R27 、R18 、R4、R11、 R9、R12、R13、C10、C7、C11和LM339组成同步检测回路 由D7、R3、R5、C27组成的振荡电路(锯齿波发生器)振荡频率在PWM的调制 下与锅具工作频率实现同步,经339第14脚输出同步脉冲至驱动实现平稳运行。
9、浪涌保护电路

由R1、R6、R14、R10、C29、C25、C17组成的浪涌保护电路。 当浪涌过高时,339 2脚输出低电平,一方面通知MUC停功率,另一方面通过D10把K信号关断,关闭驱功输出。
10、动态电压检测电路

D1、D2、R2、R7、和DB的两端组成的电压检测电路,由CPU直接将整流后脉动波AD转换后,检测电源电压是否在150V~270V范围。
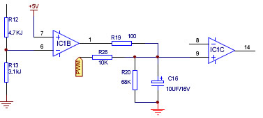
11、瞬间高压控制

R12、R13、R19和LM339组成,反压正常时该电路不起作用,当有瞬间高压超过1100V 时,339 1脚输出低电位,拉低PWM,降低输出功率,控制反压,保护IGBT,不会过压击穿。