
乐居财经 刘治颖1月5日,据北交所官网显示,珠海天威新材料股份有限公司(以下简称“天威新材”)近日IPO审核状态更新为“已受理”,保荐机构为东莞证券股份有限公司。
据查阅,天威新材成立于2004年11月18日,注册资本为5889.45万元,法定代表人为贺良梅,主营业务聚焦符合国家战略性新兴产业方向的数码喷印领域,专业从事数码喷印功能性材料及配套产品的研发、生产和销售。
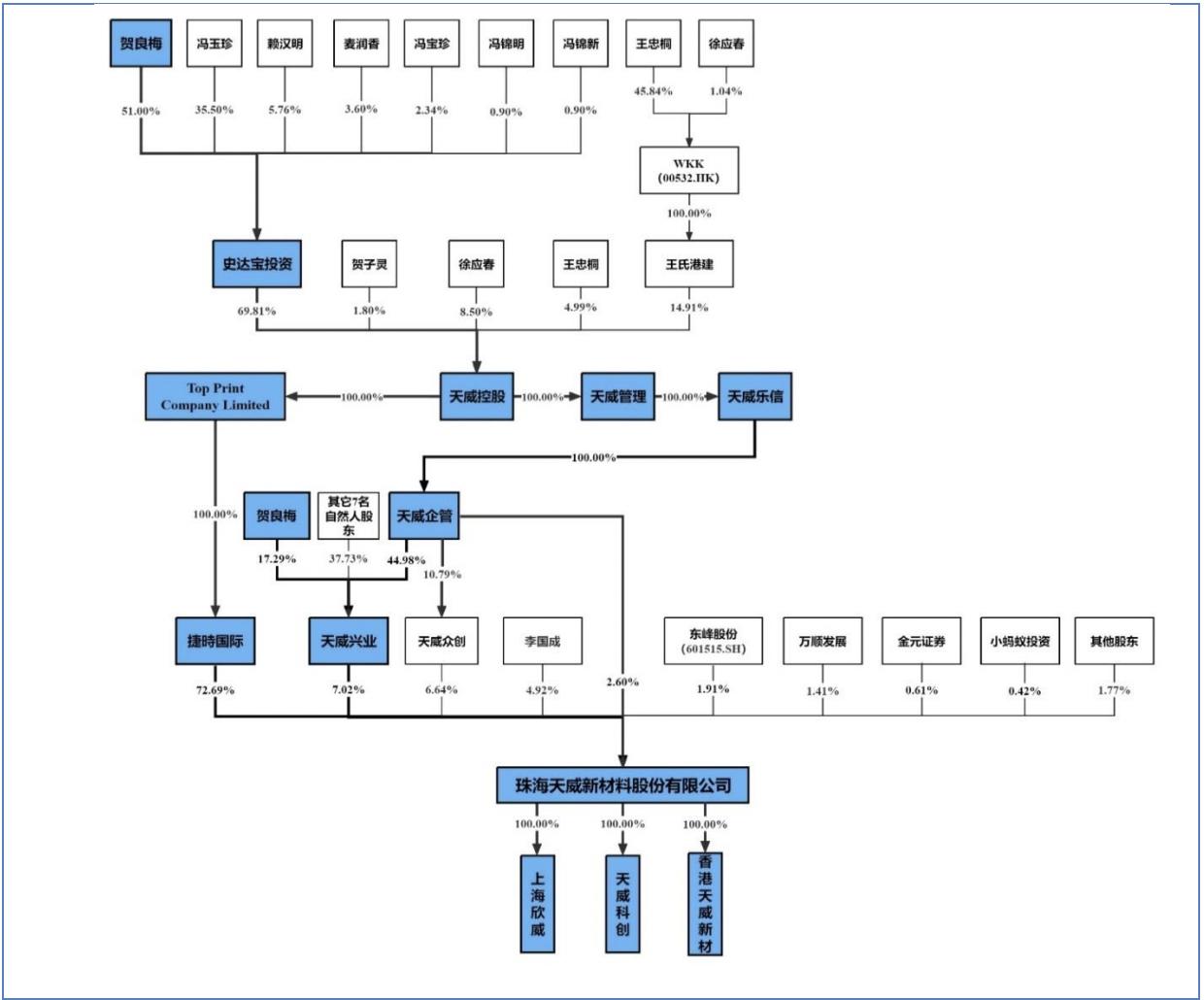
截至本招股说明书签署日,贺良梅通过控制史达宝投资、天威控股、Top Print Company Limited间接控制捷时国际持有天威新材72.69%的股份,通过控制史达宝投资、天威控股、天威管理、天威乐信、天威企管间接控制天威兴业持有天威新材7.02%的股份,通过控制史达宝投资、天威控股、天威管理、天威乐信间接控制天威企管持有天威新材2.60%的股份,合计控制公司82.32%的股份。

同时,自2016年5月起贺良梅一直担任天威新材的董事长且公司现任董事半数以上由其控制的公司股东捷时国际提名,贺良梅可以对公司董事会决策及公司经营决策施加重大影响,公司实际控制人为贺良梅。
资料显示,贺良梅,1959年2月出生,中国香港/澳门籍,无境外永久居留权,高中学历。1978年6月至1979年9月任香港信德船务有限公司文员;1979年10月至1981年5月任Success Co.,Ltd.营业员;1981年6月至1983年9月任安捷洋行(A&Joffice Services)东主;1983年9月至1987年6月任Print-Rite(A&J)Limited总经理;1987年7月至今任天威控股董事长;2013年4月至今历任上海欣威董事、董事长;2016年5月至今任公司董事长;2019年5月至今任香港天威新材料董事;2019年6月至今任天威科创董事长。
业绩方面,2020-2022年及2023年1-6月,天威新材营业收入分别为3.29亿元、4.25亿元、4.25亿元和2.34亿元;净利润分别为4938.87万元、4972.46万元、4182.36万元和3689.37万元。
