12岁儿童服用阿奇霉素后死亡
XXX,男,12岁。诊断:中耳炎。医生开了5天剂量的阿奇霉素。服用4天后,患者出现心跳加速、晕眩,以及作呕状态。患者被送到急诊室,在心脏监视器看到长QT,患者很快就引发多型性心室性心律不整,抢救后不治死亡。死因分析:阿奇霉素有延长QT间期的副作用。绝大多数患者服用阿奇霉素是没有问题的,恰恰这位12岁的儿童患有先天性心脏病,本该选用另一种抗生素。教训:药与病之间,药与药之间,甚至药与食物之间,都有可能存在着相互冲撞的风险。医生多问一句,患者多说一句,很多时候就能避免不必要的伤害。

阿奇霉素是环大环内酯类抗生素,与细菌核糖体的50S亚基结合,抑制细菌蛋白质的合成而发挥杀菌作用。作为第二代大环内酯类抗生素,抗菌谱与一代红霉素类似,但要明显强于一代。阿奇霉素低浓度时可抑制细菌生长,高浓度时可有效杀灭细菌,对革兰氏阳性球菌、阴性球菌、部分革兰氏阴性杆菌、如流感嗜血杆菌、百日咳杆菌、非典型致病菌、嗜肺军团菌、肺炎支原体、衣原体具有明显的抗菌效果。
一、四种情况避免使用阿奇霉素
1. 确诊的QT间期延长,先天性长QT间期综合征,尖端扭转型室速病史,心动过缓,或失代偿性心力衰竭不能使用。
2. 患者处于促心律失常状态,例如未纠正的低钾血症、低镁血症患者不能使用。

3. 正在使用延长QT间期药物的患者,比如ⅠA型(丙吡胺、奎尼丁、双氢奎尼丁)和Ⅲ型(胺碘酮、多非利特、伊布利特、索他洛尔)抗心律失常药物;抗精神病药物;抗抑郁药物;氟喹诺酮类药物(如莫西沙星、左氧氟沙星);其他药物(西沙比利、咪唑斯汀)治疗的患者不能使用。
4. 老年心脏病患者对影响QT间期的药物更为敏感,所以不能使用。
美国FDA同时建议对于存在上述情况的患者,应更换其他抗生素治疗,在选择替代药物时应考虑:喹诺酮类药物与其他大环内酯类药物同样存在QT间期延长的副作用。

二、阿奇霉素给药方式说明
1. 口服给药
口服制剂应在餐前1小时或餐后2小时服用(希舒美除外,可与食物同时服用)。
2. 注射液的配制
首先用适量注射用水充分溶解,配制成100mg/mL溶液,再加入250mL或500mL的0.9%氯化钠注射液或5%葡萄糖注射液中,最终配制成1~2mg/mL的静脉滴注液。
3. 静脉滴注
每500mg本药静脉滴注时间不宜少于60分钟,药液浓度为1mg/mL时滴注时间应为3小时,浓度为2mg/mL时滴注时间应为1小时,滴注液浓度不得高于2mg/mL。
4. 本药 注射剂 不宜静脉推注或肌内注射给药。

三、阿奇霉素胃肠道反应的防治
阿奇霉素不良反应主要包括过敏性休克、胃肠道反应、结膜充血、急性喘息发作合并呼吸衰竭、前庭功能障碍等几种。而胃肠道反应则是最常见的一种不良反应(儿科胃肠道反应占62 .9%)。
近年来,有多项研究发现:以下几种药物可有效预防阿奇霉素引起的胃肠道反应(见下表)。

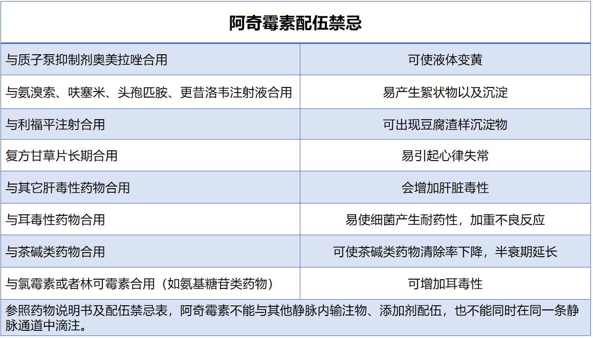
四、阿奇霉素禁忌症
1、对大环内酶类过敏者禁用。
2、部分心脏病(如心动过缓,心律失常,缺血性心脏病,QT间期延长,充血性心衰)禁用或慎用大环内酯类药物。
目前有研究显示:阿奇霉素可导致心电活动异常,可引起致命性心律失常,会增加发生风险。
3、肝功能不全病人禁用。

最后分享一下阿奇霉素用药经验,当临床上遇到刺激性干咳患者,特别是病程长达1周以上者,使用青霉素或头孢类抗生素无明显效果,又无检验条件下,需要考虑到支原体感可能性,可更换阿奇霉素,往往会起到明显效果。同时,对伴随消化道出血、消化道溃疡、幽门梗阻、腹痛、心律失常、肝功能异常等患者,不宜使用该药,以免掩盖病情,或加重原有疾病。
本文编辑:花布啾