大家好,我是量子熊猫。
由于北交所申购风险和破发率都远高于沪深两市,所以会单独拎出来通过备用号推送,供给有需要并且愿意承受一定风险的投资者参考。
下面进入北交所新股申购指南。
新股考察要素说明:
考察要素1:可比行业和企业。
看企业的经营范围,判断从属行业,并选取相似度较大的可比公司,有现成的东西当然比较最省事。
考察要素2:发行价格和发行市盈率。
参考近期破发情况,股价越高破发风险就越大,这个因素不算很重要。
注册制下新股发行定价和估值更趋于市场化,任何企业的价值都不可能摆脱行业基本面和企业基本面,所以市盈率是新股分析的绝对重点要素。
优秀的企业以其高于行业的成长性确实能够获得比行业更高的估值,所以第三步要筛选的就是成长性。
考察要素3:业绩情况。
企业的以往营收和利润是稳健增长还是逐年下滑?是否存在大幅波动,如果存在大幅波动需要重点考虑是否存在为了上市和估值调节报表的嫌疑。
考察要素4:行业热度。
不可否认的是在新股发行中除了基本面以外,情绪面的影响权重也很大,特别是对于某些热点赛道资金炒作意愿也更高,因此这部分分析也会综合考量适当增加,当然一切都还是得从基本面出发。
国子软件(872953):

企业基本情况:
全称“山东国子软件股份有限公司”,主营业务为资产管理数字化服务。
公司以自主研发的资产管理数字化平台为基础,面向行政事业单位和各级各类学校,提供软件开发、技术服务以及配套硬件产品等,旨在满足行政事业单位、各级各类学校资产管理信息化需求,实现行政事业国有资产“配置科学、 使用有效、处置规范、监督到位”的管理目标。
报告期内,公司以软件开发为核心,并提供相关技术服务及配套硬件产品,共同组建资产管理信息化体系,公司各项业务之间的流程及主要关系示意图如下:

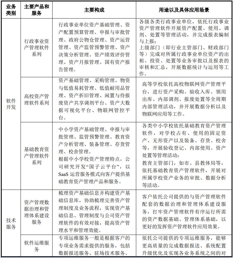
报告期内,公司主要产品及服务情况如下:


公司资产管理相关软件开发主要分为行政事业资产管理软件、高校资产管理软件、基 础教育资产管理软件三个系列。

营业收入主要来源于软件产品和技术服务,合计营收占比超过90%。

对应行业为软件与互联网,可比上市企业为新开普(300248)。
发行情况:
主承销商为中泰证券,网上发行总数为1772.00万股,发行价格10.50元,发行市盈率18.45x。
网上申购上限为105.2万股,顶格申购所需资金为1104.71万元,网上申购资金冻结日2023-08-08(周一),网上申购资金退款日2023-08-10(周四)。
对比 软件与互联网行业PE-TTM为223.31x,对比 新开普PE-TTM为40.04x。
2023年1-6月,公司实现营业收入为7,870.69万元,同比增长32.67%;
归属母公司股东净利润为957.16万元,同比增长249.93%。
2022年营收200,538,390.14元,2021年营收188,037,235.03元,2020年营收141,089,005.02元,年复合增速为19.22%。
2022年扣非归母净利润50,415,004.97元,2021年扣非归母净利润54,294,003.10元,2020年扣非归母净利润15,997,235.01元,年复合增速为77.52%。
具体毛利率方面,2020年到2022年主营业务业务毛利率分别为63.72%、72.77%和 70.90%,毛利率波动提升。
参考招股说明书解释主要因为疫情后公司业务恢复,同时业务成熟后研发人员数量有所减少。


跟可比公司对比处于较高水平。

从公司基本面看,行业概念还行,业绩表现也还行。
从发行角度看,发行价格略高,发行市盈率还行。
本周二还有一只博迅生物。
打新评级:谨慎,个人操作:申购。
申购建议说明:
积极,基本面和发行情况都较好,破发风险较小。
谨慎,基本面或发行情况存在一定问题,破发风险一般。
放弃,基本面或发行情况存在较大问题,破发风险较大。
有空记得点赞和关注~