三极管开关电路作为功率管的控制应用广泛。这里对一个实用开关电路中的各元器件作用作具体分析。
三极管开关控制电路

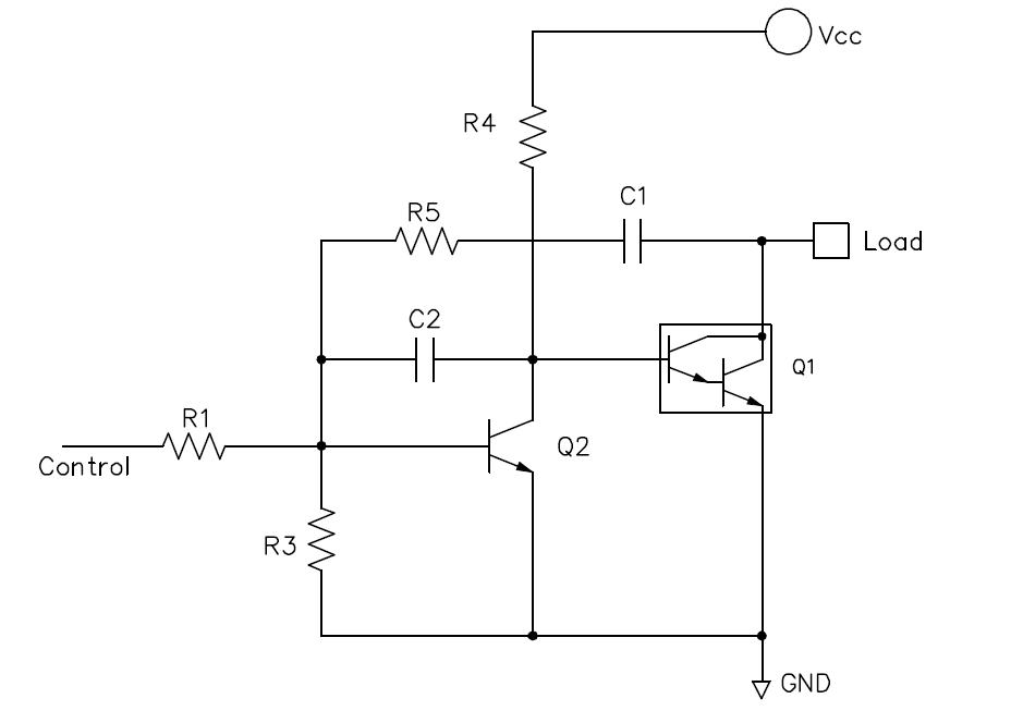
上图是一个小功率三极管控制大功率三极管(达林顿管)开关电路。
控制信号通过控制小功率三极管的开关来控制大功率管Q1的开关。
原理分析
三极管开关电路的基本原理就是控制三极管工作在截止区和饱和区工作。电路设计原则等不作赘述,一般的三极管电路参考书籍有介绍。在这里也只讨论图中这些阻容元器件的作用,不讨论其取值计算(因为取值计算需要选定三极管,而且颇为简单)。
图中R1作用是Q2的基极限流;R3作用是泄放掉关断状态时基极电荷,让Q2在低电平时保持截止状态;R4作用是Q2的集电极限流以及Q1的基极限流;电容C2是加速电容,加速Q2的开关速度,降低Q2管耗,从而延长Q2寿命;R5和C1是作为输出反馈给Q2的基极,作用同样为加速Q2的开关速度,延长Q2的寿命以及电路整体的性能,此为正反馈。
下面主要解释下C2的作用,其余的元器件作用,相信有一定三极管电路基础的都能理解。
让我们来看看C2是如何“加速”的——
先来看看电路在没有C2的情况下是如何工作的:控制端由低电平拉升到高电平的过程中,集电极电流增长使得三极管从截止区—>放大区—>饱和区变化,从而使三极管从关断状态(截止)变为开通状态(饱和),注意,开通过程中,集电极电流增长全部靠Vcc提供;反过来,控制端从高电平变为低电平过程中,通过R3对基极电荷的泄放,加速控制三极管从饱和区—>放大区—>截止区变化,并最终变为关断状态。
再来看看加上C2后的电路工作情况。来看由Vcc、R4、C2、R3、GND构成的回路:当电路没有控制激励的情况下(Control端低电平),Vcc给电容C2充电,C2和R4连接端的电位为Vcc;当控制激励从低电平向高电平转换的过程中,由于基极端电位上升,导致C2向三极管集电极放电,这样,集电极电流增长中,一小部分靠C2提供,其余靠Vcc提供,加速了三极管从截止到饱和变化的过程,此时C2两端的电压反转,大小约为0.7(VBE)-0.3(VCEsat)V;反过来,控制端从高电平变为低电平过程中,由于基极电压的下降以及集电极电压的上升,集电极对C2充电,从而导致三极管集电极与发射级间的电流更快速的下降,配合R3的作用,更快速的使三极管进入截止状态。所以,C2在这里确实起到了加速开关的作用。
但问题又出来了,这个电路实际应用到我产品上所需要的频率仅仅是几百赫兹,对于毫秒级的应用,出来的开关波形根本不会有延时,按道理无需另加加速电容,这是怎么回事?这里要感谢IR公司的白师兄给我的释疑:这里加速电容的作用并不是改善频率特性而加的,而是为了改善三极管的功耗;众所周知,三极管在截止区和饱和区功耗最小,而在放大区功耗最大,原因是截止区VCE大、ICE极小,饱和区ICE大、VCE很小(等于饱和导通电压VCEsat),而放大区是大电压大电流;加速开通和关断时间就是为了让开关三极管快速穿越大功耗区(线性放大区)而进入到小功耗区(截止区和饱和区),从而降低功耗来降低三极管的温度,延长三极管的寿命。而本电路恰恰应用在开关电路持续开关工作的情况,也印证了师兄的解释。
类似地,R5/C1正反馈的作用同样也是加速Q2的开关,来降低管耗,延长寿命。