
广发用卡怎么玩?
广发应该申请哪些卡?
广发申卡的条件?
广发的各种卡如何配置?
话不多说,直接上干货!
大家好,我叫大仙,专注于分享信用卡权益、里程、酒店、旅行、茅台、手机、电商购物等信息。今天我们来聊一聊如何玩转广发信用卡。
一、广发银行的介绍:
广发银行1988年9月成立,注册资本114.08亿元人民币,总部在中国广东省广州市越秀区东风东路713号。经国务院和中国人民银行批准,广东发展银行作为中国金融体制改革的试点银行在美丽的珠江之畔成立,是国内最早组建的股份制商业银行之一。2011年4月8日,经监管机构和相关政府部门批复同意,原注册名称“广东发展银行股份有限公司”更改为“广发银行股份有限公司”,简称“广发银行”。
二、广发信用卡的特点:
1.活动多,力度大,但是温暖的也快。
2.网点相对较少。但是下卡快,额度高。
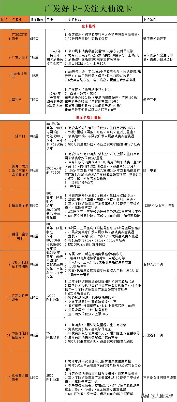
三、广发好卡推荐:

四、广发积分获取:
1. app各种活动
2. 消费得到积分,一般来说生日月都是2倍积分,多数金卡带3倍积分,真情白金卡还带5-8倍积分。
五、广发积分的分类和有效期:
1.积分分类:广发积分一般分普通积分,航空联名卡之类的消费就直接兑换了里程,携程卡直接兑换了携程积分,广发多张卡的普通积分都是可以合并的,所以说就可以玩组合卡了。
2.积分有效期积分有效期卡片有效期内有效,到期后金卡积分7折转入下一期,普卡清零,清零时间为卡片到期日。白金卡VIP星级永久有效
六、广发积分的使用:
1.抵扣年费
2.兑换商品
3.兑换里程,最好的方式就是兑换里程。
七、 信报 账单是否合并:
1. 同一客户名下所有卡片额度是共享的。客户A卡额度¥1万,B卡额度¥1万,则总额度为¥1万,而非¥2万。
2. 信报不合并,账单日统一,但是每张卡需要单独还钱。
八、新手建议:
建议入手一张广发犀利卡,这个只能新户申请。后面可以补充真情卡,或者航空联名卡。
玩的是信用
进的是圈子
交的是朋友
赚的是人脉
相互交流、一起学习、共同成长、信息共享。
如文章有不对或需补充的地方,也请卡友在评论区留言交流。