招聘流程和进度安排
1
发布招聘公告
公司在“国家电网有限公司人力资源招聘平台” (https://zhaopin.sgcc.com.cn)公布考试大纲、总体招聘工作安排等内容。各单位视工作开展情况,分两批在招聘平台的“招聘信息”栏目发布2023年高校毕业生招聘公告,包括单位简介、招聘安排、报名条件、需求信息、联系方式等内容。各单位招聘公告发布时间分别为2022年11月10日、2023年4月前(如受新冠疫情影响,发布时间将另行通知)。
2
应聘毕业生投递简历
1.填写个人简历。 应聘毕业生应通过招聘平台填写个人信息,及时上传“学信网”学籍验证报告等附件,确保信息真实、完整、有效。应聘毕业生填写的院校、专业等信息应与学籍验证报告一致。相关信息提交后不能更改,请应聘毕业生仔细检查后再提交。
2.填报应聘单位。 各单位招聘公告发布之日起,应聘毕业生可在招聘平台填报应聘单位。每人每批次招聘可填报公司总部及二级单位(省电力公司、直属单位)志愿数量不超过3个,每个二级单位志愿下可选择2个三级单位(地市级单位)或四级单位(县级单位),填报截止日期以各单位招聘公告为准。应聘志愿提交后原则上不能更改,确需更改的,可在“个人中心”的“我的工作申请”栏目提交撤销应聘单位的申请。应聘单位一般在7日内处理该申请,审核通过后,应聘人可申请新的工作单位,其志愿顺序与撤销志愿相同。
3
组织招聘笔试
1. 公司统一笔试分两批实施。时间初定为 2022年12月18日 、 2023年4月 (时间如有调整,以招聘平台发布的考试公告为准)。参加笔试的人选和批次由各单位确定,请以各单位招聘考试公告或通知为准。
2. 笔试范围详见各科目考试大纲。
3. 笔试前1-2周,各单位通过手机短信、招聘平台站内消息、短消息、电话等方式,通知入围毕业生参加考试,未入围的不再另行通知。
4. 接到公司多家单位笔试通知的考生,只能选择参加一个单位的笔试。请按照应聘意愿慎重选择,考试志愿一经选择,不可更改。笔试成绩在各单位之间通用。
5. 笔试地点一般为应聘单位所在地(在京单位除外),请考生按各单位招聘考试公告或通知要求,在规定时间携带相关资料提前到考试地点参加资格审查。如受疫情影响,考试地点的调整以各单位通知要求为准。
4
查询笔试成绩
公司将在笔试结束后3个工作日内发布笔试成绩,考生可登录招聘平台“个人中心”,查询本人笔试成绩。
5
组织招聘面试
招聘面试由各单位按照公司统一要求自行组织,具体面试安排以各单位通知为准。
6
公示拟录用人选
各单位在公司核准录用人选名单后的2个工作日内,在招聘平台公示拟录用名单。
提示
(一)应聘者需对个人信息的完整性、真实性和一致性负责,并妥善保管个人信息,防止信息被他人冒用。为保证及时收到考试相关信息、通知,请保持通讯畅通,如应聘者电话、手机号码发生变更,请及时登录招聘平台予以更新。
(二)招聘政策咨询请按照各单位招聘公告发布的联系方式,与应聘单位联系。招聘平台系统操作咨询请拨打400-1095-598(此电话不受理招聘政策咨询)。
声 明
(一)“国家电网有限公司人力资源招聘平台”网站(https://zhaopin.sgcc.com.cn)为公司及下属单位发布招聘高校毕业生相关信息的唯一官方网站,未授权其他网站、社交媒体、个人或机构发布任何招聘信息。对于发布虚假招聘信息的个人或机构,我公司保留追究法律责任的权利。对应聘者因虚假招聘造成的损失,我公司不承担任何责任。
(二)我公司不组织任何形式的考前培训,任何针对我公司招聘笔试和面试的辅导班、考试教材、复习资料,均与我公司无关。
(三)我公司在招聘过程中不收取报名费、中介费、手续费、资料费等任何费用。
01
国家电网公司总部
2023年,公司总部将公开招聘5名电气工程专业应届毕业生,拟录用到国家电力调度控制中心工作。招聘工作具体安排如下:
招聘计划
专 业:电气工程
学 历:硕士研究生及以上
名 额:5名
报名条件
1.国内普通高校2023年应届毕业生,或者国家教育部认可的国(境)外院校留学生。
2.专业、学历符合招聘计划要求,学历、学位证书以及相关专业等级证书齐备(学历、学位证书可在中国高等教育学历信息网、中国学位与研究生教育信息网查询)。
3.博士研究生年龄一般不超过33周岁、硕士研究生不超过28周岁(年龄计算截止时间为2023年6月30日)。
4.身体健康,品行端正,具有良好的团队意识和沟通协作能力,认同公司企业文化。
5.有相关专业工作经历者从优考虑。
咨询电话:
010-66598027(注:此电话只受理国家电网有限公司总部招聘政策咨询,不受理公司系统各分部、省公司、直属单位的招聘咨询。)
02
国家电网有限公司华北分部
招聘岗位及资格条件

最终招聘数量将根据上级单位核定情况相应调整。
联系方式
招聘政策咨询:
010-83581224(仅受理2023年第一批高校毕业生招聘期间,报考国网华北分部考生咨询)
招聘平台技术支持:
40010-95598(此电话不受理招聘政策咨询)。
03
国家电网有限公司华东分部
需求信息及招聘条件
(一)岗位信息
招聘岗位:调度控制中心电力调控运行技术;
需求数量:约8人(最终招聘数量将根据上级单位核定情况相应调整);
工作地点:上海市。
(二)报名条件
1.2023年高校毕业生,硕士研究生及以上学历,电气工程相关专业。
2.具备较高的思想政治素质,全面发展,服从安排,诚实守信,爱岗敬业,有较强的团队合作精神,愿为电网事业贡献力量。
3.博士研究生一般不超过33周岁,硕士研究生一般不超过28周岁,年龄计算截止时间为2023年6月30日。
4.身体健康,符合国家公务员录用体检标准,能适应电力企业工作,经公司指定具有相关资质医院体检合格。毕业生入职后需在生产一线岗位工作,为保障人身、电网和设备安全,具有以下情况者不符合招聘要求:(1)色盲、双眼纠正视力低于1.0;(2)双耳听力障碍;(3)四肢功能残疾;(4)有恐高症、严重心血管疾病、先天性心脏疾病等不适合电力一线工作需要;(5)其他经指定医疗机构鉴定认为不适合电力作业岗位的情况。
联系方式
招聘联系电话:
021-38732149
招聘咨询邮箱:
zhaopin@ec.sgcc.com.cn
通讯地址:上海市浦东南路882号国网华东分部人力资源部
邮政编码:200120
04
国家电网有限公司华中分部
招聘需求
国家电网有限公司华中分部调度控制中心岗位约6人。所聘人员要求具有硕士研究生及以上学历,电力系统及其自动化相关专业。注:最终招聘数量将根据上级单位核定情况相应调整。
联系方式
联系电话:
027-86765226
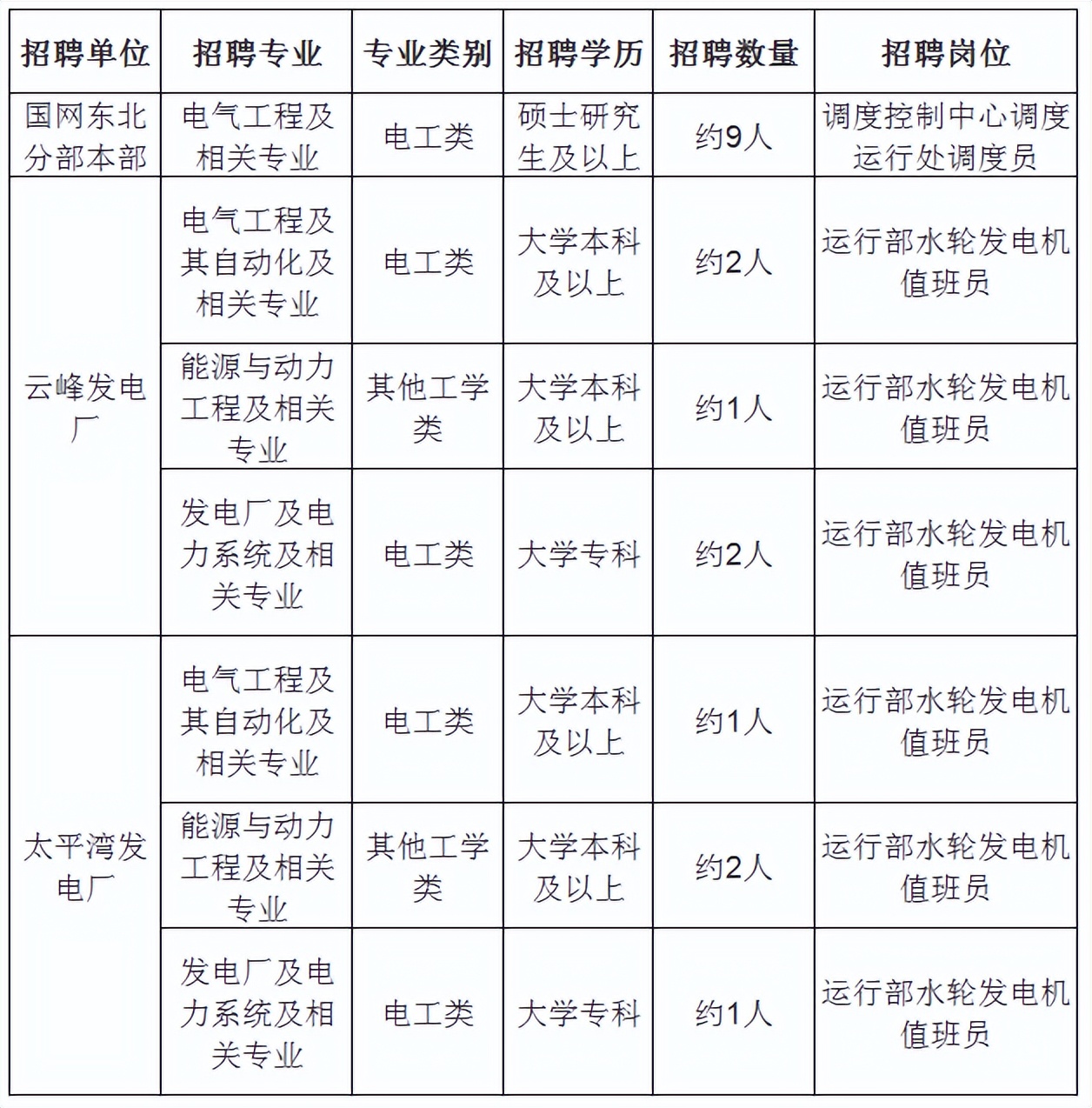
05
国家电网有限公司东北分部
招聘计划

注:(1)招聘专业均指主修专业,不包含辅修专业及第二学位专业。(2)最终招聘数量根据上级单位核定情况相应调整。
联系方式
咨询电话:
024-23127556
电子邮箱:
dbfbzp@163.com
06
国家电网有限公司西北分部
需求信息

国家电网有限公司西北分部调控中心为国家电网有限公司西北分部内设机构,负责西北电网的调度运行管理,是西北电网的电力指挥中枢,同时作为黄河上中游水量调度委员会办公室,负责黄河上中游各梯级水库水量优化调度工作,协调黄河上中游防洪、防凌,以及发电、灌溉、工业和城市用水。调度控制中心内设调度运行、调度计划、水电及新能源、系统运行、继电保护、自动化、监控系统网络安全等10个专业管理处室。
联系方式
招聘政策咨询:
杨老师,029-87506368;
宋老师,029-87506375。
招聘平台系统操作咨询:
400-1095-598(此电话不受理招聘政策咨询)。
07
国家电网有限公司西南分部
招聘需求

最终招聘数量将根据核定情况相应调整。
联系方式
招聘政策咨询:
028-60608394
招聘平台技术支持:
40010-95598(此电话不受理招聘政策咨询)。
08
国网北京市电力公司
单位及岗位需求
(一)招聘单位
1.公司本部(1个):电力调度控制中心
2.供电公司(16个):通州供电公司、昌平供电公司、门头沟供电公司、房山供电公司、大兴供电公司、平谷供电公司、怀柔供电公司、密云供电公司、顺义供电公司、延庆供电公司、城区供电公司(含少量*安门天**供电服务中心运维值班专项补员)、朝阳供电公司、海淀供电公司、丰台供电公司、石景山供电公司、亦庄供电公司。
3.业务支撑单位(11个):检修分公司、工程公司、客户服务中心、物资分公司、*党**校(人才服务公司)、电力建设工程咨询分公司、电缆分公司、经济技术研究院、电力科学研究院、信息通信分公司、城市照明管理中心。
(二)招聘岗位
本次招聘的岗位为调控运行、继电保护、设备运检、电气试验、电网建设、营销服务、电网规划设计、信息通信运维、科学研究、培训师等核心业务一线生产或技术岗位。
(三)招聘计划及专业
1.招聘计划:2023年第一批招聘需求人员数量约为350人,最终招聘数量将根据上级单位核定情况相应调整。
2.招聘专业主要包括:电工类专业(包含电气工程、电力系统及其自动化、电气工程及其自动化、高电压与绝缘技术、继电保护等),电子信息类专业(包含计算机科学与技术、物联网工程、数据科学、网络与信息安全、通信工程等)。
少量招收:输电工程、控制工程、自动化、建筑与土木工程、机械工程、财会、技术经济、人力资源等专业毕业生。
应聘专业应为主修专业,且与教育部学籍在线验证报告中专业一致。
联系方式
联系人:郭老师、朱老师;
联系电话:
010-63121649、63121655;
电子邮箱:
ryzp010@126.com。
09
国网天津市电力公司
需求信息
1.招聘单位:公司调控中心;10家地市供电公司:国网天津滨海、城东、城南、城西、东丽、蓟州、宁河、宝坻、武清和静海公司;10家业务支撑实施单位:国网天津经研院、电科院,国网天津高压、电缆、建设、信通、物资公司,国网天津*党**校(培训中心)、营销服务中心(计量中心),送变电公司;1家代管单位:天津市路灯管理处。
2.招聘岗位:规划、建设、运行、运维检修、营销、信息通信、物资和培训教育等专业一线岗位。
3.招聘人数:约320人,最终招聘数量将根据上级单位核定情况相应调整。
4.招聘专业及学历要求:招聘专业是指应聘毕业生在校主修专业,且与《教育部学籍在线验证报告》(学信网)中专业一致。招聘专业以电工类为主,适量招聘非电工类专业(具体专业需求以上级单位最终下达为准)。
(1)电工类、计算机、通信、土木工程、土木工程(输电工程)、机械工程及自动化(输电线路工程)、自动化、测控技术与仪器、财会、法学等专业,主要招聘大学本科及以上学历毕业生。
(2)环境工程、新能源材料与器件、金属材料、工程管理、技术经济、物流管理、人力资源、马克思主义哲学等专业,主要招聘硕士研究生。
5.公司层面统一招聘录用,根据实际需求情况,结合应聘毕业生所学专业、学历层次、院校类别、在校期间情况和招聘考试成绩等,参考应聘毕业生意向,进行二次分配。
联系方式
招聘政策咨询电话:
022-24408926
10
国网河北省电力有限公司
招聘计划
招聘专业类别为电工类、电子信息类、其他工学类、财会类、管理类、其他类,招聘专业是指主修专业,不包含辅修专业。因上级单位尚未核定下达2023年招聘计划,最终招聘数量将根据上级单位核定情况相应调整。第一批招聘计划暂定如下:

联系方式
电子邮箱:
hbpchr@he.sgcc.com.cn
咨询电话:
0311-87933360
电子邮箱和咨询电话仅在报名期间接受应聘毕业生本人咨询。电子邮件标题须注明关键字“应聘咨询”以及应聘毕业生本人院校、姓名和手机号码,如“应聘咨询: XXXX大学-李XX-139XXXX9999”;电子邮件中的问题表述需简洁明了、清楚易懂。
11
国网冀北电力有限公司
招聘需求信息
(一)招聘数量
冀北公司2023年高校毕业生招聘(第一批)约250人,最终招聘数量将根据上级单位核定情况相应调整。
(二)招聘对象
在京单位主要招聘研究生学历毕业生,京外单位招聘本科及以上学历毕业生。
招聘专业以电工类专业为主,少量招聘通信工程、计算机、软件工程、信息安全、机械工程、土木工程、动力工程、控制工程、环境工程、财务管理、会计学、审计学、技术经济及管理、人力资源管理、思想政治教育、马克思主义基本原理、法学、民商法学等专业毕业生。
电工类专业主要指电气工程、电力系统及其自动化、高电压与绝缘技术等强电专业。
以上专业均指主修专业,不包含辅修专业。
联系方式
咨询电话:
010-56583240
咨询时间:
工作日下午4点至5点(仅接受应聘考生本人咨询)
电子邮箱:
jibeizhaopin2022@163.com
12
国网山西省电力公司
需求信息
(最终招聘数量将根据上级单位核定情况相应调整)

联系方式
联系单位:国网山西省电力公司人力资源部
联系地址:山西省太原市长风商务区谐园路国网山西省电力公司
邮政编码:030021
招聘政策咨询:
0351-8571423 8571415
Email:zhaopin@sx.sgcc.com.cn
13
国网山东省电力公司
需求信息
1.招聘计划:2023年公司招聘计划约1000人(含校园招聘)。最终招聘数量将根据上级单位核定情况调整。
2.用人单位及工作岗位
(1)用人单位
国网济南供电公司等市县供电公司、国网山东电科院、国网山东经研院、国网山东信通公司、国网山东超高压公司、山东送变电公司等部分支撑单位。
(2)工作岗位

联系方式
邮箱:SDDL2023zp@126.com
电话:15665715683(工作日9:00-12:00,14:00-17:00接听)
14
国网上海市电力公司
招聘需求
1.电气工程类专业招收大学本科及以上学历,主要包括电气工程及其自动化、电力系统及其自动化、电气工程、高电压与绝缘技术等专业。
2.非电气工程类专业仅招收硕士研究生及以上学历,主要包括电子信息类专业(计算机科学与技术、通信工程、网络与信息安全等),其他工学类专业(土木工程类、机械工程等),财会类专业(财务会计、会计学等),管理类专业(技术经济,人力资源等),其他专业(法学、思想政治教育等)。
3.公司另招收电子信息类专业(计算机科学与技术、通信工程等),大学本科学历,定向录用至国网上海市电力公司信息通信公司。
4.上述专业均指最高学历阶段的主修专业,不包含第二学位。
5.公司组织架构高度扁平化,无县公司。本次招聘的岗位均为公司所属地市供电公司、相关专业公司和子公司,主要安排至生产一线的技术、技能类等岗位。具体岗位和招聘人数如下:

注:最终招聘数量将根据上级单位核定情况相应调整。
联系方式
1.联系人:刘老师、杜老师
2.联系电话:021-28925563、021-28925570(此电话仅工作日面向应聘学生本人受理公司招聘政策咨询,如招聘平台系统操作咨询请拨打电话400-1095-598)
3.传真:021-28926389
4.工作邮箱:
zhaopin@sh.sgcc.com.cn
5.联系地址:上海市浦东新区源深路1122号15楼人力资源部 邮编:200122
6.公司网址:www.sh.sgcc.com.cn
7.公司各单位简介:在招聘平台可查看各单位介绍及地理位置
15
国网江苏省电力有限公司
需求信息

说明:招聘专业均指主修专业,不包含辅修专业及第二学位。上述计划含校园招聘,最终招聘数量将根据上级单位核定情况相应调整。
联系方式
招聘咨询电话:025-85082386
接听时间为工作日8:30-12:00、13:30-17:30
更多招聘事宜请关注“国网江苏电力校园招聘”公众号
16
国网浙江省电力有限公司
需求信息
第一批招聘专业以电工类专业为主,适量招收计算机、通信等电子信息类专业及会计、财务管理等财会类专业考生。以上专业均指主修专业(不包含辅修专业和第二学位),应与学籍认证报告中专业名称相一致。
国网浙江电力第一批招聘(含校园招聘)预计招聘人数约950人,最终招聘数量将根据上级单位核定情况相应调整。
招聘单位包括:国网浙江杭州供电公司等11家地市供电公司,国网浙江富阳市供电公司等69家县供电公司,国网浙江电力科学研究院、国网浙江经济技术研究院、国网浙江超高压公司、浙江省送变电工程公司、国网浙江信息通信公司、国网浙江建设公司、国网浙江培训中心等直属单位。
招聘岗位主要安排在地市、县供电公司生产一线和直属单位专业技术、技能岗位,包括:电网调控运行、输电运检、变电运检、城区配电、电力营销、送变电施工、信息通信运维、工程建设技术等。
联系方式

17
国网安徽省电力有限公司
需求信息
本批次招聘职位涉及国网安徽电力所属16个市供电公司(含所属县级供电公司)和相关业务单位,主要安排在市、县供电公司生产一线岗位和直属单位专业技术、技能岗位等。需求专业信息如下(均指主修专业,不包含第二学位):

注:公司2023年度招聘高校毕业生计划尚未正式下达,需求专业及需求单位信息仅供参考,最终招聘计划将根据上级单位核定情况相应调整。
联系方式
1.招聘单位联系电话:

2.省公司人资部联系电话:
0551-63402205(招聘报名期间工作日下午16:00-17:30);
通信地址:安徽省合肥市黄山路9号国网安徽省电力有限公司人力资源部(邮政编码230022);
公司网址:
http://www.ah.sgcc.com.cn。
18
国网福建省电力有限公司
需求信息
(1)招聘计划
国网福建电力第一批招聘计划约450人,最终招聘数量将根据上级单位核定情况相应调整。
(2)具体用人单位及岗位
具体用人单位包括:福州、厦门、莆田、泉州、漳州、龙岩、三明、南平、宁德等地市供电公司;闽侯、长乐、晋江等县供电公司;经研院、电科院、送变电公司等直属单位。
主要用人岗位包括:电网调控运行、输电运检、变电运检、城区配电、电力营销、乡镇及农村配电营业、通信运检、网络安全、数据管理、送变电施工等。
(3)招聘专业目录

(4)学历要求:大学本科及以上学历。
联系方式
联系地址:福建省福州市五四路257号国网福建省电力有限公司人力资源部 邮编:350003
联系人:林老师 0591-87076832
刘老师 0591-83096336
电话咨询时段:工作日上午8:00-12:00,下午14:30-17:30
招聘邮箱:fjsgcc@163.com
19
国网湖北省电力有限公司
需求信息

备注:最终招聘数量将根据上级单位核定情况相应调整。
联系方式
招聘邮箱:
hbdlzp@hb.sgcc.com.cn
招聘热线:
027-88566446
027-88566450
(仅限工作时间:8:30-12:00,14:00-17:30)
20
国网湖南省电力有限公司
需求信息

说明:
1.以上专业限本科及以上学历。
2.本次仅公布第一批招聘计划,包含校园招聘计划。最终招聘数量将根据上级单位核定情况相应调整。
联系方式
招聘邮箱:
zhaopin@hn.sgcc.cn
招聘热线:
0731-85333241(仅招聘工作时间)
联系地址:长沙市新韶东路398号,国网湖南省电力有限公司人资部
邮政编码:410004
21
国网河南省电力公司
需求信息

招聘人数约400人,最终招聘数量将根据上级单位核定情况相应调整。
联系方
咨询电话:
0371-67902918(此电话仅工作日,面向应聘学生本人受理公司招聘咨询,如招聘平台系统操作咨询请拨打400-1095-598。)
通讯地址:河南省郑州市金水东路56号(国网河南省电力公司人力资源部)
邮政编码:450018
公司网址:
http://www.ha.sgcc.com.cn
22
国网江西省电力有限公司
需求信息
招聘人数约420人(含校园招聘),本批统一考试的最终招聘数量将根据上级单位核定情况以及前期校园招聘录取情况进行相应调整。

联系方式
咨询电话:0791-87493131
建议工作日下午16:00-17:30期间由应聘者本人咨询。
咨询邮箱:sgjxjob@163.com
23
国网四川省电力公司
需求信息

欢迎大家踊跃报名,我们将根据招聘具体情况,适度调剂调整相关用人单位的招聘专业、数量及条件,最终招聘数量将根据上级单位核定情况相应调整。存在疑问或歧义的地方统一以国网四川省电力公司解释为准。各位应聘毕业生报名前,请认真阅读公告要求,建议咨询各地市单位后,审慎选择意向单位填报。
联系方式
联系人:
公司人资部:高老师
电话:028-68133940
各地市单位:详见《国网四川省电力公司2023年第一批招聘公告》中附件1-3
24
国网重庆市电力公司
招聘计划
除校园招聘外,国网重庆电力第一批统一考试招聘计划约65人左右(表1),最终招聘数量将根据上级单位核定情况相应调整。2023年其余招聘计划将在第二批招聘公告时公布。

联系方式
招聘政策咨询电话:
023-63682312
023-63682303
招聘政策咨询邮箱:
cqdlzp@163.com
招聘平台技术支持电话:
4001095598
25
国网辽宁省电力有限公司
需求信息

说明:
1.最终招聘数量将根据上级单位核定情况相应调整。
2.上述招聘人数不包含校园招聘。
3.第一批招聘对象为电工类专业本科二批次及以上应届毕业生,其他毕业生可关注第二批招聘公告公布的需求信息,详情请咨询各招聘单位。
4.应聘毕业生须注意:在提交报名前,务必向报考意向单位咨询本人专业、学历等是否符合该单位招聘岗位要求,因本人不符合该单位招聘条件仍提交报名而导致资格审核无法通过,后果由本人自负。
联系方式
电话:024-23145435
电子邮箱:
gwlndl2023@163.com
邮寄地址:国网辽宁省电力有限公司人力资源部(辽宁省沈阳市和平区宁波路18号)
邮政编码:110006

26
国网吉林省电力有限公司
需求信息

招聘需求计划中的岗位、专业、工作地点及最终招聘数量将根据上级单位核定情况相应调整,毕业生就业单位以双方签订的就业协议为准。
联系方式
联 系 人:闫先生
咨询电话:0431-85793145
传真:0431-85793355
邮箱:gwjldlzp@163.com
27
国网黑龙江省电力有限公司
需求信息


以上需求信息中的招聘人数为公司预计招聘人数(包含校园招聘人数),最终招聘数量将根据上级单位核定情况相应调整。
联系方式
联系单位:国网黑龙江省电力有限公司人力资源部
联系地址:黑龙江省哈尔滨市汉水路301号
邮政编码:150090
联系电话:
0451-53687878、53687883
电子邮箱:
gwhljzp@163.com
28
国网内蒙古东部电力有限公司
需求信息
招聘单位包括国网蒙东电力本部电力调度控制中心、国网蒙东经研院、国网蒙东电科院、国网内蒙古超特高压公司、国网蒙东信通公司、国网蒙东综合服务公司、国网蒙东建设分公司、国网蒙东供电服务监管与支持中心;国网呼伦贝尔供电公司、国网兴安供电公司、国网通辽供电公司、国网赤峰供电公司等四家市供电公司及所属县级供电企业。本批次仅公布第一批招聘计划,第二批次招聘计划将于2023年择期公布。第一批招聘岗位信息见下表。

最终招聘数量将根据上级单位核定情况相应调整。
联系方式
邮政编码:010020
通讯地址:内蒙古呼和浩特市赛罕区鄂尔多斯东街11号 国网蒙东电力人力资源部
联系电话:0471-6215116
电子邮箱:gwmddlzp@126.com
29
国网陕西省电力有限公司
需求信息
国网陕西电力2023年第一批招聘计划约650人(包含校园招聘、定向招聘),最终招聘数量将根据上级单位核定情况相应调整。所需专业均指主修专业,不包括第二学历和学位,专业名称以学籍验证报告为准,专业类别以国网公司招聘平台分类为准。具体需求信息如下:

电工类 专业主要包括:电气工程、电力系统及其自动化、智能电网与控制、高电压与绝缘技术、电机与电器、电工理论与新技术、电力电子与电力传动、电气工程及其自动化、电气工程与智能控制等。
电子信息类 专业主要包括:计算机科学与技术、信息与通信工程、信息安全等。
联系方式
咨询电话:029-81002134(工作日16:00-18:00)
邮箱:sx_rzyg@163.com
通信地址:陕西省西安市柿园路218号(国网陕西省电力有限公司人力资源部)
邮政编码:710048
30
国网甘肃省电力公司
需求信息

说明:
1.以上招聘数量为我公司预计人数,最终招聘数量将根据上级单位核定情况及应聘毕业生情况相应调整。
2.以上招聘数量包括校园招聘阶段已达成就业意向、通过自主测试的毕业生人数。
3.本批次另有订单计划培养高校毕业生13人。
联系方式

咨询电话:
0931-2968266
18189528025
咨询时间:工作日15:00-17:00
邮箱:
gssgcc@163.com
(邮箱只接受招聘政策咨询,不接受简历提交、应聘报名。)
31
国网青海省电力公司
需求信息
备注:
1.专业应为主修专业,且与教育部学籍在线验证报告中的专业一致,不包含辅修专业及第二学位。
2.最终招聘数量将根据上级单位核定计划相应调整。
联系方式
招聘咨询:
0971-6191803
0971-6078780(备用)
应急电话:18197192870(仅在工作人员因防疫工作要求,无法到岗、居家办公时启用)
受理时间:
工作日上午8:30-12:00,
工作日下午14:30-18:00
32
国网宁夏电力有限公司
需求信息

以上招聘数量包括校园招聘毕业生人数;最终招聘人数将根据上级单位核定情况相应调整,不再另行通知 。
联系方式
咨询时间为报名至考试期间工作日15:00-17:00。
33
国网*疆新**电力有限公司
招聘专业
电工类: 电气工程、电力系统及自动化、高电压与绝缘技术、电机与电器、电力电子与电力传动、电工理论与新技术、电气工程及其自动化、发电厂及电力系统、电力系统自动化技术、电气自动化技术、供用电技术、高压输配电线路施工运行与维护等专业。
电子信息类: 计算机技术、计算机科学与技术、软件工程、信息安全、网络工程、通信工程、电子信息工程、电子信息科学与技术。
其他工学类: 自动化、控制工程、测控技术与仪器、土木工程、土木工程(输电工程)、机械工程及自动化、机械电子工程、能源与动力工程、热能与动力工程、应用化学。
财会类: 财务管理、会计学、审计学。
管理类: 人力资源管理、物流管理、物流与供应链管理、工程管理、工程造价、技术经济、项目管理、信息管理与信息系统。
其他专业: 法学、应用气象学。
★最终招聘专业目录将根据上级单位核定情况相应调整。
联系方式
联系人:李老师
联系电话:
0991-2926655、17704906516
电子邮件:
xjdwzp@xj.sgcc.com.cn

34
国网*藏西**电力有限公司
需求信息

注:最终招聘数量将根据上级单位核定情况相应调整。
联系方式
联系人:李老师
电话:0891-6895532,13989912621
(应聘人员本人咨询)
35
国网国际发展有限公司
需求信息

注:招聘专业及最终招聘数量将根据上级单位核定情况相应调整。
联系方式
联系人:丁老师
联系电话:
010-60616940(招聘政策咨询,工作日8:30-17:30接听,如无人接听可发送邮件咨询)
邮箱:
hr@sgid.sgcc.com.cn
此邮箱为答疑邮箱,请勿发送简历信息。
36
国网南瑞集团有限公司(国网电力科学研究院有限公司)
招聘需求
1.需求专业:
电工类(电气工程、电力系统及其自动化、电力电子等相关专业)
电子信息类(计算机科学与技术、软件工程、信息安全、通信工程、微电子等相关专业)
其他工学类(自动化、控制工程、机械、水利水电、地理信息系统等相关专业)
金融财务类(会计学、财务管理、审计学等相关专业)
管理类(人力资源管理、企业管理等相关专业)
其他专业(气象学、法律、葡萄牙语等相关专业)
2.需求人数: 约400人,最终招聘数量将根据上级单位核定情况相应调整。
联系方式
1.招聘政策咨询:
025-81096666-5
2.招聘微信公众号:
微信搜索“南瑞招聘”
3.招聘邮箱:
campus-hr@sgepri.sgcc.com.cn
4.通讯地址:江苏省南京市江宁区诚信大道19号南瑞集团有限公司人力资源部。
5.招聘平台系统操作咨询请拨打4001095598(此电话不受理招聘政策咨询)。
37
国网信息通信产业集团有限公司
招聘需求信息
国网信通产业集团2023年毕业生招聘需求数量约为190人,最终招聘数量将根据上级单位核定情况相应调整。招聘专业以电工类和电子信息类专业为主,其他工学类、金融财务类、管理类及其他专业毕业生少量;招聘岗位以软硬件技术研发类及业务咨询类为主,其他岗位少量。各单位招聘需求详情如下:

注:各单位咨询电话仅接受本单位情况及岗位信息咨询,招聘考试工作安排及报考政策相关问题请拨打招聘政策咨询电话。
联系方式
招聘政策咨询电话:
010-53726334
24小时客服热线:
400-888-0186
咨询邮箱:
zhaopin@sgitg.sgcc.com.cn
38
国网智慧车联网技术有限公司
需求信息

备注:最终招聘数量将根据上级单位核定情况相应调整。
联系方式
联系电话:
010-52617132
咨询时间:
工作日8:30-12:00
14:00-17:30
39
国网数字科技控股有限公司(国网雄安金融科技集团有限公司)
招聘需求

说明:最终招聘数量将根据上级单位核定情况相应调整。
咨询电话
010-52697903 白老师
周一至周五
10:00-11:30
15:30-17:00
40
中国电力技术装备有限公司
需求信息

本次招聘数量约11人,最终根据上级单位核定情况确定。户口指标以国家人社部批复为准。
联系方式
电子邮箱:
zhaopin@cet.sgcc.com.cn
联系电话:
010-60617390(仅在招聘期间接受咨询)
41
国网新源集团有限公司
招聘需求
本批次招聘2023年应届大学本科及以上学历毕业生,拟招聘人数约740人,最终招聘数量将根据上级单位核定情况相应调整,后续招聘其他学历。
专业需求
能源与动力工程(水动方向)、水利水电工程、电气工程及其自动化、信息与通信工程、计算机科学与技术、工程造价、技术经济及管理、经济学、会计学、法学、材料工程、土木工程、人力资源管理等专业。应聘专业应为主修专业(不包含辅修专业和第二学位专业),且与教育部学籍在线验证报告中的专业一致。

联系方式
招聘咨询电话:
010-51967656
15567586681
(周一至周五9:00-12:00、14:00-17:00接听)
招聘咨询邮箱:
sgxysgcczp@163.com
招聘平台技术支持电话:
40010-95598
招聘平台技术支持邮箱:
rlzyb@sgcc.com.cn
42
国网电力空间技术有限公司
岗位及专业要求
2023年第一批招聘需求15人,具体招聘单位及专业需求见下表。

联系方式
010-66603359
18911586566
招聘平台系统操作咨询电话:
40010-95598(此电话不受理招聘政策咨询)
43
国网物资有限公司
需求信息

联系方式
企业网址:
http://www.sgm.sgcc.com.cn
联系电话:
010-60348094(咨询时间15:00-17:00)
电子邮箱:
zhaopin@sgm.sgcc.com.cn
44
英大传媒投资集团有限公司
招聘岗位
此次招聘合计共招聘岗位5个,共20人,工作地为北京。学历要求:硕士研究生及以上。具体岗位如下:

*最终招聘数量将根据上级单位批复下达情况确定。
联系方式
联系电话:
010-63412212
地址:北京市东城区北京站西街19号英大传媒大厦
45
国网综合能源服务集团有限公司
需求信息
1. 集团本部业务部门
2. 国网(北京)综合能源规划设计研究院有限公司
3. 国网绿色能源有限公司
注:以上招聘人数为初步计划人数,最终招聘数量将根据上级单位核定情况相应调整。
联系方式
联系人:宋老师
联系电话:010-63505667
咨询时间:上午9:00-11:00
46
国网中兴有限公司
需求信息

最终招聘数量将根据上级单位核定情况相应调整,上述专业均指 主修专业 ,且应与学信网出具的学籍报告一致,进京户口指标需上级单位和国家有关部门核定后方可确定,公司将根据工作需要和录用人员能力特长,统一分配工作单位和岗位。
联系方式
国网中兴有限公司 人力资源部
地 址:北京市西城区白广路二条1号
邮 编:100761
电 话:010-63416714
47
国家电网有限公司直流技术中心
岗位需求信息

注:最终招聘数量将根据上级单位核定情况相应调整。
联系方式
联系电话:
010-63411326
电子邮箱:
sgoc-zhaopin@sgcc.com.cn
48
国家电网有限公司特高压建设分公司
招聘需求
根据公司业务发展,特高压公司拟公开招聘2023年高校应届毕业生。招聘人数约为5人,最终招聘人数根据上级单位核定情况相应调整。招聘需求如下:

联系方式
电子邮箱:
xiong-xiong@sgcc.com.cn
咨询电话:
010-63411541
单位地址:北京市西城区南横东街8号都城大厦七层人力资源部
邮编:100052
49
国家电网有限公司信息通信分公司
招聘需求
电子信息类:计算机科学与技术、计算机应用技术、计算机系统结构、信息安全、网络空间安全、软件工程、信息与通信工程、通信与信息系统、信号与信息处理、电子科学与技术、光通信工程、光电子技术、光电信息工程、电路与系统、物联网工程等信息通信领域相关专业。
电工类:电力系统及其自动化、电气工程、电子与电气工程等相关专业。
招聘需求人数总计约28人,均要求硕士研究生及以上学历。最终招聘数量将根据国家有关部门批复的进京计划以及上级单位核定情况相应调整。
联系方式
公司网址:
http://www.sgit.sgcc.com.cn
公司地址:
北京市西城区白广路二条一号综合楼
邮政编码:
100761
咨询邮箱:
gwxthr@sgcc.com.cn
咨询电话:
010-60617889
50
国家电网有限公司客户服务中心
专业需求信息

注:招聘人数约3人,最终招聘数量将根据上级单位核定情况做相应调整。工作地主要为天津,根据单位用人需求及应聘考生情况统一进行分配,工作单位可能进行调整。
联系方式
咨询电话:
国网客服中心人力资源部
022-59013738
通讯地址:
天津市东丽区东丽湖丽湖环路21号
邮编:
300309
51
国家电网有限公司大数据中心
专业需求
国家电网有限公司大数据中心2023年第一批计划招聘高校毕业生约22人,均要求硕士研究生及以上学历,最终招聘数量及专业以上级单位核定为准。具体需求如下:

联系方式
联系电话:010-86307070
电子邮箱:dsjzp@sgcc.com.cn
52
中国电力科学研究院有限公司
需求信息
招聘需求人员数量约110人(其中,科学研究类岗位约105人,管理类岗位约5人),最终招聘数量将根据上级单位核定情况相应调整。
需求专业
电工类、电子技术类、计算机类、通信类、测绘类、土建类、机械工程类、测控工程类、材料工程类、热能动力类、自动化、安全工程类、数学类、金融财务类等专业。
联系方式
1.中国电力科学研究院有限公司招聘政策咨询联系方式
联系电话:
周老师 010-82814999
电子邮箱:
dky_zhaopin@163.com
通讯地址:
北京市海淀区清河小营东路15号
2.中国电科院各研究所简介、2023年招聘专业及联系方式
https://zhaopin.sgcc.com.cn/sgcchr/static/unitPart.html?bullet_id=554117749d104764bfb7e17b6662efc4(若无法打开,请在招聘平台-中国电科院-最新动态查看)
53
国网经济技术研究院有限公司
需求信息

注:最终招聘数量将根据上级单位核定情况相应调整。
咨询方式
电子邮箱:
zhaopin@chinasperi.sgcc.com.cn
联系电话:
010-66602223,王老师
010-66602558,吴老师
54
国网能源研究院有限公司
招聘需求

最终招聘数量将根据上级单位核定情况相应调整。
联系方式
邮箱:
gwnyyzhaopin@126.com
电话:010-66603924
55
国网智能电网研究院有限公司
需求信息

注:最终招聘数量将根据上级单位国家电网有限公司核定情况相应调整。
联系方式
1.电话:
人力资源部:010-66601175
电力电子研究所:010-66601220
电工新材料研究所:010-66601619
直流输电技术研究所:010-66601719
电网数字化技术研究所:025-83095500
电力传感技术研究所:010-66601803
新型电网技术研究所:010-66601428
2.有意者可在招聘平台报名后将个人简历以附件的方式发送到以下邮箱(邮件主题及简历文件名称以“姓名-学校-专业-在读学历-年龄-意向研究所”格式)
zhaopin@geiri.sgcc.com.cn
56
国网*党**校(国网领导科研院)
需求信息
(一)招聘岗位:政策研究管理、培训组织与实施管理、科技管理等。
(二)招聘专业:*共中***党**史、教育学原理、刑法学、经济学等及相关专业。
(三)学历要求:硕士研究生及以上学历。
(四)政治面貌要求:*共中***党**员。
注:因进京计划需上级单位和国家有关部门核定后方可确定,各岗位具体需求人数另行公布,最终招聘数量将根据上级单位核定情况相应调整,同等条件下,退役军人优先录用。
联系方式
电子邮箱:
glxyzp@mi.sgcc.com.cn
单位地址:北京市昌平区蟒山路12号,102200
联系电话:010-51978676
57
国家电网有限公司高级培训中心
需求信息

注:最终招聘数量将根据上级单位核定情况相应调整。
联系方式
咨询电话:010-51978022
企业网址:
http://www.sgu.com.cn
58
国家电网有限公司技术学院分公司
招聘岗位及专业
(一)招聘岗位: 培训教学管理和技术等岗位;
(二)工作地点: 山东济南、山东*安泰**;
(三)招聘范围: 2023年应届博士、硕士研究生;
(四)招聘批次和专业:
1.第一批集中招聘
(1)电工类 (电力系统及其自动化、电气工程、高电压与绝缘技术、电力电子与电力传动等相近专业);
(2)电子信息类 (计算机应用技术、通信与信息系统、通信工程等相近专业);
报名时间:2022年11月10日至2022年11月25日。
2.第二批集中招聘
根据国家电网有限公司下达的年度招聘计划,结合第一批集中招聘情况,第二批主要为第一批专业剩余招聘计划和其他专业(马克思主义哲学、应用心理学等),时间初定2023年3月中下旬,有意者可提前发送简历到我院招聘邮箱。
学院2023年招聘计划约22人左右,最终招聘计划和数量将根据上级单位核定情况相应调整。
联系方式
*党**委组织部(人力资源部)
咨询电话:
0531-82999178/82999128
招聘邮箱:
zhaopin@sgtc.sgcc.com.cn
59
北京智芯微电子科技有限公司
招聘岗位及专业
根据招聘需求,智芯公司2023年招聘计划数量约为45人,最终招聘数量将根据上级单位核定情况相应调整。招聘专业以电子信息类专业为主,适当招收少量电工类、其他工学类、金融财务类、管理类及其他专业毕业生;招聘岗位以技术研发类为主,其他岗位少量。各单位招聘需求详情如下:

联系方式
招聘咨询电话:010-51966801
咨询邮箱:
dongxianzun@sgchip.sgcc.com.cn
60
国网英大国际控股集团有限公司
招聘范围及报名条件
1.国(境)内、外高校2023年硕士研究生及以上应届毕业生。
2.应聘人员应具备较高的思想政治素质,品行端正,成绩优秀,身体健康,服从安排,诚实守信,爱岗敬业,团队合作精神强,无刑事犯罪和严重违反校纪校规记录。
3.专业及人数:金融、财会、金融科技、经济与管理等专业共约9人。最终招聘人数根据上级单位核定情况相应调整。
4.工作地点:北京、上海。
联系方式
谭老师
010-51960152
zp-yingdajituan@163.com
61
中国电力财务有限公司
招聘单位、岗位及条件
2023年度第一批毕业生约招聘26人,计划招聘单位、专业、学历需求如下:

备注:最终招聘数量将根据上级单位核定情况相应调整。
联系方式
中国电力财务有限公司人力资源部,联系人:付老师;
联系电话:
010-51960994;
电子邮箱:
fu_ruohan@cpfc.sgcc.com.cn。
62
英大泰和财产保险股份有限公司
岗位需求信息
具体岗位需求及要求详见附件

注:最终招聘数量将根据上级单位核定情况相应调整。
联系方式
联系人:王老师
座机:010-51967135
邮箱:
ydcxzhaopin@163.com
63
英大泰和人寿保险股份有限公司
招聘计划

注:最终招聘数量将根据上级单位核定情况相应调整。
联系方式
考生遇有报名、资格审查、职位条件及招聘程序等具体问题,可直接拨打企业公布的联系电话进行咨询。
人力资源部 010-58685504、010-58684627
64
英大长安保险经纪有限公司
招聘计划
1. 专业范围
金融学、保险学、风险管理与精算学、金融工程、会计学、电气工程及其自动化、电力工程经济与管理、电子科学与技术、市场营销、企业管理、管理科学与工程、经济学等相关专业。
2. 工作地点
北京、天津、太原、郑州、哈尔滨、重庆、上海、杭州、长春、成都、合肥、长沙、乌鲁木齐、银川、武汉、福州、西安、沈阳、呼和浩特、济南、南昌等各省会城市。对拟录用人员根据公司需要和本人协商确定工作地点,签订劳动合同。
3. 招聘人数
招聘人数约28人左右,硕士研究生优先。最终招聘数量将根据上级单位核定情况相应调整,仅个别岗位招收归国留学生。
联系方式
电子邮箱:
caib_rzb@sina.com
(只接受招聘政策咨询,不接受简历投递报名)
咨询电话:
010-63414149
010-63411221
公司网站:
www.caib.sgcc.com.cn
65
英大国际信托有限责任公司
招聘计划
金融、财务、会计、经济、人力资源、市场营销、软件工程等相关专业硕士研究生,招聘总数约10人。最终招聘数量将根据上级单位核定情况相应调整,各专业具体招聘人数另行公布。
联系方式
联系人:朱老师、崔老师
咨询电话:
010-51960280、010-51960282
邮箱:
yditchr@yditc.sgcc.com.cn
66
英大证券有限责任公司
招聘计划

注:最终招聘数量将根据上级单位核定情况相应调整。
联系方式
如有疑问,请联系英大证券有限责任公司*党**委组织部(人力资源部)。
联系人:李小姐
联系电话:0755-83007187
信息来源:国家电网公司人力资源招聘平台