近几年,使用免疫检查点*制剂抑**(ICB)增强内源性抗肿瘤反应的癌症免疫治疗和通过给予特异性抗肿瘤免疫细胞的细胞治疗在治疗多种恶性肿瘤方面取得了前所未有的成功。但是 CD8+ T 细胞在遇到免疫抑制性肿瘤微环境(TME)时会出现功能障碍,依然是一个有待解决的问题。
代谢是决定 T 细胞分化程度、功能和命运的驱动力。改变代谢途径是否影响肿瘤微环境中 T 细胞的功能失调仍不完全清楚。
2021 年 3 月 9 日,美国德克萨斯州休斯顿卫理公会癌症中心的易庆团队在在 Cell Metabolism 上发表了题为 CD36-mediated ferroptosis dampens intratumoral CD8+ T cell effector function and impairs their antitumor ability 的研究成果。
该研究发现由 TME 胆固醇诱导的肿瘤浸润性 CD8+ T 细胞中 CD36 表达的增加与人类和小鼠肿瘤的进展和低生存率有关。在 TME 中,CD36 介导肿瘤浸润 CD8+ T 细胞摄取脂肪酸,引起脂质过氧化和铁死亡,导致细胞毒因子产生减少和抗肿瘤能力受损。
研究揭示了 CD36 调节 CD8+ T 细胞功能的新机制,也表明靶向 CD36 或抑制铁死亡具有恢复 T 细胞功能的潜力。

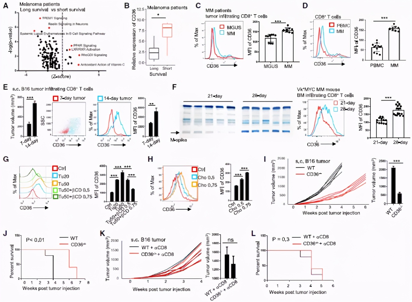
1、CD8+ T 细胞 CD36 表达与肿瘤进展和低生存率相关
研究者在分析黑色素瘤患者来源的 CD8+ T 细胞发现,长期存活患者的 CD8+ T 细胞显著上调了 LXR/RXR 和 PPARα/RXRα,下调 TREM1 信号通路。进一步分析发现,与短期生存患者的细胞相比,长期生存的黑色素瘤患者 CD8+ T 细胞上的 CD36 表达较低。
研究者还发现与 MM 患者的细胞相比,MGUS(单克隆丙种球蛋白病)患者的 CD8+ T 细胞中的肿瘤具有较低的 CD36 表达。MM 患者的骨髓(肿瘤床)和外周血相比,骨髓中的 CD8+ T 细胞比外周血中的 CD8+ T 细胞有更高的 CD36 表达。
为了确定 CD36 在肿瘤浸润性 CD8+ T 细胞上的表达和作用,研究者构建了小鼠 B16 黑素瘤模型和小鼠 Vk * MYC MM 模型。研究者发现,2 周 B16 肿瘤的肿瘤浸润 CD8+ T 细胞的 CD36 表达高于 1 周 B16 肿瘤的 CD36 表达。
研究者还发现,与 WT 小鼠相比,CD36 -/- 小鼠中 B16 肿瘤的生长较慢,并且荷瘤 CD36 -/- 小鼠的存活时间长于 WT 小鼠。但是,当这些小鼠中的 CD8+ T 细胞耗尽时,WT 和 CD36 -/- 小鼠之间的肿瘤生长和小鼠存活率的差异就消失了。这些结果表明,体内 CD36-/- CD8+ T 细胞比 CD36+ CD8+ T 细胞具有更强的抗肿瘤功能。

2、CD36 表达与 CD8+ T 细胞抗肿瘤活性受损、脂质过氧化以及铁死亡激活有关
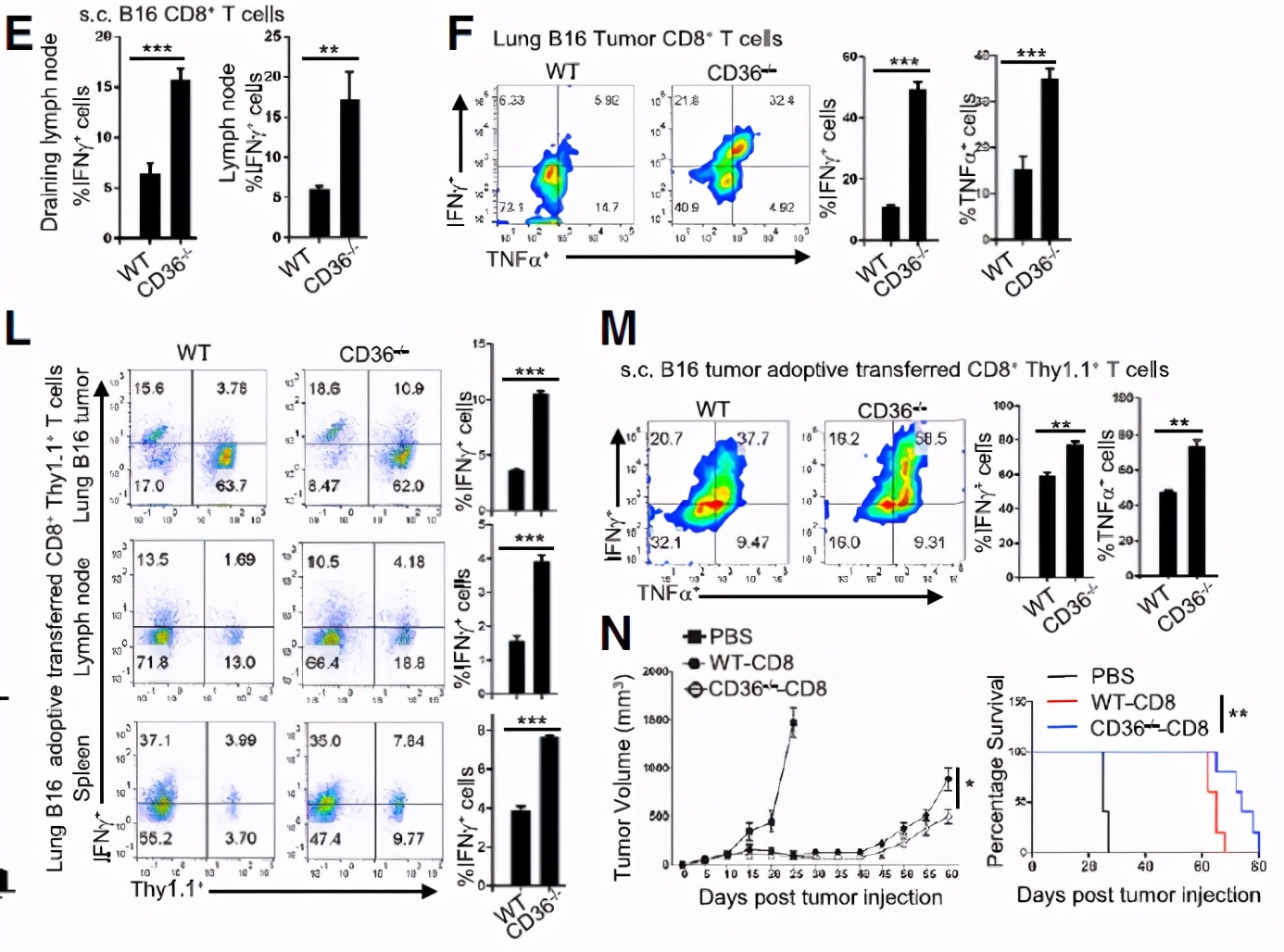
研究者将肿瘤特异性 T 细胞过继转移到 B16 肺转移和皮下生长的 B16 肿瘤模型中。过继转移的 Pmel-1 CD36 -/- CD8+ T 细胞与 Pmel-1 WT CD8+ T 细胞相比,在 B16 肺肿瘤荷瘤小鼠的肺、脾和淋巴结中具有更高的 IFNγ 产生。. 转染 Pmel-1 CD36 -/- CD8+ T 细胞的肿瘤不仅具有更高的 IFNγ 和 TNFα 生成,而且具有更好的抗肿瘤功能,延长了小鼠存活时间。

研究者从 WT 和 CD36 -/- 小鼠内源性肺转移 B16 肿瘤中筛选 CD8+ T 细胞进行的 RNA 序列分析,分析结果显示 Sirtuin 途径被激活,氧化磷酸化途径被下调。通过对代谢相关途径的途径富集分析发现,与 WT CD8+ T 细胞相比,CD36 -/- CD8+ T 细胞显示出氧化应激反应降低、对 ROS 反应降低和更少的细胞因氧化应激而死亡,也增强了与脂质稳态和代谢过程相关的基因表达模式。
研究者也表明与野生型小鼠的 T 细胞相比,CD36 -/- CD8+ T 细胞具有较低的脂质过氧化、较低的细胞死亡率、较低的铁水平和较低的细胞溶质 ROS 水平。

3、CD36 通过调节 CD8+ T 细胞中的脂肪酸摄取来介导铁死亡并减少细胞毒性细胞因子的产生
在皮下生长或肺转移的 B16 肿瘤模型中,研究者发现肿瘤组织的脂肪酸含量高于正常皮肤或脾脏,转移的肺组织的脂肪酸含量高于正常肺。在 Vk*MYC 肿瘤模型中,与正常骨髓相比,携带 MM 的骨髓具有更高的脂肪酸含量。

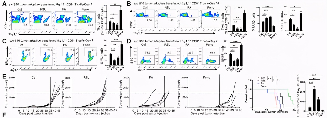
研究者进一步研究了脂肪酸混合物对 CD8+ T 细胞铁死亡和细胞毒性细胞因子产生的影响,发现脂肪酸诱导的 CD8+ T 细胞铁死亡。铁死亡诱导剂(RSL-3 和 Fin56)用作阳性对照,并显著诱导 CD8+ T 细胞铁死亡。脂肪酸、RSL-3 和 Fin56 均显著抑制 CD8+ T 细胞毒性细胞因子的产生。添加铁死亡*制剂抑** ferrostatin-1、SRS16-86 或 liproxstatin-1 可挽救脂肪酸诱导的铁死亡,并恢复 T 细胞中 IFNγ 和 TNFα 的产生。

4、以铁死亡或 CD36 为靶点可增强 CD8+ T 细胞和 ICB 为基础的肿瘤免疫治疗
研究者比较了对照组、铁死亡诱导剂 RSL-3、脂肪酸和铁死亡*制剂抑** ferrostatin-1 对荷瘤小鼠 CD8+T 细胞的抗肿瘤作用。对照组 CD8+ T 细胞比经 RSL-3 或脂肪酸处理的 CD8+ T 细胞具有较低的铁死亡和较高的 IFNγ 产生和增殖。在所有组中,注射 ferrostatin-1 处理的小鼠显示出最小的肿瘤负担和最佳的存活率,而脂肪酸或 RSL-3 处理的 CD8+ T 细胞对小鼠的抗肿瘤作用减弱。

研究者进一步发现,与野生型 CD8+ T 细胞相比,CD36 -/- CD8+ T 细胞具有更低的铁死亡和更强的抗肿瘤功能。此外,当 CD36 -/- CD8+ T 细胞与抗 PD-1 抗体联合时,与 WT CD8+ T 细胞联合 PD-1 抗体或 CD36 -/- CD8+ T 细胞或 PD-1 抗体单独相比,它们获得更好的抗肿瘤效果和延长小鼠存活时间。这些结果表明,阻断 CD8+ T 细胞上的 CD36 可增强 ICB 免疫治疗。

研究总结
作为一种膜糖蛋白,CD36 已在许多哺乳动物细胞类型中被研究,如脂肪细胞、巨噬细胞和肝细胞。然而,人们对其在 T 细胞中的作用知之甚少。

在这项研究中,易庆团队发现 CD36 介导的铁死亡抑制了肿瘤内 CD8+ T 细胞效应器的功能并削弱了它们的抗肿瘤能力。
这项研究提示了靶向 CD36 和铁死亡可能是提高 T 细胞免疫治疗抗肿瘤效果的有效策略,同时也强调了调节 T 细胞的脂质代谢或脂质过氧化对于提高癌症免疫治疗临床效果的重要性。