农作物长虫后,大家都知道需要使用杀虫剂去杀虫。但杀虫剂是如何将虫杀死的?为何有些药立竿见影?为何有些药需要两三天才见效?为何打药后不到一个星期又有虫?为何有些虫越来越难打死?想知道这些为什么,就必须先了解杀虫剂的 杀虫机理和作用方式 。只有弄清了这两个问题,才能科学使用杀虫剂、从而提高农药防治效果和经济效益,减少农药对环境的污染。下面小编就这方面知识,通过搜集整理和大家学习探讨。

一、杀虫剂作用机理
杀虫剂针对害虫常见的作用部位或生理系统包括神经系统和肌肉、呼吸系统、生长调节、中肠、未知或非特异性五个方面。
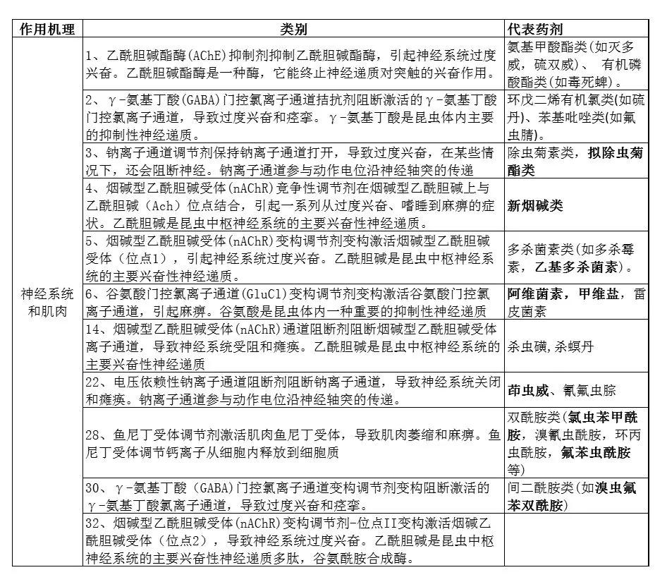
1、神经系统和肌肉: 乙酰胆碱酯酶*制剂抑**抑、γ-氨基丁酸门控氯离子通道拮抗剂、钠离子通道调节剂、*碱烟**型乙酰胆碱受体竞争性调节剂、*碱烟**型乙酰胆碱受体变构调节剂、谷氨酸门控氯离子通道变构调节剂、电压依赖性钠离子通道阻断剂、鱼尼丁受体调节剂等。 归纳总结为杀虫剂导致虫体过度兴奋、痉挛、嗜睡、麻痹、瘫痪、肌肉萎缩等。小编认为可以简单地理解为兴奋死。 这些杀虫剂通常都作用迅速,快速杀虫。

2、呼吸系统: 线粒体呼吸产生三磷酸腺苷,这种分子为所有重要的细胞发育过程提供能量。在线粒体中,电子传递链利用氧化释放的能量形成质子电化学梯度,从而驱动三磷酸腺苷合成。 这话有点拗口,可以简单理解为细胞缺乏能量,虫子活活饿死。 作用于该系统中单个靶标的杀虫剂通常具有中等或快速的杀虫速度。

3、生长调节: 昆虫的发育受两种主要激素的平衡控制,保幼激素和蜕皮激素。昆虫生长调节剂通过模仿其中一种激素或直接影响表皮形成沉积或脂质生物合成来起作用。 保幼激素干扰或阻止昆虫变态,可以理解为停止发育、抑制生长而憋死。蜕皮激素诱发早熟性蜕皮,加快蜕皮进程,可以理解为提前蜕皮虚脱死。 作用于该系统中单个靶标的杀虫剂通常作用速度缓慢。

4、中肠: 喷施或在转基因作物中表达的鳞翅目特异性微生物毒素。包括昆虫中肠微生物干扰物蛋白毒素与中肠膜上的受体结合后形成开孔,引起离子失衡和败血症;杆状病毒颗粒体病毒,核型多角体病毒。 可以理解为中毒死 。作用于该系统中单个靶标的杀虫剂通常作用速度中等。

5、未知和非特异性: 作用机理未知或未确定的化合物,未知细菌制剂、未知真菌制剂。 可以理解为莫名其妙的死 。作用速度因品种而异。
二、杀虫剂的作用方式
杀虫剂除本身毒剂外,首先必须以一定的方式侵入虫体,然后到达作用部位,最后才能在靶标部位起作用,杀死或驱赶虫体。这种侵入虫体的途径,也就是杀虫剂的作用方式,包括触杀、胃毒、内吸、熏蒸等。
1、触杀: 药剂与昆虫表皮或跗节接触后,能够穿透体壁进入体内而达到作用部位,使昆虫中毒死亡。这种作用方式,称为触杀作用。具有触杀作用的药剂,称为触杀剂。如常用的辛硫磷、对硫磷、溴氰菊酯、甲氰菊酯等。 影响触杀作用的因素主要是昆虫表皮的构造与触杀剂的理化性质 。
2、胃毒: 药剂随食物经昆虫口器进入消化道中被中肠吸收,通过循环系统到达作用部位所引起昆虫中毒致死的作用方式,称胃毒作用。有胃毒作用的药剂称胃毒剂,如有机磷的敌百虫,菊酯类农药等。 胃毒剂的胃毒作用应具备以下两个条件:(1)昆虫嗜食而不引起呕吐或腹泻、(2)药剂随食物进入消化道可被溶解吸收。
3、内吸: 杀虫剂被植物根、茎、叶吸收后,可在植物体内运转或转化成为毒性更大的物质。昆虫取食带毒的茎叶而发生的中毒作用称为内吸作用。 主要指用于防治刺吸式口器所使用的内吸剂,有时把该作用方式归为胃毒作用中。
4、熏蒸: 杀虫剂气化所产生的有毒气体,通过昆虫的呼吸系统进入体内,使昆虫中毒致死的作用方式称胃毒作用。具有熏蒸作用的杀虫剂称熏蒸剂。如溴甲烷、氯化苦、磷化铝、硫酰氟等。该途径只对粮仓害虫,部分卫生害虫而言。田间仅用于茂密的森林及作物中, 烟剂也可通过呼吸道进入虫体内。
三、杀虫剂的选配
在虫体密度过大,且产生耐药性时,单一使用某一种杀虫剂,很难将虫体杀死,因此需要复配农药。复配时就需要考虑根据杀虫剂的作用方式和作用机理,达到快速杀虫、延缓抗性产生,持效期长的效果。

四、参考:杀虫剂机理汇总


免责声明
部分文字及图片来源于网络,仅供学习、交流使用,不具有任何商业用途,如有问题请及时联系以作处理。