海归学者发起的公益学术平台
分享信息,整合资源
交流学术,偶尔风月

肺鳞癌是肺癌最常见的组织学类型之一。与肺腺癌不同的是,肺鳞癌患者的治疗策略在过去几十年中进展非常缓慢,导致此类患者的总体预后较差。近期,以免疫检查点*制剂抑**PD-1/PD-L1为靶点的免疫治疗,革新了晚期肺鳞癌的一线、二线及后线的治疗策略。然而,在临床实践中,研究者发现PD-1/PD-L1抗体单药治疗未加选择的晚期肺鳞癌患者,有效率仅20%左右,探索有效的疗效预测标志物与合理的联合免疫治疗策略是该领域亟待解决的关键问题。

近日,来自同济大学上海市肺科医院的研究人员在Journal of Hematology & Oncology 发表了题为 “Genomic landscape and its correlations with tumor mutational burden, PD-L1 expression and immune cells infiltration in Chinese lung squamous cell carcinoma” 的研究。
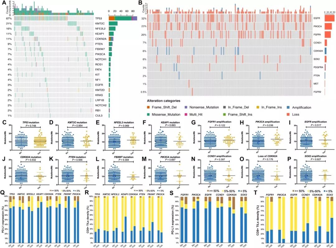
该研究通过回顾性搜集189例接受手术切除的肺鳞癌样本,进行深度全外显子组测序,计算每个样本的TMB(高TMB定义为大于总体的75%分位数)。CD8+ 肿瘤浸润淋巴细胞(TIL)和PD-L1的表达通过免疫组织化学染色(IHC)进行检测,阳性cutoff值均定义为>5%。研究结果如下:在纳入的合格样本中8个高频突变基因被发现,包括TP53, KMT2C, NFE2L2, KEAP1, CDKN2A, PTEN, FBXW7 和 PIK3CA。其中FGFR1和PIK3CA的扩增比率分别为19%和11%。除吸烟史外,基线特征资料与TMB表达无关。FGFR1, PIK3CA 或 SOX2的扩增与更高的TMB相关。PD-L1和CD8+ TIL阳性表达率分别为24.3%和78.8%。NFE2L2 突变和 PIK3CA扩增与更高的PD-L1表达相关。

图1.肺鳞癌基因图谱及其与PD-L1, CD8+ TIL和TMB间的关系
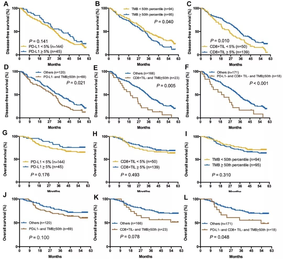
值得注意的是,TMB表达与PD-L1或CD8+ TIL阳性率均无相关性。TMB,CD8+ TIL和PD-L1表达单一指标均不能预测预后,但是TMB联合PD-L1或CD8+ TIL可以很好的预测预后。

图2. PD-L1, CD8+ TIL和TMB单独或联合预测肺鳞癌患者的DFS和OS
利用PD-L1和CD8+ TIL表达水平将肺鳞癌的免疫微环境分成经典的四型(TME type I-IV),结果发现:四种TME具有相似的TMB水平,临床病理特征和预后,但其具有不同的基因变异特征,提示TME分型的背后原因可能是基因变异所致。这些数据为中国肺鳞癌患者的精准免疫治疗之路提供了丰富的证据。

图3. 基于PD-L1和CD8+ TIL表达的四种肿瘤免疫微环境分型结果

同济大学附属上海市肺科医院周彩存教授,武春燕教授为该文章的共同通讯作者; 同济大学附属上海市肺科医院蒋涛博士,史金鹏硕士为该文章的第一作者。 臻和(北京)科技有限公司对该研究的PD-L1和CD8免疫组化检测,全外显子测序和生物信息学提供了重要技术支持。 此外,该研究得到了国家自然科学基金,上海曙光计划,上海市科委等课题的支持。
Journal of Hematology & Oncology doi:10.1186/s13045-019-0762-1
本文系网易新闻·网易号“各有态度”特色内容
媒体转载联系授权请看下方
