近期写了一篇海信空调通讯故障维修的文章,收到许多意见反馈,对本人来说,是鼓励也是鞭挞。虽不是专业出身,通过实践学习,基本了解这种故障的原因,现再次总结,希望对你有所帮助。
空调能开机显示的情况下查看故障码。常用操作是用遥控器,快速按四次“快速冷热”,故障*会码**在显示屏闪烁。

海信空调故障码汇总
这次空调故障主要表现是不制冷,室内机工作一切正常,室外机不工作,故障码是36。
上网查相关知识,了解是内外机通讯有故障,外机收不到工作指令。

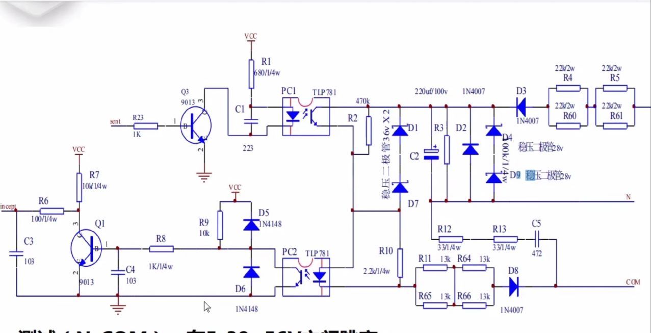
内机通讯电路图

通讯电路原理图
这种情况一般是内外电路板有一个坏(或者全坏,这种情况很少)。首先考虑的是带供电的电路板容易坏。这款空调是内板供电,最后原因是内控制电路板光耦坏。测量方法是用万用表测量信号线和零线电压(标志2、4号线),正常有0-24伏的电压跳变。经过测量,这次故障表现为0伏。

经电路图分析,在通讯故障中,因直接变压、整流、滤波220伏电压,最容易坏的是供电电路,测量相关元件,更换即可。在这种电路中,较易损坏的是稳压二管和滤波电容,还有压敏电阻故障率也较高,其中的降压功率电阻出故障很少,作为隔离的光耦也容易坏。
故障原因确定后,最省钱的办法是元件级维修,这需要很多电路专业知识,有较强的动手能力,还要相关元件焊接知识。更省事的办法是网上购买相同型号的电路板,只要有一定动手能力就可以更换。

某宝买的室内板130元
注意事项:
一、某宝买电路板,要提前沟通好换货事宜。上电测试后,退货一般收取折旧费50-100元。
二、元件级维修,网上买件很便宜。
三、在六年后出包维修情况下,自己维修的确省钱。对爱折腾的你也是一种享受。
勿忙中写成,抛砖引玉,难免有错误,欢迎批评指正。
2021年6月21日 15:10