
2017年10月27日,殷国洪少将因病医治无效于青岛逝世,享年106岁。如果不是突然去世,很多人可能不知道他的名字!
殷国洪,出生于湖北省黄安(今红安)县人,1932年参加中国工农红军,1961年晋升为少将军衔,1988年7月被中央军委授予中国人民解放军一级红星功勋荣誉章。作为健在的最年长的开国将军,也是“中国第一将军县”红安县剩下的最后一位开国将军。

在殷国洪将军之前,今年,已有9位“开国将帅”陨落,他们是:
廖鼎琳
1955年被授予少将军衔,曾荣获三级八一勋章、二级独立自由勋章、1988年7月被中央军委授予中国人民解放军一级红星功勋荣誉章。2017年2月10日在北京逝世,享年104岁。

盛治华
1955年被授予少将军衔,获三级八一勋章、二级独立自由勋章、一级解放勋章、一级红星功勋荣誉章。2017年2月13日在北京逝世,享年101岁。

王贵德
1955年被授予中国人民解放军少将军衔,荣获二级八一勋章、一级独立自由勋章、一级解放勋章。1988年荣获中国人民解放军一级红星功勋荣誉章。2017年4月7日因病在北京逝世,享年103岁。

张志勇
一九*四六**年晋升为少将军衔。1988年荣获一级红星功勋荣誉章。同年10月,荣获献身国防科技事业荣誉证章。2017年05月20日因病在北京逝世,享年101岁。

任荣
1955年被授予少将军衔。曾获三级八一勋章、二级独立自由勋章、一级解放勋章。2017年6月16日因病救治无效在武汉去世,享年100岁。

魏国运
2017年6月30日,湖北籍开国少将、原武汉军区空军政治部主任魏国运少将在北京空军总医院逝世,享年103岁。

向守志
1955年被授予少将军衔,1988年被授予上将军衔。曾任中国人民解放军南京军区司令员。2017年9月2日,向守志因病医治无效,在南京逝世,享年100岁。

张玉华
1964年晋升少将,二级独立自由勋章、二级解放勋章、一级红星功勋荣誉章。2017年9月10日,开国少将、原南京军区副政委张玉华将军因病医治无效,在南京逝世,享年101周岁。

钟炳昌
1955年被授予少将军衔。曾获三级八一勋章、二级独立自由勋章、一级解放勋章。2017年9月17日,因病医治无效,在北京逝世,享年102岁。

请记住这些名字!我们身处和平的这片盛世土地,曾经支离破碎过,曾经因为这些名字的“一寸河山一寸血”,才有了我们今天的美好生活!
从2010年至今,每年开国将军的陨落数量都在两位数以上,分别是2010年的29人,2011年的25人,2012年的14人,2013年的10人,以及2014年的14人,2015年的20人,2016年的10人。
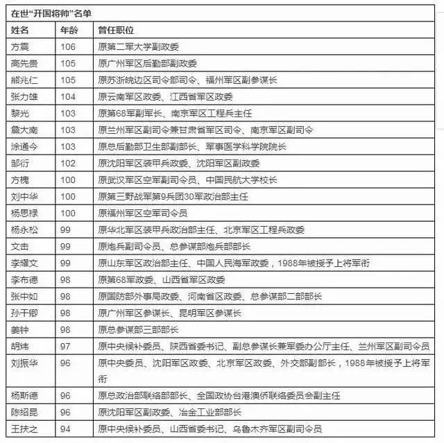
殷国洪将军的离去,意味着在世的“开国将帅”尚存23人。这23人犹如一座座活着的“丰碑”,让我们珍惜他们,记住他们!
他们是:
