来源:头豹研究院
本白皮书旨在分析当前数字转型浪潮下,线下动销活动中的痛点、关键价值创造点和驱动因素,并在此基础上提出动销数字化系统的关键要素、运转机制与未来发展趋势。
第一章:线下零售与动销概况
1.1 线下动销的定义与分类
1.2 宏观零售环境
1.3 线下动销行业市场特征
第二章:线下动销行业驱动因素
2.1 消费升级带动消费需求多元化
2.2 线上获客成本提升,线下流量被重新挖掘
2.3 品牌面临压力,迫切需要做到精准营销精准覆盖
2.4 科技升级驱动线下动销数字化程度加深
第三章:线下动销体系面临挑战
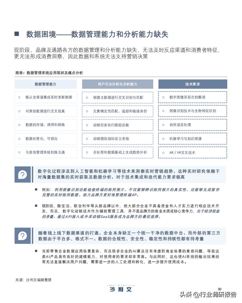
3.1 数据集成、管理与使用困境
3.2 营销转化率低,营销效果难以量化
3.3 供应链协同程度低,对终端需求变动反应迟钝
第四章:数字化线下动销生态建设
4.1 数字化线下动销生态概览
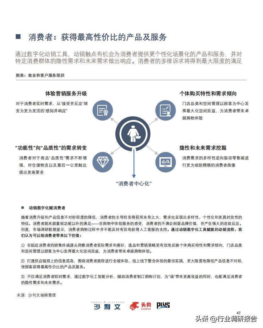
4.2 数字化线下动销体系价值创造
第五章:趋势与展望
5.1 需求方趋势与展望
5.2 供给方趋势与展望





















































【完整版领取方式】
该份报告共60页
如果您觉得这份资料对您有帮助
希望获取完整的电子版内容参考学习
您可以关注+评论+转发
然后私信我:报告