5 月 17 日,港股市场上的科技巨头们表现一片大好。

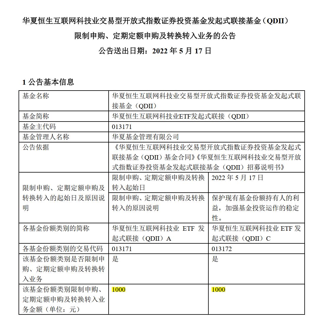
而同日,华夏基金旗下的恒生互联网和恒生科技两只 ETF 的联接基金,均宣布限购 1000 元。
笔者上周基于《 》一文的思路,刚刚开始建立了些恒生互联网联接的仓位,就发现新加仓受阻了。
查了一下,别家同类产品均未发布限购,看来是华夏 QDII 额度告急。
在港股的科技股指数基金市场,华夏无疑是当之无愧的老大。
最早发布的恒生互联网 ETF 抢占先机,一众恒生科技指数基金 (包括华夏自己那只) 加起来也比不过它一只。
依靠恒生互联网和恒生科技这 “恒生双壁”,华夏在中概股赛道上,已经逼近易方达了。
这次限购,要大大拖累华夏赶超的进度了。
当然,对我等基民,哪家市场份额大些,与我等无关。如何用好产品,才是关键。
对于恒生互联网 ETF,一个值得注意的现象就是:恒生互联网 ETF 又大幅溢价了。早盘最高时溢价 1.09%,收盘时总算有些回落,也依然有 0.42%。
每逢大涨要溢价 ,这几乎成为近期恒生互联网 ETF 的一大特色。
传统 ETF 市场,一般规模大交投活跃的 ETF 往往鲜有大幅折溢价,一般是成交不活跃的会出现折溢价。
但恒生互联网这个赛道却不太一样。从下表可以看到,就单日成交而言,华夏的恒生互联网和恒生科技依然是当之无愧的成交王者,但同时也是贴水率最高的两者。
我觉得,这或许是一种 “ 流动性溢价 ”。
毕竟,ETF 是 不通过港股通实时追踪港股科技赛道涨跌的唯一合规渠道 ,而且 T+0 对游资也极为友好。
在这样的前提下,足够的成交额才可贵,方便大资金快速进出 —— 些许溢价反而是小事 —— 毕竟如果是趋势交易,预期高买更高卖,溢价一般不会快速萎缩,只要溢价收敛损耗不太大,对游资就可以忽略不计。
但是,对于小散户,一共没多少资金,去支付流动性溢价就有点不智了。
一个很简单的思路,比如不买华夏的恒生互联网 ETF,改买恒生科技 ETF,溢价也要少付不少。
从相关系数来看,恒生互联网指数和恒生科技指数是 强相关 的。
而从阶段表现也可能看到,这两者阶段表现相若 —— 当然近期恒生互联网是略好。
在表现相若的前提下,未来两者哪个表现更好,其实不容易预测。但溢价早晚有消失的一天,从这个角度,如果是精打细算的投资者,追恒生互联网 ETF 付出溢价,没必要。此时不妨考虑下几只恒生科技 ETF—— 在交投活跃度能够接受的前提下,溢价总是越少越好。。
如果你不是一个交易者,不在乎日内波动,至少是几个月的持股周期,那其实走场外基金申购渠道或许更好,按照净值申购,无需靠着 ETF 的溢价或折价问题。