晶振,全称晶体振荡器,它能够产生中央处理器(CPU)执行指令所必须要的时钟频率信号,CPU一切指令的执行都是建立在这个基础上的,时钟信号频率越高,通常CPU的运行速度也就越快。 凡是包含CPU的电子产品,其中至少含有一个时钟源,哪怕我们在电路板中看不到实际的振荡电路,那也是晶振在芯片内部被集成,往往被人们称之为电路系统的心脏。一旦心脏停止跳动,整块电路板就可能出现瘫痪的状况。

晶振不可忽视的四个参数
1,频率单位,频率单位通常分为KHZ与MHZ,而对于有源晶振和无源晶振来讲,32.768既存在KHZ的单位,也存在MHZ的单位,因此频率的单位一定要标准清晰。
2,精度要求,贴片晶振最高精度通常为10PPM比较常见,比较特殊的精度要求得订货。其次15ppm,20ppm,25ppm,30ppm,50ppm的等级依次分布。插件晶振以圆柱晶振为例,5ppm是其圆柱晶振中精度最高的一个等级,其次10ppm,20ppm,30ppm.
3,负载 电容 ,负载电容有时候是一个非常至关重要的参数,如果晶振的负载电容与晶振外部两端连接的电容参数匹配不正确的话,很容易造成频率偏差,精度误差等等,从而导致产品无法达到最终的精准要求。当然也存在对负载电容参数不是特别严格的厂家,那么我们说说关于音叉晶体一块,常见的负载电容有6PF,7PF,9PF,12.5PF;MHZ晶振常见的负载电容以20PF和12PF最为广泛,其次8PF,9PF,15PF,18PF等等比较常用。
另外,负载电容CL(Load capacitance),它是电路中跨接晶体两端的总的有效电容(不是晶振外接的匹配电容),主要影响负载谐振频率和等效负载谐振 电阻 ,与晶体一起决定振荡器电路的工作频率,通过调整负载电容,就可以将振荡器的工作频率微调到标称值。更准确而言,无源晶体的负载电容是一项非常重要的参数,因为无源晶体属于被动 元器件 ,所谓的被动元器件即是自身不能工作,需要外部元器件协助工作,无源晶体即是!

其中:
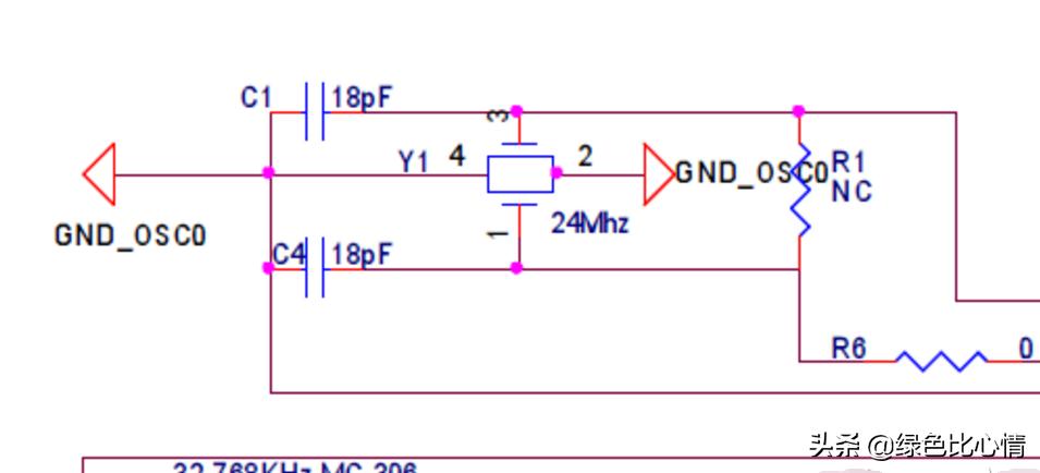
CS为晶体两个管脚之间的寄生电容(又名晶振静态电容或Shunt Capacitance),在晶体的规格书上可以找到具体值,一般0.2pF~8pF不等。如图二是某32.768KHz的电气参数,其寄生电容典型值是0.85pF(在表格中采用的是Co)。
CG指的是晶体振荡电路输入管脚到GND的总电容,其容值为以下三个部分的和。
需加外晶振主芯片管脚芯到GND的寄生电容 Ci
晶体震荡电路PCB走线到到GND的寄生电容CPCB
电路上外增加的并联到GND的外匹配电容 CL1
CD指的是晶体振荡电路输入管脚到GND的总电容。容值为以下三个部分的和。
需加外晶振主芯片管脚芯到GND的寄生电容, Co
晶体震荡电路PCB走线到到gnd的寄生电容,CPCB
电路上外增加的并联到GND的外匹配电容, CL2
既然晶振的负载电容是一个非常重要的参数,如果此项参数与外部电容匹配不正确会导致什么样的现象?晶振两端的等效电容与晶振标称的负载电容匹配不正确,晶振输出的谐振频率将与标称工作的工作频率会产生一定偏差(又称之为频偏),负载电容(load capacitance)主要影响负载谐振频率和等效负载谐振电阻,它与石英 谐振器 一起决定振荡器的工作频率,通过调整负载电容,一般可以将振荡器的工作频率调到标称值。应用时我们一般外接电容,便是为了使晶振两端的等效电容等于或接近负载电容,对于要求高的场合还要考虑ic输入端的对地电容,这样便可以使得晶振工作的频率达到标称频率。所以合理匹配合适的外加电容使晶振两端的等效电容等于或接近负载电容显得十分重要。
负载电容常用的标准值有12.5 pF,16 pF,20 pF,30pF,负载电容和谐振频率之间的关系不是线性的,负载电容变小时,频率偏差量变大;负载电容提高时,频率偏差减小。图3是一个晶体的负载电容和频率的误差的关系图。

例外情况:
现在有很多芯片内部已经增加了补偿电容(in te rnal capacitance),所以在设计的时候,只需要选按照芯片datasheet推荐的负载电容值得选择晶体即可,不需要额外再加电容。但是因为实际设计的寄生电路的不确定性,最好还是预留CL1/CL2的位置。
4,温度参数,通常我们所指的是工作温度,因为不同产品需要用到不同的参数,比如汽车级需要用到汽车级的温度-40到105摄氏度,工业级需要用到-40到85摄氏度,消费类产品-20到75常规即可。这也是我们晶振人通常会询问客户是做什么产品的一个原因。只有在真正了解客户的产品用途之后,我们才可以判断客户所需晶振的温度参数。
晶振主要由晶片、导电胶、电极等器件组成,常见的HC49S、HC49U型晶振的结
构示意图分别如图1、图2所示。


四脚有源晶振电路图
1、外型

2、管脚

3、四脚有源晶振 EMC 设计标准电路


四脚有源晶振怎么使用
有源晶振一般都有个标志,附近的脚是1#脚。从顶部看是逆时针方向数脚的编号,2#脚接地,3#脚振荡输出,4#脚接电源。
接DS1307时,将振荡输出脚与DS1307的X1脚相连,DS1307的X2脚悬空。有源晶振使用时要注意电压是否符合。
有2个引脚的无极性元件,需要借助于 时钟 电路才能产生振荡信号,自身无法振荡起来,所以“无源晶振”这个说法并不准确;有源晶振有4只引脚,是一个完整的 振荡器 ,其中除了石英 晶体 外,还有 晶体管 和阻容元件,因此体积较大。

石英晶振
主要用于稳定和选择频率。晶振和时钟芯片共同组成主板的时钟发生器,主板上的多数部件是时钟信号,由时钟发生器提供,时钟发生器是主板时钟电路的核心,如同主板的心脏。
石英晶体振荡器类型及特点
1、普通晶体振荡器(SPXO)可产生10 ^( - 5)~10 ^( - 4)量级的频率精度。标准频率为1-100MHZ,频率稳定度《100ppm。 SPXO不使用任何温度和频率补偿措施,并且价格低廉。它通常是用作微处理器的时钟设备。封装尺寸范围为21x14x6mm至5x3.2x1.5mm。
2、压控晶体振荡器(VCXO)的精度约为10 ^( - 6)~10 ^( - 5),频率范围为1~30MHz。低容差振荡器的频率稳定性为+ 50ppm。通常用于锁相环。包装尺寸为14 x 10 x 3毫米。
3、温度补偿晶体振荡器(TCXO)使用温度敏感器件来补偿温度和频率。其频率精度约为10 ^( - 7)~10 ^( - 6),频率范围为1-60 MHz,频率稳定度在(+1)正负2.5 ppm范围内,封装尺寸来自30 x30x15 mm至11.4x9.6x3.9 mm。它通常用于手持电话,移动电话,双向无线通信设备等。
4、恒温控制晶体振荡器(OCXO)将晶振和振荡电路置于恒温箱内,以消除环境温度变化对频率的影响。 OCXO频率精度为10 ^( - 10)到10 ^( - 8)幅度,对于某些特殊应用甚至更高。频率稳定性是四种振荡器中最高的。
主板上的晶振主要有时钟晶振、实时晶振、声卡晶振和网卡晶振。
1时钟晶振:

时钟晶振和时钟产生成电路相连,频率为14.318MHz,这种晶振损坏后,会造成主 板不能启动的故障。
2实时晶振:

实时晶振和南桥芯片相连,频率为32. 768kHz,这种晶振损坏后,会造成时间不准确或 不能启动的故障。正常工作时,两个引脚之间的电压为0.5V左右,
声卡晶振:

声卡晶振和声卡芯片相连,频率为24.576 MHz,这种晶振损坏后,会造成声音变质或者无声的故障。正常工作时,两个引脚之的电压为1〜2.1V,
网卡晶振:

网卡晶振和网卡芯片相连,频率为25. 000 MHz,这种晶振损坏后,会造成网卡功能工 作的故障。正常工作时,两个引脚之间的电压为1.1〜2.1V,
石英晶振5g中的作用
石英晶振为升级5G网络带来的三大优势:
1、瞬时响应。除了可以在单位时间内传输更多数据以外,5G还可以大幅缩短数据开始传输前的等待时间。
2、全新应用。5G网络的普及将使得包括虚拟现实和增强现实这些技术成为主流。其中,增强现实可以将包括出行方向、产品价格或者对方名字等信息投射在用户视野中,比如可以投射在汽车的前挡风玻璃上。虚拟现实则可以在用户视野内创造出一个完全虚拟的场景,而无论是虚拟现实还是增强现实,都对数据获取速度有着极高的要求。
3、即时满足。4G网络下的最快*载下**速度大约是每秒150MB,但5G网络的最快*载下**速度则达到了每秒10GB。换句话说,我们仅需4秒钟就可以*载下**完《银河护卫队》,而4G网络下则需要6分钟。
网络设备对高标准参考时钟的需求尤其突出,要求作为系统性能重要参数的相位抖动具备低抖动特征。对于石英晶振使用于产品中能够很容易地识别小信号,能够从容精确地处理‘双极’信号,对外部电磁干扰(EMI)是高度免疫的。
使用网络设备要求越来越高,网络设备所要处理的数据工作量大,像高清、实时数据处理成像之类的就需要高端网络设备具有高速处理性能以及高精度处理要求。亿金电子进口晶振代理介绍差分晶体振荡器、低功耗贴片晶体SPXO振荡器,温补晶振以及低相位抖动晶体振荡器等。
如何确认晶振是否起振?
1、判断方法很多,用示波器看波形是最直接的,用数字万用表的电压档测电压也行,因晶振波形的占空比为50%,所以测得的平均电压为1/2Vcc左右,对于51单片机,在使用外置程序存储器的时候还可以测PSEN引脚或P0口引脚的电压或波形,只有晶振电路正常工作,那些引脚才会有信号输出,但现在很少采用片外扩展存储器,所以测晶体两端的电压或波形即可,只是晶振电路设计不良时,测试设备的引入有可能导致停振。
2、晶体两端的电压差不是平均电压差,虽然事实上因外电路的影响,晶体两端的电压可能会有差别,但这不是判断晶振是否起振的依据,也不是晶振电路正常工作的条件。至于一高一低没有工作是指一端为Vcc或接近Vcc,另一端为0或接近0,这时晶振电路当然没有起振,否则50%的占空比势将平均电压拉到1/2Vcc左右,但这么表达是不确切的,搞技术应该尽量定量精确描述。
3、听声音判断晶振是否起振不可靠,晶体的振荡频率远超人耳能够听见的频率上限,有时能够听到反而是有问题的,说明晶体质量不佳,更多的时候,正常工作的晶体是不会发出任何人耳能听到的声音的,有时声音来自外电路元件
4、单片机的两个信号输入脚一个是19脚(XTAL1)一个是18脚(XTAL2)对应单片机内部的电路是高增益放大器,当外面接晶振的时候,19脚对应高增益放大器的输入端,18脚对应高增益放大器的输出端,所以你测量的时候应该是高增益输出端有信号也就是18脚
示波器测试晶振
晶振波形一般是正弦波或者方波,当输出波形是方波时,一般上升沿比较抖,且包含了较多的高频信号,这个时候就要保证测试的带宽足够,理论值是带宽是被测信号频率的2倍,实际测试方波时带宽应该是被测信号频率的10倍。
除了带宽之外,在测试晶振时,还有一点应该重点注意:晶振对电容负载较敏感,探头电容相对较大,相当于一个很重的负载并联在晶振电路中,容易导致电路停振而得不出正确的测量结果。所以在进行晶振测试的时候,需要保证足够的带宽和较小的输入电容量。
有源晶振与无源晶振
晶振分为无源晶振和有源晶振两种类型。无源晶振与有源晶振的英文名称不同, 无源晶振为crystal(晶体),有2个引脚,体积小,需借助于时钟电路才能产生振荡信号; 有源晶振叫做oscillator(振荡器)。有4只脚,体积较大。
有源晶振引脚
有源晶振型号众多,而且每一种型号的引脚定义都有所不同,接法也不同,下面介绍一下有源晶振引脚识别: 有标记的为1脚,按逆时针(管脚向下)分别为2、3、4。
有源晶振通常的用法:一脚悬空,二脚接地,三脚接输出,四脚接电压。
有源晶振不需要DSP的内部振荡器,信号质量好,比较稳定,而且连接方式相对简单(主要是做好电源滤波,通常使用一个电容和电感构成的PI型滤波网络,输出端用一个小阻值的电阻过滤信号即可),不需要复杂的配置电路。相对于无源晶体,有源晶振的缺陷是其信号电平是固定的,需要选择好合适输出电平,灵活性较差,而且价格高。 有源晶振是由石英晶体组成的,石英晶片之所以能当为振荡器使用,是基于它的压电效应:在晶片的两个极上加一电场,会使晶体产生机械变形;在石英晶片上加上交变电压,晶体就会产生机械振动,同时机械变形振动又会产生交变电场,虽然这种交变电场的电压极其微弱,但其振动频率是十分稳定的。当外加交变电压的频率与晶片的固有频率(由晶片的尺寸和形状决定)相等时,机械振动的幅度将急剧增加,这种现象称为“压电谐振”。
压电谐振状态的建立和维持都必须借助于振荡器电路才能实现。图3是一个串联型振荡器,晶体管T1和T2构成的两级放大器,石英晶体XT与电容C2构成LC 电路。在这个电路中,石英晶体相当于一个电感,C2为可变电容器,调节其容量即可使电路进入谐振状态。该振荡器供电电压为5V,输出波形为方波。

无源晶振(crystal)别称为石英晶体谐振器,实质为石英晶体谐振器。晶振:指的是石英晶体谐振器(quartz crystal unit)和石英晶体振荡器(crystaloscillator)的统称。
微控制器的时钟源可以分为两类:基于机械谐振器件的时钟源,如晶振、陶瓷谐振槽路;RC(电阻、电容)振荡器。一种是皮尔斯振荡器配置,适用于晶振和陶瓷谐振槽路。另一种为简单的分立RC 振荡器。 基于晶振与陶瓷谐振槽路的振荡器通常能提供非常高的初始精度和较低的温度系数。RC 振荡器能够快速启动,成本也比较低
无源晶振起振条件
1、不起振。上电复位后晶振不工作或是低功耗模式下晶振不工作,但是敲击一下晶振又会正常起振。此即晶振的欠激励现象,原因在于激励功率不够或起振时间太长。解决方法是选择能耗小的晶体,同时在数据手册允许范围内减少外接电容值,缩短起振时间,电容取值不要相同。
2、频率偏大,此为过激励现象,用示波器可以观察到输出波形的波峰和波谷被削平。此时晶振被过分驱动,应在芯片相关脚上串接电阻调整至输出波形清晰完整。
无源晶振工作原理
首先晶振是有源晶振和无源晶振的总称,上面我们也知道,无源晶振才需要匹配电容,无源晶振也叫做晶体。
晶体的电容如果在0.1U和0.01U之间,是比较大的。
晶振的标称值在测试时有一个“负载电容”的条件,在工作时满足这个条件,振荡频率才与标称值一致。一般来讲,有低负载电容(串联谐振晶体)
高负载电容(并联谐振晶体)之分。在电路上的特征为: 晶振串一只电容跨接在IC两只脚上的,则为串联谐振型;一只脚接IC,一只脚接地的,则为并联型。如确实没有原型号,需要代用的可采取串联谐振型电路上的电容再并一个电容,并联谐振电路上串一只电容的措施。例如: 4.433MHZ晶振,并一只3300PF电容或串一只70P的微调电容。另一种说法是“损耗
值”与“激励电平“ 之说:
其实,上述原因都可以作为选择晶振的条件作为考虑。常见的晶振有2脚跟4脚,其实无源晶振2脚跟4脚的差别不大,因为主要它还是靠2个脚在工作,3脚的晶振是一种集晶振和电容为一体的复合元件。由于在集成电路振荡端子外围电路中总是以一个晶振(或其它谐振元件)和两个电容组成回路,为便于简化电路及工艺,人们便研制生产了这种复合件。其3个弓|脚中,中间的1个脚通常是2 个电容连接一起的公共端,另外2个引脚即为晶振两端,也是两个电容各自与晶振连接的两端。

无源晶振(晶体谐振器)工作原理:在石英水晶片的两边镀上电极,通过在两电极上加一定的电压,因为石英有压电效应,电压形成了,自然就会产生形变,从而给IC提供一个正弦波形。通过IC的内部整形和PLL电路后产生方波,然后输入给下级电路。有源晶振就是把频率部分和驱动PLL电路集成在IC外部,自成一体,直接输出方波供下级电路使用。
众所周知,在电子行业有这样一个形象的比喻:如果把MCU比作电路的“大脑”,那么晶振毫无疑问就是“心脏”了。同样,电路对“晶体晶振”(以下均简称:“晶振”)的要求也如一个人对心脏的要求一样,最需要的就是稳定可靠。晶振在电路中的作用就是为系统提供基本的频率信号,如果晶振不工作,MCU就会停止导致整个电路都不能工作。然而很多工程师对晶振缺乏足够的重视和了解,而一旦出了问题却又表现得束手无策,缺乏解决问题的思路和办法。
晶振不起振问题归纳
1、物料参数选型错误导致晶振不起振
例如:某MCU需要匹配6PF的32.768KHz,结果选用12.5PF的,导致不起振。
解决办法:更换符合要求的规格型号。必要时请与MCU原厂或者我们确认。
2、内部水晶片破裂或损坏导致不起振
运输过程中损坏、或者使用过程中跌落、撞击等因素造成晶振内部水晶片损坏,从而导致晶振不起振。
解决办法:更换好的晶振。平时需要注意的是:运输过程中要用泡沫包厚一些,避免中途损坏;制程过程中避免跌落、重压、撞击等,一旦有以上情况发生禁止再使用。
3、振荡电路不匹配导致晶振不起振
影响振荡电路的三个指标:频率误差、负性阻抗、激励电平。
频率误差太大,导致实际频率偏移标称频率从而引起晶振不起振。
解决办法:选择合适的PPM值的产品。
负性阻抗过大太小都会导致晶振不起振。
解决办法:负性阻抗过大,可以将晶振外接电容Cd和Cg的值调大来降低负性阻抗;负性阻抗太小,则可以将晶振外接电容Cd和Cg的值调小来增大负性阻抗。一般而言,负性阻抗值应满足不少于晶振标称最大阻抗3-5倍。
激励电平过大或者过小也将会导致晶振不起振
解决办法:通过调整电路中的Rd的大小来调节振荡电路对晶振输出的激励电平。一般而言,激励电平越小越好,处理功耗低之外,还跟振荡电路的稳定性和晶振的使用寿命有关。
4、晶振内部水晶片上附有杂质或者尘埃等也会导致晶振不起振
晶振的制程之一是水晶片镀电极,即在水晶片上镀上一次层金或者银电极,这要求在万级无尘车间作业完成。如果空气中的尘埃颗粒附在电极上,或者有金渣银渣残留在电极上,则也会导致晶振不起振。
解决办法:更换新的晶振。在选择晶振供应商的时候需要对厂商的设备、车间环境、工艺及制程能力予以考量,这关系到产品的品质问题。
5、晶振出现漏气导致不起振
晶振在制程过程中要求将内部抽真空后充满氮气,如果出现压封不良,导致晶振气密性不好出现漏气;或者晶振在焊接过程中因为剪脚等过程中产品的机械应力导致晶振出现气密性不良;均会导致晶振出现不起振的现象。
解决办法:更换好的晶振。在制程和焊接过程中一定要规范作业,避免误操作导致产品损坏。
6、焊接时温度过高或时间过长,导致晶振内部电性能指标出现异常而引起晶振不起振
以32.768KHz直插型为例,要求使用178°C熔点的焊锡,晶振内部的温度超过150°C,会引起晶振特性的恶化或者不起振。焊接引脚时,280°C下5秒以内或者260°C以下10秒以内。
不要在引脚的根部直接焊接,这样也会导致晶振特性的恶化或者不起振。
解决办法:焊接制程过程中一定要规范操作,对焊接时间和温度的设定要符合晶振的要求。如有疑问可与我们联系确认。
7、储存环境不当导致晶振电性能恶化而引起不起振
在高温或者低温或者高湿度等条件下长时间使用或者保存,会引起晶振的电性能恶化,可能导致不起振。
解决办法:尽可能在常温常湿的条件下使用、保存,避免晶振或者电路板受潮。
8、MCU质量问题、软件问题等导致晶振不起振
解决办法:目前市场上面MCU散新货、翻新货、拆机货、贴牌货等鱼龙混杂,如果没有一定的行业经验或者选择正规的供货商,则极易买到非正品。这样电路容易出现问题,导致振荡电路不能工作。另外即便是正品MCU,如果烧录程序出现问题,也可能导致晶振不能起振。
9、EMC问题导致晶振不起振
解决办法:一般而言,金属封装的制品在抗电磁干扰上优于陶瓷封装制品,如果电路上EMC较大,则尽量选用金属封装制品。另外晶振下面不要走信号线,避免带来干扰。
10、其他问题导致晶振不起振
晶振其他不良问题归纳
1、频率偏移超出正常值。
解决办法:当电路中心频率正偏时,说明CL偏小,可以增加晶振外接电容Cd和Cg的值。当电路中心频率负偏时,说明CL偏大,可以减少晶振外接电容Cd和Cg的值。
2、晶振在工作中出现发烫,逐渐出现停振现象。
排除工作环境温度对其的影响,最可能出现的情况是激励电平过大。
解决办法:将激励电平DL降低,可增加Rd来调节DL。
3、晶振在工作逐渐出现停振现象,用手碰触或者用电烙铁加热晶振引脚又开始工作。
解决办法:出现这种情况是因为振荡电路中的负性阻抗值太小,需要调整晶振外接电容Cd和Cg的值来达到满足振荡电路的回路增益。
4、晶振虚焊或者引脚、焊盘不吃锡。
出现这种情况一般来说引脚出现氧化现象,或者引脚镀层脱落导致。
解决办法:晶振的储存环境相当重要,常温、常湿下保存,避免受潮。另外晶振引脚镀层脱落,可能跟晶振厂商或者SMT厂商的制程工艺有关,需要进一步确认。
5、同一个产品试用两家不同晶振厂商的产品,结果不一样。
出现这种情况很好理解,不同厂商的材料、制程工艺等都不一样,会导致在规格参数上有些许差异。例如同样是+/-10ppm的频偏,A的可能大部分是正偏,B的可能大部分是负偏。
解决办法:一般来说在这种情况下,如果是射频类产品最好让晶振厂商帮忙做一些电路匹配测试,这样确保电路匹配得最好。如果是非射频类产品则一般在指标相同的情况下可以兼容。
6、晶振外壳脱落。
有时晶振在过回流焊后会出现晶振外壳掉落的现象;有些是因为晶振受到外力撞击等原因导致外壳脱落。
解决办法:SMT厂在晶振过回流焊之前,请充分确认炉温曲线是否满足晶振的过炉要求,一般来说正规的晶振厂商提供的datasheet中都会提供参考值。
如果是外力因素导致的脱落则尽量避免这种情况发生。
7、其他不良问题
晶振设计、过程中的建议
1、在PCB布线时,晶振电路的走线尽可能地短直,并尽可能靠近MCU。尽量降低振荡电路中的杂散电容对晶振的影响。
2、PCB布线的时候,尽量不要在晶振下面走信号线,避免对晶振产生电磁干扰,从而导致振荡电路不稳定。
3、如果你的PCB板比较大,晶振尽量不要设计在中间,尽量靠边一些。这是因为晶振设计在中间位置会因PCB板变形产生的机械张力而受影响,可能出现不良。
4、如果你的PCB板比较小,那么建议晶振设计位置尽量往中间靠,不要设计在边沿位置。这是因为PCB板小,一般SMT过回流焊都是多拼板,在分板的时候产生的机械张力会对晶振有影响,可能产生不良。
5、在选择晶振的型号及规格参数时,工程师应尽量与晶振大厂商或者专业代理商确认,避免选择的尺寸或者指标不常用,导致供货渠道少、批量供货周期长而影响生产,而且在价格上也会处于被动。
6、带有晶振的电路板一般不建议用超声波清洗,避免发生共振而损坏晶振导致不良。
虽然一般的晶振价格都比较便宜,在电路上也不那么起眼,但是晶振现在越来越受工程师的重视了。最直接的原因就是如果晶振出现异常,经常让工程师们抓狂,并且经常束手无策。因此选择一家好的晶振供应商就显得尤为重要了。