大家好,我是爱踢汪。今天本汪给大家带来某位PS大神的11种PS去水印的方法。希望您能在平时的工作和学习中使用这些笔记技能,让您成为PS高手一直是我爱踢汪的心愿。很多开网店的朋友,还有部分做设计的朋友,常在网上Down免费素材。而这些免费素材,通常都被添加了水印,如下。要用这图,就必须把水印去了。

不懂PS的人,那肯定不知道如何用Photoshop去水印;而很多懂PS的设计师,也会在去水印的时候遇到困难——因为没有专门研究过,所以他们的第一念头就是用图章工具、修补工具、内容识别填充等传统修图方法去水印。传统修图方法去水印,有时很方便,有时就很考究人的耐心——需要花费很长时间才能去掉水印,并且效果还不够满意。
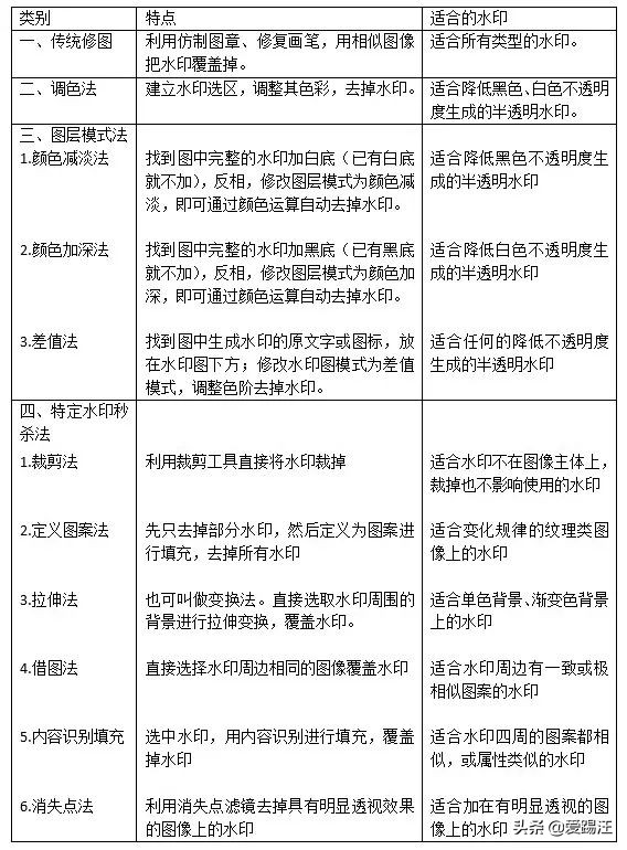
鉴于此,部落窝教育林老师研究、总结了3种加水印的方法和4类去水印的方法。只要能判断出原图加水印的方法,则可以找到对应的去水印方法快速地去除水印。
找病根——水印生成的方法
第一种:直接将文字、图标加在图上。水印是不透明的。

第二种:降低文字、图标的不透明度,生成透明度均匀的半透明水印。

有可能图片版权方,会将文字、图标定义成图案进行填充,让水印密布图像。

第三种:修改图层混合模式(甚至同时修改不透明度),生成半透明水印。上图的水印修改成柔光混合模式,就得到下面的效果。这种水印的颜色变化很复杂,其透明度也不均匀。

开处方——去水印的方法,去水印的方法,总体可以分为4类,如下表。

1.传统修图法去水印
传统修图法,又叫常规修图法,就是利用大家都熟知的仿制图章、修复画笔、污点修复画笔、修补、内容识别移动等工具,通过取样(污点修复画笔自动取样)覆盖水印。如下图。

2.调色法去水印
对于降低黑色或白色文字、图标生成的水印,可以直接选中水印,利用色阶命令调整亮度即可去掉水印。如图。

3.颜色减淡法去水印
对于降低黑色文字、图标生成的水印,利用颜色减淡法去除也很方便。首先选中水印,或者比照水印做出原水印文字、图标,添加白底,然后设置模式为颜色减淡即可。

4.颜色加深法去水印
对于降低白色文字、图标生成的水印,可以用颜色加深模式去除。操作方法与颜色减淡法类似,只是添加的是黑底,模式用的是颜色加深。
插图十

5.差值法去水印
差值模式法去水印是去降低不透明度生成的半透明水印的终极方法。它可以去除任何颜色、任何图案生成的半透明水印。在水印图下方放置水印原文字或图标,将水印图模式设置为差值,也就是用水印图减去原文字或图标,然后在进行反相和色阶调整。

6.六种秒杀水印法
秒杀水印法一共有6种,每种方法都只针对特定类型图像上的水印。它们都只需要简单几步即可把水印去掉,速度很快,包括裁剪法、定义图案法、拉法、借图法、内容识别填充法、消失点法。
好了,这几种方法不知道您学会了吗?希望能给您带来帮助。我是爱踢汪,您的关注是我坚持到现在的唯一动力,有了您的支持与鼓励,我才有信心一直坚持下去,继续奉上更多内容。衷心期待您能点一下上面红色关注按钮,关注我一下。万分感谢!