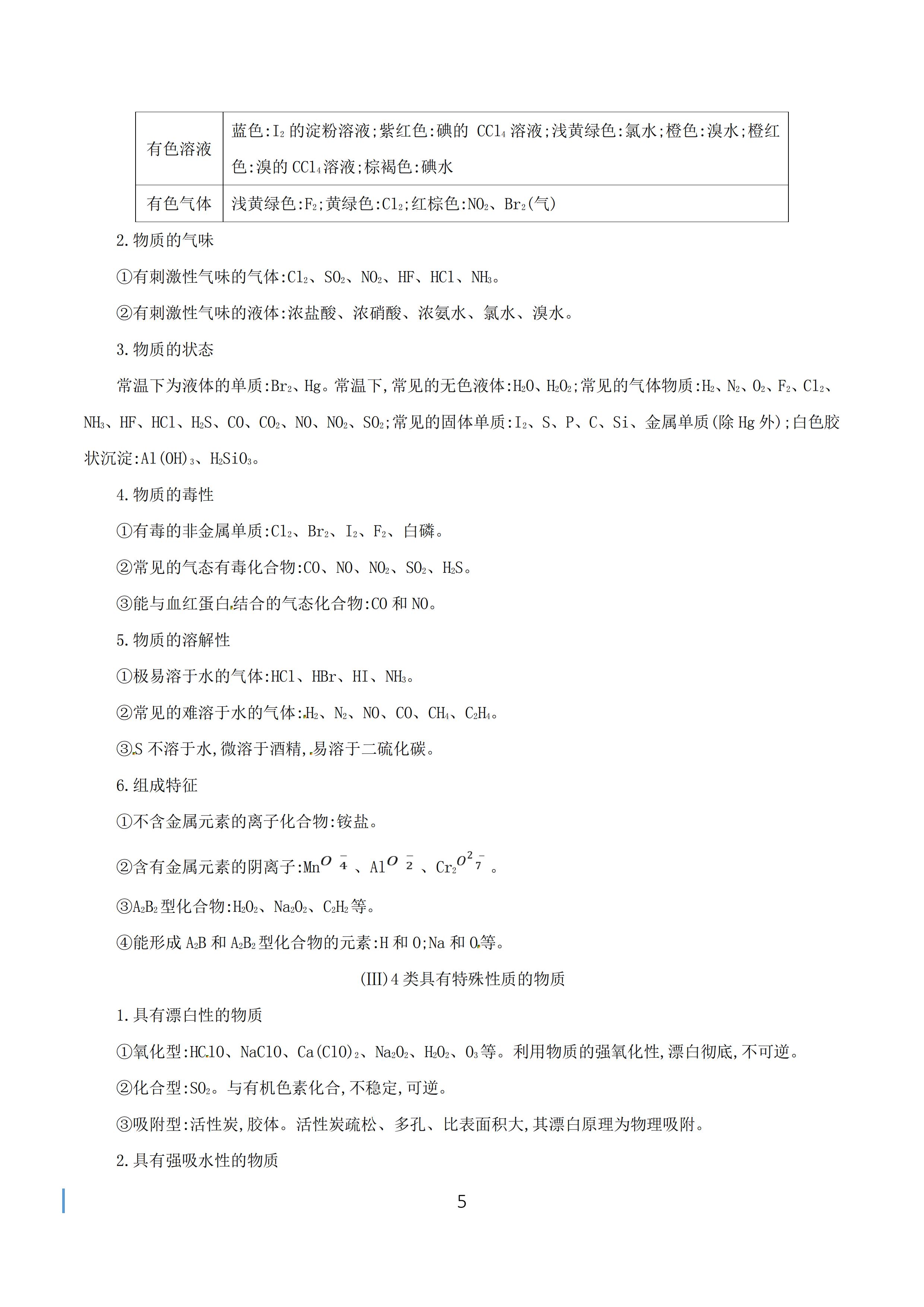
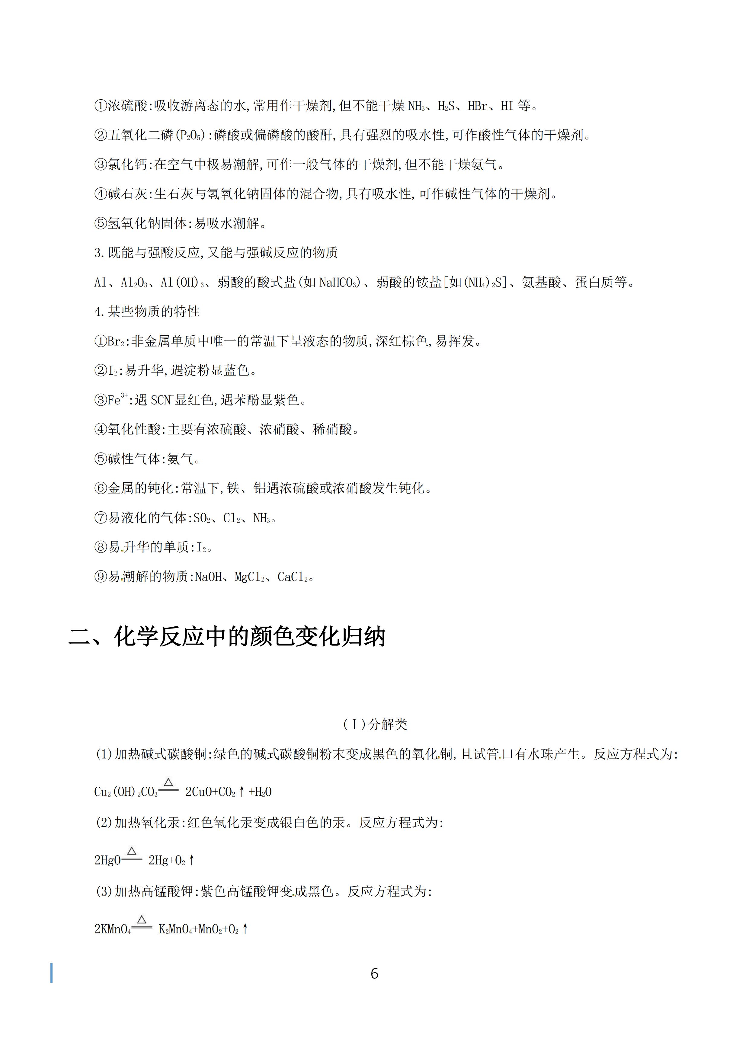
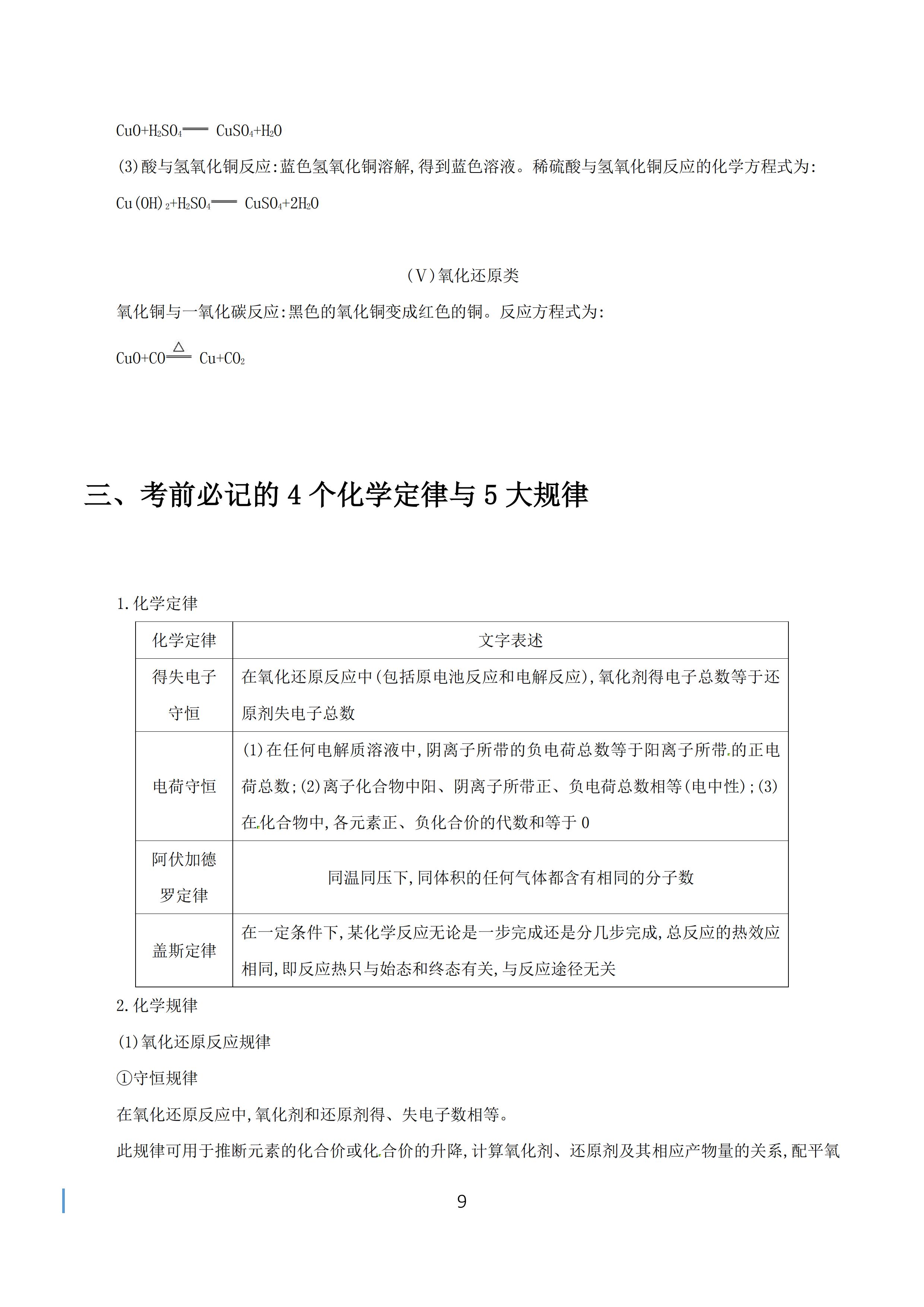
高中化学有很多的知识点去记忆,比如化学方程式、化学实验等等,而且高考化学考察面也是非常的广泛的,所以我们在日常学习的时候要总结好,争取把每一个知识点都掌握的透彻。 所以,今天学姐给同学们分享的是高中化学,总复习必背知识点清单(超级详细),就这一份就够了,三年的知识点都在这,希望能够对大家有用!帮助大家记忆这些琐碎的知识点,轻松应对各种考试。 由于篇幅限制,以下是部分内容展示。完整版,见文末。










高中化学有很多的知识点去记忆,比如化学方程式、化学实验等等,而且高考化学考察面也是非常的广泛的,所以我们在日常学习的时候要总结好,争取把每一个知识点都掌握的透彻。 所以,今天学姐给同学们分享的是高中化学,总复习必背知识点清单(超级详细),就这一份就够了,三年的知识点都在这,希望能够对大家有用!帮助大家记忆这些琐碎的知识点,轻松应对各种考试。 由于篇幅限制,以下是部分内容展示。完整版,见文末。









