ECJ22085-B7DE53 四键遥控工作灯芯片
一、功能说明
一个轻触开关Key控制一路输出OUT,外加红外遥控功能
短按Key:100%,70%,50%,20%,OFF,依次循环;任何情况下,长按Key 3秒开启“SOS”功能,“SOS” 状态下,轻触按键关机
遥器功能说明(用户码00FF):
开机键:码值“45”,开启(ON)按键,OFF后每次开启默认100%亮度,重复按此键有提示闪一下
关机键:码值“47”,按一下关机(OFF),进入待机状态
“-”键:码值“07”调光按键,OFF状态无效,ON状态有效,亮度按100%,70%,50%,20%依次递减,有按键提示
“+”键:码值“09”调光按键,“OFF”状态无效,“ON”才有效,亮度 20%,50%,70%,100%依次递增,有按键提示
二、电气参数(VDD=5.0V,GND=0 ,TA=25℃)
|
参数 |
符号 |
最小值 |
典型值 |
最大值 |
单位 |
条件 |
|
工作电压 |
VDD |
2.2 |
3.0 |
5.0 |
V |
|
|
工作电流 |
IOP |
1.5 |
mA |
|||
|
静态电流 |
ISTB |
5 |
uA |
VDD=5.0V |
||
|
驱动电流低电平输出 |
IOL |
14 |
mA |
VDD=5.0V,VOL=0.7V |
||
|
驱动电流高电平输出 |
IOH |
6 |
mA |
VDD=5.0V,VOH=VDD-0.7 |
||
|
过VDD极限电流 |
IVDDmax |
50 |
mA |
|||
|
过GND极限电流 |
IGNDmax |
50 |
mA |
|||
|
工作温度 |
TA |
-10 |
25 |
70 |
℃ |
|
|
储存温度 |
Tstg |
-20 |
25 |
100 |
℃ |
三、 封装脚位图(SOP-8)

LED遥控芯片
三、PIN引脚及功能描述
|
管脚号 |
符号 |
功能描述 |
|
1 |
VDD |
IC正极 |
|
2 |
NC |
悬空 |
|
3 |
IN1 |
红外信号输入 |
|
4 |
NC |
悬空 |
|
5 |
OUT |
输出脚、高有效 |
|
6 |
NC |
悬空 |
|
7 |
Key |
开关控制脚,低有效 |
|
8 |
GND |
IC负极 |
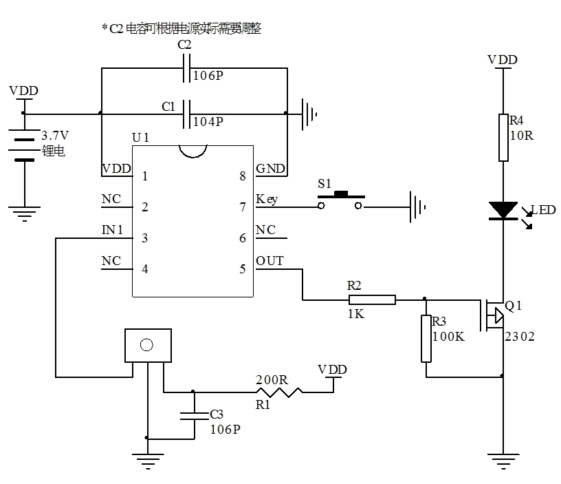
四、参考电路图

按键遥控工作灯IC
五、封装尺寸图(SOP-8)

露营灯芯片方案
六、版本说明
|
版本 |
日期 |
描述 |
|
ECJ22085-B7DE53 |
2022/6/9 |
V01初版 |

四键遥控工作灯芯片