导读:近几年来无人机在各行各业都受到了极大的重视,其中目前在航拍、农业、植保、微型自拍、快递运输、灾难救援、观察野生动物、监控传染病、测绘、新闻报道、电力巡检、救灾、影视拍摄、制造浪漫等等领域的应用,大大的拓展了无人机本身的用途,发达国家也在积极扩展行业应用与发展无人机技术。

因此近些年来无人机项目也如同雨后春笋,而接下来的篇幅中我们就来欣赏一下星级航空无人机项目商业计划书,如需*载下**PPT版本请前往PPTBOSS作品案例获取。

投资亮点
可持续增长模式:融资直接转化为收入与盈利增长
即将上市:主板上市(A股or香港);主流商用无人机概念股。
长期目标:商用无人机;大数据综合服务商。

关于我们:
商用无人机系统
商用无人机服务
商用无人机培训
国际无人机业务

行业概况:无人机广泛应用于:硬件、软件、服务、金融、教育 ……
2020年全球数千亿美元级市场,“中国制造,中国市场”中国企业逐渐成为全球商用无人机市场的主导力量。

项目介绍:
研发与制造
- 自主核心技术
- 军工级研发流程
- 中国首架商用无人机
- 全产品线,灵活供应链
应用与营销
- 全球性销售网络
- 培训+解决方案,整合
- 营销能力
- 紧密大客户
教育与培训
- 民航AOPA最大培训构;
- 中国最大无人机飞行员网络;
- 校园教育+职业前教育。
服务与增值
- 提供定制服务的商用无人机供应商;
- 提供无人机融资、保险、联盟等增值服务;
- 提供大数据服务。

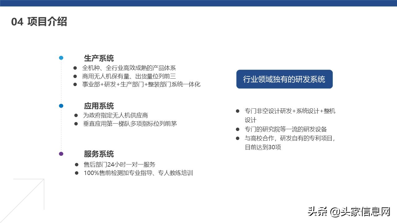
生产系统
- 全机种、全行业高效成熟的产品体系;
- 商用无人机保有量、出货量位列前三;
- 事业部+研发+生产部门+整装部门系统一体化。
应用系统
- 为政府指定无人机供应商;
- 垂直应用第一梯队多项指标位列前茅。
服务系统
- 售后部门24小时一对一服务;
- 100%售前检测加专业指导、专人教练培训。
行业领域独有的研发系统
- 专门非空设计研发+系统设计+整机设计;
- 专门的研究院等一流的研发设备;
- 与高校合作,研发自有的专利项目,目前达到30项。

项目优势:
闭环优势:
行业特征+需求相应+场景覆盖+生产研发+综合能力,形成独一无二的闭环优势。
大数据系统:
大数据涵盖领域广、大数据应用性强,具有国际领先的大数据培训系统。
培训系统:
具有大数据培训系统、无人机操控培训系统,使得学习、练习、考证、复训一体化。

发展历程
2018年:
- 南方天北航空注册成立
- 推出中国第一款安防应用无人机
2010年:
- 为S项目及XM大学提供无人机产品及服务
- 中国重要无人机航拍应用
2012年:
- 南方天北航空成为民航局首批认证培训单位
- 为K局提供国内海洋监测无人机应用方案
2015年:
- 无人机进入国际市场
- 开发并为公安部部提供安防无人机
- 获得A轮股权投资2000万元

组织架构:

运营模式:

竞品分析:
对产业格局的理解
南方天北航空在行业运营多年,有着对产业格局独到的理解,是其他公司难以复制的优势
长期的竞争优势
公司进入无人机行业较早,已经形成了相应的行业竞争壁垒,具有着长期的竞争优势
技术优势
具有自己独有的研发系统,掌握着无人机产业核心的高端技术,并且不断进行着产业和技术的创新

团队介绍:

运营数据:
公司目前成立5年,累计用户已经达到34家,覆盖互联网、农业、运输等行业,其中与政府10次,包括L、D等重大项目,目前无人机型一共达到20种,其中独自拥有5种,具有自我研发专利30项,累计培训无人机飞手1万人。

股权结构&股份安排:
- 创始人占44.45%
- 联合创始人占33.33%
- 团队占22.22%

融资规划
