
靠谱专业的解剖学、融入生活常态的解剖学、体态矫正的功能康复解剖学、临床应用的解剖学、基于人体功能的评估分析、世界前沿的解剖学进展,尽在李哲教你学解剖
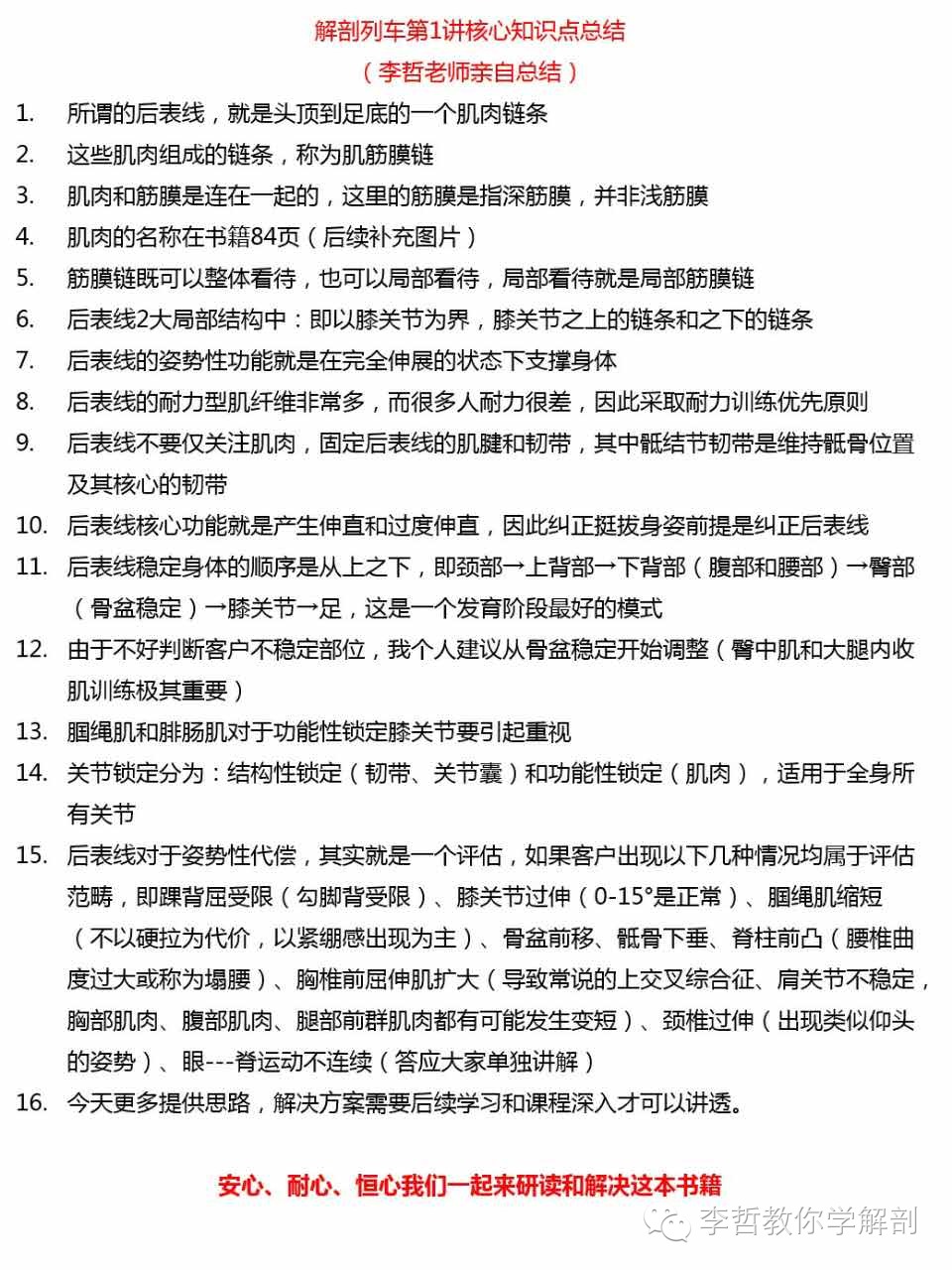
《解剖列车》非常顺利的开始讲解了,本次课程吸引了1100多学习者,他们中有康复治疗师、针灸师、瑜伽教师、健身教练、普拉提教练、对身体软组织病痛急求解决者以及国外的从事相关行业的医生和健身从业者。
李哲人体科学团队实行托举计划,我们为优秀的笔记整理者进行连载,能够让更多的人可以向他们学习。
本课程依然接受报名:
如您想真正的提升自己
请联系我的课程顾问:18826820431(微信)
本篇文字整理由美惠老师整理完成
美惠老师简介:
瑜伽教师,2009年接触瑜伽,2011年在国内正规培训机构完成瑜伽500小时认证。近些年通过瑜伽的方法为很多客户提供了 帮助。目前和我学习线下课程和《解剖列车》网课。
美惠老师将一些康复知识和瑜伽结合非常棒的瑜伽教师。如果您对自己的体态有调整需求,对自己因为工作、习惯等相关因素引起的慢痛寻求一些解决方法,您可以联系美惠老师。
工作地点:北京
联系方式:183-1070-8820(微信)
备注:蓝色字体是原文,黑色是老师讲解,红色是重点。
后表线的连结保护整个身体的后表面。
概述:
从头顶(帽状腱膜)——大腿后侧----足底
脚趾—膝盖 (小腿特别重要)
膝盖---额头整个部分
当我们站立,后表现即成整体
局部筋膜链(重要)
例如:臀中肌和腰方肌这一条筋膜链
1、姿势功能
后表线整体的姿势性功能是在完全直立伸展的状态下支撑身体。
避免身体像婴儿一样蜷缩屈曲。
姿势分两种:一种是人在完全放松的情况下的姿势,第二种是人在紧绷的状态下维持的姿势。
人的姿势分三种:站,坐,卧
在某种姿势和意义上来说后表线和前表线在理论上来说应该接近等长。
长期保持姿势需要肌筋膜带中的肌肉具备较高比例的慢收缩,耐力型肌纤维。
身体里有两种肌纤维:快肌纤维和慢肌纤维
快肌纤维:能让我们身体爆发力量。存在我们身体里的比例非常大
慢肌纤维:耐力型肌纤维即慢收缩型肌纤维。他主要用来维持人的姿势的一种肌纤维。
锻炼整个背部的耐力是非常重要的。
例如:驼背的人,你不能硬掰他练后背力量,我们更多的是要给他后背的耐力训练
同时也需要在筋膜部分具备加厚的薄膜与束带。
如在跟腱、腘绳肌肌腱、骶结节韧带、胸腰筋膜、竖脊肌的条索与后头脊处。
肌耐力的训练,是后表线切入的一个最重要的训练方式
后表线的伸直功能中,在膝关节是个例外。
后表线有着非常高度的协调能力,小脑控制。
很多时候,肌肉的运动是一种无意识的行为。你能控制肌肉,但并不代表他是有意识的行为。
他被后表线的肌肉牵拉向后。
在站立时,后表线的互锁肌腱能协助膝关节十字韧带维持胫骨和股骨间的姿势排列。
腘绳肌和小腿腓肠肌 例如双手互抓手腕。交锁状。
腘绳肌分为三个肌肉,股二头肌,半腱肌,半膜肌
这些肌肉维持我们膝关节的固定起到了非常重要的作用
当我们在日常生活当中,经常不良的姿势,跷二郎腿等,不但会缩短腘绳肌,且腘绳肌无力,慢慢的,膝关节这些问题就会出现。
腘绳肌和小腿的肌肉对于我们膝关节至关重要。
运动功能
除了膝盖被牵拉向后以外,后表线的所有运动功能都是产生伸直或过度伸直的。
后表线的肌肉使婴儿头部从胚胎期屈曲状态中仰起
当宝宝还没有出来的时候,这种后表线的产生就已经开始了
后表线通过身体其他部分来提供向下的稳定力
向下稳定包括腹部—臀部—膝盖—脚
实验:
仰卧躺下 你看一下你能不能通过颈部的力量带胸、腹、臀、腿。
我们现在的习惯都是翻身抬腿。这个模式是错误的习惯。
锻炼后表线要从耐力开始锻炼,然后再强化力量。从头顶开始锻炼。
我们以屈曲的姿势出生。
当我们屈曲的时候我们的身体就会变得非常小
当我们展开的时候我们的身体就会变得非常大
所以当人们精神状态很不好时,往往处于一种屈曲的状态
屈曲的状态本来就是一种情绪的反应,代表了他害怕,不开心。
当宝宝出生的时候,往往是一种屈曲防御姿势。

采取这张图片的方式,无论向前或者向后,靠髋的力量上提,为的是稳定躯体的重心。
如果做完之后感觉肩颈非常累,错误的。❌
这个动作强化帮助前表线
力量 能力 平衡
我要举目向山问:我的帮助从何而来
这句话想表达的意思是后表线对于人类的影响是非常非常大的。
后表线详述
原文
总则
拉力:伸懒腰,驼背。自己的肌肉做工,发生形体的改变
张力:维持整个肌肉纤维的稳定。维持这种改变
创伤;手术,等
后表线是一条在矢状面上协调姿势与动作的主要路线。
一方面限制我们前驱
另一方面强化和维持了过度后伸的动作
当一个局部紧的时候,它影响了整个后表线。
姿势性代偿
生理性代偿 不疼不痛
病理性代偿 有疼痛
生理性代偿完全可以转化为病理性代偿
激痛点是病理最先开始的病变。然后出现肌肉条索状为第二病变,少至半年多至十年
这个是肌肉不同的分期反应
膝关节超伸
膝关节超伸0到15度都属于正常
踝背屈(构脚背)受限
看第三张图
案例:有个小女孩说他一下蹲脚踝内侧就疼痛
方法:先放松了膝关节下方的腓肠肌,强化整个踝部的力量
骨盆前倾
正常人髂前上棘和髂后上棘应该在一条线

男性0–5度是正常
女性5--15度正常
男女是有本质的区别。
腘绳肌过短
腘绳肌过短,不但对于膝关节不好,如果硬拉也会造成骶髂关节很严重的问题 ,造成骶髂关节不稳定
当腘绳肌过短,骨盆前移
骶结节韧带,是稳定骶骨最重要最核心的一条韧带。
位置:先找臀勾,然后摸到坐骨结节。摸到坐骨结节向里的位置就是骶结节韧带。
颅骶医学
骶结节韧带不稳骶骨就会不稳,骶骨就会不稳颈椎就会出现问题。
脊柱前凸,胸椎前屈时伸肌扩大
胸椎后凸,腰椎前凸
但胸椎过度后凸,腰椎不一定前凸

但腰椎过度前凸的时候,胸椎会加大屈曲 导致整个胸廓出现挤压
后表线出现问题的时候,前表线也不会好
两者相辅相成
处理上背部疼痛,首先处理胸,再收肩胛骨
肩胛骨的稳定,是所有力量的基础
胸大肌可能会引发很严重的胸部痛
胸大肌与人心脏的疾病,他会引发人胸部的投射的疼痛,有一些心脏疾病的人会引发胸肌的疼痛。同时有一些疼痛,在筋膜链当中,也会涉及到这个问题,这里讲的意思是,如果有一些人胸大肌疼痛的时候,考虑心血管疾病。因为在很多心血管疾病投影区当中,我们发现胸大肌周边的疼痛是非常多见的。
枕骨下方受限,导致上段颈椎过伸
例如:弓背抬头看电脑
胸椎和骶骨是非常重要的。
眼—脊运动的不连续等。
你的眼睛和你的脊柱是连在一起的。可以通过眼睛去调整一个人

我们武汉的女性健康管理中心,已经正式成立:
L.L-FHMCo.Ltd是一家专业致力女性健康管理美国纽约注册机构
服务项目包含:女性
心理健康管理、女性生理健康管理、女性皮肤健康管理、女性营养健康管理、女性运动
健康管理、女性形体健康管理、孕产妇系统管理等。
如果您有这方面的需求请联系:林医生:15927324433(微信)
李哲老师往期所有文章视频,请点击“↓”阅读原文