*仅供医学专业人士阅读参考
点击右上方“关注”, 准时接收每日精彩内容推送。
组织特异性脱细胞细胞外基质概括了天然ECM的复杂性,基于其内在特征创造了器官特异性微环境。
因此,来自 韩国浦项科技大学的Jinah Jang、Dong-Woo Cho和韩国车医科学大学的Youn-Jung Kang 共同开发了含有来自子宫内膜特异性层或整个子宫的子宫来源的脱细胞细胞外基质(UdECMs)的水凝胶。UdECMs作为有效的器官特异性生物材料,显示子宫内使用UdECM诱导子宫内膜再生和生育力增强。此外,UdECM的施用改变了自然*伤杀**细胞亚群的分布,使其表现出更成熟和细胞毒性更低的特征,为成功的着床和蜕膜化提供了有利的子宫环境。 有趣的是,发现胰岛素样生长因子1和胰岛素样生长因子结合蛋白3是参与UdECM介导的子宫内膜再生的关键调节因子。此外,人类子宫组织的离体培养显示,基于患者的子宫内膜状况,不同来源的UdECMs表现出不同的治疗效果,这表明它们用作治疗干预,为子宫环境差的不孕患者提供个性化的再生医学。相关论文“Uterus-Derived Decellularized Extracellular Matrix-Mediated Endometrial Regeneration and Fertility Enhancement”于2023年5月17日发表于杂志《Advanced Functional Materials》上。
1. 子宫组织来源的脱细胞细胞外基质的表征
建立了两种不同的脱细胞方案,以从子宫内膜特异性层(Endo-UdECM)和整个子宫(Whole-UdECM)获得子宫来源的dECMs(图1a)。通过计算脱细胞组织中剩余的DNA含量来评估脱细胞的效率,证实了内皮细胞和全内皮细胞均满足成功脱细胞所需的最低标准,对UdECMs中的主要ECM成分进行了额外的量化(图1b)。接下来,进行了苏木精-伊红(H&E)和马森三色(MT)染色,证实了细胞核的去除和胶原蛋白的保留(图1c)。频率扫描分析表明, 当凝胶化在37℃下保温30分钟后完成时,UdECMs的储能模量在所有频率下都大于其损耗模量(图1d) 。此外,蛋白质组学分析鉴定了UdECMs中涉及的蛋白质,这些蛋白质分为核心基质体和基质体相关蛋白质。与完整的UdECM相比,Endo-UdECM含有更多数量的糖蛋白(38.01%比30.51%),尤其是纤维蛋白原,而胶原蛋白(44.15%比53.30%)较少(图1e)。除了胶原蛋白和纤维蛋白原,丝氨酸蛋白酶*制剂抑**家族H成员1 (SERPINH1)和转谷氨酰胺酶1 (TGM1)是Endo-UdECM中最丰富的蛋白质,而蛋白聚糖、硫酸乙酰肝素蛋白聚糖2 (HSPG2)和lumican (LUM)在全UdECM中富集(图1f)。在已鉴定的胶原蛋白中,VI型胶原蛋白,包括α1–3链(COL6A1-3),是内皮细胞和全内皮细胞中最丰富的蛋白。除了COL6A1-3,胶原V型α3链(COL5A3)在内皮细胞中更丰富,而胶原XIV型α1链(COL14A1)在全内皮细胞中相对更丰富(图1g)。KEGG途径和功能富集基因本体论(GO)分析表明,内-和全-UdECMs在分子功能(MF)、细胞成分(CC)和生物过程(BP)术语的类别中具有相似的蛋白质谱(图1h),生成了一个示意图,展示了内-和全-UdECMs中聚集在特定BP中的常见相关蛋白质,包括血管发育、对胞外刺激的反应、对激素刺激的细胞反应和组织发育。

图1 猪子宫UdECMs的结构和特性
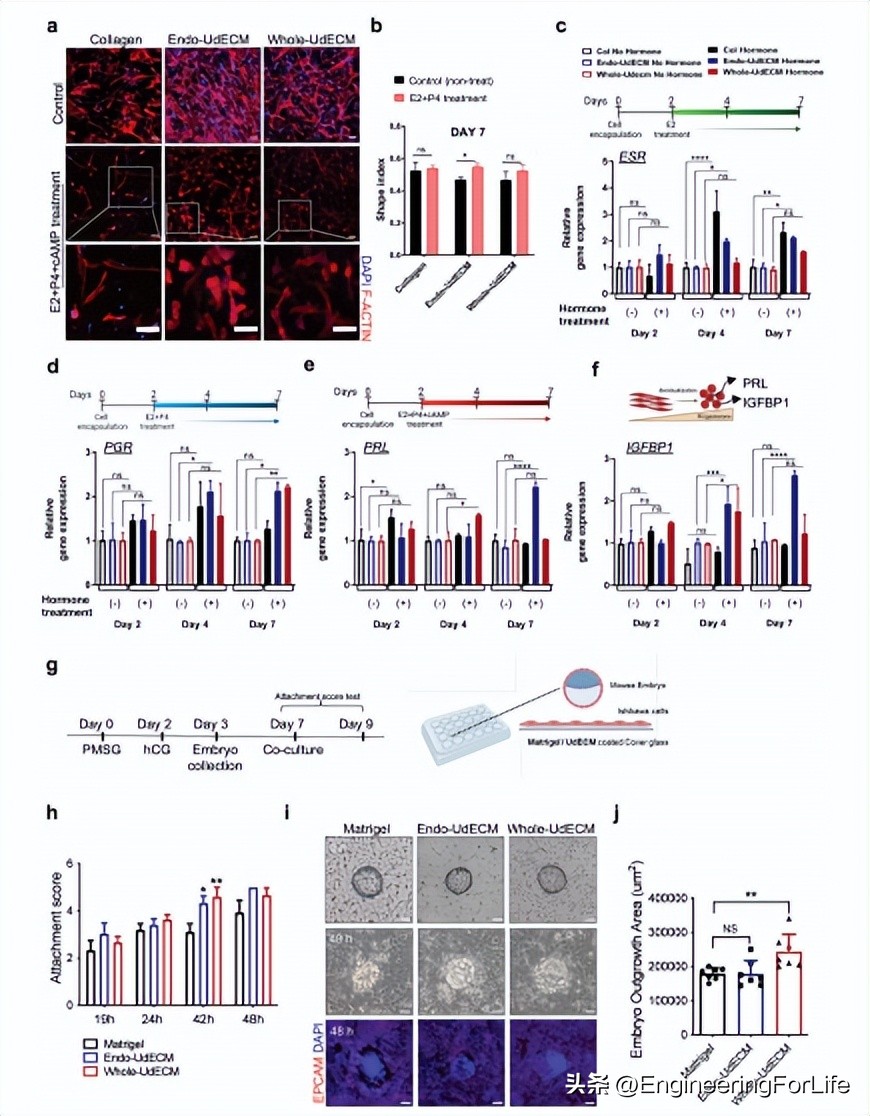
2. UdECM诱导的激素反应增强和体外胚胎附着
在蜕膜化过程中,细长的成纤维细胞样基质细胞在形态学上转化为圆形蜕膜细胞,并分泌特异性蜕膜标记物,包括催乳素(PRL)和胰岛素样生长因子结合蛋白1 (IGFBP1)。 由于子宫内膜细胞对类固醇激素的反应对于子宫内膜容受性和蜕膜化至关重要,检测了包裹在内皮细胞、全内皮细胞或胶原蛋白中的人胚胎干细胞的激素反应性(图2a–f)。 随后,将小鼠胚泡随机转移到汇合的Ishikawa细胞单层中,并在长达48小时的共培养中评估附着胚胎的稳定性(图2g,h)。特别是,与Endo-UdECM或基质胶包被的组相比,在与whole-UdECM包被的上皮细胞共培养的胚胎中检测到显著更大的胚胎生长面积(1.36倍)(图2i,j)。

图2 UdECMs的体外功能评价
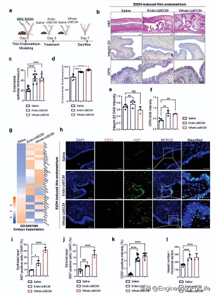
3. 子宫内给予UdECMs对小鼠薄子宫内膜模型的子宫内膜再生作用
检查了薄子宫内膜中两种UdECMs的子宫内膜再生效果(图3a)。有趣的是,子宫内膜给药(1.92倍)和全子宫内膜给药(1.96倍)均显著增加了整个子宫内膜的厚度(图3b,c)。在植入窗口期,许多分子,包括整合素β3 (ITGB3)及其配体骨桥蛋白(OPN;SPP1)高度表达以支持最初的母胎相互作用。与对照组相比,Endo-UdECM治疗组显示整合素β3和骨桥蛋白的表达显著增加,而whole-UdECM治疗组显示骨桥蛋白的表达显著增加,但整合素β3的表达没有增加(图3e,f)。这表明,UdECMs灌输不同的影响取决于他们的起源。为了支持这一观点,对子宫内膜或全内皮细胞治疗组与生理盐水治疗组的RNA-seq分析显示, 与对照组相比,胚胎植入相关基因(GO0007566),包括Lif、Foxo1和Spp1,在两个内皮细胞治疗组中均显著上调(图3g) 。进一步比较了各种ECM的子宫内膜再生效果,如胶原、基质胶、肾-dECM和胃-dECM。与胶原凝胶相比,器官特异性匹配的两种UdECM在小鼠薄子宫内膜模型中显示出显著的再生效果。有趣的是,与胶原组相比,非生殖器官来源的dECM(肾和胃dECM)在子宫内膜上皮厚度、子宫内膜厚度以及整合素β3和骨桥蛋白的表达方面几乎没有统计学差异。此外,与对照组相比,Whole-UdECM处理的子宫显示上皮(4.37倍)和基质(3.72倍)室中Ki67阳性细胞的数量显著增加,而Endo-UdECM处理组显示腔上皮特异性Ki67阳性细胞的数量增加(2.12倍)(图3h–j),这意味着Endo-或Whole-UdECM在细胞增殖能力恢复中的特殊作用取决于ECM的来源。此外,与对照组相比,在Endo-或Whole-UdECM处理组中检测到血管生成的替代标记CD31的表达和血管数量显著增加。随着在治疗组中检测到的血管数量的增加,这表明UdECMs的治疗效果,如在薄子宫内膜的鼠模型中血管生成的增加所证明的(图3h,k-i)。

图3 在薄子宫内膜的鼠模型中使用Endo-或Whole-UdECM的影响
4. 子宫内施用UdECMs可增加生育率
接下来,确定子宫内给予UdECMs是否能改善子宫内膜容受性和诱导血管生成,从而提高生育能力。在诱导小鼠薄子宫内膜后3天,应用内或全子宫内膜切除术;又过了一周,允许自然交配。交配后16天,收获子宫角的两侧以检测受精率(图4a)。生育力评估分析显示,与盐处理的对照组相比,子宫内膜薄的小鼠在胚胎植入中表现出明显的损伤;然而,通过子宫内施用Endo-或Whole-UdECM,损伤得以恢复,导致植入位点总数分别增加3.83倍和4.5倍(图4b,c)。此外,在子宫内膜较薄的小鼠模型中观察到的明显较低的胎儿体重可通过Endo-或Whole-UdECM得到恢复,这表明子宫内膜较薄模型中诱导的子宫内生长受限可通过施用子宫内膜给药得到恢复(图4d–f)。与对照组相比,两种UdECMs均增加了胎盘的重量(图4e,g)。

图4 子宫内施用UdECMs可增加生育率
5. 使用 Endo-和 Whole-UdECM 管理鉴定共有改变的基因
为了揭示UdECM介导的子宫内膜再生和生育能力增强的潜在调节机制,进一步研究了与盐处理的薄子宫内膜相比,在Endo或whole - udecm处理的薄子宫内膜中富集的特定GO术语。根据BP、CC和MF的GO术语对差异表达基因进行分类和注释。每个类别和途径中的富集GO项,包括相关基因计数、p值和fold enrichment (FE),分别进行Fisher精确检验和多重比较检验(图5a,b)。有趣的是,对分类为CC术语的DEG分析的调查显示,来自Endo-UdECM和whole - udecm处理的薄子宫内膜的DEG共有胰岛素样生长因子三联物(GO: 00 42567)的GO术语,该术语由两个关键基因组成,包括Igf1和Igfbp3(图5c)。具体来说,与盐水处理的对照组相比,两个UdECM处理组的Igf1基因被下调,Igfbp3基因被上调(图5d,e)。

图5 基因本体与基因-基因互作分析
6. 依赖于IGF1和IGFBP3的UdECM介导的子宫内膜再生和生育能力增强
将小鼠重组IGF1蛋白与Endo-或Whole-UdECM一起直接注入子宫内膜薄的小鼠子宫腔,或者单独给药小鼠重组IGFBP3蛋白(图6a)。评估子宫内膜厚度、接受性和胚胎着床率的变化。 令人惊讶的是,当使用IGF1-UdECM混合物时,与单独使用UdECM治疗相比,子宫内膜和子宫内膜上皮的厚度都显着减少。 此外,单独给药IGFBP3可使整个子宫内膜和上皮特异性厚度恢复,与UdECM治疗组的厚度相当(图6b-d)。当IGF1在Endo-或Whole-UdECM溶液中处理时,通过Endo-或Whole-UdECM给药,OPN、Ki67和CD31的恢复水平恢复到EtOH诱导的薄子宫内膜中观察到的水平(图3d、f、h - l和6e-i)。此外,IGFBP3单独治疗组与whole - udecm治疗组之间OPN和CD31的表达无统计学差异(图6f,i)。最后,在IGF1-UdECM治疗期间未观察到植入部位;然而,与UdECM组相比,IGFBP3组记录的植入部位数量相似(图6j)。通过调节IGF1和/或IGFBP3, UdECM治疗可以恢复薄子宫内膜诱导中受损的功能和异常增加的uNK细胞毒性亚群(图6l-n)。

图6 UdECM以依赖于IGF1和IGFBP3的方式介导子宫内膜再生和生育力增强
7. 在人子宫内膜组织中验证UdECM诱导的治疗效果
为了验证体外和体内研究结果,使用人类子宫内膜组织进行了体外培养,该组织取自本当查医学中心收治的符合低生育力标准的两名患者的子宫内膜活检组织(图7a)。经阴道超声(TVS)显示轻度子宫内膜增生,子宫内膜厚度为14毫米。进行诊断性宫腔镜检查以评估子宫内膜增生的病理特征(图7b)。为了证实UdECM介导的子宫内膜再生对人子宫内膜组织的影响,评估了Ki67、CD31和OPN表达水平的变化。重要的是,与未治疗的对照组相比,从患者A获得的子宫内膜组织在两次UdECM治疗后显示CD31水平增加(图7c)。相反,在两个UdECM处理组中,来自患者B的组织表现出Ki67阳性细胞数量的显著增加,与对照组相比(图7c)。然而,从患者C获得的组织显示Ki67和CD31的表达水平没有统计学差异。OPN的表达在患者A和C的Endo-UdECM处理的组织中显著增加,在患者B的Whole-UdECM处理的组织中显著增加(图7d,e)。

图7 在人子宫内膜组织中验证UdECM诱导的治疗效果
综上,该研究表明,子宫内施用UdECMs通过恢复子宫内膜的厚度和增加子宫内膜容受性或血管生成相关基因的表达,诱导了子宫内膜的结构和功能再生以及生育力增强,而这在薄子宫内膜的鼠模型中是完全受损的。 特别是,UdECM治疗改变了NK细胞亚群的分布,产生了更成熟和细胞毒性更低的特征,据报道这与有利于成功着床和蜕膜化的子宫环境有关。
此外,内皮细胞或全内皮细胞诱导的再生效应是由下调的胰岛素样生长因子1和/或上调的胰岛素样生长因子结合蛋白3的共同调控机制介导的。此外,每个UdECM中人类子宫组织的体外培养显示,不同来源的UdECM根据患者的子宫内膜状况表现出不同的治疗效果,这表明它们可用作个性化再生医学的治疗干预。未来关于UdECMs临床适用性的研究可能会进一步帮助确定子宫环境不良的不孕症患者的新治疗策略。
了解更多
关注“EngineeringForLife”,了解更多前沿科研资讯~
