近日,同济大学附属东方医院北院妇科课题组与同济大学生科院王晨飞教授课题组合作,于 The EMBO Journal 杂志在线发表题为 Single-cell dissection of cervical cancer reveals key subsets of the tumor immune microenvironment 的研究论文。该研究利用单细胞转录组及免疫组库测序(single-cell RNA and TCR sequencing)以及多色荧光染色系统刻画宫颈癌的免疫微环境特征,鉴定出与宫颈癌免疫耐受和抗肿瘤免疫反应相关的关键亚群,并构建了基于单细胞测序的宫颈癌预后模型。

在该研究中,作者收集了12例宫颈癌患者的肿瘤和癌旁组织进行了单细胞转录组和免疫组库测序,共捕获到53,089个细胞。作者首先通过对上皮细胞的拷贝数变异和HPV病毒基因表达情况鉴定出正常宫颈上皮和肿瘤细胞亚群(图2 A-B)。在肿瘤细胞中,EP2_POSTN高表达EMT相关特征基因(图2 D)和肿瘤侵袭“领导细胞”标志 KRT14 和 TP63 (图2 C),且与宫颈癌患者的不良预后有关(图2 E),因此被推断为具有侵袭转移潜能的恶性肿瘤细胞。

图2 宫颈癌微环境中肿瘤细胞的异质性特征
TCR序列是T细胞天然的“身份证”,TCR序列的相似性可以用来了解T细胞T的克隆和多样性特征 2。基于TCR序列的相似性分析,发现宫颈癌中的调节性T细胞(Treg)与其他亚群TCR克隆重叠极低(图3 A),这表明Treg细胞更有可能募集自周围环境。作者进一步探究了肿瘤中克隆扩增的T细胞表型(图3 B),结果表明这些细胞高表达细胞毒作用( GZMA 、 GZMH 和 IFNG )和趋化因子( CXCL13 和 CCL4 )特征基因(图3 C),提示其活跃的抗肿瘤特性。此外,与邻近的正常区域相比,肿瘤区域识别HPV的T细胞克隆大小显著升高,支持宫颈癌中存在HPV特异的T细胞反应 (图3 D)。

图3 宫颈癌中克隆扩增的T细胞特征
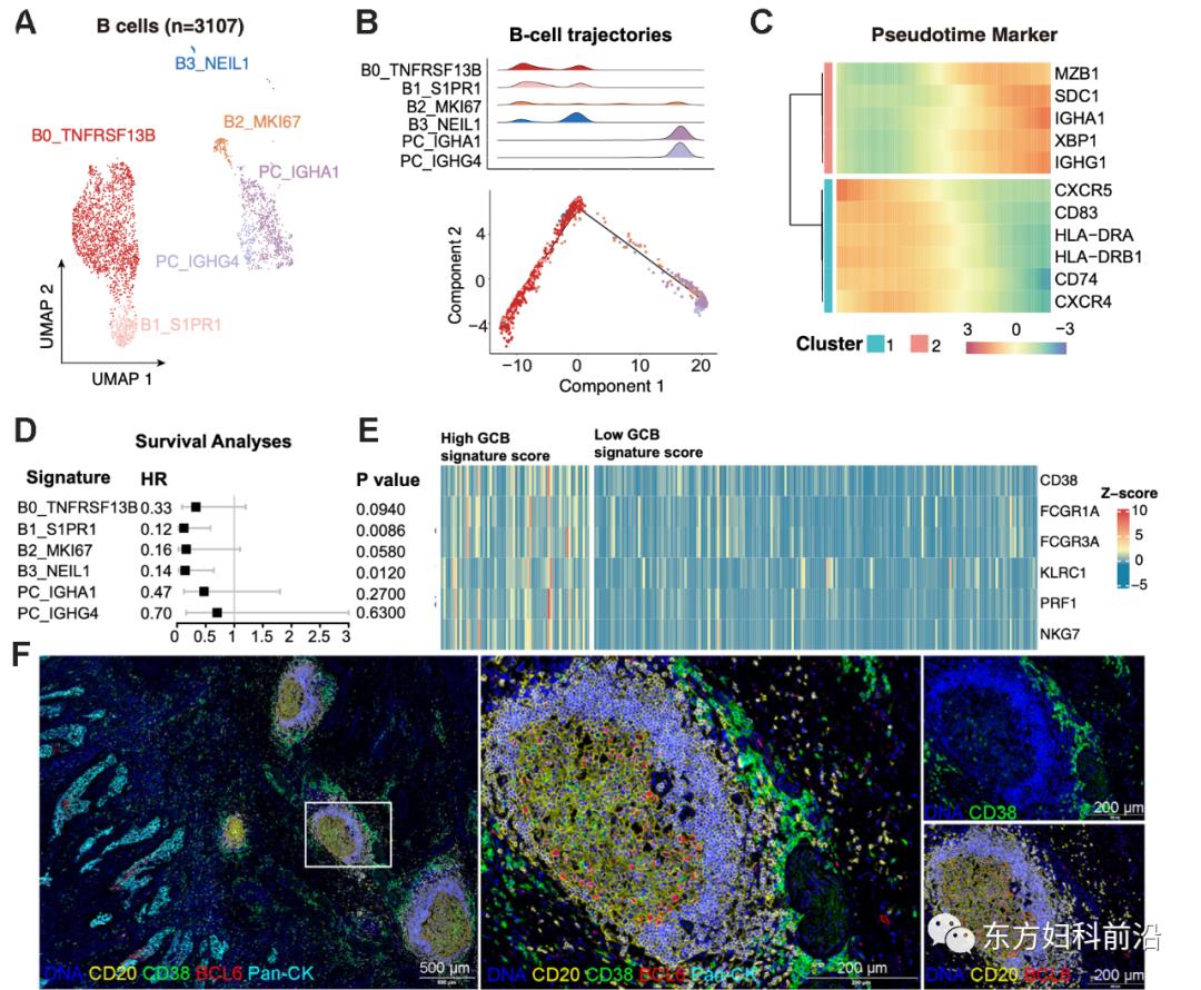
通过分析宫颈癌中B细胞的异质性(图4 A),阐述了肿瘤浸润B细胞的分化轨迹(图4 B-C),并发现生发中心B细胞(GCB,germinal center B cell)与宫颈癌患者的良好预后有关 (图4 D),且GCB富集的肿瘤肿瘤组织中抗体依赖的细胞介导的细胞毒性作用(ADCC,antibody-dependent cell-mediated cytotoxicity)水平升高(图4 E)。通过多重免疫组化确定GCB定位于肿瘤组织周围三级淋巴结构(TLS, Tertiary lymphoid structures)的生发中心 (图4 F),并描绘了宫颈癌中TLS的细胞组成和细胞间相互作用。

图4 宫颈癌中B细胞与TLS特征
综上所述,本研究绘制了单细胞尺度下的宫颈癌免疫图谱,发现克隆扩增的T细胞是抗肿瘤反应的关键细胞亚群,提出BCL6+NEIL1+生发中心B细胞和三级淋巴结构可以作为预测宫颈癌患者临床预后和免疫治疗响应的潜在生物标志。该研究揭示了TME中与肿瘤免疫或预后相关的细胞亚群,为未来的宫颈癌免疫治疗研究提供了数据支持。

同济大学附属上海市东方医院李芳教授和同济大学生命科学与技术学院王晨飞教授为该论文共同通讯作者。同济大学研究生曹广旭、岳嘉莉和博士生阮烨畑为共同第一作者。该项工作得到了国家重点研发计划、国家自然科学基金委、上海市科委以及上海市卫生健康委员会等项目的重要支持。


--- END ---
李芳 教授

同济大学附属东方医院
北院妇科主任

妇科主任
医学博士、主任医师
教授、博士生导师
毕业于华中科技大学同济医学院
英国剑桥大学访问学者
临床主攻:
子宫颈癌前病变、宫颈癌、妇科良、恶性肿瘤的诊断、手术和综合治疗。腹腔镜、单孔腹腔镜、宫腔镜微创手术。尤其擅长宫颈癌前病变和和宫颈癌的诊治。
/DEPARTMENT OF GYNECOLOGY /


李芳主任临床医学团队
上海市东方医院(同济大学附属东方医院)本部妇科设有普通妇科、宫颈疾病、妇科肿瘤、盆底重建、生殖外科、计划生育和妇科内镜。妇科以“创建诊疗特色鲜明的临床研究复合型学科”为目标,在医、教、研各方面实现跨越式发展,各亚专科逐渐形成明显特色。科室始终坚持以人为本,重点培养中青年技术骨干,增强团队的整体技术能力,优化医疗环境,提高医疗质量。开展新技术、新项目,倡导微笑服务,不断焕发新的活力,在竞争中发展壮大。
科室技术力量雄厚,病房4K腹腔镜、3D腹腔镜等国际一流的现代化新型手术设备,能完成各类妇科手术诊治,在妇科良、恶性肿瘤诊断、手术和综合治疗方面积累了丰富的临床经验。在妇科微创手术、腹腔镜/单孔腹腔镜、妇科盆底重建、妇科肿瘤保留子宫和生育功能的手术等方面具有鲜明特色。宫颈癌前病变及宫颈癌诊疗水平居国际领先地位。
目前妇科门诊:开设了宫颈疾病、普通妇科门诊、宫腔镜门诊,计划生育门诊,妇科肿瘤门诊。门诊开展阴道镜以及显微阴道镜检查,leep术,宫腔镜检查,无痛人流以及各类计划生育手术。
东方医院北院 / 周边交通 :


李 芳 主 任 临 床 科 研 团 队
李芳主任团队开展临床和临床相关基础研究。
同济大学附属东方医院本部妇科是妇科学博士后和硕博士研究生培养点,医师规范化培训基地。主要研究方向:高危HPV整合相关致癌机制、三代转录组和宫单细胞测序揭示宫颈癌免疫微环境和宫颈癌免疫治疗新靶点。李芳教授以通讯作者身份在Nucleic Acids Research, J Exp Clin Cancer Res.等期刊上发表40余篇学术论文。累计影响因子251.4分,最高影响因子20.69分。主持国家自然基金、科技部重大项目、上海市科委、卫健委和上海市申康课题20余项。主编论著2部。获省部二等奖1项(2/7)。国家级 宫颈病专业精英奖 1项。获批发明专利3项,实用新型专利5项。知识产权转化1项:显微内镜在体病理诊断子宫颈病变。实验室依托同济大学附属东方医院转化医学研究中心,拥有具有完成国家级科研项目所必需的先进仪器设备和充足的科研经费。
发表论文目录如下:
1. Min Liu#, Zhiqiang Han#, Yong Zhi, Yetian Ruan, Guangxu Cao, Guangxue Wang, Xinxin Xu, Jianbing Mu, Jiuhong Kang, Fangping Dai, Xuejun Wen, Qingfeng Zhang*, Fang Li*. Long-read sequencing reveals oncogenic mechanism of HPV-human fusion transcripts in cervical cancer. Translational Research. (IF=10.17)
2. Zhi Y, Chen X, Cao G, Chen F, Seo HS, Li F. The effects of air pollutants exposure on the transmission and severity of invasive infection caused by an opportunistic pathogen Streptococcus pyogenes. Environ Pollut. 2022 Oct 1;310:119826. IF=9.98
3. Hu H, Yang M, Dong W, Yin B, Ding J, Huang B, Zheng Q, Li F, Han L. A Pyroptosis-Related Gene Panel for Predicting the Prognosis and Immune Microenvironment of Cervical Cancer. Front Oncol. 2022 Apr 29;12:873725. IF=5.7
4. Jianyi D, Haili G, Bo Y, Meiqin Y, Baoyou H, Haoran H, Fang L, Qingliang Z, Lingfei H. Myeloid-derived suppressor cells cross-talk with B10 cells by BAFF/BAFF-R pathway to promote immunosuppression in cervical cancer. Cancer Immunol Immunother. 2022 Jun 20. IF=6.3
5. Yang, M.#, Hu, H.#, Wu, S., Ding, J., Yin, B., Huang, B., Li, F.*, Guo, X.*, & Han, L*. (2022). EIF4A3-regulated circ_0087429 can reverse EMT and inhibit the progression of cervical cancer via miR-5003-3p-dependent upregulation of OGN expression. Journal of experimental & clinical cancer research : CR, 41(1), 165. IF=12.66
6. Yin Bo#, Ding Jianyi#, Hu Haoran#, Yang Meiqin, Huang Baoyou, Dong Wei*, Li Fang*, Han Lingfei*. Overexpressed CMTM6 improves prognosis and associated with immune infiltrates of ovarian cancer. Front Mol Biosci.2021. IF=6.11
7. Le Fu#, Wei Xia#, Wei Shi, Guangxu Cao, Yetian Ruana, Xingyu Zhao, Min Liu, Sumei Niu, Fang Li*, Xin Gao*. Deep learning based cervical screening by the cross-modal integration of colposcopy, cytology, and HPV test. International Journal of Medical Informatics,159 (2022) 104675. IF=4.73
8. Xinxin Xu#, Zhiqiang Han#, Yetian Ruan, Min Liu, Guangxu Cao, Chao Li*, Fang Li*. HPV16-LINC00393 integration alters local 3D genome architecture in cervical cancer cells. Front Cell Infect Microbiol. 2021 Dec 7;11:785169. IF=6.07
9. Zhiyuan Huang#, Fang Li*, Qinchuan Li*. Expression profile of RNA binding protein in cervical cancer using bioinformatics approach. Cancer Cell Int. 2021 Dec 4;21(1):647. IF=6.42
10. Li Y#, Gong YX#, Wang Q, Gao S, Zhang H, Xie F, Cong Q, Chen L, Zhou Q, Hong Z, Qiu L, Li F, Xie Y*, Sui L*. Optimizing the Detection of Occult Cervical Cancer: A Prospective Multicentre Study in China. Int J Womens Health. 2021 Oct 27;13:1005-1015. IF=2.59
11. Zhu J#, Chen F, Luo L, Wu W, Dai J, Zhong J, Lin X, Chai C, Ding P, Liang L, Wang S, Ding X, Chen Y, Wang H, Qiu J, Wang F, Sun C, Zeng Y, Fang J, Jiang X, Liu P, Tang G, Qiu X, Zhang X, Ruan Y, Jiang S, Li J, Zhu S, Xu X, Li F, Liu Z, Cao G*, Chen D*. Single-cell atlas of domestic pig cerebral cortex and hypothalamus. Science Bulletin 2021, 66(14): 1448-1461. IF=20.57
12. Ruan Y#, Liu M, Guo J, Zhao J, Niu S, Li Fang*, Evaluation of the accuracy of colposcopy in detecting high-grade squamous intraepithelial lesion and cervical cancer. Arch Gynecol Obstet. 2020 Aug;10.1007/s00404-020-05740-x. doi:10.1007/s00404-020-05740-x IF=2.49
13. Guo, Junhan#, Fu Le#, Zhao Junwei, Lei Lei, Zhan Qin, Liu Min, Ruan Yetian, Li Hui, Xu Jin, Li Nana, Wang Hanlin, Zhu Huiting, Han Zhiqiang, Li Fang*, The value of microendoscopy in the diagnosis of cervical precancerous lesions and cervical microinvasive carcinoma. Archives of Gynecology and Obstetrics. 2020 June 302. doi:10.1007/s00404-020-05565-8. IF=2.49
14. Wen Yu#, Cai Long, Tailin Zhu, Huiting Zhu, Zhiqiang Han*, Fang Li*, High resolution multispectral endoscopy significantly improves the diagnostic accuracy of cervical intraepithelial lesions. Journal of obstetrics and gynaecology research, 2020 April, 46: 939-944. doi:10.1111/jog.14241. IF=1.69
15. Chao Li#*, Hongfeng Ao#, Guofang Chen, Fang Wang, Fang Li*. The Interaction of CDH20 With β-Catenin Inhibits Cervical Cancer Cell Migration and Invasion via TGF-β/Smad/SNAIL Mediated EMT. Front Oncol. 2020 Jan 9;9:1481. doi: 10.3389/fonc.2019.01481. IF=5.7
16. Junwei Zhao#, Qin Zhan, Junhan Guo, Min Liu, Yetian Ruan, Tailin Zhu, Lingfei Han*, Fang Li*. Phylogeny and polymorphism in the E6 and E7 of human papillomavirus: alpha-9 (HPV16, 31, 33, 52, 58), alpha-5 (HPV51), alpha-6 (HPV53, 66), alpha-7 (HPV18, 39, 59, 68) and alpha-10 (HPV6, 44) in women from Shanghai. Infect Agent Cancer. 2019 Nov 21;14:38. doi: 10.1186/s13027-019-0250-9. IF=3.69
17. Junwei Zhao#, Jiacheng Zhu, Junhan Guo, Tailin Zhu, Jixing Zhong, Min Liu, Yetian Ruan, Shujie Liao*, Fang Li*. Genetic variability and functional implication of HPV16 from cervical intraepithelial neoplasia in Shanghai women. J Med Virol. 2020 Mar;92(3):372-381. doi: 10.1002/jmv.25618. IF=20.69
18. Chao Li#*, Yanfei Li#, Lanxia Sui, Jian Wang, Fang Li*, Phenyllactic acid promotes cell migration and invasion in cervical cancer via IKK/NF-κB-mediated M M P-9 activation. Cancer Cell Int. 2019 Sep 23;19:241. doi: 10.1186/s12935-019-0965-0. IF=6.42
19. Huiyan Hu#, Jingjing Zhao#, Wen Yu, Junwei Zhao, Zhewei Wang, Lin Jin, Yunyun Yu, Lingfei Han, Lu Wang, Huiting Zhu*, Fang Li*, Human papillomavirus DNA, HPV L1 capsid protein and p16INK4a protein as markers to predict cervical lesion progression. Archives of Gynecology and Obstetrics. 2019 Jan, 299(1):141-149. IF=2.49
20. Junwei Zhao#, Lu Wang#, Hui Lin, Wen Yu, Xianghong Xu, Huiyan Hu, Laifang Zhu, Lingfei Han*, Fang Li*, Association of HLA-DRB1/DQB1 polymorphism with high-risk HPV infection and cervical intraepithelial neoplasia women from Shanghai. International Journal of Clinical and Experimental Pathology, 2018.2.15, 11(2):748-756.
21. Yahui Zhang#, Lin Wang#, Xiang Xu#, Fang Li*, Qingsheng Wu*, Combined systems of different antibiotics with nano-CuO against Escherichia coli and the mechanisms involved. Nanomedicine (Lond), 2018 Feb; 13(3):339-351. IF=6.09
22. Xiaojie Huang#, Chao Li#, Fang Li, Junwei Zhao, Xiaoping Wan*, Kai Wang*, Cervicovaginal microbiota composition correlates with the acquisition of high- risk human papillomavirus types. International Journal of Cancer, 2018 Aug 1, 143(3):621-634. IF=7.31
23. Dongsheng Chen#*, Sanjie Jiang, Xiaoyan Ma, Fang Li*, TFBSbank: a platform to dissect the big data of protein-DNA interaction in human and model species. Nucleic Acids Research, 2017.1.4, 45(D1): D151-D157. IF=19.6
24. Xiaohui Zhou#*, Yanfeng Shi, Lijie Wang, Mei Liu, Fang Li*, Distribution Characteristics of Human Papillomavirus Infection: A Study Based on Data from Physical Examination. Asian Pacific Journal of Cancer Prevention, 2017 Jul 27, 18(7):1875-1879.
25. Junwei Zhao#, Fang Fang#, Yi Guo, Tailin Zhu, Yunyun Yu, Fanfei Kong, Lingfei Han, Dongsheng Chen*, Fang Li*, HPV16 integration probably contributes to cervical oncogenesis through interrupting tumor suppressor genes and inducing chromosome instability. Journal of Experimental & Clinical Cancer Research, 2016.11.25, 35(1): 180-180. IF=12.66
26. Yunyun Yu#, Lingfei Han#, Wen Yu, Yankang Duan, Zhewei Wang, Huiyan Hu, Junwei Zhao, Suman Singh, Fanfei Kong, Lin Jin, Jing Sun*, Fang Li*, High risk factors associated with HPV persistence after loop electrosurgical excision procedure in patients with intraepithelial neoplasia. International Journal of Clinical and Experimental Pathology, 2017,10(2):1817-1824.
27. Yi Guo#, Jiachang Hu, Liping Zhu, Jing Sun, Longxu Xie, Fanfei Kong, Lingfei Han, Fang Li*, Physical Status and Variant Analysis of Human Papillomavirus 16 in Women from Shanghai. Gynecologic and Obstetric Investigation, 2016.01.01, 81(1):61-70. IF=2.72
28. Suman Singh#, Qian Zhou#, Yunyun Yu, Xianghong Xu, Xiaojie Huang, Junwei Zhao, Lingfei Han, Kai Wang, Jing Sun*, Fang Li*, Distribution of HPV genotypes in Shanghai women. International Journal of Clinical and Experimental Pathology, 2015.01.01, 8(9): 11901-11908.
29. Lingfei Han#*, Wei Wang#, Jiahong Lu#, Fanfei Kong, Ge Ma, Yiping Zhu, Dong Zhao, Jianlong Zhu, Wen Shuai, Qian Zhou, Ping Chen, Lei Ye, Jie Tao, Sarfraz Ahmad, Fang Li*, Jing Sun*, AAV-sBTLA facilitates HSP70 vaccine-triggered prophylactic antitumor immunity against a murine melanoma pulmonary metastasis model in vivo. Cancer Letters, 2014.11.28, 354(2):398-406. IF=9.75
30. Fang Li#*, Yi Guo, Lingfei Han*, Yankang Duan, Fang Fang, Sumei Niu, Qiujie Ba, Huaishi Zhu, Fanfei Kong, Chao Lin, Xuejun Wen, In vitro and in vivo growth inhibition of drug-resistant ovarian carcinoma cells using a combination of cisplatin and a TRAIL-encoding retrovirus. Oncology Letters, 2012.12.01, 4(6): 1254-1258. IF=3.11
31. Fang Li#*, Qiujie Ba#, Sumei Niu, Yi Guo, Yankang Duan, Peng Zhao, Chao Lin*, Jing Sun*, In-situ forming biodegradable glycol chitosan-based hydrogels: Synthesis, characterization, and chondrocyte culture. Materials Science and Engineering: C, 2012.10.1, 32(7): 2017-2025. IF=8.45
32. Fang Li#*, Jing Sun, Huaishi Zhu, Xuejun Wen, Chao Lin, Donglu Shi, Preparation and characterization novel polymer-coated magnetic nanoparticles as carriers for doxorubicin. Colloids and Surfaces B: Biointerfaces, 2011.11.1, 88(1): 58-62. IF=5.99
33. Xu Song#*, Fang Li#, Jingwei Ma, Nengqin Jia*, Jianming Xu, Hebai Shen*, Synthesis of fluorescent silica nanoparticles and their applications as fluorescence probes. Journal of Fluorescence, 2011.5.01, 21(3):1205-1212. IF=2.52
34. Fang Li#*, Sumei Niu, Jing Sun, Huaishi Zhu, Qiujie Ba, Yi Guo, Donglu Shi, Efficient In Vitro TRAIL-Gene Delivery in Drug-Resistant A2780/DDP Ovarian Cancer Cell Line via Magnetofection. Journal of Nanomaterials, 2011.01.01. IF=3.79
35. Fang Li#*, Pingping Su#, Chao Lin, Hong Li, Jiajing Cheng, Donglu Shi, Ribosome display and selection of human anti-placental growth factor scFv derived from ovarian cancer patients. Protein and Peptide Letters, 2010.5.01, 17(5):585-590. IF=1.92
36. Lin, Chao#*, Peng Zhao#, Fang Li*, Fangfang Guo, Zhuoquan Li, Xuejun Wen, Thermosensitive in situ-forming dextran-pluronic hydrogels through Michael addition. Materials Science and Engineering: C, 2010.01.01, 30(8):1236-1244. IF=8.45
37. Fang Li#*, Jianing Li, Xuejun Wen*, Shenghu Zhou, Xiaowen Tong, Pingping Su, Hong Li, Donglu Shi*, Anti-tumor activity of paclitaxel-loaded chitosan nanoparticles: An in vitro study. Materials Science and Engineering: C, 2009.01.01, 29(8):2392-2397. IF=8.45
38. Fang Li#, Li Meng#, Hui Xing, Jianfeng Zhou, Shixuan Wang, Lei Huang, Gang Xu, Huaishi Zhu, Yunping Lu, Ding Ma*, Essential role of c-Jun-NH2-terminal kinase on synergy induction of apoptosis by TRAIL plus ADM in ADM resistant MCF-7/ADM cells. Apoptosis, 2006.01.01, 11:1239-1246. IF=5.99
39. Fang Li#, Li Meng#, Jianfeng Zhou, Hui Xing, Shixuan Wang, Gang Xu, Huaishi Zhu,Beibei Wang, Gang Chen, Yunping Lu, Ding Ma*, Reversing chemoresistance in cisplatin-resistant human ovarian cancer cells: A role of c-Jun NH(2)-terminal kinase 1. Biochemical and Biophysical Research Communications, 2005.10.01, 335(4):1070-1077. IF=3.32
40. Lei Huang#, Qilin Ao, Qinghua Zhang, Xiaokui Yang, Hui Xing, Fang Li, Gang Chen, Jianfeng Zhou, Shixuan Wang, Gang Xu, Li Meng, YunPing Lu, Ding Ma*, Hypoxia induced paclitaxel resistance in human ovarian cancers via hypoxia-inducible factor 1 alpha. Journal of Cancer Research and Clinical Oncology, 2010.3.01, 136(3):447-456. IF=4.32
41. 胡家昌(#),李芳,高危型HPV DNA与宿主基因整合及致癌机理的相关研究进展,现代妇产科进展,2015.5.01,(05):384~386
42. 方芳,李芳,段燕康,宫颈病变患者人乳头瘤病毒感染分型研究,中国药房,2013.01.01,(34):3241~3243
43. 韩凌斐,郭晓青,胡家昌,孔繁飞,何拉曼,李芳,朱建龙,孙静,宫颈癌患者外周血髓源性抑制细胞的比例及其临床意义,华中科技大学学报(医学版),2015.01.01,(01):32~36.