
一、关于Web3.0
1、Web 3.0的概念是什么?第一次由谁提出?
Web3.0,又称Web3(下文我们都用Web3来代替Web3.0),是以太坊联合创始人、Polkadot创建者Gavin Wood在2014年提出的。
注:Polkadot 是协议的一种:是将多个专用区块链连接到一个统一网络中的下一代区块链协议,协议就是基于共识的一组约定。如怎么样建立连接、怎么样互相识别等。
从概念理解上,Web3代表互联网的下一个时代,互联网形态向着更民主的范式转变,Web3源于人们对当今互联网价值的态度的转变: 互联网巨头控制着互联网和所有人的数据,Web3代表着,很多人出现了想创造一个真正“集体所有”互联网的想法。
2、我们为什么要关注Web3.0?
每次互联网形态的改变,都会对世界产生很大的影响,上一次对社会产生重大影响的互联网形态(Web2.0)催生了一批改变人类生活和信息交互方式的企业。
从经济上来说,互联网Web2.0的发展促进了经济全球化和电子商务、互联网科技的兴起,这两个趋势深深地影响了世界。我们可以发现(2017年、2018年和2019年),标准普尔500指数科技板块的价值翻了一番,现今科技板块股票占整个标准普尔500指数的25%左右。
从社交上,与20年前相比,“社交”这个词有了新的含义:那些赶着Web2.0时代,尚且年轻的社交创业公司,Facebook、谷歌、instagram和Twitter逐渐成为了巨头。
从政治上,拿Facebook举例 ,互联网寡头的存在煽动而非客观的算法推荐已成为常态,甚至影响了美国大选。
互联网格局的变化,新范式的兴起,曾多次对世界产生影响,关注互联网的未来是十分有必要的。
3、Web3.0为什么会突然火起来?
2020年特别是今年(2021年底),Web3的概念和理论迅速得到普及,原因主要是是加密货币圈的活跃分子和国外知名风险投资(如A16Z)的推动,我们后面会对部分创业进行梳理。

上图为A16Z的Crpto Portofolio图:来源 A16Z
二、从Web1.0到Web3.0
要进一步理解Web3.0的含义,我们要先从Web1.0开始说起。

70年代,正值美苏冷战的高峰期。当时,美国有一台中央计算机控制核*器武**。美国政府担心,一次攻击就可能使该计算机系统瘫痪,使得他们无法进行反击。因此,美国政府建立了一个去中心化的系统,让许多计算机分布在全国各地。如果发生攻击,防御系统将继续运行,确保两国能够相互毁灭。

后来,1989年,Tim Berners Lee写下了名为Information Management: A Proposal的论文,将“网络”描绘成一个通过超文本链接相互连接的信息系统网络(2019年,互联网30岁生日之际,Tim Berners Lee也表示,他对互联网近年来的发展方向感到不满)。

Tim Berners Lee,2016年获得图灵奖,现在是麻省理工学院教授
1、然后就进入了Web1.0时代
Mosaic和Microsoft Internet Explorer的浏览器把Web带给了主流受众,大家开始冲浪了,网页设计较为原始,我们用拨号连接和电话线上网,通常*载下**一张照片就需要很长的时间。

Web1.0的特点
开源:所有人都可以在Web1.0基础上自由构建,这就产生了在车库里的谷歌,为今天这些互联网巨头的企业成果创造了可能。如果Web是私有的,是不可能的。但是Web 1.0是只读的。这意味着,每千名浏览Web的用户中,只有少数人具备发布内容的技术技能:只有早期的程序员,可以把网页内容展示给大家,小白用户可以看,但是很难发布内容。
Web1.0的问题
Web1.0建立在开放的、分散的和社区管理的协议之上。是一个只读的网络,用户在Web1.0时代,无法与页面的内容进行交互(能看,不能互动)。并且,随着用户数量的增加,Web1.0问题越来越多。
(上列文字,主要根据谷歌的产品设计师Tony Aubé 在WAQ2019上演讲的文字版整理,摘自技术琐话-2020-08-26翻译)
2、Web2.0是什么?
Web2.0(我们目前使用的网络)的诞生,主要是为了克服Web1.0限制,与Web1.0相比,Web2.0主要优势是用户可以和网络交互。Web2.0开始,无论是小白用户还是技术大神,大家都可以在网上发布内容。
于是乎社交网络开始兴起:社区和各种应用程序,包括社交网络和论坛等逐步出现(Facebook、YouTube和Twitter起初都是大家创建自己Web的简单方式)这些App鼓励大家合作和信息交流,但是还是由互联网巨头进行集中式服务,谷歌、亚马逊和Facebook几乎完全控制了Web2.0。
有趣的是,就像2021年,我们在这里热火朝天地讨论Web3.0一样;十余年前的2009年,Tim O'Reilly和John Battelle讨论了Web 2.0五年来的发展。
当时具体背景是怎样的呢?
2001年秋,互联网泡沫的破灭,标志着一个转折点:许多人认为互联网的作用被过度夸大,但是,技术革命的特征就是起初泡沫涌现,以及后面来的持续性颠覆(今天仍然是这样)。
颠覆和动荡,通常标志着一项在上升曲线的技术已经准备登上历史舞台,在这期间,泡沫和没有实力的将被洗出局,而真正的成功属于有实力的存在。在混乱、颠覆和泡沫之间,人们开始理解两者之间的区别。
“Web 2.0”的概念始于O'Reilly一次会议上的头脑风暴:网络先锋和O'Reilly副总裁Dale Dougherty指出,尽管互联网泡沫破了,但是网络不会“崩溃”,而会更加重要,很多优秀的新应用和网站一定会层出不穷。更重要的是,那些在互联网泡沫破灭中幸存下来的公司,似乎都有一些共同点。互联网络公司的大规模倒闭是否标志着网络的某种转折点?“Web 2.0”的提出也许是有意义的?Web 2.0大会就这样诞生了。
当然,哪怕是在Web2.0提出之后,尽管在谷歌的引用次数超过950万。但是人们对于Web 2.0的含义仍然存在着巨大的分歧(和今天大家对Web3.0的态度很相似),有人说Web2.0是毫无意义的营销概念,而另一些人则接受它,认为它是全新的智慧。
3、Web2.0的特点:作为平台的网络
像许多重要的概念一样,Web 2.0没有一个明确边界,而是有一个有力核心,可以把Web 2.0想象成一套原则和实践。
在2004年10月举行的首届Web 2.0会议上,列出了一套初步原则。第一条是“网络作为平台”。在当时,Web1.0时代的当红炸子鸡网景公司和微软Battle后倒闭。更重要的是,最初的两个Web 1.0时代典范,DoubleClick和Akamai,其实都是将网络作为平台的先驱。
尽管大家往往不认为它是“网络服务”,但事实上,广告服务是第一个广泛部署的网络服务,也是第一个广泛部署的“mashup”。具体地说,当时的每个广告横幅,都是作为两个网站之间的无缝合作来提供的,向另一台计算机上的读者分发一个综合页面。Akamai也把网络当作平台,在堆栈的更深层次上,建立一个透明的缓存和内容分发网络,缓解带宽拥堵。
就是这些时代先驱者提供了先行的案例,后进者面对同一问题的解决方案才可以更进一步,对新平台的性质有了更深的理解。DoubleClick和Akamai都是Web 2.0的先驱,但我们也可以看到,通过接受更多的Web 2.0设计模式,有可能实现更多的可能性。
4、Web1.0与Web2.0相比的区别是什么?
我们用一个表格来表示:

随着时代的发展,Web2.0也出现了一些问题,给人们讨论并探索Web3.0创造了前提。
5、Web2.0出现了哪些问题?
早期互联网,带有强烈的探索性质,曾经的技术先驱们对互联网进行了探索、封存、和商品化。随着时间的推移,尽管互联网一直保持着所谓的“自由”,却有了很多负面影响。
拿个场景来举例:在我们的生活中,假如我们想要购买一张火车或飞机票时,我们所有的搜索都被记录、出售,数据可能并被操纵,反过来对我们来施加影响。原本互联网的特点是信息的民主化,然而今天,信息越来越不可靠,在某些情况下甚至是有害的。由机器人控制的虚假账户正在影响儿童。
由人工智能创造的仿真人脸,可以通过深度造假和身份盗窃带来更多的社会问题。假新闻在2019年造成的经济损失超过700亿美元,未来只会越来越严重。虚假负面新闻故事的传播速度是真实新闻故事的六倍,这种趋势具有非常严重的负面影响。
这就给Web3.0的产生,带来了契机。
6、Web3的到来
正如Web2的诞生一样,Web3的到来,寄予着人们想要解决目前互联网存在的问题的希望。Web3也被称为语义网(Semantic Web ),因为通过促进对用户元数据的解释,Web3可以提供一个更加个性化的界面。承诺将隐私和数字身份还给用户,同时由于NFTs和dApps,实现了新的互动水平。区块链技术在Web3中汇集了Web1和Web2的精华。
什么是语义网?
简单地说,语义网是一种智能网络,它不但能够理解词语和概念,而且还能够理解它们之间的逻辑关系,可以使交流变得更有效率和价值。
一个使用场景:语义网能够根据语义进行判断的智能网络,实现人与电脑之间的无障碍沟通。它好比一个巨型的大脑,智能化程度极高,协调能力非常强大。
例如在浏览新闻时,语义网可以将每一篇新闻报道贴上标签,分门别类的详细描述哪句是作者、哪句是导语、哪句是标题;如果你在搜索引擎里输入“老舍的作品”,你就可以轻松找到老舍的作品,而不是关于他的文章,语义网是更个性化的网络,你可以给予其高度信任,让它帮助你滤掉你所不喜欢的内容,使得网络更像是你自己的网络。
https://baike.baidu.com/item/%E8%AF%AD%E4%B9%89%E7%BD%91/118508?fr=aladdin
三、以太坊中的Web 3.0 定义
为了让大家更清晰地理解Web3.0,我们用以太坊举个例子。
按照以太坊的定义:Web2 指的是我们如今众所周知的互联网版本。具体指的是,通过个人数据和信息交换来提供服务互联网公司。在以太坊的范畴内,Web3指的是在区块链上运行的去中心应用程序。所有用户都可以参与构建/使用这些App,个人数据却不需要被出卖。
1、Web3的优势
由于以太坊具备去中心化特性,许多Web3工程师选择了开发dapp(dapp就是D+app,d是英文单词decentralization的首字母,单词翻译中文是去中心化,即dapp为去中心化应用),网络上的所有人都有使用Web3服务的权限。没有任何阻止用户使用Web3的机制存在,支付主要通过以太坊(ETH)内置的原生代币。
由于以太坊具备图灵完备性,在以太坊上,可以用代码和编程实现所有需求。
什么是图灵完备性?
图灵完备性,简单的说:如果是一种图灵完备的语言,就没有借口,说这个功能没法完成,再举个通俗例子,还是打比方吧,一辆车,只有发动机,没有方向盘。所以只能直线行驶,不能转弯,所以不是哪里都可以去。但是如果有了方向盘,就能去任何地方了。
图灵完备在这里,主要就是指区块链能否运行一段代码,这段代码用高级语言编写,可以有条件判断、甚至有循环的功能,就叫做“图灵完备”。
2、Web3.0与Web2.0相比的区别?

四、Web3.0技术栈
为了更清晰地对Web3的技术层面进行解释,我们来看一下Web3 Foundation对Web3技术栈的解释:

图片来源:https://web3.foundation/about/
如上图所示:
L4:技术栈顶层,参与者主要是普通用户(如同今天普通用户在浏览器前端和网页互动一样),用户们在这一层可以和单个或多个区块链(应用等)互动。
协议可扩展的用户界面(“像浏览器一样”),用户用来直接与区块链互动的程序,而不需要知道如何让编程和实现细节:案例有Status、MetaMask或MyCrypto。
L3:人类可读语言和库的层,在这一层,开发人员和程序员们可以适当抽象,并进行程序开发。这一层包括可扩展协议的API和语言:有各种语言可以用来开发应用程序,如Solidity和Vyper(Ethereum),Plutus(Cardano),和Rust(Substrate)。
此外,还有各种框架,使编程与区块链互动的应用更加容易,如ethers.js、web3.js和oo7.js。
L2:这一层增强了L1层能力:进行提升扩展性、加密消息传递、分布式计算等功能。
状态通道(State channels):区块链通过让节点在链外相互通信,通过在主链上“打开”和“关闭”通道,只写初始和最终结果,而不是在链上记录每个状态转换,从而提高可扩展性的一种方式。例子包括*币特比**的Lightning Network 和以太坊的Raiden Network
Plasma协议:Plasma是通过创建区块链的“树”来提高可扩展性的另一种方式,主链是树的根,而“子”区块链尽可能少地与更高级别的链互动。例子包括Loom的PlasmaChain和OmigeGO Plasma。Encrypted storage,就是加密存储 。使用密码学对数据进行数学加密和解密,包括静态(即存储在特定的计算机上)和动态(即从一台计算机传输到另一台)。例如:静态指的是存储加密,动态指的是传输加密(HTTPS就是一种传输加密)。
Heavy computation,就是重型计算:可以理解为如果需要进行大量的计算,例如在数组中推送大量的对象 提供一种方法,允许计算分散在许多计算机中,并证明计算是正确进行的。这方面的例子包括以太坊的Golem和TrueBit。
Distributed secret management 分布式秘密管理 : 允许信息只被授权方访问,包括复杂的场景,如 “解密此信息需要所有六个签名者使用他们的密钥”或“7个签名者中的任何5个必须同意”等等。
Oracles: 将链外数据(如天气结果或股票价格)注入区块链的一种方式,一般供智能合约使用。
L1:该层提供了分发和互动数据的能力。
零/低信任度互动协议:描述不同节点如何相互作用并信任来自每个节点的计算和信息的协议。大多数加密货币,如*币特比**和ZCash,符合零/低信任交互协议的定义-,它们描述了节点参与协议所需遵循的规则。
数据分配协议:描述数据如何在去中心化系统的各个节点之间分配和交流的协议。例子包括IPFS、Swarm和BigchainDB。
瞬时数据公共/子信息传递:描述不打算永久存储的数据(如状态更新)如何被传达以及如何让节点意识到其存在的协议。例子包括Whisper和Matrix。
L0:该层提供了数据分发和互动能力。
零/低信任度互动协议:描述不同节点如何相互作用并信任来自每个节点的计算和信息的协议。大多数加密货币,如*币特比**和ZCash,符合零/低信任互动协议的定义,描述了节点参与协议所需遵循的规则。
点对点互联网覆盖协议 (Peer-to-peer, p2p):一个允许节点以分散的方式进行通信的网络套件。
平台中立的计算描述语言(Platform-neutral computation description language) :一种在不同物理平台(架构、操作系统等)上执行相同程序的方式。例子包括EVM(以太坊)、UTXOs(*币特比**)和Wasm。
五、Web3具体内涵和目前的创业项目

如上图所示,这些基础设施层共同构建了一个平台上的协议世界,下面就探讨一下Web3世界中每个模块的具体情况,以及究竟有哪些公司在做这些事情:
1、身份
对于任何类去中心化通信、商业或协作,都需要可靠身份认证系统:最基本的方法是将身份与*币特比**或以太坊等开放、安全的区块链上的地址或公共/私人密钥对联系起来。这些地址可以选择附加额外的信息(如图像),这就是我们说的NFT或代币。
不过,会有两个主要挑战:
1)这些地址字符串很长。
2)身份虽然安全,但存在于区块链上,而区块链上的数据传输成本极为高昂。ENS和Handshake等项目,旨在通过自己的数据库解决身份验证的问题,将BTC或ETH地址与人类可读的名字联系起来,构建一个去中心化的DNS。同时,闪电网络生态系统的开发者们,正在努力将身份与建立在*币特比**等更安全的区块链之上的第2层的节点联系起来。在Sphinx这样的项目里,终端用户在不了解闪电网络就可以做到这一点。
虽然目前还不清楚身份认证的具体方式,但一个可行方式是:进入各种网络,将通过持有特定的数字无记名资产/NFT/私钥作为中介,这种从互联网巨头认证到未来通过NFT作认证,将对未来用户体验产生各种有趣的影响。可以想象,例如,需要一个特定的图片令牌,才能进入一个好玩的聊天室。
这种去中心化的身份服务的另一个可能的社会后果是:允许人类对“自我”的概念进行更多的实验。要知道,人类目前对“我们是谁”的传统映射依赖于姓氏和身份证,但这些都是在互联网出现之前的相当随意的标识,就像我们作为人是不断变化的,现在我们的选择性身份也可以是这样的,许多人会选择用不同的假名来进行不同的知识和经济追求。计算
通用计算或执行任意智能合约的能力也将被协议化。在Web3世界的计算机主要候选对象是以太坊,因为拥有大规模的开发者网络效应。但是,关于其可扩展性的主要问题仍然存在,导致了一波第二层(rollups,Loopring等)和新的竞争性智能合约平台。而像Stacks这样的平台正在进行新的技术实验,以锚定像*币特比**这样相对更安全的区块链。
这种去中心化智能合约的使用案例:第一个主要的产品市场契合点是建立一个开放的的金融系统(通常被称为DeFi)。或许下一波浪潮将围绕着创建其他各种开放的、无许可的企业和人类组织,更常见的是被称为DAO或分布式自治组织。这种DAO可能看起来像更开放的公司结构,有选举产生的经理、董事会和报告(例如,见Yearn Finance最近在Github上的季度报告)。
另一个更激进的去中心化计算的方法来自于重建整个计算栈的项目:到目前为止,像Urbit这样的项目:
1)个人服务器,可以在本地或云端托管;
2)一个完全重写的操作系统,旨在从根本上简化目前的代码臃肿,创始人极其有争议:是个超级Nerd,以及似乎是从《Magic: The Gathering.》中借来的命名惯例,该项目已经引发了它的困惑和争议,但社区的目标和决心(它现在已经有将近20年的历史)是相当令人印象深刻的。
2、通信
Web 3原语(primitives)之间会有相当多的重叠。例如,Urbit正试图建立一个全新的计算机和网络通信协议类型。其他项目只是专注于p2p通信方面,以促进消息和社交媒体等核心应用。
目前最知名的可能是Mastodon(使用Activity Pub协议),它拥有超过200万用户,最近似乎吸引了一大片*币特比**Twitter。Mastodon有一个用户友好的界面,但并不像许多其他协议那样是去中心化的。它使用一个联合模型,不同的网络参与者要么是服务器,要么是客户端,但不能同时是。因此,服务器可以运行它喜欢的任何版本的Mastodon,但连接到该服务器的客户仍然受控制它的人的支配。对于大多数用户来说,手动迁移是不容易的。
另一个竞争模式是Scuttlebutt,使用了一个p2p流言协议(p2p gossip protocol ),在这里,网络中的每台计算机既是客户端又是服务器,因此可以将信息转达给其他可信的节点,而不需要呼唤任何中心化实体。这种架构看起来非常棒,但可扩展性方面仍有问题,还处于早期。
同时,像Maskbook这样的项目正采取特洛伊木马方法:没有从头开始建立一个全新的社交网络,而是让用户增强他们在现有社交网络(如Twitter和Facebook)上的体验。通过简单地*载下**一个浏览器扩展,用户可以有选择地加密信息,并将帖子链接到其他web3应用程序,如Uniswap或SuperRare,以便在帖子中进行加密货币或NFT交易。
许多这种通信最终可能将在*币特比**之上的闪电网络上发生。
3、存储
我们需要存储Web3所有数据,而Arweave、Filecoin/IPFS, Sia, Storj,四个项目都是专注这一块的。Filecoin、Sia和Storj就像存储行业的AirBnB,目标是建立网络,激励来自世界各地的硬盘所有者(从业余爱好者到专业人士),让他们在尽可能多的正常运行时间内使用其多余的存储容量。他们使用类似于AWS、GCP或Azure等传统云存储供应商的限时支付模式。
他们最大的区别在于:
1)不容易被审查;
2)(理论上)成本较低。
不过对长期的成本效益持怀疑态度。项目显示,Filecoin目前提供的存储选项比AWS便宜5倍以上。但是,随着项目开始获得更多的采用,我很难相信它不会成为一场竞争,像亚马逊和谷歌这样的公司拥有更大的战利品来建立更多和更好的数据中心,甚至补贴他们的产品成本,不过时间最终会验证这些事情。
Arweave走了一条完全不同的道路:它承诺是“永久存储”,也就是一次付费,永久访问。项目旨在通过“访问证明”(PoA)的新机制设计来实现这一目标,利用随机X工作证明和存储证明的元素,激励网络中的每个节点尽可能多地存储整个集体数据库。预付款项实际上是一种捐赠,可以无限地覆盖存储成本(或只要硬盘空间的成本继续下降)。Arweave已经与互联网档案馆等组织合作,备份他们的所有数据,并且还在存储其他区块链的副本,如Solana。
如果永久存储有效,那么你可以想象,对于那些想为他们的应用程序永久存储指针和数据的开发者来说,价值非常高。那么,考虑到上述元素的状况,我们离建立一个真正的去中心化的互联网还有多远?在加密货币/价值方面,已经相对成熟。对于通信、身份、存储和计算,我们似乎正在接近,但还没有准备好被主流采用。
目前越来越多的狂热者开始关注这些应用,风投和资本涌入,但是这里最大的风险仍然存在:目前正处于Web3泡沫的开始,主要是为5-10年后的主流采用逐渐奠定基础。由于现在互联网的存在,所有的技术趋势都在加速发展(这在很大程度上要归功于我们现有的互联网),所以也可能看到未来1-3年内出现Big Player。
六、Web3.0的特性
Web3的特性有利于Web3出现的前提条件是:这个更加“智能”的互联网,用户在其中可以进行更接近自然语言的搜索。
由于规则和网络内容更具相关性,用户搜索得到的信息将更加直接。
1. 用户历史记录记录。
- 导航频率
- 网络访问量
- 搜索类型
- 实施活动
- 在线购买情况
2. 网站会分析数据和用户行为。
3. 网络的个性化(每个独立的用户各有不同)。
4. Web3.0技术的发展。
包括语言、智能程序、人工智能辅助和语义学。RDF: tools such as RDF Schema and OWL allow adding meaning to pages and is one of the essential technologies of the Semantic Web.
人工智能:3.0技术中加入了计算处理的部分,可以从不同的知识源中推导出新知识。人工智能输入概念和对象之间的规则和关系,并推导出新定理,知识库得到增长。
Com:该网站的目标很远大,希望成为世界上最大的免费全球数据库。
5. 提供按需定制的网络个性化服务。
6. 平台和社交网络之间具备互操作性。
7. 地理定位:可以知道用户在哪里。
8. 智能搜索:搜索时将不再出现成千上万的条目,网络将了解每个人,根据他们的搜索需求直接显示相关内容。
七、Web3的局限性有哪些?
目前,Web3还是存在一定的局限性:
首先是可扩展性亟待提高。具体来说就是,由于Web3是去中心化,在上面的交易会相对缓慢。特别是付款等状态的改变,由于节点众多,需要由矿工处理并在整个网络中传播。
第二是用户体验问题:目前我们与Web3 App互动,还需要更多的教育过程和世界,特别是新的采用需要额外的步骤,这可能是目前广泛采用的障碍之一。
第三是Web3的可访问性尚且不足,由于目前缺乏Web3和现代网络浏览器的整合,大多数普通用户无法访问web3。
第四是成本问题:由于成本高昂,大多数成功的Dapp在区块链上只放了很小的一部分代码。

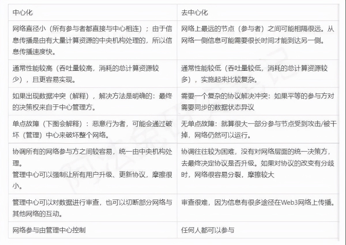
去中心化网络和非去中心化网络的区别
八、目前Web3在哪阶段?有哪些应用案例?
Web3有哪些应用案例?
由于Web3比DeFi(去中心化金融)的概念范畴更新,具体的例子相对较少。但是,打个比方,正如金融有各种应用,例如如*款贷**和借贷,互联网也是由各种服务和组件所构成的。
1、互联网架构&服务
互联网的架构并不是大多数人所认为的那样:咱们的互联网要么工作,要么延迟,要么脱机掉线。但是像T-Mobile和AT&T这类的ISP(互联网服务提供商)由于垄断,会承诺快速连接,然后收费。与此相反的是,像Andrena和Althea这样公司通过创建社区网络,绕过互联网供应商,个人可以在这样的社区网络内进行经营活动并获得报酬。
例如,业主可以投资一个Andrena热点,然后,所有租户都可以加入Andrena无线网络,租户根据数据和网络使用情况向房东付费。其他区块链网络,如Handshake以及Unstoppable Domains等公司,旨在使现有的域名系统(DNS)民主化,该系统将IP地址映射到等可读的地址。DNS由ICANN等组织控制,并拥有单方面的控制权。
2、数据存储、分发和货币化
对于我们这样的个人来说,数据很难盈利。但是如果很多个体的数据集掌握在大的集团手上,就很容易盈利。2020年上半年,Robinhood通过销售客户订单流数据获得了近3亿美元的收入。大家都明白这个概念,这就是为什么Snapchat年年亏损,但投资人明白该公司掌握数百万Z世代的用户,这些数据的潜在价值非常高。
Ocean Protocol、Streamr和Numerai等组织正在构建协议,以实现开放的数据市场,任何人都可以分享他们的数据或将其货币化(出售以获得利润)。数据是我们去讨论如何在互联网上存储和转移价值的基本组成部分。数据商品化尚未实现,因为数据是孤立的、敏感的或专有的。
Web3协议为市场提供了一种手段,敏感数据可以被共享,专有数据可以被准确定价和出售。将数据转化为有形数据资产(例如代币)将释放价值,发展一个更强大的数据生态系统。
数据的另一个关键部分是跨服务器存储,这主要是由少数大公司控制。像Sia、Arweave和Filecoin这样的去中心化数据存储和网络托管服务正在支持创建新的去中心化应用。
3、App和其他互联网基础设施服务
我们使用了很多服务,你可能都没有意识到。WIFI、位置服务(GPS)、蓝牙连接、信息服务(iOS、Android)、视频和音频流(Youtube、Twitch、Spotify)等等。
这些应用被巨头控制,更重要的是,这些应用程序利用的服务和基础设施是集中的,或由少数大公司(如谷歌、AWS、微软)控制。新的协议和公司,如Helium(开放无线网络)、Foam(开放位置服务)、Livepeer(视频转码和流媒体)、Orchid(分布式和私有虚拟专用网络)等等,都在建立分布式和社区运营的服务。
这些社区运营的服务成本更低,因为它们能够省去了中间商步骤。传统意义来说,Youtube等流媒体巨头为内容创作者的所有视频提供“免费”数据存储。Youtube协助用户进行视频转码,以确保观众能以统一的格式观看视频。无缝地提供所有这些服务,会将内容制作者死死绑定在每个平台。
Web3场景下的协议,可以通过拆分一个公司向用户提供的所有服务来弱化单一公司的权力。Audius(音乐流媒体)、OurZora、Mirror(去中心的出版平台)都在创建平台,用户拥有他们生产的内容,并对这些平台的治理有发言权。
在未来,内容创作者将能够公开存储他们的数据,与消费数据的地方分开。虽然这些服务在今天不太方便,但在未来,它们可能会被内置到我们日常使用的基础平台中。
4、有哪些反对Web3的意见?
但是,也有反对Web3的声音,例如康奈尔大学法律和科技教授James Grimmelmann表示:Web3是伪概念,这是一种已经宣布但无法交付的产品。
Grimmelmann认为:“Web3是一个幻想中的未来互联网,它只是弥补了人们不喜欢当前互联网的所有特性,甚至有些矛盾。”如果部分发展Web3的动力是*制抵**将个人数据交给科技巨头,那么区块链就无法成为解决方案,因为这将使更多数据公开。
5、监管情况
北京时间12月8日晚23时,美国众议院金融服务委员会主席马克辛·沃特斯(Maxine Waters)主持了一场主题为“加密资产和金融的未来:了解美国金融创新的挑战和好处”的听证会。
众议院成员寻求通过听证会来对加密资产有更深入的了解,并就正确监管规则展开辩论。辩论议题主要聚焦于监管方式、稳定币、投资者保护、Web3.0、行业其他问题等。
九、展望未来
1、Web3: 一个开放协议的世界
目前对Web3的一个设想是,以开源协议为基础,而企业作为接口,提供便捷访问和额外功能。Web3是一个对所有用户开放的互联网,建立在开放协议和去中心化的区块链网络之上。用户与协议对接的方式可能是通过混合应用,提供与底层技术互动的便利方式。数据会被用于决策的推动,但不会被用来出卖和对付消费者。数据权利将得到保护,而不是某些企业为了寻求利润,而不择手段地利用数据。带有激励性的市场机制,将可以有助于确保信息可信性和可验证性。
Web3世界,更强调有主权的个人,而不是富裕精英和寻租者。系统和协议的重新架构将集中在去中心的民主化上。
2、关于Web2和向Web3过渡的几点思考
人们通常容易对互联网寡头、或任何为了自己的利益而操纵互联网的人感到不满和愤怒。虽然可以理解,但这并不一定是正确的态度。
早期,互联网需要先驱和商业化企业付出努力,开发工具,让互联网可以使用,先驱企业和个人得到了应有的回报。只要互联网的现有设计不发生变化,人们就会持续把数据、时间和金钱交给大型科技寡头,以换取我们必须使用的互联网产品。但是,想要解决这样的情况,需要无数的尝试、消费者行为的转变和技术创新。
我们在接近一个越来越受技术控制的世界。关键是如何设计出有利于集体的、重新调整激励机制的系统?从目前的互联网(Web2)到Web3的过渡,将会是数十年的历程,将从根本上改变人们与互联网的互动方式。Web3的到来似乎是不可避免的,而且将逐步推进。
本文来自微信公众号:阿法兔研究笔记(ID:AlphatuDiary),作者:阿法兔