文 | 徐晓雪/吴学嘉/王庭/谈俊 中银律师事务所
2020年3月6日,中国证券监督管理委员会(以下简称证监会)发布了新修订的《上市公司创业投资基金股东减持股份的特别规定》(以下简称《创投基金减持规定》),随后,深圳证券交易所(以下简称深交所)和上海证券交易所(以下简称上交所)根据证监会发布的《创投基金减持规定》相应修订并发布了《深圳证券交易所上市公司创业投资基金股东减持股份实施细则(2020年修订)》(以下简称《深交所创投基金减持细则》)和《上海证券交易所上市公司创业投资基金股东减持股份实施细则(2020年修订)》(以下简称《上交所创投基金减持细则》),本次修订的《创投基金减持规定》《深交所创投基金减持细则》和《上交所创投基金减持细则》均自2020年3月31日起施行。
一、本次修订的背景
2019年以来,私募股权和创投基金行业普遍面临募资困难、退出困难等问题,原有规定对创业投资基金在被投企业上市之后的退出条件要求偏严。本次修订就是在上述背景中提出,旨在进一步鼓励、引导长期资金参与创业投资,促进创业资本形成,助力中小企业、科技企业的发展。
二、本次修订的要点解读
(一) 优化放宽投资对象、投资金额的条件
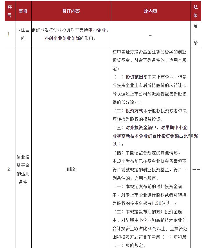
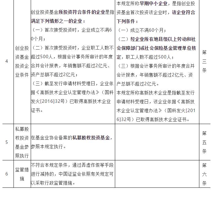
原《创投基金减持规定》要求创业投资基金的投资范围限于未上市企业,投资方式限于股权投资或者依法可转换为股权的权益投资,投资金额要求对早期中小企业和高新技术企业的合计投资金额占比50%以上,且上述条件需同时满足。本次修订对该规定予以优化放宽,仅要求接受该创业投资基金首次投资的企业满足“早期企业”(企业成立不满60个月)、“中小企业”(企业职工人数不超过500人,根据会计事务所审计的年度合并会计报表,年销售额不超过2亿元、资产总额不超过2亿元)、“高新技术企业”(已取得高新技术企业证书)三者之一即可,并删除了对投资金额占比的要求。
上述对投资对象、投资金额的优化放宽,将会进一步拓展创业投资基金对于投资对象以及投资金额的选择空间。
(二) 取消大宗交易方式下减持受让方的锁定期限制
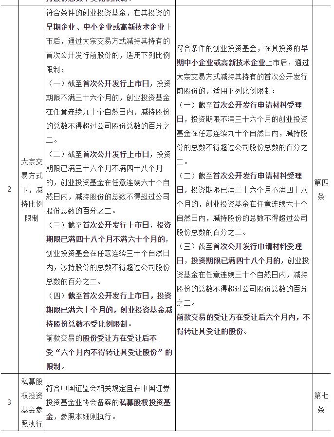
大宗交易是创业投资基金减持股份的重要方式之一,根据《上市公司股东、董监高减持股份的若干规定》及相关实施细则,以及原《上交所创投基金减持细则》和原《深交所创投基金减持细则》的相关规定,创业投资基金采取大宗交易方式减持的,受让方在受让后六个月内,不得转让其受让的股份。
为提高大宗交易方式下受让方的积极性,本次新修订的《上交所创投基金减持细则》和《深交所创投基金减持细则》中,均取消了大宗交易方式下减持受让方的锁定期六个月的限制。
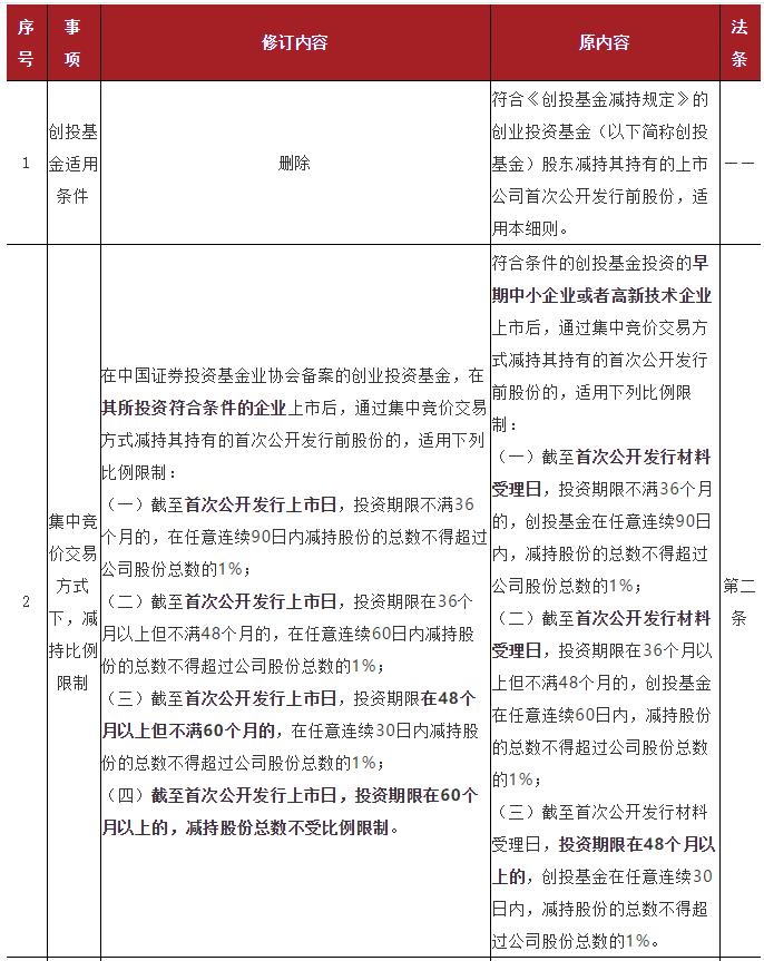
(三) 取消投资期限在五年以上的创业投资基金减持限制
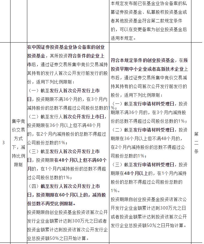
原《创投基金减持规定》根据创业投资基金的投资期限,通过区分“不满36个月”、“36个月以上但不满48个月”以及“48个月以上”的期限分别设定了不同的减持限制。为鼓励真正从事长期投资的基金更为便捷地退出,从而实现再投资,本次修订对投资期限达60个月(即5年)以上的创业投资基金,锁定期满后不再限制减持比例,加大了对专注于长期投资的基金优惠力度,更好体现差异化扶持和引导。
(四) 合理调整投资期限计算方式
在计算创业投资基金的投资期限时,本次修订将投资期限截至时点,由“发行申请材料受理日”修改为“发行人首次公开发行日”。根据目前证监会对拟上市公司发行审核的速度,“发行申请材料受理日”与“发行人首次公开发行日”之间,短则以月计算,长则几年。投资期限截至时点的调整,无疑增加了《创投基金减持规定》第二条规定的“投资期限”,根据调整后的“投资期限”长短来适用不同期限的减持限制,将加快创业投资基金在被投资企业上市之后的减持节奏。
(五) 允许私募股权投资基金参照适用创业投资基金的减持规定
根据原《创投基金减持规定》,已在基金业协会备案的私募证券投资基金、私募股权投资基金或者其他投资基金即使符合原《创投基金减持规定》的适用条件,需要在变更备案为创业投资基金后方能适用该规定。本次修订明确允许在基金业协会备案的私募股权投资基金可以直接参照适用本规定,不再需要变更备案为创业投资基金,扩大了适用主体的范围,刺激创业投资基金外的其他类型的私募股权投资基金参与创业创新投资,同时有助于引导私募投资基金关注长期投资以及价值投资。
三、本次修订的意义
本次修订从放宽创业投资基金的适用范围、放松创业投资基金的减持要求、取消大宗交易减持受让方锁定期限制、调整投资期限的计算截至时点等方面进一步松绑了创业投资基金的原有退出机制,促进了创业投资基金“投资-退出-再投资”的良性循环,有利于鼓励创业投资基金的投资,更好地发挥创业投资对于支持中小企业、科创企业创业创新的作用。
附:本次修订主要修订内容对照表
(一)《创投基金减持规定》



(二)《深交所创投基金减持细则》


(三)《上交所创投基金减持细则》


