本文由复星恒利证券有限公司研究部出品

本篇从植发行业过去20年注册企业数量(尤其2016年以后),分析中小单体植发是否有加速涌入情况;以及从准入门槛、医护培训、单店盈利、投资回收等多个方面,进行跨消费医疗赛道对比(眼科/牙科/医美/辅助生殖),供投资人对植发龙头未来扩店发展及估值提供参考。
植发企业注册数复盘:新增植发2016年起开始入场,但医生创业案例&单体植发倒闭现象双双低于预期。
(1)过去20年累计注册在营植发企业共计81家,期间累计注销仅6家,中小植发创业破产情况低于预期。(2)前5家分别为雍禾/碧莲盛/大麦/丝倍梵/新生,2016~19年为大型植发企业进场高峰。(3)资深医生创业加速中小型植发企业进场,单体植发机构市占率或从目前45.6%降至30~40%,行业内的竞争和市占率的提升更多或在四大植发龙头之间出现。
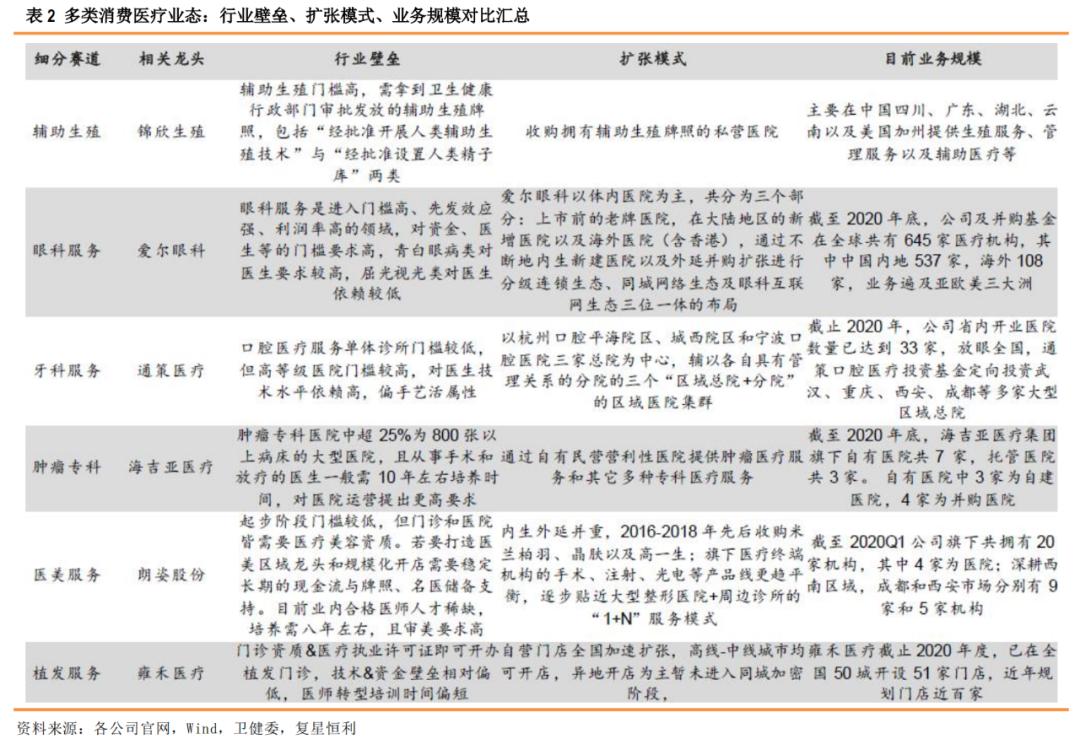
跨消费医疗赛道对比:低门槛+易培训+快回收为植发赛道特点,对应龙头未来3-5年更容易加速扩张;但眼科/牙科/医美等龙头品牌护城河更稳固。
(1)植发机构门槛为跨消费医疗赛道最低。(2)植发医生多为皮肤科、外科医生转型且高标准化作业培训快(平均4-6个月培训周期)。(3)植发无需大型医疗设备,头部机构可12~14个月现金回本,成熟单店(含总部费用摊销后)估测净利率15~20%。(4)目前龙头已延伸出3条降低获客和塑造品牌路径:雍禾&新生发力养发来降低获客成本和提升复购路径、大麦专注微针打造品牌和产品定位路径、碧莲盛代表互联网精准营销路径。
四大植发龙头对比:雍禾综合实力强,大麦微针效果好、新生养发布局早、碧莲盛线上销售强。
(1)技术对比:雍禾主推LATTICE点阵加密技术、碧莲盛首创NHT不剃发植发技术、大麦专注于微针植发、新生自研3D植发技术。(2)价格对比:雍禾/碧莲盛/新生定价基本一致,仅大麦的微针种眉价格显著高于平均。(3)养发布局:新生提供“植发-养发-护发”一站式服务;雍禾收购史云逊健发,推广馆中馆的“植发+养发”服务;大麦和碧莲盛目前尚未较大规模推广养发业务。(5)布局扩张:雍禾/碧莲盛/大麦均以植发门店快速扩张为主,新生采取植发大店+养发社区小店打法。
市场空间测算:基于米诺地尔中期客群1200万人二阶推算,预计对应植发人数150万人和375亿市场空间。
投资建议:建议重点关注计划赴港上市的植发龙头雍禾医疗,以及未上市标的:新生植发、大麦微针植发、碧莲盛。
风险因素
植发准入政策影响风险;植发行业价格定价监管风险;疫情恢复不及预期风险;植发安全卫生事件影响风险;行业价格竞争加剧风险。
▍1. 多种消费医疗业态对比,植发龙头格局将走向何方?
1.1 存量脱发率提升+每年新增人口补给,国内植发潜力大已成共识
快节奏社会下,国内存量人群脱发率预计仍将提升。植发原理为将后枕区域高质量毛囊提取并移植至裸露或毛发稀疏的头皮区域,是一种从根本上解决秃顶、脱发、发际线不美观等问题的美容外科手术,也被应用于眉毛、睫毛、胡须、鬓角等毛发的再造。伴随人们生活方式的改变,在作息不规律、压力大、饮食不健康等多重因素共同作用下,脱发呈现年轻化趋势,植发需求快速增长。在中国,脱发人群数量庞大,卫健委调查显示,2020年中国脱发人口超过2.5亿人。我国脱发人口虽众多,植发市场整体渗透率仍偏低(目前中国脱发人数占比约17.8%;日本在亚洲各国中脱发率第一,占比26.8%;美国/英国/德国的脱发率分别达39.0%/39.2%/41.2%)。考虑未来社会竞争压力大+职工加班现象普遍,以及对标均为东亚人种的邻国日本,在进入发达经济状态下的脱发率,预计未来国内脱发人口占比仍将进一步提升。


1.2 企业注册数:新增植发2016年起入场,小店2018年起逐步增多
植发是一个需求潜力良好的消费医疗赛道(市场一致认同该观点),但植发相比眼科、牙科、综合整形医院,在初期投资金额和对运营及医生的要求而言,都相对更低,市场仍较为担心竞争格局问题。 对此,我们将植发企业拆分为增量和存量,对两部分的竞争格局分别进行分析。
1)现有植发企业现状: 主业含植发业务的数量估测约81家,过去20年中注销数量仅6家,因经营不良而导致破产的植发机构数量有限。

2)每年新增植发数量拆分:新增植发2016年起开始入场,但医生创业案例&单体植发倒闭现象双双低于预期。 ①每年新增数量来看:通过对筛选和去重后的81家在运营企业进场数量来看,发现在2016年植发行业红利兴起后,新增注册的植发企业数量确实迎来了显著的增加,2016-21年合计新增76家(2016-2021年分别新增6家/7家/25家/11家/18家/9家),占存量总家数94%;②分拆企业来看:我们按照注册资本金额划分为3类:注册资本≥500万元、100万≤注册资本<500万元、注册资本<100万元。其中,2018-20年开始100~500万注册资本的企业,以及2020年注册资本低于100万以下的企业开始较显著增加。因此对于医生单独创业的现象,我们认为在行业内今年有发生但仍属于少数,因此,行业的植发门店新增量仍是以品牌连锁的植发机构为主。


3)存量植发龙头竞争: 根据弗若斯特沙利文的统计来看,2020年全国民企连锁植发机构的市占率为23.9%;其中,雍禾/碧莲盛/大麦/新生的市占率分别为10.5%/5.3%/4.5%/3.6%,合计市占率达23.9%。虽近年来单体及新的植发企业有加速进入的趋势(根据雍禾招股书显示,占据了植发市场的45.60%份额),而资本助力雍禾加速展店,新生植发则利用植发大店&养发社区店的打法同样实现加速开店,单体植发门店在营销费用、持续获客等因素上相比品牌龙头相对不占优(具体我们在章节1.3中详细阐述),预计后续仍会占据30%~40%的份额,但植发行业内的竞争或更多走向存量的品牌龙头竞争。
1.3 植发参与主体:公立&单体占比预计下滑,连锁&医美机构占比提升
目前行业内主要有四类玩家:①全国民营连锁植发机构,如碧莲盛、新生植发、雍禾植发及大麦等;②民营非连锁植发机构,如恒博等;③公立医院植发科,如上海长征医院、西南医院等均有开设;④美容机构植发部门,如伊美尔、美莱和艺星。根据弗若斯特沙利文,2020年植发市场份额第一名为民营非连锁植发机构,占比45.6%;其次为全国民营连锁植发机构,占比23.9%;第三为美容机构植发部门,占比15.7%;第四为公立医院植发科,占比14.8%。


1)单体植发机构:小诊所模式在医生明星化下或更多出现,但受销售费用推广限制持续做大较难,未来市占率预计或降至30~40%。 ①植发服务项目经验为重而非偏重个体技术、审美。在脱发患者初次了解植发机构时,植发人群更关注机构的背景以及权威性而非医生个体IP,植发机构消费者普遍认为机构医生的经验更为重要。未来不免会出现少量大型机构的明星植发医生,自主创业开设个体精品诊所的情况,但我们认为,个体IP形象辐射能力和半径有限,难以支撑复购率较低的植发单体专科诊所,局限于“小而美”路线难以形成规模化效应。②植发以单次消费为主,仅靠植发业务的机构较难获得复购,因此专科植发诊所的营销销售费用也往往偏高,以雍禾医疗为例,营销费用率高达47.6%,通过大量广告投放引流获取客户群体。在渗透率偏低且市场需求教育的初阶植发市场,个体精品诊所资金实力有限营销难度大,相比连锁诊所更难实现持续做大(对于单城市而言,我们草根调研下来,估测每年需要100万以上的营销推广费,才能获得较好的持续植发客户流量)。③未来3-5年后,随着入局者渐多,可能出现降价营销的现象,而植发医生个体服务产能有限,且无附属的养发业务或品牌影响力为自己实现低成本引流和获客,后续在行业成熟后,个体植发商户能否保持长期稳健的盈利能力或仍存在不确定性。

2)医美医院:植发科室偏重美学需求,多以自身医美客群为基础进行引流,未来在植发市占率预计持平现有的16%或微增。 综合型医美医院注重综合竞争力打造,进行多种类美学项目全面覆盖。以美莱、艺星及为代表的大型医美连锁综合体医院近年来将科室从手术整形科、无创科向齿科及植发科等细分科室拓展,对高阶细分求美诉求进行跟进覆盖。然而医美医院普遍营销费用占比高,获客成本高,手术类项目更加追求时效和坪效。例如动辄上万元的面部整形手术耗时可能1-2小时,而市场客均价两万五左右的普通植发项目耗时5小时左右。相比而言,植发项目将为综合体医院承接但不会受到重点发展(若重点发展,需投放广告营销或提升渠道返点,利润效益比而言并非最优)。考虑到医美行业未来自身求美客户人数仍在持续增多,未来医美机构植发科室规模有望持续上升,或大致将与植发行业发展未来5年CAGR20~23%持平。因此综合来看,我们预计医美机构的植发业务市占率未来将与现有的16%市占率基本持平或少许微增。
相比刚需植发项目,医美医院的植发手术更偏重于女性为主的毛发美学修饰。 医美医院消费者客户画像相比于植发机构整体的人群画像,女性人群占比偏高,且对求美细节的要求更高,更偏重于发际线美观改善、美人尖种植、眉毛种植等进阶植发项目,特点为毛囊移植数量少但平均单价更高,且部分较多为一口价形式。由于医美医院的植发科室一般不会过多投放专项的植发营销及渠道费用,因此毛囊移植数量较少的女性消费者,同样能较好覆盖医美医院的经营成本。

3)公立医院:植发业务出现较早,需求大,但供给有限难以放量,目前市占率14.8%,未来或仍将持续下降。 我国规模型的植发机构最早出现在公立医院。20世纪90年代,部分公立医院,如南方医科大学南方医院、上海交通大学附属第九人民医院等,已成立植发科室,远早于连锁植发龙头。尽管公立医院植发业务出现早,但后续发展缓慢,目前市场份额在四类机构中占比最低。原因主要有:①医生资源有限但植发项目耗时长强度大。手术中基本为重复性动作,全程耗时5小时以上,工作强度极大。这使得公立医院有限的资源可接收客户数量十分有限。②与大型公立医院主要发展重心有偏差,专业医师供给难以放量。除北京八大处、上海九院外,大多数公立医院的发展重心仍为尽可能满足社会基础医疗服务需求,植发科室更多为消费医疗属性,其医学权重与重要性在大型公立医院中相对偏低,科室医师人数等供给难以满足市场需求。

4)民营连锁:资本助力下头部积极扩店,市占率或从目前23.9%提升至30%+。 头部民营连锁植发机构,雍禾、新生、大麦、碧莲盛均积极拓店,门店数量分别为51家、43家、32家、32家,分布遍及全国,以华东华南为主。尾部小型连锁植发机构,门店数量均在10家以下,与头部品牌在全国扩张和品牌力上存在一定差距,并且门店分布多集中在单一区域,未能延伸至全国城市触达更多消费者。因此,头部植发品牌拥有植发门店模型跑通+专业养发业务支持+资本助力三维推动,我们预计头部企业为主的连锁植发市占率未来或将持续提升至30%+。

养发已成连锁植发龙头核心布局业务,有望实现顾客引流、发展复购、丰富收入结构等多方面作用。头部连锁植发机构呈业务多元化趋势,从植发业务延伸拓展至植发+养护固发服务,满足客户的多样化需求,提升客户数量和回购率。 以雍禾植发为例,旗下服务已形成“诊断、治疗、养固、植发、假发”于一体的一站式医学毛发管理服务体系,囊括脱发门诊、药物治疗、史云逊健发中心、雍禾植发和哈发达假发研发生产中心等部门。由于医疗养固服务类型多样,能满足不同脱发阶段的患者,因此其具有相当数量的*在用潜**户。在机构的到店客户中,目前仍有较多脱发人群无法接受植发手术项目,或者由于个人原因选择非手术类项目,尝试更为保守的方式解决脱发问题,可见多元化毛发管理能有效提升到店术前客户转化率。同时,养固发服务通常需要一个及以上疗程方可见效,再搭配推销日化产品(如防脱精华、防脱洗发水等),可持续带给机构多样化收入,每个套餐在1-2万元。以行业龙头雍禾医疗为例,旗下的养固服务收入占比近年来逐渐提升,2020年医疗养固服务登记患者人数达59122人,人均消费由上年的1759元提升至3606元,复购率由15.6%提升至28.9%。综上,养固发项目具有高客单价与高复购率的特点。

1.4 跨消费医疗赛道对比,探讨植发模式与趋势
1.4.1 横向对比眼科/牙科/医美,植发模式特点:低门槛、重营销、回收快
植发行业同样作为消费医疗领域的一个细分赛道,相比眼科/牙科/整形医院/轻医美等业态,其高毛利、重营销、回收快等特点突出,但初期投资金额和对专业医护人员的要求相对不高。 以雍禾医疗为例,植发服务和养固发服务毛利率水平优秀,分别为75%和74%,相较医美、眼科项目仍有一定优势。植发项目逐渐实现高阶化(不剃发植发、明星医生IP、微针植发等应用占比提升),推动植发行业的客单价在未来几年内仍有望呈上涨趋势,毛利率有望继续保持稳定乃至上浮。此外,雍禾优质级和雍享服务级客户数占比上升,且美学高溢价项目如植眉、美人尖项目逐渐推广吸引更多高阶求美者。
现阶段雍禾医疗营销推广费用偏高,2020年占总营收30.99%。考虑到现阶段为植发龙头的品牌树立关键期,且营销、行政及研发等大头费用主要由总部筹划统一开支,在未来全国品牌力提升+开店扩张及爬坡成熟+养发业务提供低成本引流的趋势下,预计雍禾植发的单店门店营销费用有望逐步摊薄,扩大利润空间,我们预计公司的整体报表净利率未来或有望从2020年的10%提升至中期的15%。



1)对比一:准入门槛。植发开店需诊所资质即可,资质申请相对容易,为快速全国门店下沉奠定基础。 相比消费医疗其他赛道,植发行业的准入门槛相对较低,诊所资质即可开办,植发机构无需申请医院资质,有助于头部机构在品牌赋能和资本推动下快速布局。而医美机构的准入门槛在各地域不一,其他专科医院亦需该类相关诊所、医院资质,且部分对手术室和病床数量、手术医生等均有对应要求;而门槛较高的辅助生殖行业IVF资质更是“一证难求”,多以并购优质资产方式进行扩张。
2)对比二:医护人员培训周期。植发医生培训周期仅需4~6个月,相比医美&专科医院的员工供给更快且更充足。 植发医生多为皮肤科、外科医生转型且高标准化作业培训快,部分植发机构在种发环节同样采用护士种植,整体从植发初期的相关学习到上岗作业行业平均需4~6个月即可,而正规医美机构医生需要数年时间去对美感和细分技术进行掌握,辅助生殖科、肿瘤科医生更是需要多年学术+临床经验背书。标准化的员工培训体制为植发机构快速扩张提供了人员支撑。


3)对比三:盈利情况&投资回收期。植发无需大型医疗设备,单店投资估测约400万资产,头部机构可14个月现金回本,相比消费医疗领域内3~4年回本更适合快速扩张。 ①初期投资小:植发诊所新开门店平均面积多在1500~2000平米,初始投资额在400~500万元左右,而齿科、眼科诊所成本偏高,动辄上千万。雍禾为例,根据公司招股书,后续计划新开的大量门店面积约在2000平左右,而综合医美医院和眼科医院通常配备多个科室,门店面积逾万平。此外,在医疗设备方面,相比于医美服务机构各类动辄数十万的仪器设备,植发机构门店高价设备需求偏小,植发手术所需的毛囊检测仪、微针耗材等器械总体而言置备成本偏低。②回收爬坡短:植发头部机构以雍禾医疗为例,其单店平均实现收支平衡期约3个月,平均现金投资回收期约为14个月,相比整个消费医疗赛道处于领先水平。分业态来看,综合医美医院的初期投资较高,轻医美诊所赛道中的部分机构已处于相对激烈的价格竞争状态,头部品牌力良好的医美机构一般需3~4年左右实现门店投资的现金回收,若品牌力不足的初创医美机构,预计实现回收成本周期或更久。眼科、齿科初期投入较高亦导致回收期较长,一般从新开店到盈亏平衡需1~2年,且另需时间爬坡至成熟,并在成熟状态后,估计需10~14个月可以回本(对此,头部连锁品牌企业,多采用体外孵化注入的模式,实现门店扩张);若需实现快速扩张,对企业资金上均有较高要求,一定程度对拟布局该赛道的中小企业形成了资金壁垒。

1.4.2不同消费医疗对植发借鉴:展店&下沉为共同点,品牌&复购为方向
1)连锁发展红利为各消费医疗赛道共同点,专科诊所可复制性高于综合体医院。 相比医美整形机构,植发/齿科/眼科等专科诊所更易凭借标准化流程、标准化医师操作进行规模性复制扩张,总体而言,受医生个体IP力量和非标审美差异影响甚微。①专业诊所:资产模式上总体相对偏轻,基本只需配备某一科专业设备与床位等。因此专科医院/诊所的数量快速增加:2010-2019年我国口腔专科医院复合增长率达20%;爱尔眼科在内部孵化和外部并购的双重驱动下,旗下医疗机构在2019年、2020年分别新增157家、55家。②医美医院&综合*服务性**医院:普遍科室全面人员庞杂,各类紧致提升、溶脂塑身等仪器设备购买、更新、养护成本不菲,属于重资产模式,异地扩张对牌照、人力、物力资源及品牌力量的要求门槛都较高。以朗姿股份医美事业为例,以轻医美扩张为主的综合体医院将深耕区域市场。朗姿旗下兼具连锁轻医美诊所和综合体医院。其连锁品牌晶肤聚焦皮肤科轻医美,复制速度快+标准化程度高+合伙人制度完善等因素保障未来拓张,量变到质变积累中逐渐形成口碑品牌效应。而综合体医院以异地收购本地扩张为主,旗下成都米兰柏羽和西安高一生各成一派,打造当地高端调性龙头品牌。
2)植发异地扩张多采用“一城一店”,眼科/牙科龙头为“一城多店”。 ①眼科展店模式:以国内消费医疗标杆企业爱尔眼科为例,是具有中国及全球范围医院规模和医疗能力的眼科医疗集团,在中国内地、欧洲、东南亚拥有3家上市公司。资本加速其境内分级连锁扩张与境外优质资产收购,目前其眼科医院及中心数量达600余家,其中,中国内地500余家、中国香港7家、美国1家、欧洲80余家,东南亚12家,中国内地年门诊量超1000万人次。爱尔眼科在国内注重同城网络生态的建设,具有“同城加密”的扩张特点。以长沙为例,已形成“一城四院六门诊部”的架构,探索推行了“基层首诊、急慢分治、双向转诊、上下联动”的分级诊疗模式。②牙科展店模式:以浙江省内Top1的口腔医疗服务龙头通策医疗为例,在总院发展成规模后,目前主要关注省内已有分院持续发展、新增分院持续扩张,仅在杭州市内便拥有15家医院,远期才会将扩张重点移至省外异地。③植发龙头扩张模式:雍禾植发截止招股书日期已在国内的50个城市经营51家医疗机构,为中国最大及覆盖面最广的连锁植发医疗机构。植发需求相比牙科、眼科需求更为细分和小众,相比于可同城加密的高频专科诊所,植发龙头企业往往采用“异地扩张,同城一店”的模式,在全国范围内铺开抢占植发新兴市场高地(除杭州已开2家店,其余城市均为1家门店)。根据雍禾在招股书中表明,2021-2022装修中门店与规划开店数量达17家,未来几年门店总量预期将达近百家。
3)门店下沉为多家消费医疗龙头布局重点,各家均争取成为对应领域的领军品牌。 ①爱尔眼科:分级连锁下沉至县级,由于基层地区医疗水平落后较多,存在大量常见眼科诊疗需求尚未被满足;②美年健康:亦积极抢占竞争尚不充分的三四线蓝海体检市场,继续推进渠道下沉;③海吉亚:定位“农村包围城市”路线,深耕三四线城市放疗市场,从菏泽、单县、沧州等地出发,承接回乡就医需求。④雍禾植发:成立于北京而遍布全国省会及地级市,在重点省份广东、江苏、福建、浙江及山东已进行重点区域加密规划。以广东省为例,自2013年第一家雍禾植发机构于广州设立后,公司已扩展到其他八个城市,其中包括中山、湛江及惠州等地级中线城市。根据Frost&Sullivan调查,雍禾已成为广东省当地最大连锁植发医疗机构。植发需求存在于各层级城市,中低线城市市场大多处于尚未被发掘教育的空白初期阶段。拥有品牌背书、标准化规范及技术支撑的连锁龙头专科有望在资本助推下快速抢占下沉市场,成为当地标杆型领军植发品牌。
4)轻医美高粘性&高复购属性突出,植发机构可发力养发业务实现顾客复购及提升植发效果。 医美行业本身高粘性高复购属性突出,尤其体现在轻医美产品上。轻医美项目以活性材料注射和光电项目为主,维持效果相对偏短。多数人一旦体验过自我容貌上升至更好的状态,就很难接受药物代谢之后状态退回至从前。而植发市场多为一次性手术,术后可保持时间较长,行业本身的复购率较低。但从消费者的动机和信任背书来看,如果植发机构发展养发业务,不论是在植发前对头皮的护理还是植发后的养护,消费者在该门店植发后对其品牌附属的专业养发业务接受度与好感度均较显著提升,因此发力养发业务可在后续进一步提升顾客的植发效果和带来门店复购。随着植发机构联合线上平台推进消费者教育,大众护发意识将整体觉醒,养发固发市场将会被更多消费者接受。
5)线上线下全渠道积极营销获客。 齿科、眼科、辅助生殖等专科医院由于市场发展较为成熟、品牌力较强、专业化程度更高等原因,销售费用率相对较低;而尚处在发展初期的植发赛道在销售与营销上投入更大,需在品牌力建设和消费者教育上花更多功夫。线下渠道主要包括机场、高铁、户外公交站牌、分众传媒的电梯广告等,消费者常常会由线下广告受到启发,转向线上深入了解。线上渠道如今已成为消费医疗进行消费者教育的主要阵地,抖音、小红书、微博等新媒体KOL的带货传播以及美团、百度、知乎给予的机构或知识推荐都给各细分赛道带来巨大流量。此外,医美赛道还拥有以“新氧App”为代表的垂直型O2O线上平台,线上服务市场规模近年迎来爆发式增长。根据新氧招股书,2018年线上医美服务机构总收入为12.74亿元,2014年-2018年的年度复合增长率高达110.8%,预计2023年扩容至126.13亿元,并由此吸引了更多嗅觉灵敏的电商龙头入局,共同开发直播、科普、安利、卖货等一条龙服务。
▍2. 四大植发龙头对比,推演连锁型植发市场竞争格局
当前国内连锁型植发机构已出现雍禾、碧莲盛、大麦、新生等四大龙头企业,根据雍禾招股说明书披露,2020年四家机构的市场占有率分别为10.5%、5.3%、4.5%、3.6%,累计占比达23.9%。本篇作为植发系列第二篇,我们在章节二中对四大植发机构的发展沿革、股东管理层、营销投入、技术特点、医疗服务及布局版图等多维度进行细化分析,比较各龙头企业优劣势,推演植发竞争格局变迁。


2.1 股权穿透:雍禾碧莲盛引入资本加速布局,大麦医生专业发力技术
2.1.1. 知往鉴今:植发技术迭代驱动行业普及,四大龙头引领技术发展
雍禾植发: 创始人张玉先生1985年出生,2005年进入植发领域,并在2010年建立雍禾品牌。同年雍禾制定植发行业标准,成为中国首家获得ISO认证的植发医疗服务提供商。公司于2014年推出5项担保服务,保障患者术前术后权利,同时开始直播植发过程,推进提高行业透明度。2017年雍禾获得CYH以及磐茂上海投资,同期公司引入“雍享”高端服务提供个性化植发医疗服务。2018年张玉担任毛发医学与头皮健康管理学组副组长。2019年雍禾推出医生三透明保证,倡导行业诚信。2020年与平安保险进行战略合作,推出业内首款植发保险,截止至公司招股书发布日期,公司已经在全国范围内开设51家院部。
碧莲盛植发: 创始人于1997年创立植发中心,并于2005年在北京开设首家门店;公司在2008年参加世界植发大会,并在之后的13年内每年都参加,成为行业唯一一家参与世界植发大会的机构,并成为公司的核心营销点;2010年推出SHT无痕微针植发技术,为碧莲盛首个自主研发的成熟植发技术,后续在此技术基础上陆续研发BHT、AFHT技术;2018年公司获华盖资本5亿战略投资,公司扩张速度加快;在2019年直营连锁店突破30家;2020年碧莲盛发布不剃发植发技术(NHT),确立植发技术第五次迭代升级。
大麦植发: 首家植发机构开设于1997年,并于同年引入FUT技术,2001年起开始运用双层解压技术,于2002年停止使用FUT技术;2006年从国外引入微针植发技术,在后续陆续进行5次自主更新升级,在国内植发行业处于领头地位;2016年在资本进入市场后,公司领头地位逐渐被雍禾、碧莲盛等赶超;2018年公司在美国芝加哥开设首家海外植发机构;2019年后公司名由原本“科发源”植发更改为“大麦”植发,启动品牌升级战略,增加消费者辨识度。
新生植发: 成立于2001年,同年引进FUT技术;2011年公司引入TDDP技术,并自主研发出新生TDDP养种植体系;公司于2017年引入两台ARTAS植发机器人;2019年新生植发发布3D植发技术,目前仍为行业内前沿水准。
四大龙头植发机构基本在2000年前后成立,20年发展之路见证植发市场从幼稚走向高速发展,随之而来的是技术的进步、渗透率提升、市场空间扩容。

植发需求刚性,但现阶段市场渗透率仍较低。 根据弗若斯特沙利文报告显示,2020年植发市场规模为134亿元,以2.5万元客单价计算,植发人群仅53.6万人次,2.5亿脱发人次中的渗透率仅0.21%,2030年756亿的市场规模对应的渗透率仅为1.21%,渗透率仍较低。我们认为市场渗透率不高的原因主要有以下几点:(1)统计口径上,脱发人群对脱发一到七级的人群进行全覆盖,而轻微脱发人群对固发、养发需求较弱,植发需求几近于零;(2)消费能力上,植发客单价平均可达2.5万元,2020年我国城镇居民人均可支配收入仅4.4万元,草根调研显示,某头部养发机构固发单次价格在200-1200元不等,考虑植发后的养发及固发支出,脱发人群对植发的可负担能力较低;(3)植发可行性上,植发的术后修复、头皮留疤等情况对脱发人群的正常工作生活产生一定的影响,同时植发行业存在信息不对称,降低消费者的植发积极性。
技术迭代引领行业升级,提高技术壁垒。 植发技术自进入中国市场出现了5次迭代升级,根据《毛发移植团体规范标准》,五次迭代技术分别为FUT、镊子种植、种植笔、即插即种、不剃发植发。现阶段在不剃发植发技术上做得比较领先的机构为碧莲盛,其他品牌也有不剃发植发技术,但大多需要部分剃发,未来消费者对于植发服务技术的诉求会越来越高,从过去只要能够长出头发逐渐升级为要求手术无痛无痕,再到无需剃发完全不会影响术后形象,只有技术不断迭代升级才能满足日益增长的消费者需求,而且不仅要满足已经产生的需求,还要走在消费者之前,才能引领行业进步。未来随着消费者的支付能力逐渐提升,其对于植发的需求不局限于达到生发效果,生活水平提高也催生了创口更小、痛感更轻微、恢复更快、减少术后尴尬等需求,未来植发技术将持续根据消费者痛点进行技术改良升级,催化行业持续发展。
2.1.2 四大龙头仍处发展关键期,资本入局加速门店+品牌+团队建设
股权结构来看,资本入局助力雍禾及碧莲盛实现弯道超车。 2017年6月,CYH及磐茂上海均以3312.5万元认购6.625%的新增注册资本,雍禾在国内业务由子公司北京海游友进行,注册资本由1000万提升至1176万,对应公司估值为5亿元;2017年10月,CYH及磐茂上海以1.09亿对价获得19.875%股权,对应估值达到5.5亿,彼时CYH及磐茂上海的持股比例均为26.5%,穿透后CYH及磐茂上海均为中信产业基金全资持有。2021年4月,雍禾估值为14.77亿元。雍禾IPO拟发行20%的总股本,上市后中信穿透持股比例为34.54%,位列公司第一大股东,而创始人张玉的穿透持股为34.13%。碧莲盛2019年获得华盖资本5亿元的战略融资,成为当时华盖资本对医美细分领域最大的战略投资。2017年后雍禾和碧莲盛相继获得投资,两家机构迅速利用资本加速推进品牌建设、机构扩张等一系列动作,逐步占稳行业领头地位。我们认为在植发行业竞争格局尚未完全稳定,雍禾及碧莲盛凭借资本及背后的相关资源,实现了行业内的弯道超车。
中信为雍禾带来人才、业务及产业三大赋能。 中信产业全方位布局毛发市场,2013年中信产业基金控股的美丽田园收购史云逊,2014年入股国内最大的头发养护品牌丝域养发,2017年入股雍禾医疗,打通毛发市场“养发-固发-植发”闭环。中信的布局对雍禾带来多方面的赋能:
● 人才升级, 翟峰及耿嘉琦自2021年6月1日起调任为雍禾的非执行董事,翟峰任北京磐茂董事总经理及投资管理部部门负责人,30余年的从业生涯中曾担任陕西旅游、关爱通、光威复材及华联股份董事;耿嘉琦任北京磐茂的投资总监,投资及管理行业超过13年,曾任王府井董事。雍禾在2021年进行股权激励计划,面向高级管理层及公司116名雇员,累计激励股数达300万股。我们认为人才赋能将弥补创始人缺少资本市场经验的不足,带来企业管理增值建议,同时有利于未来收并购业务;
● 业务赋能, 强化对供应商的议价能力及背书,2017年后雍禾加速进行全国布局,2017年底仅22家,截止至招股说明书公告日已布局51家医疗机构,每年平均新开店9家,中信为雍禾提供资金支持;
● 产业布局 ,2017年向美丽田园收购史云逊中国内地业务,2021年向丝域养发收购了显赫植发的香港业务,中信产业基金分别于2013、2014年入股美丽田园及丝域养发,中信对雍禾的加持助力其业务扩张、产业链延伸。

碧莲盛具有医疗事业、互联网及资本三重助力。 创始人尤丽娜毕业于中国中医药大学,2003年开始涉足医美植发领域,其担任中国毛发移植大会执行主席,世界植发协会正式会员,董事长对技术的注重决定了企业的基因,区别于其他植发机构,碧莲盛重视技术而非营销,实业医疗为第一重助力。刘争曾创办中国第一本电子竞技杂志,先后担任《电子竞技》、《电竞中国》主编,培养了大批媒体人才,2009年加盟金山软件,2010年担任碧莲盛总经理,企业查询数据显示,刘争穿透持股44.55%,他提出采用大数据体系和O2O融合体系,为客户提供一对一专业服务,互联网加持为第二重助力。华盖医疗基金将利用产业和资本优势,为碧莲盛提供战略支持、管理提升、资本运作、行业整合等全方位增值服务,穿透后华盖持股比例为25.89%,碧莲盛获资本的助力和加持。

大麦植发深耕植发技术研发,创始人科班出身。 大麦植发共同创始人之一李兴东先生从临床医学专业毕业后便进入公立医院整形科工作,于1997年与李济林共同创立大麦植发前身科发源后积极引进新技术,早年创业时期亲自进行植发手术时间长达10年,总计种植2000万个毛囊,植发经验丰富,成为头部植发机构中唯一一位拥有丰富实践经验的创始人。此外,李兴东牵头成立植发行业协会,两次受邀在世界植发大会上进行演讲,被评为牛津学术联合会名誉教授,受邀参与“冷冻毛囊克隆”科研组,编著《头面部毛发美学种植与文饰》、《脱发·护发·植发》等学术书籍,打造创始人在植发领域的权威性和专业性。李兴东穿透后的持股比例为22.22%,另一位共同创始人李济林拥有公司50.80%股权,为公司最大股东,拥有实际控股权,同时李济林也担任丝康源(北京)投资管理有限公司、深圳微尚源企业管理有限公司法定代表人、以及多家大麦植发相关公司的股东和高管,李兴东拥有专业技术,而李济林可带来资本上优势。大麦植发在技术培训方面较为领先,但在资本结构上外部资本持股比例较少,未来或不排除对接更多资本机构助力,实现加速企业发展。

新生植发较早推出植发、养发、护理三位一体理念。 新生植发股权结构单一,由三位主要股东控制,创始人林凤飞拥有30%股权。新生植发没有选择主打传统的技术路径,转而在头皮护理、养发方向涉足,围绕整个头顶各方面开展服务。

2.2 品牌建设:营销投放初期建立品牌,技术提升方能行稳致远
行业营销费用率30%-40%,线上渠道占主导。植发行业综合营销成本占比达30%-40%,且线上的营销成本略高于线下。 用户获取信息渠道主要依赖于搜索引擎,当下随着小红书、抖音等平台的普及,有利于对消费者进行植发教育,整体来看线上营销定位精准人群,转化率较高,艾瑞咨询数据统计,线上广告投入占植发机构总投入的70%左右,其中搜索类网站占比达60%。线下广告投放包括品牌类和转化类广告,车体广告、电梯广告主打效果,在消费者心中产品对植发机构的认知,而车厢内的广告通过消费者停留时间的增加,主打消费者的转化,曝光人群较广,有利于提升品牌的知名度。
雍禾2020年营销费用率达48%,行业初期教育阶段,营销投放行业领先。 植发需求普遍存在,但渗透率和市场认知仍较为欠缺。公司大力投资营销树立品牌,同时帮助市场更好认知和培育相关需求,根据招股说明书,2018-2020年度公司营销费用率分别为49.6%、53.1%、47.6%,其中2020年的营销与推广开支占销售费用的65.12%,即总收入的30.99%,费用率在行业中处于领先。公司前五大服务供应商来看,营销渠道近年来亦呈现精细化和多元化趋势,从单一搜索引擎推广转向社区推广和社交媒体,针对性聚焦*在用潜**户发力,适应当前消费者信息汲取渠道转变趋势,而提升营销效率巩固龙头地位。

头部植发机构对待营销态度分化,碧莲盛及大麦注重技术提升。 碧莲盛成立初期便坚持提升临床技术和产品质量,定期参与世界植发大会进行技术研讨。公司两大高管尤丽娜及刘争分别负责运营及营销环节,刘争曾在戴尔及金山担任营销工作,两位高管打造了“互联网+医疗”模式,当莆田系仍靠巨额广告费垄断百度竞价和线下广告时,碧莲盛已开始通过公众号积累客户,并在微博、知乎进行广告投放,积累KOC。公司擅长互联网内容运营,明确用户画像,并制定线上与线下相结合的获客路径,完成用户教育,提高销售转化,营销成本低于同行。截止至2021年7月,碧莲盛微博已有54万粉丝,微博话题达2956万,高于雍禾植发的7万粉丝、463万阅读量。大麦的创始人从植发医生起家,以技术和医生为基本盘,坚持技术驱动发展路径,营销投入位于行业中游。
行业的竞争格局尚未稳固,各植发机构通过营销投入进行消费者教育及品牌教育,根据弗若斯特沙利文报告显示,2020-2025年植发行业的复合增速达23.0%,我们认为未来行业内的营销投放将维持高位水平。未来消费者对于头发种植的信任度将提高,对于消费者的教育成果将逐步显现,增加潜在客群,头部品牌凭借资金、资质、医师数量等优势,品牌知名度将逐渐提升,随着规模的扩大,各地的植发机构将共享总部的品牌投放,头部机构的营销费用率有边际下降的空间,但为了打造品牌形象,下行空间有限。随着消费者日益理性,看到广告后会搜集资料辅助决策,同时头部植发机构通过在公众号发布科普文章,完成了消费者教育到消费者转化的闭环,消费者教育升维,对植发效果的界定更为明确,背后是企业技术和产品的保证,而非营销驱动。 我们认为营销“是药也是毒”,植发行业加速发展,头部机构通过营销投入抢占市占率,但若仅执着于广告投放而不注重产品和技术的升级,将不利于长期发展。
2.3 技术对比:历经二十载进步曲率基本停滞,龙头植发技术各有千秋
2000年前后植发机构初创,2010年开始逐渐成熟,2016年后行业加速增长。 1)20世纪70年代上海新华医院开始使用大口径换钻方式提取毛囊开展植发手术,标志中国植发行业萌芽的出现。2)1997年至2016年中国植发行业开始逐渐成熟,行业处于初始积累期,植发龙头机构如雍禾植发、科发源植发等均于2000年前后创立,并在十余年间逐渐发展壮大,逐步建立在行业中的领头地位。3)2016年后行业迎来高速发展阶段,随着各类社交媒体的普及以及市场教育的完善,医美行业出现爆发式增长,人们对于外表的重视程度越来越高,植发开始愈发频繁地进入人们视野,也逐渐被纳入医美消费群体的考量范围,更多人开始接受植发作为根治脱发问题的有效手段。

植发技术推动行业快速普及,龙头植发连锁机构引领技术发展路径。 1997年中国第一家毛发移植中心引入了minimicro技术,迈出了植发技术革新的第一步。2005年植信植发中心成立,成功实施首台FUT手术。2006年雍禾植发开始研究FUE植发技术,于2007年引入中国并自主研发FUE-APL1.0无痕植发技术。2009年雍禾植发与海外专家联合研发出LATTICE点阵加密无痕植发技术,在原有FUE技术上植发创口更小。2019年新生植发自主研发出3D植发技术,通过精密仪器提取分离毛囊,相比于传统植发技术发量增加约20%。植发技术的革新加速了中国植发医疗服务机构发展速度,提升机构的核心竞争力。

我们认为植发行业技术经过二三十年的发展,国内植发机构技术相对成熟,机构间的差别主要在于仪器设备及提取、种植仪器等,而仪器及设备的核心几代更迭,核心围绕取发器械更为精细化,从1.5mm演化至当前的0.6-0.8mm,技术的进步在于减少创口同时增加植发美感。考虑到部分消费者毛囊可达0.6mm,若仪器口径再缩小则不利于毛囊的提取及种植过程, 综合来看,植发行业的技术进步曲率已经基本停滞,技术边际提升空间有限。
相比于营销,技术的投入决定了公司走得多远,着重投入技术研发品牌营收增长虽慢,但行稳可致远。 当前自体毛发移植技术基本成熟,技术层面各品牌无法形成差异化,如果有植发领域未来里程碑式的进步或将颠覆行业的竞争格局,例如“冷冻毛囊克隆技术”,但考虑到该项技术研发仍处于早期,最新进展为2021年2月日本科学家试验鼠身上成功培养干细胞,尚未开展人体临床实验,预计在未来较长时间内毛囊克隆技术都还不能投入市场,自体毛发移植技术在数年内都仍将是市场上主流植发技术手段。
2.3.1 雍禾医疗:持续研发投入、自研多项技术
雍禾: 质量体系促进行业规范化,持续技术提升。公司自成立一直寻求科技突破,目前拥有六项关于创新及技术的发明专利。2018-2020年,公司研发开支分别为781万、887万及1182万元。
● 制定质量体系促进行业逐渐规范化。2010年年底,雍禾制定的《植发技术的研发与技术服务》质量标准体系明确植发的术前毛囊检测、发型设计、术后恢复及护理等操作规范,并通过了国际标准化组织的认证,获得北京协和医院、北京中医药大学等机构数十位业界权威专家认可。
● 自研FUE、LATTICE、UHE等多项技术,技术水平持续提升。2010年,雍禾通过不断累积实践经验,在原有基础之上自主研发了FUE-APL1.0无痕植发技术,是除FUT、FUE外第三个被国际认可的植发技术,并获得了国际ISO认证,被认为是中国植发技术与国际的接轨。2011年,雍禾建立中国首家毛囊干细胞实验室。雍禾植发随后更进一步,自主研发了针对头发稀疏、头顶稀疏、女性植发以及失败修复的LATTICE点阵加密无痕技术,根据亚洲人毛囊特质研发UHE微米级无痕植眉技术,拓展毛发种植综合业务;2017年公司率先引入全球最先进的ARTAS植发机器人。雍禾植发逐渐坚持将技术提升,致力研发可预测消费者喜好及满足客户需求的高质量技术,持续用科技赋能,推动植发技术发展。


2.3.2 碧莲盛:多次参加植发知名会议,坚持技术驱动路径
创始人医药背景出身,多次参加业内会议,构筑专业形象。 创始人尤丽娜女士毕业于中国中医药大学,2003年开始涉足医美植发领域,2005年开立第一家线下门诊部,2010年参与编著的《时尚无痕植发术》获广泛关注。碧莲盛自成立以来取得多项发明专利,是国内唯一一家连续13年参加世界植发大会的植发机构,向世界展示中国植发技术企业,已为近35万发友解决脱发问题,构筑专业形象。2020年参与中国行业影响力品牌峰会,获得植发行业“年度诚信品牌”及“领军人物”称号。
坚持技术驱动路径,不剃发植发技术成重大突破。 从国外引进植发技术,碧莲盛不断研发和更新迭代技术,2007年摒弃传统种植技术,采用微针植发技术,后续推出的技术包括SHT无痕微针、BHT超精细多维高密、AFHT美学培固、PLCHT超精定位毛囊焕活等植发技术。2020年8月14日发布召开NHT植发技术发布会,实现了长发取、长发种,为行业内首家落地“不剃发植发”概念的医疗机构。值得注意的是,NHT技术对于医师有更高的要求,包括眼力、手腕灵活度、年龄、身体素质等方面,碧莲盛要求植发技能达到优秀之后需两年以上培训才可进行NHT植发技术手术,平均来说对应工作5-6年的医生群体。单毛囊收费价格更高,NHT植发目标用户为部分急需植发且购买力强的群体,考虑到该项技术要求严苛,预计行业内的供给相对有限,碧莲盛可凭借该项技术实现行业领先。


2.3.3 大麦植发:专注于微针植发,“用爱发电”,以科技解决头等大事
世界范围内微针技术的发展已超三十年。 植发笔最早在20世纪90年代被发明,大麦医疗2006年将微针植发引入到国内,经过四次的升级改造之后,让微针植发更适合国内发友的头发移植,创始人李兴东在2018年世界植发大会中推荐植发技术,成为首个在世界植发学术会议进行演讲的中国民营医院医生。

大麦与微针植发技术深度*绑捆**,以技术为发展基石。 大麦自2006年引进微针植发技术后,经过14年的不断创新优化,分别于2009年、2010年、2011年、2018年对该技术进行升级改良,并取得相应的国家专利。传统植发最小创面是1.0mm,而微针植发可以做到0.6mm,比传统植发小1/3,毛囊到达深度后,微针会主动退出,不会有任何按压和挤压,大大减小了植发创伤面,因此微针植发的精度、密度会比传统植发更高。微针植发使用的植发笔,可以360度灵活掌控方向,可以让植发后的头发生长方向更为自然。创始人李兴东具有丰富的临床经验,国外出现FUE技术时便率先引入到国内,在大麦植发的运营过程中,确定了以技术为导向的发展宗旨。

坚持“用爱发电”,用科技而非营销来解决“头等大事”。 大麦多次承办中国植发大会,为推动行业标准化做出贡献,公司参与了南方医科大学毛发科研项目“中国人群雄激素源性脱发易感基因的挖掘与数据库构建”。李兴东加入国际毛发行业顶尖科研项目“冷冻毛囊克隆”科研组,即将100个毛囊进行冷冻后培养,可有效解决头发毛囊供给有限的问题,若科研项目获得成功,大麦将最早从中获益。资本助力植发行业快速发展,大麦坚持“用爱发电”,较少进行营销投入,公司创立、行业竞争、未来发展始终以技术为核心,通过新技术的引入及革新,为行业立标。
2.3.4 新生医疗:打造“全方位毛发养护管理体系”,3D植发技术领先
新生医疗打造“植发-养发-固发”闭环服务体系。 公司2011年推出TDDP植养护体系,种植完成后根据专属植发养护方案,辅以专业设备进行医学养护,减少移植后毛发的脱落,提高毛囊存活率。公司于2015年提出并建立了“全方位毛发养护管理体系”,通过各类毛发养护仪器设备、养护产品,为患者打造全方位的毛发养护及头皮健康管理服务,将自己的定位从单纯的植发医院调整为提供“植发-养发-护发”一体化服务的机构。新生通过打造头发生态圈,提高消费者粘性,促进植发人群的转化。
自研3D植发技术,可实现较传统技术发量多20%目标。 新生医疗自成立以来,推出了3D植发技术、微针植发技术、ARTAS机器人植发、Nocut无剃发不开刀植发技术,并且将3D植发技术融入TDDP植养护体系中。主推的3D植发技术以“比传统技术发量多20%”为宣传口号,3D体现在提取、分离、种植这三个步骤中。
● 提取: 采用环钻为拢吸口的提取设备,拢吸口内径0.6MM,对比传统直口环钻内径0.8MM,提取仪器的喇叭口状内钝外锐,提取时皮肤有拉伸过程,提取头移出后,创口皮肤会向内收缩,丢失皮肤量会明显下降15%-20%,提取设备的改进带来3D植发技术较传统提取技术更精密,出毛量多20%。
● 分离: 采用高精度显微分离,避免出现分离时因毛囊过小损伤毛囊的情况。
● 种植: 采用新微针+精微宝石刀种植,运用平行、冠状、垂直等多种扩张方式,提升毛发种植密度。新微针可避免分离后毛囊在传统微针中二次挤压的问题,同时根据动态美学设计使种植头发与原生发生长方向一致;采用精微宝石刀在没有原生发的区域选择精微黑宝石刀扩孔及种植。

2.4 医生履历及植发价格可查,提升行业透明度
2.4.1医生资源为宣传核心,碧莲盛履历可查提升行业透明度
植发医生的可替代性较弱,雍禾植发医生资源充足。 考虑到植发机器人成本较高,且植发速度及植发效果均不及人工,国内尚不存在医生被植发机器人替换的可能性。植发行业相对处于劳动密集型行业,植发相比对医美其他手术,一台植发手术平均完成时间为4、5个小时,医生每台手术的体力消耗较大,因而医生资源基本决定了植发机构的天花板。截止至2020年末,雍禾植发旗下注册医生人数达189人,高于行业第二、第三和第四名机构的医生人数总和,可见公司医生团队庞大实力雄厚。
由于现阶段植发行业技术革新进程曲率趋于平缓,短期内不容易出现技术上的重大突破,可行度较高的“毛囊克隆技术”尚未进入人体临床试验阶段,现有技术难以形成辨识度为品牌塑造助力, 各植发机构未来营销内容势必呈现由植发技术单一内容转向技术与明星医师相结合内容的趋势,宣传医生资质、打造明星医师IP将成为未来行业营销重点,以此来吸引消费者,医生资源的重要性预计逐步提升。

标准化程度较高背景下,植发更依赖于医生经验。 纯医美整形机构较依赖美容医生的审美及技术,消费者倾向于有一定职级、造诣高的资深专家,医美机构多打造明星医生IP。相比之下,植发行业的标准化程度较高,普通医生拥有外科或皮肤科资质后,通过植发机构4-6个月的培训即可担任植发医生,手术流程、设备器械等均为标准化,植发医生的定位偏向于“熟练工”,考虑到医生的资质和经验决定了植发的美观程度如何及创口如何,医生为植发机构的核心资源,相较纯医美项目,植发对明星医生的依赖度较低。
机构间区别在于医生培训体系及运营,社交媒介加速品牌传播。 考虑医生个体极具重要性,如何培育出熟练医生则为运营重点。碧莲盛以做产品的思维提出了“植发标准化”概念,将医生的经验转化为数据和流程化的规律。大麦要求具有执业资格的医生进入后先学习模拟取发,接受公司的培训,三个月后可在指导监督下试取少量毛发,根据效果调整进度和任务量;对于眉毛、胡须等艺术化种植项目,则要求3年以上经验的医生进行手术。大麦李兴东先生坚持以医生为支撑点,医生作为消费者直接的触达点,水平及服务有利于积攒口碑,形成品牌效应。
艾瑞咨询数据显示,2018年有41%的用户通过亲戚朋友了解植发机构,良好体验能够加速品牌扩散速度。 当下社交媒介快速传播,小红书、知乎、微博加速口碑传播,通过手术案例的积累,可真正形成企业的护城河。履历可查或将进一步提升行业透明度,优质医生将成为机构宣传核心。大麦医疗宣称自家医生“严格选聘、严厉考核、严谨审美”;碧莲盛则为“双证齐全、人证合一、履历可查”,基于此碧莲盛披露执业医师编号;雍禾打造多层级的医师团队:普通医生、技术院长及梦之队,在官网上均可查询医生详细信息,进一步增加植发行业的透明度,减少与消费者之间的信息不对称。植发机构提供的服务趋于定制化、高端化,行业内从技术端和设备端的营销转为医生的包装,例如雍禾提出的“雍享梦之队”,从50名最佳主任医生中选出四名梦之队的主任医生,植发经验在10年以上,并择优选择分离师和种植师,根据客户所在地,梦之队可进行全国调动,为客户提供定制化服务。

高透明度增加消费者信任度,行业客诉远低于医美市场。 消费者对医美市场存在惯性认知,认为行业中存在高客诉率及乱象频发现象,植发行业中的产品、操作流程、技术上的标准化程度非常高,以雍禾为例,其2020年有关治疗效果的投诉率仅0.03%,服务相关投诉仅0.04%,侧面反映植发行业客诉及乱象较低,行业规范化程度整体较高。这一现象来自于行业的高透明度,有利于增加消费者信任,正反馈对消费者进行教育,依赖良好的市场形象,未来有望持续提升消费者的信任度,提升消费者渗透率。
2.4.2 服务质量为关注重点,植发协议面面俱到
消费者植发时关注服务质量,关注维度略有分化。 根据艾瑞咨询统计数据显示,术后效果成为消费者选择植发机构最重要的考虑因素,植发作为头发护理的最后一环,消费者在选择植发时会重点考虑成活率和美观度等因素。服务质量、机构实力、医生资质的得分分别为8.4、8.3、8.2,院内环境及价格因素权重较低。在服务质量方面,消费者注重植发过程后的服务,例如可随时联系到医生并咨询情况,提供补种服务等,消费者期望可以得到有差异化的服务,服务质量的提升有利于消费者提高品牌好感度及信任度。

植发机构提供多项协议,保证消费者权益。 植发行业整体高度标准化,术后效果成为消费者的关注重点,最为核心的成活率指标相对可定量化衡量,各个龙头企业基本宣称植发成活率可达95%,同时创口、恢复期基本可衡量,背后是机构的技术及医生经验的综合成果。技术方面,四大龙头的技术营销点略有不同,但核心在于减小种植创面,基本都可达到0.6-1.0mm,医生的供给来源广泛且多有专业医生背书。基于此,服务质量成为各家植发机构发力的一大重点,雍禾植发提供五大保障及三大透明承诺;大麦植发宣称签约种植并采用5S标准化体系,为消费者提供八大保障;新生植发与消费者签署九大协议,保护消费者权益。

雍禾建立三层等级服务体系,以满足患者的多样化需求。 截止招股书最后可行日期,公司提供三级根据医生经验及技能加以区分的植发医疗服务,包括:①普通级服务:针对接受标准植发手术的患者,收取人民币2万元至3万元;②优质级服务:针对院长、主任或副主任进行升级和定制化植发手术的患者,收取3万元至5万元;③贵宾级雍享服务:针对接受由业内知名植发专家进行个性化植发手术的患者,收取逾10万元。

2.4.3龙头同技术价格接近,价格战远期或可能发生,降低获客成本为王道
各公司植发技术路线各有侧重,相同技术价格基本保持在接近水平。 现在市场上被广泛使用的FUE技术在各家植发机构定价基本相当,收费标准均在10-20元之间,雍禾植发主打的FUE技术修复发际线价格为每毛囊单位10元,LATTICE点阵加密技术每毛囊20元;碧莲盛植发际线价格在每毛囊单位12元,发缝加密每毛囊18元;大麦植发的FUE3.0技术每毛囊单位10元,微针植发每毛囊13元;新生植发无痕植发技术每毛囊13.3元。较为新兴的不剃发技术价格在40元以上,雍禾为每毛囊40元,大麦分层和完全不剃发技术分别定价每毛囊16元和58元,新生每毛囊50元,碧莲盛作为首先研发出不剃发技术的机构定价每毛囊60元。可见相同技术下不同品牌间定价基本保持在一定区间内,根据技术优化程度每毛囊定价波动水平在10元左右,如雍禾的点阵加密技术在FUE技术中较为先进,定价达到每毛囊20元,相比于普通FUE高10元,与其他品牌同类产品相比定价也略高。不剃发技术定价为相比于FUE技术定价2-3倍。加大技术研发投入、升级现有技术能够在一定程度上提高定价,带来少量技术溢价,但只有研发本质上差异的新技术才能更大幅度提高产品服务价格。
非头发类别的植发手术单次手术价格固定,养发固发服务种类较少。 眉毛、胡须类植发更多满足医美需求,消费者对于术后造型有要求,需要医生根据客户自身条件进行设计,但相比头部植发需要毛囊较少,手术时间相对短,利润率更高。大麦植发的微针种植眉毛技术更符合眉毛部位需要精密操作以及消费者对于无痕的需求,定价高于其他三个品牌。未来医疗养固服务市场收入占比将会持续攀升,现阶段雍禾植发的养固服务种类最多,有高端定价服务,其他三家机构的养固服务内容丰富度有待提高,公司未来可以加大养固方向投入,通过养发护发服务也能吸引更多消费者进店,增大后续植发转化率。

当前的价格有提升空间但有限;中长期角度来看,行业内有出现价格战可能。 三个角度看当前的价格水平:(1)植发价格不低且逐渐走高,雍禾2018-2020年植发平均开支分别为26097元、27799元、27868元,普通级服务患者占比则由99.6%下降至95.82%,优质级及尊享服务客户占比逐渐提升,客群结构的改变将带动客单价提升;(2)植发成本刚性,医疗器械及医护团队工资整体刚性,且公司总部仍需营销投入,成本刚性限制客单价调整;(3)通过对技术及医生的营销包装进行提价,提供差异化的分级服务,植发行业的价格有提升空间。中长期维度看价格将如何演变?行业价格战或较大概率出现。首先考虑为何要区分中长期维度,随着资本入局预计未来行业将会高速发展,同时对医生资源进行补充,而医生角度来看,工作4-5年在行业中即可成为熟练医生,植发行业的进入壁垒并不高,明星医生存在自主创业的可能,未来连锁型的植发机构持续扩张版图、明星医生凭借IP力量打造“小而美”形象,行业的竞争大概率加剧,中长期角度看价格战或较大概率发生。
2.4.4 发力养发贡献第二增长极,为降获客成本的最优选项
多家植发机构业务延伸,提供一站式服务解决脱发问题。 植发行业的特点在于消费者基本无复购需求,二次植发的消费者占比极低,当前龙头机构对外宣称的植发成活率已达到95%,随着技术的迭代及医师逐渐成熟,预计未来行业的成活率将持续维持较高水平。植发产业链逐渐延伸,从纯粹的植发向养发固发领域发展,普通头皮问题、脱发、毛发细软、斑秃发际线后退等头发问题,植发机构均可提供相应解决方案,养固服务业务线有利于多元化收入来源。新生医疗2011年推出TDDP植养护体系,2015年建立“全方位毛发养护管理体系”,提供“植发-养发-护发”一体化服务。雍禾医疗为造访医疗机构的患者提供一站式毛发医疗服务,通过就诊检测与诊断来判断患者头皮毛发问题严重程度,提供针对性的解决方案。针对脱发程度较轻不用植发的顾客,可推荐激光治疗、清洁护理等服务,并搭配公司的洗护产品、配方药品及居家礼盒销售,提升到店客户销售转化率。进而帮助公司从医美植发领域拓展至生美、日化领域,渗透广阔的养发固发市场,实现多层级市场参与渗透。

新生通过养发体验店对植发进行导流,养固发服务重要性日益提升。 新生是行业内早期布局养护体系的机构,养发服务分为两种进行推进:(1)同城同时布局植发店及养护店,养护店可与丝域养发、章光101竞争,而相比于生活养发而言,新生的医疗养发更具门槛及专业度,可解决消费者的养发需求同时缩小通行距离,为植发店进行导流;(2)该地只布局养发店,未来可根据经营情况向植发店进行拓展,新生通过养发体验店模式有效进行导流。以雍禾为例进行另一个角度的佐证,2019年开始布局养固服务,按照“店中店”的模式在植发机构中建立史云逊养发中心,2020年实现营收2.13亿元,占总营收比重达13.0%,人均消费金额由1759元提升至3606元,养固发服务重要性日益提升。

发力养发贡献第二增长极,为降获客成本的最优选项。 随着行业内的头部公司纷纷布局养发服务,植发机构将与丝域养发、章光101等生活养发馆进行竞争,通过专业的医疗养护打造差异化,我们认为未来养发服务将成为植发机构的第二增长极,未来头部机构或采取新生建立体验店模式为植发导流,养发将成为降低获客成本的最优选择。
▍3. 行业空间:龙头门店加速下沉,中期植发市场375亿元
3.1 门店布局:当下密度低、布局广,未来龙头全国加速下沉
龙头布局两大特征:全面且集中,市场逐渐下沉。 龙头植发机构在过去两年内基本遵循“一城一院”的原则进行全国快速布局,招股说明书披露雍禾植发已布局51家门店,大麦植发门店32家、碧莲盛门店32家,头部植发机构几乎实现全国布局。从项目具体分布地址来看,华北、华中、西南、西北及东北五大片区的布局基本相似,城市重合度较高,考虑到城市的消费水平及植发需求,机构集中在一线城市及省会城市进行布局。而雍禾在华东及华南地区进行加密布局,华东已布局22家、华南10家,较大麦及碧莲盛领先,城市下沉趋势明显,例如进入惠州、中山、顺德等地,在脱发现象普遍和植发需求旺盛的大社会背景下,低线城市植发市场几乎空白,雍禾战略性规划扩张以覆盖更多低线城市,抢占市场高地,有效满足各层级客户的相关需求。

标准化&可复制程度高,规模化势在必行。 植发机构项目相对单一,以植发技术为基础而针对不同部位进行毛发移植。相比其他内部项目繁多的消费医疗服务机构,例如医美服务机构,植发机构对医生的技术要求相对标准化,培养方向相对趋同,审美要求亦相对较低。以上特点决定植发机构对医生个人IP力量依赖偏低,医师群体更易培养,可复制化程度较高。从设备资产端看,植发手术所需求的器械较为单一,而医美机构设备高昂、种类丰富、更新换代速度快,植发机构资产相对更轻更易规模化铺开。类比于口腔行业,植发不仅客单价更高,成本也更低。口腔行业在利润率远低于植发行业的前提下,单个口腔品牌仍旧能够在一个城市开几十家医院,未来植发企业在城市多点布局植发机构可行性高。
全力抢占植发市场高地,规模化将有效平抑销售费用。 以雍禾植发为例,2020年毛利率和净利率分别为74.6%、10%,而销售费用率高达47.6%,公司营销策略以线上线下渠道相辅多种方式宣传展开,包括品牌广告、绩效基础广告及线下客户教育。我们认为行业尚处于消费者教育及品牌培育的早期阶段,脱发人群对植发的认可度尚待提高,同时雍禾及碧莲盛在2018年之后凭借营销实现行业超车,我们预计未来行业销售费用仍将维持较高水平,以期维持植发行业地位。
未来全国版图布局加速并逐渐下沉。 以雍禾为例,在2021-2022年已装修和已规划新开门店量达17家,并预计近年内实现累计门店量达近百家,通过IPO募集资金在全国进行布局,抢占市场份额,之后将在单个大城市进行加密,实现全国版图的浓度和密度双提升。根据我们的单店模型测算,若考虑总部营销费用的分担,一线城市成熟植发机构的净利率为15%,若不考虑总部营销,则净利率可达32.7%,公司在品牌广告端投入较大,我们预计未来雍禾完善全国版图,规模化会有效平抑销售费用,雍禾的净利率将提有望提升至15%-20%。
3.2 规模测算:米诺地尔消费者二阶转化计算,中期植发市场375亿元
我们在6月22日发布的《植发行业|深度报告:从雍禾IPO,看植发产业大发展》报告中提到,中国植发医疗服务市场由2016年的58亿元增至2020年的134亿元,年化复合增速达23.3%,市场高增长得益于三大驱动力: (1)产品变革: FUT向FUE等技术升级,推动植发者恢复更快、创口更小、后遗症更轻; (2)渠道变革: 小红书、知乎、新氧等新媒体崛起,网*K红**OL示范植发效果,打消消费者对植发的顾虑和抵触; (3)客群变革: 新一代需要植发的群体集中在80后、90后,对植发的接受度更高,同时对外貌的关注度更高,消费意愿较高,同时该部分客群的购买力更高,带来对植发的实际消费行为。
展望未来,我们认为植发行业仍将保持较高速度增长,随着消费者对外表的期望度逐渐提高。 艾媒咨询数据显示65.1%的受访男性网民表示对颜值提升持积极态度,消费者基数显著增加,广大消费者逐渐开始关注毛发相关问题。同时,消费者群体中以男性居多,央视财经数据显示,2020年男性医美消费平均客单价是女性的2.75倍,男性的消费能力更强。此外,多项监管的颁布将推动市场逐渐规范化、有序化、成熟化,提供的服务趋于标准化和透明,未来消费者对于头发种植的信任度将提高,对于消费者的教育将逐步显现效果。具体来看,我们将通过两个维度来验证行业的空间。
维度一:米诺地尔转化率角度进行测算。 植发作为脱发人群解决脱发问题的最终手段,大多是由使用药物治疗的群体转化而来,现在市场上治疗脱发的药物主要为米诺地尔类产品,其中蔓迪2020年市占率达到75%,根据300万消费者测算,对应市场总消费者为400万人。2020年植发行业规模为134亿,对应接待患者约为50-60万人次,考虑到消费者对头发的护理步骤,脱发患者往往先通过涂抹药物以改善脱发,只有在效果不明显后才会选择植发手术作为最后一环,从400万涂抹药物人群转化为50万植发人群,对应的转化率约为12.5%。2020年蔓迪销售额为3.7亿元人民币,母公司三生制药管理层预计2021年公司销售额可达7-8亿,主要增长点在更多人对于头发关注度增加,消费者数量呈同比增长,则预期消费者数量可达1200万,按照12.5%的转化率测算,植发患者将达150万,以2.5万客单价测算,对应的市场空间为375亿元。考虑脱发药物使用到真正植发会存在一定的滞后,消费者会均衡选择和比较后才进行植发,预计植发市场的增量空间将逐步消化。

维度二:专业咨询报告测算数据。 弗若斯特沙利文预计我国植发医疗服务市场2025年将达到378亿元,2020-2025年复合增速达23.0%,该阶段主因消费者教育进入兑现期;2030年市场将达756亿,对应2025-2030年复合增速下降至14.9%,考虑市场基数逐渐提升且植发多为一次性消费,预计未来的增速将略有放缓。

展望未来,资本赋能加速分化龙头差距,品牌竞争已进入最关键阶段。我们综合前述几个维度:
1) 技术端: 行业的技术进步曲率已经基本停滞,中短期内行业难以出现颠覆性技术,头部企业对技术的宣称略有差异,设备方面雍禾仍采用较为传统的宝石刀,大麦坚持微针技术,整体来看头部玩家之间的技术差异有限。
2) 医师资源端: 行业为劳动密集型产业,医生为核心资源,行业内经验丰富的医生较为有限,雍禾医生数量暂时领先,考虑到医生的供给多元化且有标准化的培训体系,明星医生或自主创业,行业内医生池的“供水口”及“出水口”均保持流动,医生资源绑定并非坚不可摧。
3) 营销端: 雍禾较注重营销投入,碧莲盛及大麦注重技术提升,营销投入可有效进行消费者教育及品牌打造,行业高速成长期较依赖于营销端投放。
4) 医疗服务端: 植发领域雍禾服务领先,价格端逐渐透明,随着竞争加剧中长期来看或出现价格战;新生早期布局养发固发服务,以开体验店向植发店导流及转化;雍禾收购史云逊布局养发业务,发力养发领域打造营收第二增长极,同时成为降低获客成本的最优选择。
我们认为中短期内行业竞争的核心在于资本,2017年中信入股雍禾,2019年碧莲盛引入华盖资本,资本助力实现了对大麦的超车。我们认为雍禾港股上市,树起植发机构与资本市场紧密联动的大旗,未来头部玩家或逐渐引入资本。 资本的助力核心在于为公司持续营销投放,强化品牌形象及消费者认知,同时加速对全国的布局,具有行业先发优势,资本赋能将加速龙头企业的分化,未来将由营销走向品牌竞争。
▍4. 投资建议:重点关注雍禾IPO,看好四大植发龙头发展
植发行业发展目前仍处行业的早中期,后续在植发渗透率提升的红利下,市场规模在未来的5-10年维度仍有望不断做大和持续增长。我们在报告中从龙头连锁&单体植发在品牌赋能、获客成本、资本加持、医生培训等多个方面对比,以及同不同消费医疗赛道眼科/牙科/医美对比,可以得到植发龙头在连锁化快速扩张上具备更好的优势,更有望持续门店快速扩张,建议重点关注计划赴港上市的植发龙头雍禾医疗,以及未上市的植发标的:新生植发、大麦微针植发、碧莲盛。
▍5. 估值比较

6. 风险提示
(1)植发准入政策影响风险: 植发行业属于医美子行业,受到卫生部、药监局等机构监管。若新法律法规提出对植发行业增加资质、证书等,或影响企业经营,整治市场乱象或压缩植发行业发展空间。
(2)植发行业价格定价监管风险: 目前植发行业处于发展上半段,属于大的消费医疗范畴,但部分植发机构中仍存在对植发定价体系不够明不规范等情况,若后续政策对植发行业加强定价体系管控,或对部分植发机构的盈利产生影响。
(3)疫情恢复不及预期风险: 疫情于2020年上半年影响医美产业客流情况,若疫情反复,或同样将影响植发行业的经营情况有所影响。
(4)植发安全卫生事件影响风险: 当前植发行业存在多重乱象,如医生无证上岗、虚假宣传、存在卫生隐患等,若产生安全问题带来行业声誉受到影响,影响消费者植发积极性和信任度,带来行业景气度下滑。
(5)行业价格竞争加剧风险: 技术进步将带动行业趋势变迁,但进步曲率已逐步放缓,植发行业内入局者逐渐增加,中长期的情况下或存在竞争加剧情况,行业未来或不排除出现价格战风险。
【利益披露声明】
此研究报告是由复星恒利证券有限公司的研究部团队成员(“分析员”)负责编写及审核。分析员特此声明,本研究报告中所表达的意见,准确地反映了分析员对报告内所述的公司(“该公司”)及其证券的个人意见。根据香港证监会持牌人操守准则所适用的范围及相关定义,分析员确认本人及其有联系者均没有持有该公司的财务权益,也没有担任报告内该公司的高级人员。
【免责声明】
本报告乃由复星恒利证券有限公司(以下简称“复星恒利证券”)【具有香港证监会颁发的第1号(证券交易)及第4号(就证券提供意见)】发布。本报告仅提供予接收人,其所载的信息、材料或分析工具仅提供予接收人信息并做作参考之用,不存有招揽或邀约购买或出售证券的意图。未经复星恒利证券事先书面许可,接收人不得以任何方式修改、发送或复制本报告及其所包含的内容予其他人士。复星恒利证券相信本报告所载资料及观点的出处均属可靠,复星恒利证券不会就本研究报告的真实、准确及完整性作出任何保证。接收人在作出投资决定前,应自行分析或咨询专业顾问的意见。除非法律法规有明确规定,复星恒利证券或其任何董事、雇员或代理人概不就任何第三方因使用/依赖本报告所载内容而导致的任何直接的、间接的损失承担任何责任。复星恒利证券及其成员企业及其董事、高级职员及雇员可不时就本报告所涉及的任何证券持仓。本报告所载的资料及观点如有任何更改,复星恒利证券并不会另行通知。
阅读 1
分享收藏
赞在看