液晶显示器驱动板几种常见故障的检修
现象:电源板输出电压正常,但是按开关没反应:
从先易后难的顺序着手检查
目测板子有无元件异常,通电用手触摸板子各处,看有无温度异常,有时处理芯片坏了温度很高,一摸就发现了
然后我习惯先检查驱动板上的各个供电。
由于电源板输出通常只有12v和5v,所以驱动板上都有几个DC/DC稳压器来转换驱动板所需的电压。
(少量机型的电源板也会输出3.3v,2.5v等电压给驱动板)
稳压器的样子看图

一般有5v,3.3v,2.5v,1.8v等,测量一下几个稳压芯片的输入和输出电压,此机如果是供电问题引起的故障那么很快就找到故障点了。
如果各稳压器电压都正常,那么继续查,还是先简单的来,
供电都正常,那么按键板上的各个按键应该已经有电压了,然后用万用表测量,当按开关件时,按键上的电压有没有被拉低0v,如果没有,那么开关键坏了,换个按键就能修复故障
了
如果有开关电压跳变,那么开关按键也排除了,继续检查,供电有了,那么再查芯片工作所需要的时钟。(不同的处理芯片所需要的晶振频率是不同的)

用万用表测晶振两端电压有无压差,当然这样只能大概判断下,有示波器看波形当然最好。
mcu芯片工作所需的时钟也有了,再检查芯片工作所需条件复位,因为芯片pdf不好找,而且即使找到了,不同厂商定义的引脚可能也不同,费时间。
一般复位都是由一个电容一个电阻二个二极管产生的,如图,

看下板子上元件的排列,大概的判断下,如下图

图中这块板子比较容易找,mcu旁边很明显的两个红玻璃二极管
mcu微处理器工作条件都有了(有的板子处理芯片和mcu是集成在一个芯片的,有的是分开的,道理是一样的),但是mcu要开始工作必须配合软件的控制才能完成相应的操作,所以
引起按开关键却不开机也与muc程序有关(维修中碰到程序引起不开机的问题挺多的),这就需要刷程序了
还有就是非驱动板本身的故障,比如按键板上的电阻变质,开路,电容不良,短路,也会造成不开机,我比较喜欢倾向*力暴**,直接用烙铁挑完所有电容
屏的原因也会引起不开机,比如屏供电短路了,这个好判断,断开屏线连接,驱动板就正常了
(如果驱动板的mcu是卡座的要注意是否是mcu接触不良)

如此还不行只能换通用板了
没有屏供电引起白屏
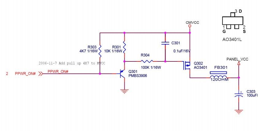
屏供电是由驱动板控制的,一般是信号处理芯片控制两个三极管或场馆,来导通或截止5v(3.3v)电压的提供,如图

点击图片可以放大
信号处理芯片发出ppwr_on#低电平信号到q301的基极b,q301的反射极e有CMVCC电压,q301为pnp型,b<e于是qq301导通,拉低了q302栅极电压,q302为p沟道,它的源极s同样是高电
平的CMVCC,栅极g小于源极s,于是q302也导通,CMVV经过FB301保险产生panel_vcc屏供电
这些元件一般都在驱动板上屏线接口的旁边,很好找,如图

屏线接口右边的两个管子,电阻,滤波电容等,很容易找到
这里检查一下电阻有无变质,开路,三极管场管有无顺坏,再就是信号处理芯片发出的控制信号ppwr_on#,如果ppwr_on#都没发出,那么可能芯片没正常工作或是损坏了
当然屏供电不良也会白屏
还有就是屏上的保险烧断也会白屏,或者是屏线接触不良,重新插拔屏线或者更换一条就好了
屏供电有了还是白屏,就拿通用板子点一下屏,看是否是因为屏的原因引起的。
如果用通用板测试正常,就要打下板子屏线接口的对地阻值了。比如现在双8的除了供电和接地外有10组线,两根线一组,8组信号2组时钟,每组测得的对地阻止应该是一样的,如
果有异常说明信号处理芯片损坏了
假如都正常,只能尝试刷程序,更换芯片了(能开机而且屏供电能出来就说明芯片已经开始工作,不用再查芯片的工作条件了直接换)
插入vga数据线白屏,黑屏,无画面,依然提示无信号:
先看vga接口处的图

点击图片可以放大
vga B+ 蓝,vga B- 蓝地,vga G+ 绿,vga G- 绿地,vga R+ 红,vga R- 红地,DSUB是vga接口的供电,DSUB_H行信号,DSUB_V场信号,
DDC1_SCL和DDC1_SDA是VGA接口的IIC总线,主机通过这对信号线从驱动板上的eprom来获得显示器设备信息,如图

点击图片可以放大
(顺表说一下,驱动板上的两个eprom,一个与vga接口相连,里面是存储显示设备标志的DDC数据,其中有设备的基本参数,制造厂家,产品名称,最大行品频和可支持的分辨率等
,还有一个eprom是和mcu相连接的,用来存储我们调整画面的参数的,如白平衡,开机按键状态等,比如显示器开机状态拔掉电源时,你再插上电源无须按开关它会自动开机)

eeprom实物图
再看vga接口实物图

(图中的那几个像三极管的是双二极管,不是三极管或场管)
实际维修中这些二极管,电容,电阻不良损坏引起此类故障也比较常见
也有可能是与mcu连接的eprom里储存的数据被破坏,或者muc出现故障,不能检测到信号输入,也会出现插入信号线黑屏无显示和提示无信号输入,可以通过按键恢复一下出厂值和刷mcu程序试试。还有必须得测下行场同步信号,先用示波器检查信号处理芯片的行场信号引脚,看信号是否异常,如正常,就要换个信号处理芯片试试了
如果信号不正常,就要检查图中与行场信号线连接的电阻电容和稳压管了
驱动板故障引起开机暗屏
背光也是由驱动板上的信号处理芯片来控制的,一般都是通过控制三极管来控制的,看图

信号处理芯片发出on_backlight信号来控制q403
当背光没有开启时,on_backlight信号经过r403上拉为高电平,q403为pnp三极管,b>e所以导通,拉低BKLT_EN为低电平,高压板不工作
当要开启背光时,芯片发出低电平的on_backlight拉低q403的b极电压,q403截止,BKLT_EN经过r401上拉为高电平,高压板得到高电平的开启信号开始工作
(某些机型是低电平的信号来开启背光的,道理一样)
这里没几个元件,很容易排查
驱动板引起的图像不正常,颜色不正常,有干扰,条纹,阴影之类的,比较难判断,只能一步一步排除了,用通用板点一下屏看是否正常,排除屏
恢复一下出厂设置,看看驱动板供电是否稳定,是否有电容滤波不良,电阻变质阻值变大,重新插拔屏线或更换屏线,加焊信号处理芯片和mcu,更新芯片,刷程序等等了,哪个简单顺手哪个先来
实在没头绪就只能换通用板了
因为mcu是受软件控制的,所以出现mcu控制有关的故障时,都可以刷下程序解决(mcu芯片本身损坏的几率比程序被破坏少的多了)。
在软件控制下mcu能执行下面的操作,凡是与下面几条有关的都要考虑刷下程序,
1:开机后初始化液晶显示器的开机设置画面
2:检测输入视频信号,没有检测到信号则提示"无信号输入",或者分辨率不正常时提示“超出频率范围”等
(损坏时典型的故障就是插入信号却依然提示无信号,上面讲过了)
3:响应按键命令,根据我们按键的命令修改寄存器的值,然后把修改的值存入eeprom,例如我们调了合适的亮度,以后就不用每次开机去调了
(举例,比如按键失灵,按+ - menu auto等没反应的故障,刷下程序一般都ok,还有很多画面颜色不正常的故障是因为eprom的数据被破坏,我们只要恢复下出厂设置,mcu会重新把设置存入eeprom,故障就能解决)
4:响应电源按键,如果现在是开机状态,那么按下电源按键后就关闭了,现在是关机状态,那么按下电源按键就打开了
(上面也提到了,供电时钟复位,和芯片都正常,但按开机键没反应,刷下程序一般能解决,当然前提是按键板的各个按键都正常,某个按键不良时也会引起所有按键都瘫痪,或者时好时坏)