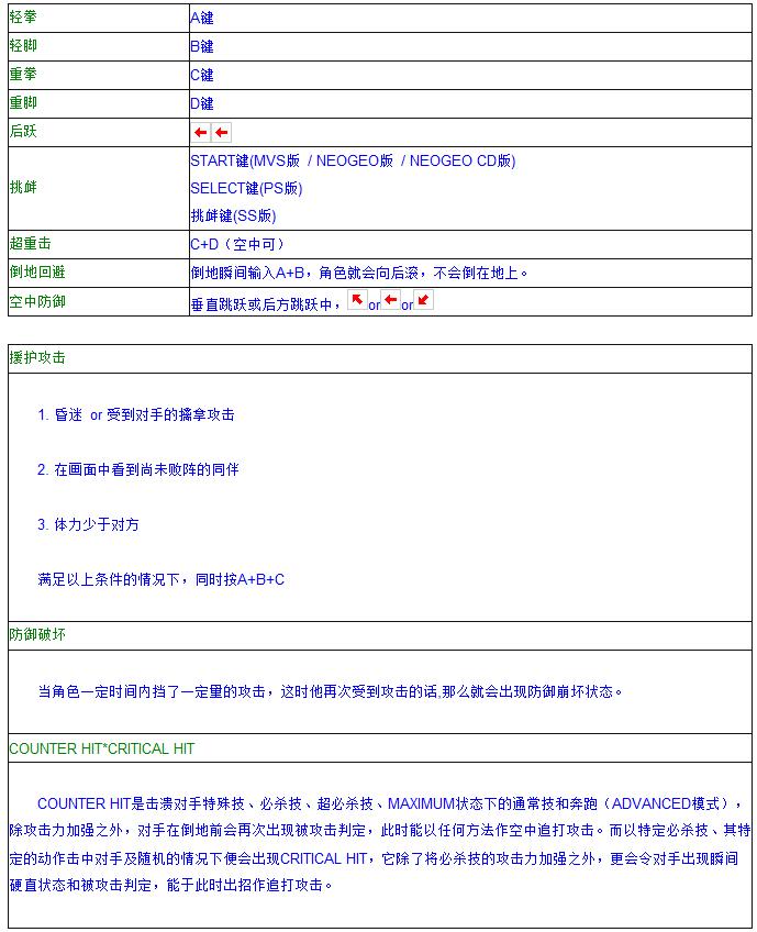
基本操作
ADVANCED、EXTRA模式共通操作

ADVANCED模式专用操作

EXTRA模式专用操作

人物出招
主角队



饿狼传说队


龙虎之拳队


怒之队


超能力队



新女性格斗家队


韩国队


新面孔队

97特别队


个人队
隐藏人物
希望兄弟们喜欢
微信订阅号:tiantianlulala
基本操作
ADVANCED、EXTRA模式共通操作

ADVANCED模式专用操作

EXTRA模式专用操作

人物出招
主角队



饿狼传说队


龙虎之拳队


怒之队


超能力队



新女性格斗家队


韩国队


新面孔队

97特别队


个人队
隐藏人物
希望兄弟们喜欢
微信订阅号:tiantianlulala