必备考点1:教育的起源

必备考点2:教育的功能

必备考点3:中外主要教育思想

必备考点4:20世纪以来不同的教育学流派代表人物及主要观点

必备考点5:20世纪以来主要教育理论成果

必备考点6:几种主要的人的发展观

必备考点7:教育目的的价值取向

必备考点8:课程的类型

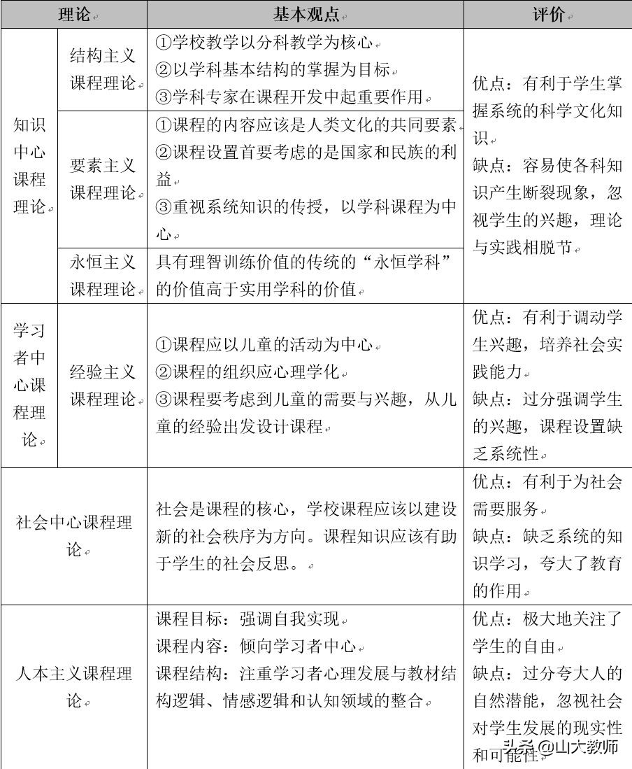
必备考点9:课程理论流派

必备考点10:课程内容的三种文本形式

必备考点11:课程评价的主要类型

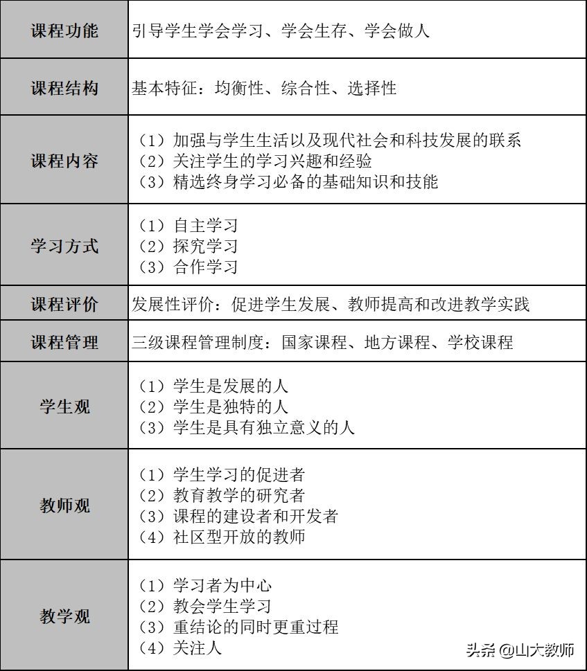
必备考点12:新课程改革

必备考点13:教学原则

必备考点14:教学方法

必备考点15:教学组织形式

必备考点16:教学评价的种类

必备考点17:德育原则

必备考点18:德育方法

必备考点19:德育模式

这些就是我为大家整理的教育学必备考点的表格
看着表格是不是要比直接看知识点来的更直观些呢?
越到考前越要注意效率
希望大家能沉下心、别慌张
一举拿下考试!

