在选择跨境电商第三方平台之前,首先要对该平台的入驻规则有所了解,可以选择进入官网查看相关入驻要求及收费标准。在不确定哪个平台最适合自己的时候,可以多方考虑然后进行对比,筛选出与自己最匹配的平台进行入驻。本文小编将为大家分析亚马逊、速卖通、eBay这三个大型跨境电商平台,希望阅读完可以给你更好的选择。
一.亚马逊
1.注册账号
亚马逊作为全球最大的跨境电商平台是许多卖家的首选之一,它的有效买家账户全球超过3亿账户,遍布180多个国家/地区。根据亚马逊官方统计,其商城第三方销售额每年增幅为52%,第一方销售额每年增幅为25%。想要在亚马逊开店首先需要进行注册。其注册又分为个人版本和专业版本,卖家可以根据自己的情况选择对应的版本。
当然不用担心选择错了改不了怎么办,它可以随时更改版本。虽然可以更改但是大家一开始选择时还是要慎重哦,不能因为可以更改而随意选择,因为在更改选择时是需要支付额外费用的。
2.提供信息
完成注册信息,卖家还需要准备好相关材料,小编建议在注册前先将所有材料准备好:(1)银行账号和银行识别代码(2)可支付信用卡(3)政府发放的身份证(4)税务信息(5)电话号码
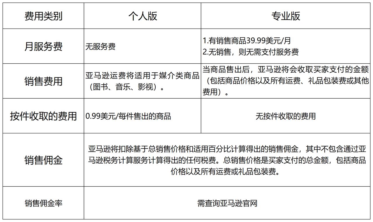
3.卖家需支付的相关费用
支付的费用会根据选择的版本(个人/专业)和销售商品的种类来分别收取不同的费用。

4.发布商品注意事项
选择个人版卖家:一次只能发布一款商品选择专业版卖家:可以选择通过批量上传或第三方系统的库存管理批量发布商品但是发布的商品上面需要具有全球贸易项目代码(GTIN),如UPC、ISBN或EAN。平台会使用这些项目代码来识别上架的商品。但是如果你发现上传的某个商品无需提供编码,则是因为已经存在了,就需要向平台购买UPC代码或者申请豁免。要注意的是发布的每一款商品需要:(1)SKU(2)商品名称(3)商品描述和要点(4)商品图片(5)搜索词语和相关关键词
5.配送
卖家可以选择自己配送,也可以选择亚马逊物流配送。每个配送方法都有自己的好处和坏处,可以自行选择比较合适的。并且在选择物流时,除了要考虑到成本问题,更要考量客户体验、退换货、运费险、时效性等。
二.速卖通
速卖通是阿里巴巴旗下的面向全球市场打造的跨境电商出口平台,成立超过6年覆盖全球200多个国家及地区。跟亚马逊相比速卖通入驻简洁明了,特别是对国内卖家来说比较方便。
1.主要优势
(1)入驻简单便捷 卖家用企业支付宝账号即可认证开店,无需再注册账号信息。 (2)不懂专业英语也能轻松操作 系统后台采用的是中文界面,80%静默下单,服务咨询少,平台操作无需专业英语。 (3)物流配送,全程无忧 速卖通拥有成熟的物流体系、无忧物流、在线发货等,轻松解决物流烦恼。 (4)报关无需亲自动手 卖家只需要将包裹交给物流公司操作即可,卖家无需亲自报关 (5)国际支付宝担保交易 卖家可以通过支付宝和银行卡收取人民币或美金。
2.入驻类型
卖家入驻速卖通可以选择自己店铺的种类,平台提供了三个类型:官方店、专卖店、专营店。 (1)官方店 商家以自有品牌或由权利人独占性授权(仅商标为R标)入驻速卖通开设的店铺。 (2)专卖店 商家以自有品牌(商标为R或TM状态),或者持他人品牌授权文件在速卖通开设的店铺。 (3)专营店 经营1个及以上他人或自有品牌(商标为R或TM状态)商品的店铺。
3.入驻要求
需要注意的是速卖通重视每个商品对买家的消费体验,同时注重卖家在该类目的经营情况,因此会在固定时间内有考核。
三.eBay
1.如何入驻平台
若想入驻该平台在上面进行销售,首先需进入ebay.com.hk开设卖家帐户。在开设账户之前需要先扫码填写资料后联系eBay招商团队了解入驻信息和服务,确认自己的要求符合后再进行申请,通过招商团队入驻,将获得绿色入驻通道,拥有较高权限和较高额度的帐号,同时招 商经理也会手把手指导卖家入驻,给到新企业拓展全球市场一对一的建议。
2.提供信息
(1)企业名称(2)联系人信息(3)公司所在地(4)营业执照(需1年以上)(5)身份证明(6)收款账户(7)信用卡
3.入驻审批时长
当卖家填写的资料提交后,审核进度会及时反馈到填写时的注册邮箱中。正常情况下,审核时长为7个工作日,若是7个工作日以上未有工作人员与你联系可以发送邮件到cn_bd_support@ebay.com询问情况。
4.关于入驻
eBay建议卖家使用企业入驻会比个人卖家入驻更好些。企业入驻可以获得具有较高的权限和较高额度的eBay企业帐户,并有机会参与平台的各项推广活动。而个人卖家入驻后是不能将个人账号转为企业账号。