今日新吉林微博发布这样一则事情:
![长春大学毕业生月薪160元麦莎娱乐:没带来效益[衰]](https://cdn.shnavhscbs.workers.dev/origin/b1e000979fe954dd6e6.jpg)
长春应届毕业生小雪通过应聘在长春麦莎娱乐有限公司上岗,合同标注基础工资1750元,但一个月后却只有160.25元。公司称:没带来效益。律师表示:小雪可以向该公司注册地的劳动监察部门投诉解决,并提醒入职时一定要和公司签订正式劳动合同。
快跟小编我来看一看到底是怎么回事
![长春大学毕业生月薪160元麦莎娱乐:没带来效益[衰]](https://cdn.estradaganna599.workers.dev/origin/b8b0005f522a7839e0e.jpg)
![长春大学毕业生月薪160元麦莎娱乐:没带来效益[衰]](https://cdn.hallgjennifer723.workers.dev/origin/b4a000619013d79397b.jpg)
![长春大学毕业生月薪160元麦莎娱乐:没带来效益[衰]](https://cdn.rogershsusan135.workers.dev/origin/b4b00061a8f4a46bc89.jpg)
![长春大学毕业生月薪160元麦莎娱乐:没带来效益[衰]](https://cdn.jeanburnsy34.workers.dev/origin/b4900061baecdc7dd53.jpg)
![长春大学毕业生月薪160元麦莎娱乐:没带来效益[衰]](https://cdn.hafbsskggab.workers.dev/origin/b4b00061a9143531181.jpg)
![长春大学毕业生月薪160元麦莎娱乐:没带来效益[衰]](https://cdn.andersonyamy719.workers.dev/origin/b4900061baf550ee77f.jpg)
![长春大学毕业生月薪160元麦莎娱乐:没带来效益[衰]](https://cdn.havbaahvaz.workers.dev/origin/b8b0005f525c1d749e4.jpg)
![长春大学毕业生月薪160元麦莎娱乐:没带来效益[衰]](https://cdn.estradaganna599.workers.dev/origin/b4900061bb036346adb.jpg)
![长春大学毕业生月薪160元麦莎娱乐:没带来效益[衰]](https://cdn.jeanburnsy34.workers.dev/origin/b8b0005f526f29cd937.jpg)
宝宝们是不是跟小编一样都惊呆了 世界好残忍
不过事情又有了后续的发展
麦莎娱乐传媒也在今天做出了回应
感谢各大媒体及热心网民对此事件的关注,本公司对“原试用期员工韩雪工资发放事件”发表以下声明:
1. 首先,本公司绝无拖欠员工工资等行为,因韩雪本人试用期间无法胜任本职工作,工作态度散漫,不配合行政部提交绩效结果,导致行政部至今无法对其工资进行最终核算。如本人可提供有效的绩效结果,本公司按章核算,绝不少发!
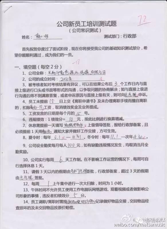
2. 本公司秉持着“双方自愿选择”的原则,在韩雪进入培训期第一天时已明确告知韩雪本人本公司的规章制度、绩效规则及其岗位职责,并在培训后进行了笔试考核(考核试卷如图1),而非韩雪所描述的“对此完全不知情”。
3. 对于韩雪本人微博所述“公司许多其他离职的同事也遇到了同样的事,有的甚至一分钱工资都要不到,其他求职的大学生千万不要上当”“两个策划的工作量” 等描述均不属实,且本公司6月份在职员工除韩雪一人以外,均完成6月份工作计划内绩效考核,并获得额外奖金!
4. 本公司对韩雪本人诚信及工作能力提出质疑,据韩雪的58同城简历(如图2)中描述,投递日期为2016年5月24日,学历已为硕士,并拥有1-2年的工作经验,而(图3)中的硕士录取通知日期却为2016年6月15日;在韩雪本人面试时手写的简历中记录,曾在两家传媒公司胜任要职(此份面试简历已与昨日韩雪本人来到公司时拿走,但吉林电视台的记者见过此份简历,可以作证);按照工作简历中的描述与面试时的承诺,韩雪掌握多项工作技能,以及拥有丰富的工作经验,可以独立完成本岗位工作,隐瞒实为应届毕业生的事实。针对毕业院校一事,韩雪本人微博中显示“吉林艺术学院”毕业,人民日报转载却是“长春大学毕业”(如图4)。
5. 韩雪本人微博评论中多次出现“欺诈”、“骗人”、“长春地头蛇”、“东北黑社会”、“我现在不想要钱了,只想惩罚她,不让她祸害更多人”等诋毁我公司形象的字句,严重扭曲事实及恶意煽动群众情绪的行为,对本公司声誉造成了极大负面影响,本公司将对韩雪本人提出法律诉讼!
6. 我们遵守相关法律法规,尊重并服从劳动仲裁结果。
7. 介于韩雪于2016年7月18发表的微博言论,寥寥几句便上演了一出无良老板欺诈无知大学生的戏码,并以大学生就业这个热点为噱头,我们质疑其发动此次微博事件的真正目的,不排除个人炒作的可能。。。
8. 我们对员工的工作有所要求,只是为了给我们的客户提供更优质的业务服务,仅此一个目的。做为微小型企业,我们无力供养闲人,相比,我们更愿意为真正努力着的员工发出更多薪水以及奖金。企业不养蛀虫,相信每一位认真经营公司的企业老板都无法容忍。对于本公司亲爱的客户及各界友人,我们会一如既往的努力,并希望此事件能够给正在招人用人的企业单位敲响警钟,警惕浑水摸鱼之人。
9. 本公司敞开大门,欢迎各地有能之士竭诚加入,合作共赢!
![长春大学毕业生月薪160元麦莎娱乐:没带来效益[衰]](https://cdn.hacbsshhac.workers.dev/origin/b54000619985faa3c47.jpg)
![长春大学毕业生月薪160元麦莎娱乐:没带来效益[衰]](https://cdn.hacbsshhac.workers.dev/origin/b5400061999a7616856.jpg)
![长春大学毕业生月薪160元麦莎娱乐:没带来效益[衰]](https://cdn.hamiltonhmartha157.workers.dev/origin/b540006199a07a50032.jpg)
![长春大学毕业生月薪160元麦莎娱乐:没带来效益[衰]](https://cdn.estradaganna599.workers.dev/origin/b4900061bb11da2beaa.jpg)
到底是怎么一回事呢
大家都可以发表意见来和小编讨论哦