

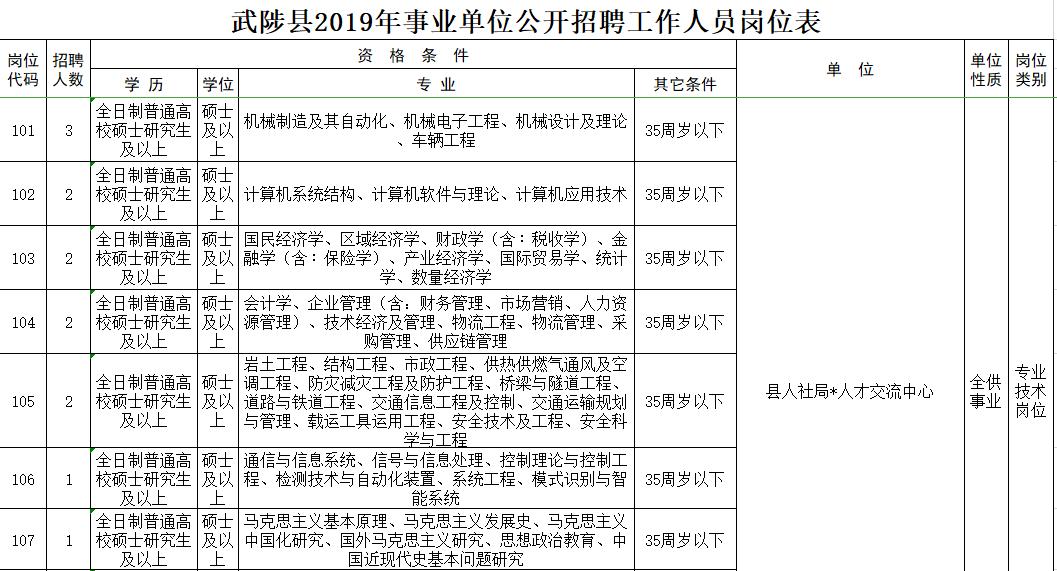
根据工作需要,面向社会公开招聘事业单位工作人员88名。其中,县直事业单位63名、中学教师5名、县妇幼保健院及乡镇卫生院20名。面向社会招聘79名、定向招聘服务基层项目人员、退役大学生士兵及大学生村干部共9名。
另:面向社会公开招聘80名聘用制幼儿园教师。
武陟县2019年公开招聘聘用制幼儿园教师简章
为适应我县公立乡镇幼儿园发展需要,经武陟县人民政府批准,决定面向社会公开招聘80名聘用制幼儿园教师。现制定招聘简章如下:
一、岗位性质
本次招聘的聘用制幼儿园教师不纳入机关事业单位编制管理(编外人员),依据《中华人民共和国劳动法》,由武陟县教育局与被录用人员签订劳动合同,合同期限3年。其中试用期1年。由武陟县教育局根据工作需要派至乡镇办事处公立幼儿园从事幼儿教师工作。试用期满经县教育局考核不合格的解除劳动合同。合同期满,由县教育局进行聘期考核,考核合格且本人同意,再续签5年;聘期考核不合格的不再续签。
二、工作待遇
工资由县财政全额供给。工资标准的执行和调整、专业技术职称评定和聘用、年度工作考核等比照事业单位在编且相同资格条件专业技术岗位工作人员标准执行。按《中华人民共和国劳动法》《中华人民共和国社会保险法》等有关规定缴纳企业养老、医疗、失业、工伤、生育等保险和住房公积金(个人应缴纳部分从工资中代为扣缴,连同单位应缴部分一并缴社保和公积金账户)。劳动合同单方面解除、争议处理按《中华人民共和国劳动法》有关规定执行,人员管理参照《事业单位人事管理条例》《事业单位工作人员处分暂行规定》等有关规定执行。
三、招聘的对象和条件
(一)符合下列条件的人员均可报名:
1.具有中华人民共和国国籍;
2.遵守宪法和法律;
3.具有良好的品行;
4.符合岗位要求的身体条件;
5.符合招聘岗位要求的学历、专业等资格条件。其中:
①学历为全日制普通中专的,所学专业需为幼师专业。学历为全日制普通大专或国家教育部承认的非全日制大专及以上学历的,所学专业不限。
②持有幼儿园教师资格证。
6.年龄要求:30周岁以下(1989年11月1日及以后出生)。
(二)有下列情形之一者,不得报考:
1.正在接受司法机关、纪检监察机关立案侦查审查、尚未解除*党**纪、政纪处分的人员;
2.曾因犯罪受过刑事处罚和曾被开除公职的人员;
3.五年内曾在公务员招录、事业单位公开招聘考试中被认定有舞弊等严重违反招聘纪律行为的人员;
4.普通高等院校在校生或现役军人;
5.国家、省、市另有规定不得应聘到事业单位的人员。
四、招聘办法和程序
本次招聘按照发布公告、网上报名、资格初审、笔试、资格复审、面试、体检、考核、聘用等程序进行。
招聘过程中笔试、面试及总成绩从高分到低分排序。
(一)发布信息
本次公开招聘有关考务信息通过武陟县人民政府网(http://www.wuzhi.gov.cn/)和“武陟县人才交流中心”微信公众号公布。
(二)报名及资格初审
1.报名时间:2019年11月7日00:00至11月9日24:00
2.报名办法
采取个人网上提交报名信息、上传照片、资格初审、缴费、打印笔试准考证的方式进行。
登录武陟县人民政府网相应公告链接网上报名系统进行报名(以下简称网上报名系统)。
(1)提交信息。进入网上报名系统,按要求提交本人报名信息和上传照片(近期免冠正面证件照,红或蓝背景,jpg格式,利用图片软件制作时,照片宽高比例约为1.3︰1.6,大小为130×160像素,30kb以下,清晰无变形,最终效果以输出后的大小为准)。报考者填写的信息和联系方式须准确详实。报名申请提交后,即反馈一个报名序号,该序号须妥善保管。
报名时学历为大专及以上的需填写对应学历有效期内的教育部学历证书电子注册备案表在线验证码和教师资格证证书号码;学历为中专的需提前准备河南省中等职业教育学历认证报告,在资格复审时提交。
(2)资格初审。报考者提交报名申请后,即时对报考者的报名申请和提交信息进行网上初审,并提出初审意见。
报考者报名后及时通过网上报名系统,查看是否通过资格初审。报考资料不全或电子照片不符合要求的,应根据报名系统提示及时补充或重新提交信息。2019年11月12日24:00以后不再接受信息修改、照片上传。
(3)网上缴费。须在资格初审通过后至2019年11月13日24:00前通过网上报名系统缴纳笔试考务费每人60元(报考者准备银联卡,开通网上银行功能并存足够缴费的金额)。未按期完成缴费的视为放弃。
(4)网上打印准考证。完成网上缴费的在规定时限内登录网上报名系统,自行打印笔试准考证(A4纸、黑白激光打印)。逾期未打印的视为放弃。
(5)经资格初审并完成缴费的报名人数与招聘岗位人数的比例达不到3︰1的,相应核减招聘人数。
(6)本次招聘,资格审查工作贯穿于招聘的全过程。在任一环节,凡发现报考者与岗位要求的资格条件不符以及提供虚假材料的,即取消考试、录用资格。已经缴纳的考务费不予退还,由此产生的后果由报考者承担。
(三)考试
考试分为笔试和面试。本次考试不指定考试辅导用书,不承办也不委托任何机构举办考试辅导培训班。
1.笔试
(1)笔试时间、地点见笔试准考证。笔试采取闭卷形式。
(2)笔试内容:
《教育理论》主要包括:教育学、教育心理学、教学方法、教师职业道德、学生与团队管理、教育政策法规等。
笔试成绩满分为100分。笔试设最低控制分数线为50分,笔试成绩达不到最低控制分数线的不进入面试。
根据笔试成绩,按招聘岗位数1︰1.2的比例从高分到低分确定参加面试人员,最后一名出现并列的,并列人员均进入面试。
(3)参加笔试需携带有效身份证,笔试准考证,缺一不得参加笔试。如身份证遗失或过期,需提前办理临时身份证。
2.资格复审
面试前对进入面试人员进行资格复审,采取考生本人现场提交材料的方式进行(不接受他人代办),资格复审时间和地点等见相关公告。
资格复审需提交以下材料(原件及1份复印件):
(1)与报名上传照片同底2寸彩照2张;
(2)身份证;
(3)笔试准考证;
(4)教师资格证;
(5)毕业证;
(6)中专学历的需提供由省教育厅学历认证中心出具的河南省中等职业教育学历认证报告(请报考者提前准备)。
资格复审过程中有放弃或未通过资格复审形成的空缺,依笔试成绩从高分到低分依次递补且只递补一次。通过面试资格复审的报考者,确定为参加面试人员,并发放面试准考证。逾期或未按规定提交有关材料的,视为放弃面试资格。
招聘岗位与通过面试资格复审人数达不到1︰1.2的,相应核减招聘岗位数。
3.面试
(1)面试时间、地点见面试准考证。
(2)面试内容
面试采取试讲方式。主要测试应试者掌握课程内容、组织课程实施、运用教学语言与实现教学目的等基本素质和教学技能。试讲时,备课20分钟,面试10分钟,面试成绩满分100分。
面试由2个面试组进行,报考者通过抽签确定面试组和面试顺序。面试成绩为按规定采用“二次平均法”对面试考场成绩(面试时按评委打分计算出的面试成绩)进行平衡后的成绩。即:根据参加第一、二面试组面试成绩,计算出第一、第二面试组平均成绩A1、A2,2个面试组总平均成绩R=(A1+A2)÷2,第一、二面试组加权系数X1=R÷A1、X2=R÷A2,第一面试组报考者面试成绩=面试考场成绩×X1、第二面试组报考者面试成绩=面试考场成绩×X2。
面试成绩设最低控制分数线为70分,低于此分数线的,不进入下一环节。
总成绩=笔试成绩+面试成绩
(四)体检
按招聘数1︰1的比例依总成绩由高分到低分确定进入体检人员。最后一名并列的,以笔试成绩高的确定;笔试成绩仍相同的以学历高的确定;学历仍相同的需进行加试。
体检按河南省教师资格申请人员体格检查标准(2017年修订)执行。
对放弃和因体检不合格形成的空缺,依总成绩由高到低递补。体检环节只递补一次。
(五)考核
对体检合格的人员进行考核。报考者在规定时间内提交本人人事档案、个人信用状况等证明材料。
因考核不合格出现招聘岗位缺额的不再递补,因自愿放弃出现缺额的递补且只进行一次递补。
(六)聘用
对考察合格人员进行公示,公示期为7个工作日。
对反映的问题,经核实不符合聘用条件的,取消聘用资格。
公示期被取消聘用资格和自愿放弃形成的空缺,不再递补。
执行试用期,试用期限按有关规定执行。试用期满考核合格的,正式聘用。不合格的,解除聘用合同。
五、其它
(一)报考者在招聘期间,应及时了解招聘公告内容,凡不能在公告要求的时限内办理相关招聘手续的按放弃录用资格处理。报考者在招聘期间应保持联系电话畅通,因无法联系而造成的后果,由报考者自负。
(二)县纪委监察委派驻县人力资源和社会保障局纪检监察组对招聘工作全程监督,对违反招聘纪律的工作人员和报考人员,按有关规定严肃处理。
本简章由武陟县人力资源和社会保障局负责解释。
咨询电话:0391-7276912(武陟县人力资源和社会保障局)
武陟县考录工作领导小组办公室
2019年10月29日
详情请登录武陟县人民政府网(http://www.wuzhi.gov.cn/)或关注“武陟县人才交流中心”微信公众号查询。
咨询电话:(0391)7276912
武陟县考录工作领导小组办公室
2019年10月29日
附详细图表如下












