文:
任泽平团队
导读
民营企业在国民经济中发挥着“56789”的作用,是国民经济研发创新的第一主体和核心引擎。我们在《中国民营企业百强排行榜2023》中聚焦百强民企全景式研究,在《中国民营企业十强排行榜2023》中深入剖析民企做大做强的商业秘籍。
本篇报告是民营经济排行榜系列第三篇,通过分析创新力十强民企的研发创新水平,从宏观维度总览民企研发创新的经验路径、机遇和发展瓶颈,为中小企业创新发展提供经验借鉴。 近年我们致力于普及市场经济的基本常识和提振民营经济信心,用知识推动社会进步。
摘要
研究方法上,我们从研发投入和知识产权产出两个维度出发,综合考虑创新性研发的绝对水平和相对质量,得到2022年度中国民营经济研发创新前十强排名。
研发创新前十强民企集中在互联网平台、消费电子和先进制造行业。 以腾讯、阿里巴巴、字节跳动、百度、蚂蚁集团、网易和美团为代表的互联网和平台企业占比过半,成为头部民企创新力的集中代表。华为和OPPO作为通信和芯片半导体领域的代表进入前十,其中华为以研发投入和自主知识产权量的绝对优势,位列民企研发创新排行榜第一。比亚迪作为以新能源技术为核心的先进制造企业跻身前十。
民企创新力十强代表着民营企业创新力的前沿面,为4457万户民营企业培养创新研发能力提供方*论法**,尤其在研发投入、客户需求、组织管理、领导力、资源调配等方面具有指导意义。民营十强如何打造超强创新力?一是十强重视企业技术研发和科技人才培育;二是坚持客户至上,根据市场需求进行技术迭代;三是先进的组织管理和制度设计是创新的保障;四是企业领袖需具备卓越的领导才能和战略思维;五是拥有整合全球战略资源的能力;六是布局差异化赛道,增强先发优势。
民企是国民经济研发创新的第一主体和核心引擎,助力中国进入创新型国家行列。 中国PCT专利申请量连续三年位居世界第一,年化增速达20%,远超韩日美等国。发明专利产业化率从2018年32.3%稳步提高至2022年36.7%,专利支撑实体经济能力不断提升。
但民企创新也面临来自内外部的多种挑战:一是民企的经济贡献与其获取的金融资源不匹配;二是融资结构上外部资源渠道相对偏低;三是在基础研发和领头企业投入层面,同发达国家依旧存在差距;四是部分发达国家对我国的出口管制和技术*锁封**形成阻力;五是高端人才的缺乏不足。六是防范尖端研发的“*跃进大**”,实现研发和商业转化的平衡。给予前沿技术探索企业市场性政策的鼓励与支持,并从跌倒的路径中汲取经验。
2023年3月6日习*平近**总书记提出,“有能力、有条件的民营企业要加强自主创新,在推进科技自立自强和科技成果转化中发挥更大作用”。 2023年7月19日《*共中**中央国务院关于促进民营经济发展壮大的意见》提出“支持提升科技创新能力,加快推动数字化转型和技术改造”。
民营经济是推动科技创新和产业升级的主力军,民企创新离不开政策扶持和社会支持。近期集中释放政策红利,提振信心,支持民营经济创新。建议从融资支持、产权保护、人才引进、应用试点等方面激发民企创新活力。第一,构建财政、货币、产业培育等“一揽子”的配套政策为科创企业融资赋能;第二,提供新产品、新技术对接平台和应用试点;第三,提供专业知识产权保护服务,降低民营企业维权成本;第四,重视基础学科教育,合理引导人才就业。
目录
1 创新力十强民企全景图
1.1 研究方法和前十强排名
1.2 民企十强如何打造超强创新力? 2 民营企业创新发展面临的机遇与挑战 2.1 民营企业助力中国进入创新型国家 2.2 民企创新面临内外部的多种挑战 3 如何激发民营经济创新活力?
正文
民营企业是市场活动的源泉,是国民经济研发创新的主体和引擎。民营企业在我国社会研发投入占比达78%, 贡献了70%以上的技术创新成果,集中了全社会80%的国家专精特新小巨人和90%的高新技术企业。当前中国经济从高速增长转向高质量发展,民企是推动科技创新和产业升级的主力军。
研发创新前十强企业代表着民营企业创新力的前沿面,是我国市场经济中民营主体创新能力的缩影。 本篇报告是民营经济排行榜系列第三篇,通过分析十强企业的创新举措等,从宏观维度总览民企研发创新的路径、经验和发展瓶颈,为中小企业创新发展提供经验借鉴。
1 创新力十强民企全景图
1.1 研究方法和前十强排名
市场上当前对企业创新能力的排名的研究主要分为两种路径,一种是研发费用投入或授权发明专利等单一研发指标进行排名,数据相对客观准确,但存在单一维度不能全面刻画企业创新能力,排名结果容易受单一指标的年度波大幅变化。另一种是根据企业的研发创新、公司治理、财务水平、产品优势和社会形象等角度全维度给予的评比排名,综合评估企业发展与组织扩张,但对关注创新力和研发水平为核心的聚焦度不足。 本研究从研发投入和知识产权产出两个维度出发,综合考虑创新性研发的绝对水平和相对质量,作为民营企业创新能力排行的依据指标 ,保证聚焦性的同时避免单一指标的年度波动对创新榜单权威性的干扰,力求全面、客观、完整。 研究方法上, 我们对比全国工商联、国家知识产权局、《福布斯》、《科睿唯安》等相关排名,并结合Wind、Himmpat、incopat等数据库和企业年报对中国民营企业研发费用及专利数量的统计,汇总2022年境内民营企业在研发创新维度的表现。具体指标上,以研发投入费用(亿元)和授权发明专利数(件)为代表的绝对量为主要参数,筛选出研发投入产出强度前五十名企业,再综合加权代表相对质量水平的研发同营收占比(%)和发明专利授权率(%,专利授权数/申请数),得到2022年民营经济研发创新前十强排名。 研究主体选择上, 本研究范围是中国境内注册及经营的民营企业,即法律主体及核心业务位于中国内地,研究范围不包括中国港澳台地区,在股权结构上为排除国有企业、国有资产为控股或最大股东企业、外商投资控股企业以外的民营企业。 在时点选择上, 本研究采用2022年度的研发投入、专利授权数和研发人才量等相关数据作为民营企业创新力排行的主要依据。研发人员占比及学历占比作为企业人才储备的指标也是衡量研发创新力的重要维度,但截至2023年7月,统计企业名单中有2021/2022年相关数据的企业不及一半,为了保证排名的客观性和代表性故未将其纳入权重。

研发创新前十强民企集中在互联网平台、消费电子和先进制造行业。 其中以腾讯、阿里巴巴、字节跳动、百度、蚂蚁集团、网易和美团为代表的互联网平台企业占比过半,成为民企创新的第一梯队。华为和OPPO作为通信和芯片半导体领域的代表进入前十,其中华为以研发投入和自主知识产权量以绝对优势,位列民营研发创新排行榜第一。此外,比亚迪作为以新能源技术为核心的先进制造企业进入排名前十,同时也是A股上市企业中研发支出费用和研发人员最多的民营企业。
地域分布上,集中在东部都市圈城市群。 民营研发创新企业十强均分布在东部地区,字节跳动、百度集团和美团的总部设在北京,阿里巴巴、蚂蚁集团和网易公司在江浙,华为、腾讯、比亚迪和OPPO起家并壮大于珠三角地区。头部创新力民企集中在中国三大都市圈城市群,契合了中国人才和产业持续向大都市圈集聚的大趋势。
1.2 民企十强如何打造超强创新力?
研发创新前十强企业代表着民营企业创新力的前沿面,是在市场经济下民营主体创新能力的缩影,为4457万户民营企业培养创新力提供方*论法**,尤其在研发投入、客户需求、组织管理、领导力、资源调配等方面具有指导意义。 第一,重视企业技术研发和科技人才培育。 科技和人才是创新之本,是提高企业竞争力的核心要素,创新力十强民企均注重科研经费的投入和相应科研人才的积累。2022年华为投入研发金额全球排名第四,仅次于谷歌、脸书和微软。研发费用占全年收入的25.1%,而同期苹果的研发投入占比仅为6.7%。华为持有有效授权专利超过12万件,研发员工占比达55.4%。2022年腾讯内部研发人员占比达74%,这意味着平均每四个腾讯员工中,就有三个从事研发工作。 第二,客户至上,根据市场需求进行技术迭代。 “以人为本”是创新的牵引,创新力十强民企都注重用户需求的体察,坚持客户至上原则。华为抛弃唯技术论,采取“咨询-培养-认证”端到端的人才培养方案,目前已累计为全球260多家运营商培养超过190 万数智化人才。全面开放50多个场景化云服务,为客户提供8000多个场景化解决方案;腾讯把项目迭代周期和bug处理速度视为对客户需求的重视程度,2019年47.8%的项目迭代周期在1周内,82%的Bug在1周内得到解决。 第三,先进的组织管理和制度设计是创新的保障。 华为、腾讯、百度、字节、阿里等企业在组织管理与制度设计上都有独到之处。百度引入OKR(目标与关键成果法),通过即时奖励制度使智能云、智能驾驶、智能助手等业务也能得到人才和组织的保障,迅速打出市场;字节组织架构是“小前台,大中台”,扁平化的大中台和小前台组织架构保障了组织的灵活高效,能够快速响应市场需求。办公协同平台飞书进一步保障了员工高效的知识分享、共创、转移和保存;阿里巴巴开展多轮组织变革,使得蚂蚁、天猫、钉钉等一众公司从一个部门成长为行业头部企业。并构建「1+6+N」的组织结构,通过业务拆分使得单个业务组织更加快捷地响应市场需求的变化。 第四,企业领袖需具备卓越的领导才能和战略思维。 企业领袖的个人领导力、思想观念与战略能力是创新的独特来源,以美团、网易、字节为例。王兴早期的创业经验和超强的思考力,为美团的崛起奠定了观念基础:“创业团队必须分工明确;快速推广很重要;快速学习别人的优点;更早地接触资本;和信任的人一起创业。”网易创始人丁磊被称为中国互联网最保守、最有耐性的人,在过去的20多年间,推崇精品战略的丁磊以独有的兴趣式管理,带领网易从门户网站、免费邮箱、网络游戏、音乐到电商,一路转型升级成为中国互联网企业巨头;字节跳动创始人张一鸣不走传统的商业模式,而是利用自己的创造力,专注于注册内容的分发、采编、创作、生态发展和运营。他的创业理念“公司要提供最好的ROI(投资回报率),以吸引最优秀的人才”深刻影响了字节跳动的发展方向与企业文化。 第五,拥有整合全球战略资源的能力。 开放是创新的基础,比亚迪、OPPO、蚂蚁科技、阿里、字节、百度、腾讯、华为普遍重视面向全球配置生产要素,追求开放包容的创新生态,与合作伙伴作广泛的连接。腾讯聚焦手游和微信生态等核心赛道业务,并通过布局投资实现资源整合。近十年间腾讯公开对外投资1175起,披露投资总金额为1.28万亿元,实现游戏、文学、音乐、影视领域全面发展;OPPO积极构建开放生态,通过“引力计划”投入十亿资源,吸引全球开发者和合作伙伴互惠共赢;蚂蚁金服通过与海外本土的店铺、移动支付平台合作,借助当地资源来了解本土用户的行为偏好,在全球市场打造出9个当地版本的“支付宝”,成功实现“科技出海”。 第六,布局差异化赛道,增强先发优势。华为最初进入全球市场时,没有与INTEL的CPU、高通的核心芯片正面竞争,而是布局门槛低、可规模化应用的ASIC芯片赛道,用成本优势和规模效应实现国内市占率第一;百度通过超链分析技术专利进军搜索引擎领域,填补了市场空白。作为国内最早布局人工智能的公司之一,百度已在AI和自动驾驶领域入局并积累达10年;阿里巴巴提出“以数据为中心的云计算”,首次实现将百万服务器连成一台超级计算机,率先发展云计算成为大数据的集成中心。 2 民营企业创新发展面临的机遇与挑战 2.1 民营企业助力中国进入创新型国家行列
民营企业是中国创新投入的主力军,头部民企保持高研发投入,中小民企自主创新动力更强。 相较于国有企业,我国民营企业在研发强度上头部效应明显。2021年中国规模以上国有工业企业的创新费用支出为462.6亿元,开展创新活动3955个,而同期规模以上民营工业企业的创新费用支出为10272.3亿元,开展创新活动308824个。中小企业市场敏感度高、机制灵活、更具效率,往往实现“从0到1”的创新,自主创新的动力更强。据国家知识产权局统计,2021年中小企业在国家知识产权优势示范企业中占比超76%,平均有效发明专利拥有量和知识产权质押融资平均件数远高于全国企业平均水平。
创新领域上聚焦高端制造业,制造业创新投入占比高达96%。2021年规模以上工业企业的创新费用总计为28789.5亿元,其中制造业占比达95.6%。分行业来看,发展计算机、通信和其他电子设备制造业顺应了5G、人工智能、数据中心等新基建的大势,创新投入高达5730亿元,远超位于第二三四排位的电气机械和器材制造业(2524亿元)、汽车制造业(2488亿元)、黑色金融冶炼和压延加工业(2273亿元)。

作为国民经济研发创新的第一主体和核心引擎,民营企业在创新投入、专利申请、专利产业化等方面发挥重要作用,助力中国进入创新型国家行列。
中国进入创新性国家行列,知识产权综合实力不断增强,中国PCT专利申请量位居世界第一。 知识产权对国家科技进步、企业经营安全有着重要的推动作用。根据《2022年中国知识产权发展状况评价报告》,2022年我国知识产权国际比较指数得分79.56,较上年增长0.67,排名世界第八。各分项指数(发展环境、产出能力、市场价值)排名均跻身世界前十,表明我国知识产权综合竞争力稳步提升。发明专利根据《中国科技统计年鉴2022》,中国申请人提交的PCT国际专利申请量于2019年赶超美国并连续三年位居世界第一。2001-2021年,中国PCT专利申请量的年化增速达20%,远超韩国(12%)、日本(7%)、美国(2%)。


我国企业发明专利呈现产业化趋势,专利支撑实体经济能力不断提升。 专利产业化的过程是将专利投放到市场并转化为商业价值,是企业竞争的重要手段。根据《2022年中国专利调查报告》,我国发明专利产业化率从2018年32.3%稳步提高至2022年36.7%,反映出我国发明专利支撑实体经济能力稳步提升。2022年不同规模企业的发明专利产业化率从高到低依次为:中型企业(55.4%)> 大型企业(50.9%)> 小型企业(45.3%)> 微型企业(22%)。

2.2 民企创新面临内外部的多种挑战
一是民企的经济贡献与其获取的金融资源不匹配。 民营企业贡献了70%以上的技术创新成果、全社会80%的国家专精特新小巨人和90%的高新技术企业,盈利能力也比国企更稳定。但由于国企具有“隐形刚性兑付”的产权优势,金融资源往往倾斜于国有企业,民营企业的经济贡献与其获得的金融资源长期倒挂。2023年5月民企营业成本率为87.38%,较国企高出近5个百分点,反映出民营企业营商环境有待改善。

二是创新研发的融资结构上,外部资源渠道相对偏低。 根据工商联数据,2021年有226家500强企业获得了外部经费,外部经费占总研发费用的比重小于10%的企业占比高达77%。二者均在一定程度上说明民企研发主要还是受企业内部支持,获取外部支持较少。我国企业融资依旧以信贷为主导,中国*款贷**利率存在非市场化因素,导致银行不能完全按照企业真实风险为*款贷**,一定程度导致了对民营中小企业*款贷**的歧视,而创新研发性企业的资金情况往往更具有风险,进一步造成外部金融资源的不平衡性。创新资金投入多、项目成果转化慢,在保证企业正常经营运转的前提下留给研发的资金有限,因此资金短缺、融资困难成为制约民企创新的瓶颈。

三是在基础研发和领头企业投入层面,同发达国家依旧存在差距。 我国基础研发占比较低,企业参与基础研发占比进步空间巨大。 由于基础研究短期投入产出不成正比,企业更加倾向把研发费用投入应用研究,以便产生直接的应用成果。虽然近几年更多的民营科技企业意识到“核心技术买不来”和基础研究的重要性,但整体看包括民营和国有企业在内,我国企业参与基础研发的水平仅为7%,较主要发达国家均高于20%的水平差距依旧较大;
作为研发创新的“领头羊”,美德日等国头部企业的投入保持相对优势。在2022年世界前百位企业的研发支出排名中,美国、中国内地、德国、日本分别以37家、15家和并列12家企业位列前三。但是中国15家企业中7家为民企,仅华为一家企业进入前十;中国共3家民企和1家国企进入前五十,而美德日三国的企业数量分别为21、8、5;尤其在医药生物技术、电子电气设备、汽车和零部件领域的研发上,我国领头企业相对缺乏,投入量和研发占比上与美欧等国的科技巨头相比提升空间较大。


四是外部环境不确定性大,美国等发达国家对我国的出口管制和技术*锁封**形成阻力。 自特朗普政府后,出口管制和技术*锁封**成为美国扼制中国的主要*器武**。例如美国对中国半导体芯片企业先后实施多轮制裁,对成品芯片出口、晶圆厂代工生产和产能的扩充进行限制,*锁封**核心技术和先进工艺对中的转移。目前我国在光刻机、芯片、操作系统、手机射频器件、激光雷达、核心工业软件、核心算法等关键技术被“卡脖子”,短期内一定程度阻碍了尖端研发创新的速度。前沿技术准备指数衡量了各国使用、采用和适应前沿尖端技术的水平,中国该指数排名从2021年的第25位下降至2022年的35位。信息通信技术运用、贸易活动的排名的下降成为拖累,与研发投入费用的提升和排名第一的研发成果数量不相匹配。

五是科研人才尤其是高端人才的缺乏。我国2000年到2020间大约培养了6000万名工程师,每年培养的工程师相当于美国、欧洲、日本的总和。但受到教育和市场的匹配性问题,新技术新模式新业态相关人才短缺明显,在民营企业的人才招聘中,吸引、留住、培养高层次人才方面依旧困难突出。根据全国工商联调查数据,民企中设专职科研团队与科研人员的企业仅占26.94%,这些企业中有国家级认定人才的企业比例仅为6.68%。此外我国人才分布不均衡加剧,东部10省市集中了全国65.6%的R&D人员,欠发达地区占比连续下降,人才近年流失加剧。同国际对比,2021年每万人就业人员中从事R&D研究的人数仅为77人,远低于主要发达国家水平,人才尤其是高端人才的短缺制约着大多民营企业的创新能力提升。

六是防范尖端研发的“*跃进大**”,实现研发和商业转化的平衡。 技术创新在前期高投入、低回报的情况下,对市场的把握至关重要:对于拥有一定积累的企业,技术人员、注重研发投入,但是没有加强决策研究,制定适应市场需求的研发计划,则开发到后期,容易出现资金不足而被迫中止,开发成功后也需要资金扩产和市场投放,不可急功近利、一蹴而就。OPPO近三年来成立哲库花费上百亿、以超出行业平均水平向高端芯片进军,发布的两款马里亚纳芯片也在部分应用领域取得一定领先,大幅度投入研发使其在专利产出上有了跨越式进步,但商业竞争上高端芯片层面难以短时间完成商业的有效转化,在国内智能手机增长陷入瓶颈的大环境下,进一步造成了企业的经营压力。
基础尖端领域技术的突破往往是十年磨一剑,长期研发的积累、路线的选择、市场的时机都至关重要,切不能急于“*跃进大**”。虽然外界对哲库的关停深表遗憾,但是“沉舟侧畔千帆过”,我们依旧需要为这样勇敢的探索给予市场性政策的鼓励支持,并从中汲取经验。
3 如何激发民营经济创新活力?
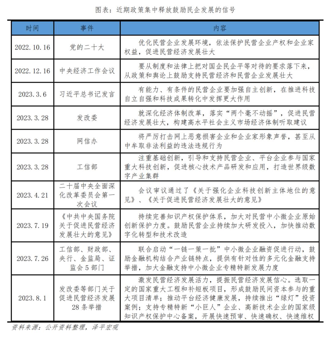
近期集中释放政策红利,提振民营经济信心,支持民营经济创新。 2022年中央经济会议提出“从政策和舆论上鼓励支持民营经济和民营企业发展壮大”。2023年3月6日习总书记提出“有能力、有条件的民营企业要加强自主创新,在推进科技自立自强和科技成果转化中发挥更大作用。”3月20日工信部发声“注重基础创新,引导和支持民营企业、平台企业参与国家重大科技创新,促进核心技术产品研发和应用,打造世界级数字产业集群”。 7月19日“民营经济31条”提出“支持提升科技创新能力,加快推动数字化转型和技术改造”。8月1号发改委等部门发布促进民营经济发展28条举措,破解民营经济发展中面临的突出问题,激发民营经济发展活力,提振民营经济发展信心。

民营经济是推动科技创新和产业升级的主力军,民企创新离不开政策扶持和社会支持。建议从融资支持、产权保护、人才引进、应用试点等方面激发民企创新活力。
第一,一揽子政策为科创企业融资赋能。货币政策上,通过降准、再*款贷**、再贴现、直达实体经济政策工具等方式,切实将金融资源流向民营企业。财政政策上,发挥财税政策的导向和杠杆效应,拨付财政专项资金、税收减免、政府优先采购公司产品服务支持。产业培育政策上,通过精细化的一揽子政策建立科学的帮扶培育体系,完善“专精特新”中小企业和专精特新“小巨人”企业评价培育办法。
通过科技创新再*款贷**、科创债和北交所融资“三支箭”,撬动社会资金促进科技创新。 2022年4月央行向科技企业投放2000亿科技创新再*款贷**。2022年5月推出科技创新债,重点支持高新技术产业、战略性新兴产业和传统产业转型升级等领域的融资需求。发挥北交所的引领作用,服务于更多小微科创企业,引导更多的私募股权和创投基金为创新企业注资。2023年7月27日,央行表示将通过进一步推动扩大科技型企业发债规模、推进高收益债券市场建设、丰富科创类债券产品和优化科创型企业发债融资环境四大方面增强债券市场支持科技创新能力。
第二,提供新产品、新技术的对接平台和应用试点。 一方面,聚焦民企创新发展的痛点、难点和堵点,搭建新产品、新技术供需对接平台。通过举办论坛、推介会、路演等活动,增加新业态应用场景供给,吸引全球顶尖高校、企业和行业组织参与平台,持续深化产业研合作,主动实施数字化转型和绿色低碳发展,促进新技术转化落地和新产品创新应用。另一方面,鼓励民营企业联合生态伙伴加强创新产品研发,进一步加大研发投入力度,引导民营企业在垂直行业领域主动布局产业链,积极拓展应用试点。
第三,提供专业的知识产权保护服务,降低民营企业维权成本。 政府和专业部门需要完善知识产权标准,加强知识产权保护相应普法教育工作,增强企业法律意识、提高法制观念,对于违反知识产权且影响恶劣事件采取重奖重罚政策;提高企业知识产权申请、知识产权保护服务工作,降低企业申请维护时间和成本,建立网络化信息化产权服务平台,重点推广数据库安全保护技术,对中小企业可派专家进行现场多元服务和指导。
第四,重视基础学科教育,合理引导人才就业。 壮大和丰富人才队伍是创新的基础保障。政策层面,加强改革教育管理制度,夯实基础教育,提高高等教育投入,放开教育行业管制,改革教育理念,充分给予学术讨论的自由;地方政府层面,可通过财政补贴、落户优先等人才引进政策吸引人才,同时要优化城市群内部空间结构,推动完善产业结构和公共服务、交通设施等布局,推进公共服务均等化,留住人才、促进创新发展,增强城市竞争力。
